Table of Contents
List of Figures
List of Tables
List of Examples
This publication is to be used primarily in support of instructing military personnel as part of the Defense Language Program (resident and nonresident). Inquiries concerning the use of materials, including requests for copies, should be addressed to:
Defense Language Institute
Foreign Language Center
Nonresident Training Division
Presidio of Monterey, CA 93944-5006
Topics in the areas of politics, international relations, mores, etc., which may be considered as controversial from some points of view, are sometimes included in the language instruction for DLIFLC students since military personnel may find themselves in positions where a clear understanding of conversations or written materials of this nature will be essential to their mission. The presence of controversial statements -- whether real or apparent -- in DLIFLC materials should not be construed as representing the opinions of the writers, the DLIFLC, or the Department of Defense.
Actual brand names and businesses are sometimes cited in DLIFLC instructional materials to provide instruction in pronunciations and meanings. The selection of such proprietary terms and names is based solely on their value for instruction in the language. It does not constitute endorsement of any product or commercial enterprise, nor is it intended to invite a comparison with other brand names and businesses not mentioned.
In DLIFLC publications, the words he, him, and/or his denote both masculine and feminine genders. This statement does not apply to translations of foreign language texts.
The DLIFLC may not have full rights to the materials it produces. Purchase by the customer does net constitute authorization for reproduction, resale, or showing for profit. Generally, products distributed by the DLIFLC may be used in any not-for-profit setting without prior approval from the DLIFLC.
![]() | Note |
|---|---|
This course was formatted by Eric Streit (eric@yojik.eu) using the docbook format from the pdf scanned documents found on: https://fsi-language.yojik.eu You can find the pdf, epub, odt versions on https://git.yojik.eu/ (whole book or separate lessons) Version: 16 of August 2020 |
Standard Chinese: A Modular Approach originated in an inter-agency conference held at the Foreign Service Institute in August 1973 to address the need generally felt in the U.S. Government language training community for improving and updating Chinese materials, to reflect current usage in Beijing and Taipei.
The conference resolved to develop materials which were flexible enough in form and content to meet the requirements of a wide range of government agencies and academic institutions.
A Project Board was established consisting of representatives of the Central Intelligence Agency Language Learning Center, the Defense Language Institute, the State Department's Foreign Service Institute, the Cryptologic School of the National Security Agency, and the U.S. Office of Education, later joined by the Canadian Forces Foreign Language School. The representatives have included Arthur T. McNeill, John Hopkins, and John Boag (CIA); Colonel John F. Elder III, Joseph C. Hutchinson, Ivy Gibian, and Major Bernard Muller-Thym (DLI); James R. Frith and John B. Ratliff III (FSI); Kazuo Shitama (NSA); Richard T. Thompson and Julia Petrov (OE); and Lieutenant Colonel George Kozoriz (CFFLS).
The Project Board set up the Chinese Core Curriculum Project in 1974 in space provided at the Foreign Service Institute. Each of the six U.S. and Canadian government agencies provided funds and other assistance.
Gerard P. Kok was appointed project coordinator, and a planning council was formed consisting of Mr. Kok, Frances Li of the Defense Language Institute, Patricia O’Connor of the University of Texas, Earl M. Rickerson of the Language Learning Center, and James Wrenn of Brown University. In the fall of 1977, Lucille A. Barale was appointed deputy project coordinator. David W. Dellinger of the Language Learning Center and Charles R. Sheehan of the Foreign Service Institute also served on the planning council and contributed material to the project. The planning council drew up the original overall design for the materials and met regularly to review their development.
Writers for the first half of the materials were John H. T. Harvey, Lucille A. Barale, and Roberta S. Barry, who worked in close cooperation with the planning council and with the Chinese staff of the Foreign Service Institute. Mr. Harvey developed the instructional formats of the comprehension and production self-study materials, and also designed the communications classroom activities and wrote the teacher's guides. Lucille A. Barale and Roberta S. Barry wrote the tape scripts and the student text. By 1978 Thomas E. Madden and Susan C. Pola had joined the staff. Led by Ms. Barale, they have worked as a team to produce the materials subsequent to Module 6.
All Chinese language material was prepared or selected by Chuan 0. Chao, Ying-chi Chen, Hsiao-Jung Chi, Eva Diao, Jan Hu, Tsung-mi Li, and Yunhui C. Yang, assisted for part of the time by Chieh-fang Ou Lee, Ying-ming Chen, and Joseph Yu Hsu Wang. Anna Affholder, Mei-li Chen, and Henry Khuo helped in the preparation of a preliminary corpus of dialogues.
Administrative assistance was provided at various times by Vincent Basciano, Lisa A. Bowden, Jill W. Ellis, Donna Fong, Renee T. C. Liang, Thomas E. Madden, Susan C. Pola, and Kathleen Strype.
The production of tape recordings was directed by Jose M. Ramirez of the Foreign Service Institute Recording Studio. The Chinese script was voiced by Ms. Chao, Ms. Chen, Mr. Chen, Ms. Diao, Ms. Hu, Mr. Khuo, Mr. Li, and Ms. Yang. The English script was read by Ms. Barale, Ms. Barry, Mr. Basciano, Ms. Ellis, Ms. Pola, and Ms. Strype.
The graphics were produced by John McClelland of the Foreign Service Institute Audio-Visual staff, under the general supervision of Joseph A. Sadote, Chief of Audio-Visual.
Standard Chinese: A Modular Approach was field-tested with the cooperation of Brown University; the Defense Language Institute, Foreign Language Center; the Foreign Service Institute; the Language Learning Center; the United States Air Force Academy; the University of Illinois; and the University of Virginia.
Colonel Samuel L. Stapleton and Colonel Thomas G. Foster, Commandants of the Defense Language Institute, Foreign Language Center, authorized the DLIFLC support necessary for preparation of this edition of the course materials. This support included coordination, graphic arts, editing, typing, proofreading, printing, and materials necessary to carry out these tasks.

Table of Contents
This course is designed to give you a practical command of spoken Standard Chinese. You will learn both to understand and to speak it. Although Standard Chinese is one language, there are differences between the particular form it takes in Beijing and the form it takes in the rest of the country. There are also, of course, significant non-linguistic differences between regions of the country. Reflecting these regional differences, the settings for most conversations are Beijing and Taipei.
This course represents a new approach to the teaching of foreign languages. In many ways it redefines the roles of teacher and student, of classwork and homework, and of text and tape. Here is what you should expect:
The focus is on communicating in Chinese in practical situations — the obvious ones you will encounter upon arriving in China. You will be communicating in Chinese most of the time you are in class. You will not always "be talking about real situations, " but you will almost always be purposefully exchanging information in Chinese.
This focus on communicating means that the teacher is first of all your conversational partner. Anything that forces him[1] back into the traditional roles of lecturer and drill-master limits your opportunity to interact with a speaker of the Chinese language and to experience the language in its full spontaneity, flexibility, and responsiveness.
Using class time for communicating, you will complete other course activities out of class whenever possible. This is what the tapes are for. They introduce the new material of each unit and give you as much additional practice as possible without a conversational partner.
The texts summarize and supplement the tapes, which take you through new material step by step and then give you intensive practice on what you have covered. In this course you will spend almost all your time listening to Chinese and saying things in Chinese, either with the tapes or in class.
How the Course Is Organized
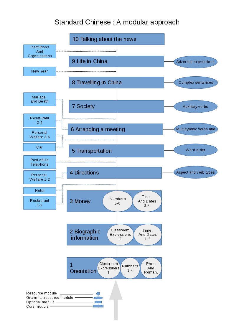
The subtitle of this course, "A Modular Approach," refers to overall organization of the materials into MODULES which focus on particular situations or language topics and which allow a certain amount of choice as to what is taught and in what order. To highlight equally significant features of the course, the subtitle could just as well have been "A Situational Approach," "A Taped-Input Approach," or "A Communicative Approach."
Ten situational modules form the core of the course:
| ORIENTATION (ORN) | Talking about who you are and where you are from. |
| BIOGRAPHIC INFORMATION (BIO) | Talking about your background, family, studies, and occupation and about your visit to China. |
| MONEY (MON) | Making purchases and changing money. |
| DIRECTIONS (DIR) | Asking directions in a city or in a building. |
| TRANSPORTATION (TRN) | Taking buses, taxis, trains, and planes, including finding out schedule information, buying tickets, and making reservations. |
| ARRANGING A MEETING (MTG) | Arranging a business meeting or a social get-together, changing the time of an appointment, and declining an invitation. |
| SOCIETY (SOC) | Talking about families, relationships between people, cultural roles in traditional society, and cultural trends in modern society. |
| TRAVELING IN CHINA (TRL) | Making travel arrangements and visiting a kindergarten, the Great Wall, the Ming Tombs, a commune, and a factory. |
| LIFE IH CHINA (LIC) | Talking about daily life in Bĕijīng street committees, leisure activities, traffic and transportation, buying and rationing, housing. |
| TALKING ABOUT THE NEWS (TAN) | Talking about government and party policy changes described in newspapers the educational system agricultural policy, international policy, ideological policy, and policy in the arts. |
Each core module consists of tapes, a student textbook, and a workbook.
In addition to the ten CORE modules, there are also RESOURCE modules and OPTIONAL modules. Resource modules teach particular systems in the language, such as numbers and dates. As you proceed through a situational core module, you will occasionally take time out to study part of a resource module. (You will begin the first three of these while studying the Orientation Module.)
| PRONUNCIATION AND ROMANIZATION (P&R) | The sound system of Chinese and the Pinyin system of romanization. |
| NUMBERS (NUM) | Numbers up to five digits. |
| CLASSROOM EXPRESSIONS (CE) | Expressions basic to the classroom learning situation. |
| TIME AND DATES (T&D) | Dates, days of the week, clock time, parts of the day. |
| GRAMMAR | Aspect and verb types, word order, multisyllabic verbs and auxiliary verbs, complex sentences, adverbial expressions. |
Each module consists of tapes and a student textbook.
The eight optional modules focus on particular situations:
RESTAURANT (RST)
HOTEL (HTL)
PERSONAL WELFARE (WLF)
POST OFFICE AND TELEPHONE (PST/TEL)
CAR (CAR)
CUSTOMS SURROUNDING MARRIAGE, BIRTH, MD DEATH (MBD)
NEW YEAR'S CELEBRATION (NYH)
INSTITUTIONS AND ORGANIZATIONS (l&0)
Each module consists of tapes and a student textbook. These optional modules may be used at any time after certain core modules,
The diagram on page ??? shows how the core modules, optional modules, and resource modules fit together in the course. Resource modules are shown where study should begin. Optional modules are shown where they may be introduced.
![]() |
Inside a Core Module
Each core module has from four to eight units. A module also includes:
Objectives: The module objectives are listed at the beginning of the text for each module. Read these before starting work on the first unit to fix in your mind what you are trying to accomplish and what you will have to do to pass the test at the end of the module.
Target Lists: These follow the objectives in the text. They summarize the language content of each unit in the form of typical questions and answers on the topic of that unit. Each sentence is given both in romanized Chinese and in English. Turn to the appropriate Target List before, during, or after your work on a unit, whenever you need to pull together what is in the unit.
Review Tapes (R-l): The Target List sentences are given on these tapes. Except in the short Orientation Module, there are two R-l tapes for each module.
Criterion Test: After studying each module, you will take a Criterion Test to find out which module objectives you have met and which you need to work on before beginning to study another module.
Inside a Unit
Here is what you will be doing in each unit. First, you will work through two tapes:
Comprehension Tape 1 (C-l): This tape introduces all the new words and structures in the unit and lets you hear them in the context of short conversational exchanges. It then works them into other short conversations and longer passages for listening practice, and finally reviews them in the Target List sentences. Your goal when using the tape is to understand all the Target List sentences for the unit.
Production Tape 1 (P-l): This tape gives you practice in pronouncing the new words and in saying the sentences you learned to understand on the C-l tape. Your goal when using the P-l tape is to be able to produce any of the Target List sentences in Chinese when given the English equivalent.
The C-l and P-l tapes, not accompanied by workbooks, are "portable," in the sense that they do not tie you down to your desk. However, there are some written materials for each unit which you will need to work into your study routine. A text Reference List at the beginning of each unit contains the sentences from the C-l and P-l tapes. It includes both the Chinese sentences and their English equivalents. The text Reference Notes restate and expand the comments made on the C-l and P-l tapes concerning grammar, vocabulary, pronunciation, and culture. After you have worked with the C-l and P-l tapes, you go on to two class activities:
Target List Review: In this first class activity of the unit, you find out how well you learned the C-l and P-l sentences. The teacher checks your understanding and production of the Target List sentences. He also presents any additional required vocabulary items, found at the end of the Target List, which were not on the C-l and P-l tapes.
Structural Buildup: During this class activity, you work on your understanding and control of the new structures in the unit. You respond to questions from your teacher about situations illustrated on a chalkboard or explained in other ways.
After these activities, your teacher may want you to spend some time working on the drills for the unit.
Drill Tape: This tape takes you through various types of drills based on the Target List sentences and on the additional required vocabulary.
Drills: The teacher may have you go over some or all of the drills in class, either to prepare for work with the tape, to review the tape, or to replace it.
Next, you use two more tapes. These tapes will give you as much additional practice as possible outside of class.
Comprehension Tape 2 (C-2): This tape provides advanced listening practice with exercises containing long, varied passages which fully exploit the possibilities of the material covered. In the C-2 Workbook you answer questions about the passages.
Production Tape 2 (P-2): This tape resembles the Structural Buildup in that you practice using the new structures of the unit in various situations. The P-2 Workbook provides instructions and displays of information for each exercise.
Following work on these two tapes, you take part in two class activities:
Exercise Review: The teacher reviews the exercises of the C-2 tape by reading or playing passages from the tape and questioning you on them. He reviews the exercises of the P-2 tape by questioning you on information displays in the P-2 Workbook.
Communication Activities: Here you use what you have learned in the unit for the purposeful exchange of information. Both fictitious situations (in Communication Games) and real-world situations involving you and your classmates (in "interviews") are used.
Materials and Activities for a Unit
| TAPED MATERIALS | WRITTEN MATERIALS | CLASS ACTIVITIES |
|---|---|---|
| C-l, P-l Tapes |
Target List Reference List Reference Notes | Target List Review |
| ------------- | ------------- | Structural Buildup |
| D-l Tapes | Drills | Drills |
| C-2, P-2 Tapes |
Reference Notes C-2, P-2 Workbooks | Exercise Review |
| ------------- | ------------- | Communication Activities |
Figure 1. Wen wǔ Temple in central Taiwan (courtesy of Thomas Madden)
By Photo by CEphoto, Uwe Aranas or alternatively © CEphoto, Uwe Aranas, CC
BY-SA 3.0, https://commons.wikimedia.org/w/index.php?curid=51438668

The Chinese Languages
We find it perfectly natural to talk about a language called "Chinese." We say, for example, that the people of China speak different dialects of Chinese, and that Confucius wrote in an ancient form of Chinese. On the other hand, we would never think of saying that the people of Italy, France, Spain, and Portugal speak dialects of one language, and that Julius Caesar wrote in an ancient form of that language. But the facts are almost exactly parallel.
Therefore, in terms of what we think of as a language when closer to home, "Chinese" is not one language, but a family of languages. The language of Confucius is partway up the trunk of the family tree. Like Latin, it lived on as a literary language long after its death as a spoken language in popular use. The seven modern languages of China, traditionally known as the "dialects," are the branches of the tree. They share as strong a family resemblance as do Italian, French, Spanish, and Portuguese, and are about as different from one another.
The predominant language of China is now known as Pŭtōnghuà, or "Standard Chinese" (literally "the common speech"). The more traditional term, still used in Taiwan, is Guóyŭ, or "Mandarin" (literally "the national language"). Standard Chinese is spoken natively by almost two-thirds of the population of China and throughout the greater part of the country.
The term "Standard Chinese" is often used more narrowly to refer to the true national language which is emerging. This language, which is already the language of all national broadcasting, is based primarily on the Peking dialect, but takes in elements from other dialects of Standard Chinese and even from other Chinese languages. Like many national languages, it is more widely understood than spoken, and is often spoken with some concessions to local speech, particularly in pronunciation.
The Chinese languages and their dialects differ far more in pronunciation than in grammar and vocabulary. What distinguishes Standard Chinese most from the other Chinese languages, for example, is that it has the fewest tones and the fewest final consonants.
The remaining six Chinese languages, spoken by approximately a quarter of the population of China, are tightly grouped in the southeast, below the Yangtze River. The six are: the Wu group (Wú), which includes the "Shanghai dialect"; Hunanese (Xiāng); the "Kiangsi dialect" (Gàn); Cantonese (Yuè), the language of Guăngdōng, widely spoken in Chinese communities in the United States; Fukienese (Mĭn), a variant of which is spoken by a majority on Taiwan and hence called Taiwanese; and Hakka (Kèjiā), spoken in a belt above the Cantonese area, as well as by a minority on Taiwan. Cantonese, Fukienese, and Hakka are also widely spoken throughout Southeast Asia.
There are minority ethnic groups in China who speak non-Chinese languages. Some of these, such as Tibetan, are distantly related to the Chinese languages. Others, such as Mongolian, are entirely unrelated.
Some Characteristics of Chinese
To us, perhaps the roost striking feature of spoken Chinese is the use of variation in tone ("tones" to distinguish the different meanings of syllables which would otherwise sound alike. All languages, and Chinese is no exception, make use of sentence intonation to indicate how whole sentences are to be understood. In English, for example, the rising pattern in "He’s gone?" tells us that the sentence is meant as a question. The Chinese tones, however, are quite a different matter. They belong to individual syllables, not to the sentence as a whole. An inherent part of each Standard Chinese syllable is one of four distinctive tones. The tone does just as much to distinguish the syllable as do the consonants and vowels. For example, the only difference between the verb "to buy," mǎi and the verb "to sell," mài, is the Low tone ( ̆) and the Falling tone (`). And yet these words are Just as distinguishable as our words "buy" and "guy," or "buy" and "boy." Apart from the tones, the sound system of Standard Chinese is no more different from English than French is.
Word formation in Standard Chinese is relatively simple. For one thing, there are no conjugations such as are found in many European languages. Chinese verbs have fewer forms than English verbs, and nowhere near as many irregularities. Chinese grammar relies heavily on word order, and often the word order is the same as in English. For these reasons Chinese is not as difficult for Americans to learn to speak as one might think.
It is often said that Chinese is a monosyllabic language. This notion contains a good deal of truth. It has been found that, on the average, every other word in ordinary conversation is a single-syllable word. Moreover, although most words in the dictionary have two syllables, and some have more, these words can almost always be broken down into single-syllable units of meaning, many of which can stand alone as words.
Written Chinese
Most languages with which we are familiar are written with an alphabet. The letters may be different from ours, as in the Greek alphabet, but the principle is the same: one letter for each consonant or vowel sound, more or less. Chinese, however, is written with "characters" which stand for whole syllables -- in fact, for whole syllables with particular meanings. Although there are only about thirteen hundred phonetically distinct syllables in standard Chinese, there are several thousand Chinese characters in everyday use, essentially one for each single-syllable unit of meaning. This means that many words have the same pronunciation but are written with different characters, as tiān, "sky," 天, and tiān, "to add," "to increase," 添. Chinese characters are often referred to as "ideographs" which suggests that they stand directly for ideas. But this is misleading. It is better to think of them as standing for the meaningful syllables of the spoken language.
Minimal literacy in Chinese calls for knowing about a thousand characters. These thousand characters, in combination, give a reading vocabulary of several thousand words. Full literacy calls for knowing some three thousand characters. In order to reduce the amount of time needed to learn characters, there has been a vast extension in the People's Republic of China (PRC) of the principle of character simplification, which has reduced the average number of strokes per character by half.
During the past century, various systems have been proposed for representing the sounds of Chinese with letters of the Roman alphabet. One of these romanizations, Hànyŭ Pīnyīn (literally "Chinese Language Spelling," generally called "Pinyin" in English), has been adopted officially in the PRC, with the short-term goal of teaching all students the Standard Chinese pronunciation of characters. A long-range goal is the use of Pinyin for written communication throughout the country. This is not possible, of course, until speakers across the nation have uniform pronunciations of Standard Chinese. For the time being, characters, which represent meaning, not pronunciation, are still the most widely accepted way of communicating in writing.
Pinyin uses all of the letters in our alphabet except "v," and adds the letter "ü." The spellings of some of the consonant sounds are rather arbitrary from our point of view, but for every consonant sound there is only one letter or one combination of letters, and vice versa. You will find that each vowel letter can stand for different vowel sounds, depending on what letters precede or follow it in the syllable. The four tones are indicated by accent marks over the vowels, and the Neutral tone by the absence of an accent mark:
High: mā
Falling: mà
Rising: má
Neutral: ma
Low: mǎ
One reason often given for the retention of characters is that they can be read, with the local pronunciation, by speakers of all the Chinese languages. Probably a stronger reason for retaining them is that the characters help keep alive distinctions of meaning between words, and connections of meaning between words, which are fading in the spoken language. On the other hand, a Cantonese could learn to speak Standard Chinese, and read it alphabetically, at least as easily as he can learn several thousand characters.
Pinyin is used throughout this course to provide a simple written representation of pronunciation. The characters, which are chiefly responsible for the reputation of Chinese as a difficult language, are taught separately.
BACKGROUND NOTES: ABOUT CHINESE CHARACTERS
Each Chinese character is written as a fixed sequence of strokes. There are very few basic types of strokes, each with its own prescribed direction, length, and contour. The dynamics of these strokes as written with a brush, the classical writing instrument, show up clearly even in printed characters. You can tell from the varying thickness of the stroke how the brush met the paper, how it swooped, and how it lifted; these effects are largely lost in characters written with a ball-point pen.
The sequence of strokes is of particular importance. Let's take the character for "mouth," pronounced kǒu. Here it is as normally written, with the order and directions of the strokes indicated.
If the character is written rapidly, in "running-style writing," one stroke glides into the next, like this.
If the strokes were written in any but the proper order, quite different distortions would take place as each stroke reflected the last and anticipated the next, and the character would be illegible.
The earliest surviving Chinese characters, inscribed on the Shang Dynasty "oracle bones" of about 1500 B.C. , already included characters that vent beyond simple pictorial representation. There are some characters in use today which are pictorial, like the character for "mouth." There are also some which are directly symbolic, like our Roman numerals I, II, and III. (The characters for these numbers — the first numbers you learn in this course — are like the Roman numerals turned on their sides.) There are some which are indirectly symbolic, like our Arabic numerals 1,2, and 3. But the most common type of character is complex, consisting of two parts: a "phonetic," which suggests the pronunciation, and a "radical," which broadly characterizes the meaning. Let's take the following character as an example.
This character means "ocean" and is pronounced yáng. The left side of the character, the three short strokes, is an abbreviation of a character which means "water" and is pronounced shuĭ. This is the "radical." It has been borrowed only for its meaning, "water." The right side of the character above is a character which means "sheep" and is pronounced yang. This is the "phonetic." It has been borrowed only for its sound value, yáng. A speaker of Chinese encountering the above character for the first time could probably figure out that the only Chinese word that sounds like yáng and means something like "water," is the word yáng meaning "ocean," We, as speakers of English, might not be able to figure it out. Moreover, phonetics and radicals seldom work as neatly as in this example. But we can still learn to make good use of these hints at sound and sense.
Many dictionaries classify characters in terms of the radicals. According to one of the two dictionary systems used, there are 176 radicals; in the other system, there are 2l4. There are over a thousand phonetics.
Chinese has traditionally been written vertically, from top to bottom of the page, starting on the right-hand side, with the pages bound so that the first page is where we would expect the last page to be. Nowadays, however, many Chinese publications paginate like Western publications, and the characters are written horizontally, from left to right.
BACKGROUND NOTES: ABOUT CHINESE PERSONAL NAMES AND TITLES
A Chinese personal name consists of two parts: a surname and a given name. There is no middle name. The order is the reverse of ours: surname first, given name last.
The most common pattern for Chinese names is a single-syllable surname followed by a two-syllable given name:[2]
Máo Zédōng (Mao Tse-tung)
Zhōu Enlái (Chou En-lai)
Jiǎng Jièshí (Chiang Kai-shek)
Sòng Qìnglíng (Soong Ch'ing-ling --- Mme Sun Yat-sen)
Sòng Mĕilíng (Soong Mei-ling--Mme Chiang Kai-shek)
It is not uncommon, however, for the given name to consist of a single syllable:
Zhŭ Dĕ (Chu Teh)
Lín Biāo (Lin Piao)
Hú Shì (Hu Shih)
Jiang Qĭng (Chiang Ch'ing—Mme Mao Tse-tung)
There are a few two-syllable surnames.
These are usually followed by single-syllable given names:
Sīmă Guāng (Ssu-ma Kuang)
Ōuyáng Xiū (Ou-yang Hsiu)
Zhūgĕ Liàng (Chu-ke Liang)
But two-syllable surnames may also be followed by two-syllable given names:
Sīmă Xiāngrú (Ssu-ma Hsiang-ju)
An exhaustive list of Chinese surnames includes several hundred written with a single character and several dozen written with two characters. Some single-syllable surnames sound exactly alike although written with different characters, and to distinguish them, the Chinese nay occasionally have to describe the character or "write" it with a finger on the palm of a hand. But the surnames that you are likely to encounter are fever than a hundred, and a handful of these are so common that they account for a good majority of China’s population.
Given names, as opposed to surnames, are not restricted to a limited list of characters, Men's names are often but not always distinguishable from women's; the difference, however, usually lies in the meaning of the characters and so is not readily apparent to the beginning student with a limited knowledge of characters.
Outside the People's Republic the traditional system of titles is still in use. These titles closely parallel our own "Mr.," "Mrs.," and "Miss." Notice, however, that all Chinese titles follow the name — either the full name or the surname alone — rather than preceding it.
The title "Mr." is Xiānsheng.
Mă Xiānsheng
Mă Mínglĭ Xiānsheng
The title "Mrs." is Tàitai. It follows the husband's full name or surname alone.
Mă Tàitai
Mă Mínglĭ Tàitai
The title "Miss" is Xiăojiĕ. The Ma family's grown daughter, Défēn, would be
Mă Xiăojiĕ
Mă Défēn Xiăojiĕ
Even traditionally, outside the People's Republic, a married woman does not take her husband's name in the same sense as in our culture. If Miss Fang Băolán marries Mr. Ma Mínglĭ, she becomes Mrs, Mă Mínglĭ, but at the same time she remains Fāng Băolán, She does not become Mă Băolán; there is no equivalent of "Mrs. Mary Smith." She may, however, add her husband's surname to her own full name and refer to herself as Mă Fāng Băolán. At work she is quite likely to continue as Miss Fāng.
These customs regarding names are still observed by many Chinese today in various parts of the world. The titles carry certain connotations, however, when used in the PRC today: Tàitai should not be used because it designates that woman as a member of the leisure class. Xiăojiĕ should not be used because it carries the connotation of being from a rich family.
In the People's Republic, the title "Comrade," Tóngzhì is used in place of the titles Xiānsheng, Tàitai, and Xiăojiĕ. Mă Mínglĭ would be:
Mă Tóngzhì
Mă Mínglĭ Tóngzhì
The title "Comrade" is applied to all, regardless of sex or marital status. A married woman does not take her husband's name in any sense. Mă Mínglĭ' s wife would be:
Fāng Tóngzhì
Fāng Băolán Tóngzhì
Children may be given either the mother's or the father's surname at birth. In some families one child has the father's surname, and another child has the mother's surname. Mă Mínglĭ's and Fāng Băolán's grown daughter could be
Mă Tŏngzhì
Mă Dĕfēn Tóngzhì
Their grown son could be
Fāng Tóngzhì
Fāng Zìqiáng Tóngzhì
Both in the PRC and elsewhere, of course, there are official titles and titles of respect in addition to the common titles we have discussed here. Several of these will be introduced later in the course.
The question of adapting foreign names to Chinese calls for special consideration. In the People's Republic the policy is to assign Chinese phonetic equivalents to foreign names. These approximations are often not as close phonetically as they might be, since the choice of appropriate written characters may bring in non-phonetic considerations. (An attempt is usually made when transliterating to use characters with attractive meanings.) For the most part, the resulting names do not at all resemble Chinese names. For example, the official version of "David Anderson" is Dàiwĕi Āndésēn.
An older approach, still in use outside the PRC, is to construct a valid Chinese name that suggests the foreign name phonetically. For example, "David Anderson" might be An Dàwèi.
Sometimes, when a foreign surname has the same meaning as a Chinese surname, semantic suggestiveness is chosen over phonetic suggestiveness. For example, Wáng, a common Chinese surname, means "king," so "Daniel King" might be rendered Wáng Dànián.
Students in this course will be given both the official PRC phonetic equivalents of their names and Chinese-style names.
[1] As used in this course, the words "he," "him," and "Ms" are intended to include both masculine and feminine genders. (Translations of foreign language material not included.)
[2] The first version of each example is in the Pinyin system of romanization. The second parenthesized version is the conventional, or anglicized, spelling.
Table of Contents
The Orientation Module and associated resource modules provide the linguistic tools needed to begin the study of Chinese, The materials also introduce the teaching procedures used in this course.
The Orientation Module is not a typical course module in several respects. First, it does not have a situational topic of its own, but rather leads into the situational topic of the following module — Biographic Information. Second, it teaches only a little Chinese grammar and vocabulary. Third, two of the associated resource modules (Pronunciation and Romanization, Numbers) are not optional; together with the Orientation Module, they are prerequisite to the rest of the course.
Upon successful completion of this module and the two associated resource modules, the student should:
Distinguish the sounds and tones of Chinese well enough to he able to write the Hànyŭ Pīnyīn romanization for a syllable after hearing the syllable.
Be able to pronounce any combination of sounds found in the words of the Target Lists when given a romanized syllable to read. (Although the entire sound system of Chinese is introduced in the module, the student is responsible for producing only sounds used in the Target Sentences for ORN. Producing the remaining sounds is included in the Objectives for Biographic Information,)
Know the names and locations of five cities and five provinces of China veil enough to point out their locations on a map, and pronounce the names well enough to be understood by a Chinese.
Comprehend the numbers 1 through 99 well enough to write them down when dictated, and be able to say them in Chinese when given English equivalents.
Understand the Chinese system of using personal names, including the use of titles equivalent to "Mr. ,"Mrs. ," "Miss," and "Comrade."
Be able to ask and understand questions about where someone is from.
Be able to ask and understand questions about where someone is.
Be able to give the English equivalents for all the Chinese expressions in the Target Lists.
Be able to say all the Chinese expressions in the Target Lists when cued with English equivalents.
Be able to take part in short Chinese conversations, based on the Target Lists, about how he is, who he is, and where he is from.
| Orientation (ORN) | |||||
|---|---|---|---|---|---|
| Unit 1 | 1 C-l | 1 p-l | 1&2 D-l | ||
| Unit 2 | 2 C-1 | 2 P-l | |||
| Unit 3 | 3 C-l | 3 P-l | 3 D-l | 3 C-2 | 3 P-2 |
| Unit 4 | 4 C-l | 4 P-l | 4 D-l | 4 C-2 | 4 P-2 |
| Pronunciation and Romanization (P&R) | |||||
|---|---|---|---|---|---|
| P&R 1 | P&R 2 | P&R 3 | P&R 4 | P&R 5 | P&R 6 |
| Numbers | |||
|---|---|---|---|
| NUM 1 | NUM 2 | NUM 3 | NUM 4 |
| Classroom Expressions (CE) |
|---|
| CE 1 |
| 1. | A: | Nĭ shì shéi? | 你是谁? | Who are you? |
| B: | Wǒ shì Wáng Dànián. | 我是王大年。 | I am Wáng Dànián (Daniel King). | |
| A: | Wǒ shì Hú Mĕilíng. | 我是胡美玲。 | I am Hú Mĕilíng. | |
| 2. | A: | Nĭ xìng shénme? | 你姓什么? | What is your surname? |
| B: | Wǒ xìng Wáng. | 我姓王。 | My surname is Wáng (King). | |
| A: | Wǒ xìng Hú. | 我姓胡。 | My surname is Hú. | |
| 3. | A: | Tā shì shéi? | 他/她是谁? | Who is He/she? |
| B: | Tā shì Mǎ Mínglĭ. | 他是马明理。 | He is Mǎ Mínglĭ. | |
| A: | Tā shì Mǎ Xiānsheng. | 他是马先生。 | He is Mr. Mǎ. | |
| B: | Tā shì Mǎ Tàitai. | 她是马太太。 | She is Mrs. Mǎ. | |
| A: | Tā shì Mǎ Xiăojiě? | 她是马小姐。 | She is Miss Mǎ. | |
| B: | Tā shì Mǎ Tóngzhì | 他/她是马同 志。 | He/she is Comrade Mǎ. | |
| 4. | A: | Wáng Xiānsheng, tā shì shéi? | 王先生,他是谁? | Mr. Wáng, who is he? |
| B: | Tā shì Mǎ Mínglĭ Xiānsheng. | 他是马明理先 生。 | He is Mr. Mǎ MÍnglĭ. | |
| 5. | A: | Xiānsheng, tā shì shéi? | 先生,她是谁? | Sir, who is she? |
| B: | Tā shì Mǎ Mínglĭ Tàitai. | 她是马明理太 太。 | She is Mrs. Mǎ Mínglĭ. | |
| 6. | A: | Tóngzhì, tā shì shéi? | 同志,她是谁? | Comrade, who is she? |
| B: | Tā shì Fāng Bǎolán Tóngzhì. | 她是方宝兰同 志。 | She is Comrade Fāng Bǎolán. |
| 1. | A: | Nĭ shì Wáng Xiānsheng ma? | 你是王先生吗? | Are you Mr. Wáng? |
| B: | Wǒ shì Wáng Dànián. | 我是王大年。 | I am Wáng Dànián. | |
| A: | Wǒ bú shì Wáng Xiānsheng. | 我不是王先生。 | I'm not Mr. Wáng. | |
| 2. | A: | Nĭ xìng Wáng ma? | 你姓王吗? | Is your surname Wáng? |
| B: | Wǒ xìng Wáng. | 我姓王。 | My surname is Wáng. | |
| A: | Wǒ bú xìng Wáng. | 我不姓王。 | My surname isn't Wáng. | |
| 3. | A: | Nín guìxìng? | 您贵姓? | Your surname? (POLITE) |
| B: | Wǒ xìng Wáng. | 我姓王。 | My surname is Wáng. | |
| 4. | A: | Nĭ Jiào shénme? | 你叫什么? | What is your given name? |
| B: | Wǒ Jiào Dànián. | 我叫大年。 | My given name is Dànián (Daniel). | |
| 5. | A: | Nĭ hăo ma? | 你好吗? | How are you? |
| B: | Wǒ hăo. Nĭ ne? | 我好。你呢? | I'm fine. And you? | |
| A: | Hăo. Xièxie. | 好。谢谢。 | Fine, thank you. | |
| Additional required vocabulary (not presented on P-l and P-l tapes) | ||||
| 6. | míngzi | 名字 | given name | |
| 1. | A: | Nĭ shì Měiguo rén ma? | 你是美国人吗? | Are you an American? |
| B: | Shì. | 是。 | Yes (I am). | |
| B: | Bú shì. | 不是。 | No (I'm not). | |
| 2. | A: | Nĭ shì Zhōngguo rén ma? | 你是中国人吗? | Are you Chinese? |
| B: | Shì, wǒ shì Zhōngguo rén. | 是,我是中国人。 | Yes, I'm Chinese. | |
| B: | Bú shì, wǒ bú shì Zhōngguo rén. | 不是,我不是中国人。 | No, I'm not Chinese. | |
| 3. | A: | Nĭ shì neǐguó rén? | 你是哪国人? | What is your nationality? |
| B: | Wǒ shì Měiguo rén. | 我是美国人。 | I'm an American. | |
| B: | Wǒ shì Zhōngguo rén. | 我是中国人。 | I'm Chinese. | |
| B: | Wǒ shì Yīngguó rén. | 我是英国人。 | I'm English. | |
| 4. | A: | Nĭ shì nărde rén? | 你是哪儿的人? | Where are you from? |
| B: | Wǒ shì Jiāzhōu rén. | 我是加州人。 | I'm a Californian. | |
| B: | Wǒ shì Shànghǎi rén. | 我是上海人。 | I'm from Shanghai. | |
| Additional required vocabulary (not presented on C-l and P-l tapes) | ||||
| 5: | Déguó | 德国 | Germany | |
| 6: | Èguó (Éguó) | 俄国 | Russia | |
| 7: | Fàguó (Făguó) | 法国 | France | |
| 8: | Rìběn | 日本 | Japan | |
| 1. | A: | Āndésēn Xiānsheng, nǐ shì nărde rén? | 安德森先生,你是哪儿的人? | Where are you from, Mr. Anderson? |
| B: | Wǒ shì Dézhōu rén. | 我是德州人。 | I'm from Texas. | |
| A: | Āndésēn Fūren ne? | 安德森夫人呢? | And Mrs. Anderson? | |
| B: | Tā yĕ shì Dézhōu rén. | 她也是德州人。 | She is from Texas too. | |
| 2: | A: | Tā shì Yīngguó rén ma? | 他是英国人吗? | Is he English? |
| B: | Bú shì, tā bú shì Yīngguó rén. | 不是,他不是英国人。 | No, he is not English. | |
| A: | Tā àiren ne? | 他爱人呢? | And his wife? | |
| B: | Tā yĕ bú shì Yīngguó rén. | 她也不是英国人。 | She isn't English either. | |
| 3. | A: | Qĭngwèn, nǐ lăojiā zài nǎr? | 请问,你老家在哪儿? | May I ask, where is your family from? |
| B: | Wǒ lăojiā zài Shāndōng. | 我老家在山东。 | My family is from Shāndōng | |
| 4. | A: | Qīngdăo zài zhèr ma? | 青岛在这儿吗? | Is Qīngdăo here? (pointing to a map) |
| B: | Qīngdăo bú zài nàr, zài zhèr. | 青岛不在那儿,在这儿。 | Qīngdăo isn’t there; it’s here. (pointing to a map) | |
| 5. | A: | Nĭ àiren xiànzài zài nǎr? | 你爱人现在在哪儿? | Where is your spouse now? |
| B: | Tā xiànzài zài Jiānádà. | 她现在在见那大。 | He/she is in Canada now. | |
| Additional required vocabulary (not presented on C-l and P-l tapes) | ||||
| 6. | Learn the pronunciation and location of any five cities and five provinces of China found on the maps on pages 90-8l. | |||
Questions and answers about full names and surnames.
Titles and terms of address ("Mr. ," etc.).
(Be sure to complete these before starting the unit.)
Background Notes
P&R 1 (Tape 1 of the resource module on Pronunciation and Romanization), the tones.
P&R 2 (Tape 2 of the resource module on Pronunciation and Romanization), the tones.
The C-l and P-l tapes, the Reference List and Reference Notes.
The drill tape (lD-l)
The C-l and P-l tapes are your introduction to the Chinese words and structures presented in each unit. The tapes give you explanations and practice on the new material. By the time you have worked through these two tapes, you will be competent in understanding and producing the expressions introduced in the unit.
With the C-l tape, you learn to understand the new words and structures. The material is presented in short conversational exchanges, first with English translations and later with pauses which allow you to translate. Try to give a complete English translation for each Chinese expression. Your goal when using the C-l tape is to learn the meanings of all the words and structures as they are used in the sentences.
With the P-l tape, you learn to put together these sentences. You learn to pronounce each new word and use each new structure. When the recorded instructions direct you to pronounce a word or say a sentence, do so out loud. It is important for you to hear yourself speaking Chinese, so that you will know whether you are pronouncing the words correctly. Making the effort to say the expression is a big part of learning it. It is one thing to think about how a sentence should be put together or how it should sound. It is another thing to put it together that way or make it sound that way. Your goal when using the P-l tape is to produce the Target List expressions in Chinese when given English equivalents. At the end of each P-l tape is a review of the Target List which you can go over until you have mastered the expressions.
At times, you may feel that the material on a tape is being presented too fast. You may find that there is not enough time allowed for working out the meaning of a sentence or saying a sentence the way you want to. When this happens, stop the tape. If you want to, rewind; Use the control buttons on your machine to make the tape manageable for you most and to get the most out of it.
The Reference List and the Reference Notes are designed to be used before, during, or directly after work with the C-l and P-l tapes.
The Reference List is a summary of the C-l and P-l tapes. It contains all sentences which introduce new material, shoving you both the Chinese sentences written in romanization and their English equivalents. You will find that the list is printed so that either the Chinese or the English can be covered to allow you to test yourself on comprehension, production, or romanization of the sentences.
The Reference Notes give you information about grammar, pronunciation, and cultural usage. Some of these explanations duplicate what you hear on the C-l and P-l tapes. Other explanations contain new information.
You may use the Reference List and Reference Notes in various ways. For example, you may follow the Reference Notes as you listen to a tape, glancing at an exchange or stopping to read a comment whenever you want to. Or you may look through the Reference Notes before listening to a tape, and then use the Reference List while you listen, to help you keep track of where you are. Whichever way you decide to use these parts of a unit, remember that they are reference materials. Don't rely on the translations and romanizations as subtitles for the C-l tape or as cue cards for the P-l tape, for this would rob you of your chance to develop listening and responding skills.
The drills help you develop fluency, ease of response, and confidence. You can go through the drills on your own, with the drill tapes, and the teacher may take you through them in class as well.
Allow more than half an hour for a half-hour drill tape, since you will usually need to go over all or parts of the tape more than once to get full benefit from it.
The drills include many personal names, providing you with valuable pronunciation practice. However, if you find the names more than you can handle the first time through the tape, replace them with the pronoun tā whenever possible. Similar substitutions are often possible with place names.
Some of the drills involve sentences which you may find too long to understand or produce on your first try, and you will need to rewind for another try. Often, particularly the first time through a tape, you will find the pauses too short, and you will need to stop the tape to give yourself more time. The performance you should aim for with these tapes, however, is full comprehension and full, fluent, and accurate production while the tape rolls.
The five basic types of drills are described below.
Substitution Drills: The teacher (T) gives a pattern sentence which the student (S) repeats. Then the teacher gives a word or phrase (a cue) which the student substitutes appropriately in the original sentence. The teacher follows immediately with a new cue.
Example 1.1. Here is an English example of a substitution drill:
T: Are you an American?
S: Are you an American?
T: (cue) English
S: Are you English?
T: (cue) French
S: Are you French?
Transformation Drills: On the basis of a model provided at the beginning of the drill, the student makes a certain change in each sentence the teacher says.
Example 1.2. Here is an English example of a transformation drill, in which the student is changing affirmative sentences into negative ones:
T: I'm going to the bank.
S: I'm not going to the bank.
T: I'm going to the store.
S: I'm not going to the store.
Response Drills: On the basis of a model given at the beginning of the drill, the student responds to questions or remarks by the teacher as cued by the teacher.
Example 1.3. Here is an English example of a response drill:
T: What is his name? (cue) Harris
S: His name is Harris.
T: What is her name? (cue) Noss
S: Her name is Noss.
Expansion Drills: The student adds something to a pattern sentence as cued by the teacher.
Example 1.4. Here is an English example of an expansion drill:
T: He isn't Chinese, (cue) Japanese.
S: He isn't Chinese. He's Japanese.
T: She isn't German. (cue) French.
S: She isn't German. She's French.
Combination Drills: On the basis of a model given at the beginning of the drill, the student combines two phrases or sentences given by the teacher into a single utterance.
Example 1.5. Here is an English example of a combination drill:
T: I am reading a book. John gave me the book.
S: I am reading a book which John gave me.
T: Mary bought a picture. I like the picture.
S: Mary bought a picture which I like.
| 1. | A: | Nǐ shì shéi? | 你是谁? | Who are you? |
| B: | Wǒ shì Wáng Dànián. | 我是王大年。 | I'm Wáng Dànián. | |
| 2. | A: | Nǐ shì shéi? | 你是谁? | Who are you? |
| B: | Wǒ shì Hú Měilíng. | 我是胡美玲。 | I'm Hú Měilíng. | |
| 3. | A: | Tā shì shéi? | 他是谁? | Who is he? |
| B: | Tā shì Mǎ Mínglǐ | 他是马明理。 | He is Mǎ Mínglǐ. | |
| 4. | A: | Tā shì Mǎ Mínglǐ. | 他是马明理。 | He is Mǎ Mínglǐ. |
| B: | Tā shì Hú Měilíng. | 她是胡美玲。 | She is Hú Měilíng. | |
| 5. | A: | Nǐ xìng shénme? | 你姓什么? | What is your surname? |
| B: | Wǒ xìng Wáng. | 我姓王。 | My surname is Wáng. | |
| 6. | A: | Tā xìng shénme? | 他姓什么? | What is his surname? |
| B: | Tā xìng Mǎ. | 他姓马。 | His surname is Mǎ. | |
| 7. | A: | Tā shì shéi? | 他是谁? | Who is he? |
| B: | Tā shì Mǎ xiānsheng. | 他是马先生。 | He is Mr. Mǎ . | |
| 8. | A: | Tā shì shéi? | 他是谁? | Who is he? |
| B: | Tā shì Mǎ Mínglǐ xiānsheng. | 他是马明理先生。 | He is Mr. Mǎ Mínglǐ. | |
| 9. | A: | Wáng xiānsheng, tā shì shéi? | 王先生,他是谁? | Mr. Wáng, who is he? |
| B: | Tā shì Mǎ Mínglǐ xiānsheng. | 他是马明理先生。 | He is Mr. Mǎ Mínglǐ. | |
| 10. | A: | Xiānsheng, tā shì shéi? | 先生,他是谁? | Sir, who is he? |
| B: | Tā shì Mǎ xiānsheng | 他是马先生。 | He is Mr. Mǎ. | |
| 11. | A: | Xiānsheng, tā shì shéi? | 先生,她是谁? | Sir, who is she? |
| B: | Tā shì Mǎ tàitai. | 她是马太太。 | She is Mrs. Mǎ. | |
| 12. | A: | Wáng xiānsheng, tā shì shéi? | 王先生,她是谁? | Mr. Wáng, who is she? |
| B: | Tā shì Mǎ Mínglǐ tàitai. | 她是马明理太太。 | She is Mrs. Mǎ Mínglǐ. | |
| 13. | A: | Wáng xiānsheng, tā shì shéi? | 王先生,她是谁? | Mr. Wáng, who is she? |
| B: | Tā shì Mǎ xiǎojiě. | 她是马小姐。 | She is miss Mǎ. | |
| 14. | A: | Tā shì shéi? | 他是谁? | Who is he? |
| B: | Tā shì Mǎ Mínglǐ tóngzhì. | 他是马明理同志。 | He is comrade Mínglǐ. | |
| 15. | A: | Tóngzhì, tā shì shéi? | 同志,她是谁? | Comrade, who is she? |
| B: | Tā shì Fāng Bǎolán. | 她是方宝兰。 | She is Fāng Bǎolán. | |
| 16. | A: | Tóngzhì, tā shì shéi? | 同志,她是谁? | Comrade, who is she? |
| B: | Tā shì Fāng Bǎolán tóngzhì. | 她是方宝兰同志。 | She is comrade Fāng Bǎolán. |
| nĭ | 你 | you |
| shéi | 谁 | who |
| shénme | 什么 | what |
| shì | 是 | to be |
| tā | 他,她,它 | he, she, it |
| tàitai | 太太 | Mrs. , wife, married woman, lady |
| tóngzhì | 同志 | comrade |
| wǒ | 我 | I |
| xiānsheng | 先生 | Mr. , sir, husband, teacher |
| xiǎojiě (xiǎojie) | 小姐 | Miss, lady, daughter (polite) |
| xìng | 姓 | to be surnamed |
| 1. | A: | Nǐ shi shéi? | 你是谁? | Who are you? |
| B: | Wǒ shi Wáng Dànián. | 我是王大年。 | I'm Wáng Dànián. | |
| 2. | A: | Nǐ shi shéi? | 你是谁? | Who are you? |
| B: | Wǒ shi Hú Měilíng. | 我是胡美玲。 | I'm Hú Měilíng. | |
| 3. | A: | Tā shi shéi? | 他是谁? | Who is he? |
| B: | Tā shi Mǎ Mínglǐ | 他是马明理。 | He is Mǎ Mínglǐ. | |
| 4. | A: | Tā shi Mǎ Mínglǐ. | 他是马明理。 | He is Mǎ Mínglǐ. |
| B: | Tā shi Hú Měilíng. | 她是胡美玲。 | She is Hú Měilíng. |
The verb shì means "to be" in the sense of "to be someone or something," as in "I am Daniel King." It expresses identity. (In Unit 4 you will learn a verb which means "to be" in another sense, "to be somewhere," as in "I am in Bĕijĭng." That verb expresses location.) The verb shi is in the Neutral tone (with no accent mark) except when emphasized.
Unlike verbs in European languages, Chinese verbs do not distinguish first, second, and third persons. A single form serves for all three persons.
| Wǒ | shi | Wáng Dànián. | I am Wáng Dànián. |
| Nĭ | shi | Hú Měilíng. | You are Hú Měilíng. |
| Tā | shi | Mǎ MÍnglĭ. | He is Mǎ MÍnglĭ. |
Later you will find that Chinese verbs do not distinguish singular and plural, either, and that they do not distinguish past, present, and future as such. You need to learn only one form for each verb.
The pronoun tā is equivalent to both "he" and "she." (and it), but the writing is different: he ↠ 他 , she ↠ 她 , it ↠ 它.
The question Nĭ shi shéi? is actually too direct for most situations, although it is all right from teacher to student or from student to student . (A more polite question is introduced in Unit 2.)
Unlike English, Chinese uses the same word order in questions as in statements.
| Tā | shi | shéi? | Who is he? |
| Tā | shi | Mǎ Mínglǐ? | He is Mǎ Mínglǐ. |
When you answer a question containing a question word like shéi. "who," simply replace the question word with the information it asks for.
| 5. | A: | Nǐ xìng shénme? | 你姓什么? | What is your surname? |
| B: | Wǒ xìng Wáng. | 我姓王。 | My surname is Wáng. | |
| 6. | A: | Tā xìng shénme? | 他姓什么? | What is his surname? |
| B: | Tā xìng Mǎ. | 他姓马。 | His surname is Mǎ. |
Xìng is a verb, "to be surnamed." It is in the same position in the sentence as shì, "to be."
| Wǒ | shi | Wáng Dànián. |
| I | am | Wáng Dànián. |
| Wǒ | xìng | Wáng. |
| I | am surnamed | Wáng. |
Notice that the question word shénme. "What," takes the same position as the question word shéi "who."
| Nĭ | shi | shéi? |
| You | are | who? |
| Nĭ | xìng | shénme? |
| You | are surnamed | what? |
Shénme is the official spelling. However, the word is pronounced as if it were spelled shémma, or even shéma (often with a single rise in pitch extending over both syllables.) Before another word which begins with a consonant sound, it is usually pronounced as if it were spelled shém.
| 7. | A: | Tā shi shéi? | 他是谁? | Who is he? |
| B: | Tā shi Mǎ xiānsheng. | 他是马先生。 | He is Mr. Mǎ . | |
| 8. | A: | Tā shi shéi? | 他是谁? | Who is he? |
| B: | Tā shi Mǎ Mínglǐ xiānsheng. | 他是马明理先生。 | He is Mr. Mǎ Mínglǐ. |
After the verb shì you may have the full name alone, the surname plus title, or the full name plus title.
| Tā | shi | Mǎ | Mínglĭ | |
| Tā | shi | Mǎ | Xiānsheng. | |
| Tā | shi | Mǎ | Mínglĭ | Xiānsheng. |
Xiānsheng, literally "first-born," has more of a connotation of respectfulness than "Mr. " Xiānsheng is usually applied only to people other than oneself. Do not use the title Xiānsheng (or any other respectful title, such as Jiàoshòu, "Professor" when giving your own name. If you want to say "I am Mr. Jones," you may say Wǒ xìng Jones.
When a name and title name are said together, logically enough it is the name which gets the heavy stress: WÁNG Xiānsheng, You will often hear the title pronounced with no full tones: WÁNG Xiansheng.
| 9. | A: | Wáng xiānsheng, tā shì shéi? | 王先生,他是谁? | Mr. Wáng, who is he? |
| B: | Tā shì Mǎ Mínglǐ xiānsheng. | 他是马明理先生。 | He is Mr. Mǎ Mínglǐ. | |
| 10. | A: | Xiānsheng, tā shì shéi? | 先生,他是谁? | Sir, who is he? |
| B: | Tā shì Mǎ xiānsheng | 他是马先生。 | He is Mr. Mǎ. | |
| 11. | A: | Xiānsheng, tā shì shéi? | 先生,她是谁? | Sir, who is she? |
| B: | Tā shì Mǎ tàitai. | 她是马太太。 | She is Mrs. Mǎ. | |
| 12. | A: | Wáng xiānsheng, tā shì shéi? | 王先生,她是谁? | Mr. Wáng, who is she? |
| B: | Tā shì Mǎ Mínglǐ tàitai. | 她是马明理太太。 | She is Mrs. Mǎ Mínglǐ. |
When you address someone directly, use either the name plus the title or the title alone. Xiānsheng must be translated as "Sir" when it is used alone, since "Mr. " would not capture its respectful tone. (Tàitai, however, is less respectful when used alone. You should address Mrs. Mǎ as Mǎ tàitai.)
| 13. | A: | Wáng xiānsheng, tā shì shéi? | 王先生,她是谁? | Mr. Wáng, who is she? |
| B: | Tā shì Mǎ xiǎojiě. | 她是马小姐。 | She is miss Mǎ. | |
| 14. | A: | Tā shì shéi? | 他是谁? | Who is he? |
| B: | Tā shì Mǎ Mínglǐ tóngzhì. | 他是马明理同志。 | He is comrade Mínglǐ. | |
| 15. | A: | Tóngzhì, tā shì shéi? | 同志,她是谁? | Comrade, who is she? |
| B: | Tā shì Fāng Bǎolán. | 她是方宝兰。 | She is Fāng Bǎolán. | |
| 16. | A: | Tóngzhì, tā shì shéi? | 同志,她是谁? | Comrade, who is she? |
| B: | Tā shì Fāng Bǎolán tóngzhì. | 她是方宝兰同志。 | She is comrade Fāng Bǎolán. |
See the Background Notes on Chinese Personal Names and Titles for tóngzhì. "Comrade," and the use of maiden names.
| Cue | Answer | ||
|---|---|---|---|
|
1. |
Mǎ Mínglǐ 马明理 |
Tā shi Mǎ Mínglǐ 他是马明理。 He is Mǎ Mínglǐ. | |
|
2. |
Hú Měilíng 胡美玲 |
Tā shi Hú Měilíng 她是胡美玲。 She is Hú Měilíng. | |
|
3. |
Wáng Dànián 王大年 |
Tā shi Wáng Dànián 他是王大年。 He is Wáng Dànián. | |
|
4. |
Lǐ Shìmín 李世民 |
Tā shi Lǐ Shìmín 他是李世民。 He is Lǐ Shìmín. | |
|
5. |
Liú Lìróng 刘丽容 |
Tā shi Liú Lìróng 她是刘丽容。 She is Liú Lìróng. | |
|
6. |
Zhāng Bǎolán 张宝兰 |
Tā shi Zhāng Bǎolán. 她是张宝兰。 She is Zhāng Bǎolán. |
When the cue is given by a male speaker, male students should respond. When the cue is given by a female speaker, female students should respond.
| Question | Cue | Answer | |||
|---|---|---|---|---|---|
|
1. |
Nǐ shi shéi? 你是谁? Who are you? |
Wáng Dànián 王大年 |
Wǒ shi Wáng Dànián 我是王大年。 I am Wáng Dànián. | ||
|
2. |
Nǐ shi shéi? 你是谁? Who are you? |
Hú Měilíng 胡美玲 |
Wǒ shi Hú Měilíng. 我是胡美玲。 I am Hú Měilíng. | ||
|
3. |
Nǐ shi shéi? 你是谁? Who are you? |
Liú Shìmín 李世民 |
Wǒ shi Liú Shìmín. 我是李世民。 I am Liú Shìmín. | ||
|
4. |
Nǐ shi shéi? 你是谁? Who are you? |
Chén Huìrán 陈蕙然 |
Wǒ shi Chén Huìrán. 我是陈蕙然。 I am Chén Huìrán. | ||
|
5. |
Nǐ shi shéi? 你是谁? Who are you? |
Huáng Déxián 黄德贤 |
Wǒ shi Huáng Déxián. 我是黄德贤。 I am Huáng Déxián. | ||
|
6. |
Nǐ shi shéi? 你是谁? Who are you? |
Zhào Wǎnrú 赵婉如 |
Wǒ shi Zhào Wǎnrú. 我是赵婉如。 I am Zhào Wǎnrú. | ||
|
7. |
Nǐ shi shéi? 你是谁? Who are you? |
Jiǎng Bǐngyíng 蒋冰莹 |
Wǒ shi Jiǎng Bǐngyíng. 我是蒋冰莹。 I am Jiǎng Bǐngyíng. | ||
|
8. |
Nǐ shi shéi? 你是谁? Who are you? |
Gāo Yǒngpíng 局永平 |
Wǒ shi Gāo Yǒngpíng. 我是局永平。 I am Gāo Yǒngpíng. |
| Question | Cue | Answer | |||
|---|---|---|---|---|---|
|
1. |
Tā shi shéi? 他是谁? Who is he? |
Mǎ xiānsheng 马先生 Mr. Mǎ |
Tā shi Mǎ xiānsheng. 他是马先生。 He is Mr. Mǎ. | ||
|
2. |
Tā shi shéi? 她是谁? Who is she? |
Hú tàitai 胡太太 Mrs. Hú |
Tā shi Hú tàitai. 她是胡太太。 She is Mrs. Hú. | ||
|
3. |
Tā shi shéi? 他是谁? Who is he? |
Máo xiānsheng 毛先生 Mr. Máo |
Tā shi Máo xiānsheng. 他是毛先生。 He is Mr. Máo. | ||
|
4. |
Tā shi shéi? 他是谁? Who is he? |
Zhāng tóngzhì 张同志 Comrade Zhāng |
Tā shi Zhāng tōngzhì. 他是张同志。 He is Comrade Zhāng. | ||
|
5. |
Tā shi shéi? 她是谁? Who is she? |
Liú xiǎojiě 刘小姐 Miss Liú |
Tā shi Liú xiǎojiě. 她是刘小姐。 She is Miss Liú. | ||
|
6. |
Tā shi shéi? 他是谁? Who is he? |
Mǎ xiānsheng 马先生 Mr. Mǎ |
Tā shi Mǎ xiānsheng. 他是马先生 He is Mr. Mǎ. | ||
|
7. |
Tā shi shéi? 她是谁? Who is she? |
Zhào tàitai 赵太太 Mrs. Zhào |
Tā shi Zhào tàitai. 她是赵太太。 She is Mrs. Zhào. |
Questions and answers about given names.
Yes/no questions.
Negative statement.
Greetings.
P&R 3 and P&R 4 (Tapes 3 and 4 of the resource module on Pronunciation and Romanization).
| 1. | A: | Tā shì Wáng tàitai ma? | 她是王太太,吗? | Is she Mrs. Wáng? |
| B: | Tā shì Wáng tàitai. | 她是王太太。 | she is Mrs. Wáng. | |
| 2. | A: | Nǐ shì Wáng xiānsheng ma? | 你是王先生吗? | Are you Mr. Wáng? |
| B: | Wǒ shì Wáng Dànián. | 我是王大年。 | I'm Wáng Dànián. | |
| 3. | A: | Nǐ shì Mǎ xiānsheng ma? | 你是马先生吗? | Are you Mr. Mǎ. |
| B: | Wǒ shì Wáng Dànián. | 我是王大年。 | I'm Wáng Dànián. | |
| 4. | A: | Nǐ shì Mǎ xiānsheng ma? | 你是马先生吗? | Are you Mr. Mǎ? |
| B: | Wǒ bú shì Mǎ xiānsheng. | 我不是马先生。 | I'm not Mr. Mǎ. | |
| 5. | A: | Wǒ shì Wáng Dànián. | 我是王大年。 | I am Wáng Dànián. |
| B: | Wǒ bú shì Wáng Dànián. | 我不是王大年。 | I am not Wáng Dànián. | |
| 6. | A: | Nǐ xìng Fāng ma? | 你姓方吗? | Is your surname Fāng? |
| B: | Wǒ bú xìng Fāng | 我不姓方。 | My surname isn't Fāng. | |
| 7. | A: | Wǒ xìng Wáng. | 我姓王。 | My surname is Wáng. |
| B: | Wǒ bú shì Wáng. | 我不姓王。 | My surname isn't Wáng. | |
| 8. | A: | Nǐ xìng Mǎ ma? | 你姓马吗? | Is your surname Mǎ? |
| B: | Bù xìng Mǎ. Xìng Wáng. | 不姓马。 (我)姓王。 | My surname isn't Mǎ. My surname is Wáng. | |
| 9. | A: | Nín guìxing? | 您贵姓? | Your surname? (polite) |
| B: | Wǒ xìng Wáng. | 我姓王。 | My surname is Wáng. | |
| 10. | A: | Nǐ jiào shénme? | 你叫什么? | What is your given name? |
| B: | Wǒ jiào Dànián. | 我叫大年。 | My given name is Dànián. | |
| 11. | A: | Nǐ hǎo a? | 你好阿? | How are you? |
| B: | Wǒ hǎo. | 我好。 | I'm fine. | |
| 12. | A: | Nǐ hǎo a? | 你好阿? | How are you? |
| B: | Wǒ hǎo. Nǐ ne? | 我好,你呢? | I'm fine. And you? | |
| A: | Hǎo, xièxie. | 好, 谢谢。 | Fine, thanks. |
| a | 阿 | suffix added to the end of any sentence |
| bù/bú | 不 | not |
| bú shì | 不是 | not to be |
| guìxing | 贵姓 | honorable name |
| hǎo | 好 | to be fine, to be well, ok, good |
| jiào | 叫 | to be called, named |
| ma | 吗 | question marker at the end of the sentence |
| míngzi | 名字 | given name, full name |
| ne | 呢 | question marker |
| xièxie | 谢谢 | thank you |
| 1. | A: | Tā shì Wáng tàitai ma? | 她是王太太,吗? | Is she Mrs. Wáng? |
| B: | Tā shì Wáng tàitai. | 她是王太太。 | She is Mrs. Wáng. | |
| 2. | A: | Nǐ shì Wáng xiānsheng ma? | 你是王先生吗? | Are you Mr. Wáng? |
| B: | Wǒ shì Wáng Dànián. | 我是王大年。 | I'm Wáng Dànián. | |
| 3. | A: | Nǐ shì Mǎ xiānsheng ma? | 你是马先生吗? | Are you Mr. Mǎ. |
| B: | Wǒ shì Wáng Dànián. | 我是王大年。 | I'm Wáng Dànián. |
The marker ma may be added to any statement to turn it into a question which may be answered "yes" or "no,"
The reply to a yes/no question is commonly a complete affirmative or negative statement, although, as you will see later, the statement may be stripped down considerably.
| 4. | A: | Nǐ shì Mǎ xiānsheng ma? | 你是马先生吗? | Are you Mr. Mǎ? |
| B: | Wǒ bú shì Mǎ xiānsheng. | 我不是马先生。 | I'm not Mr. Mǎ. | |
| 5. | A: | Wǒ shì Wáng Dànián. | 我是王大年。 | I am Wáng Dànián. |
| B: | Wǒ bú shì Wáng Dànián. | 我不是王大年。 | I am not Wáng Dànián. |
The negative of the verb shì, "to be," is bú shì, "not to be." The equivalent of "not" is the syllable bù. The tone for the syllable bù depends on the tone of the following syllable. When followed by a syllable with a High, Rising, or Low tone, a Falling tone is used (bù). When followed by a syllable with a Falling or Neutral tone, a Rising tone is used (bú).
Example 1.6. Examples
bù fēi (not to fly)
bù féi (not to be fat)
bù fěi (not to slander)
bú fèi (not to waste)
Almost all of the first few verbs you learn happen to be in the Falling tone, and so take bù. But remember that bù is the basic form. That is the form the syllable takes when it stands alone as a short "no" answer --bù-- and when it is discussed, as in "bù means 'not'."
Notice that even though shì, "to be," is usually pronounced in the Neutral tone in the phrase bú shi , the original Falling tone of shì still causes bù to "be pronounced with a Rising tone: bú.
| Wǒ | shi | Wáng Dànián. | ||
| I | am | Wáng Dànián. |
| Wǒ | bú | shi | Mǎ Xiānsheng. | |
| I | am | not | Mǎ Xiānsheng. |
| 6. | A: | Nǐ xìng Fāng ma? | 你姓方吗? | Is your surname Fāng? |
| B: | Wǒ bú xìng Fāng | 我不姓方。 | My surname isn't Fāng. | |
| 7. | A: | Wǒ xìng Wáng. | 我姓王。 | My surname is Wáng. |
| B: | Wǒ bú shì Wáng. | 我不姓王。 | My surname isn't Wáng. | |
| 8. | A: | Nǐ xìng Mǎ ma? | 你姓马吗? | Is your surname Mǎ? |
| B: | Bù xìng Mǎ. Xìng Wáng. | 不姓马。 (我)姓王。 | My surname isn't Mǎ. My surname is Wáng. |
It is quite common in Chinese --much commoner than in English-- to omit the subject of a sentence when it is clear from the context.
| 9. | A: | Nín guìxìng? | 您贵姓? | Your surname? (polite) |
| B: | Wǒ xìng Wáng. | 我姓王。 | My surname is Wáng. |
Nín is the polite equivalent of nǐ, "you."
Guìxìng is a polite noun, "surname." Guì means "honorable." Xìng which you have learned as the verb "to be surnamed" is in this case a noun, "surname."
Literally, Nín guìxing? is "Your surname?" The implied question is understood, and the "sentence" consists of the subject alone.
| 10. | A: | Nǐ jiào shénme? | 你叫什么? | What is your given name? |
| B: | Wǒ jiào Dànián. | 我叫大年。 | My given name is Dànián. |
Jiào is a verb meaning "to be called." In a discussion of personal names, we can say that it means "to be given-named."
| 11. | A: | Nǐ hǎo a? | 你好阿? | How are you? |
| B: | Wǒ hǎo。 | 我好 | I'm fine. |
Notice that the Low tones of wǒ and nǐ change to Rising tones before the Low tone of hǎo: Ní hǎo a? hǎo.
Hǎo is a verb: "to "be good" "to be well" "to be fine." Since it functions like the verb "to be" plus an adjective in English, we will call it an adjectival verb.
| Wǒ | hǎo |
| I | am fine |
| Nǐ | hǎo | a? |
| You | are fine | ? |
| 12. | A: | Nǐ hǎo a? | 你好阿? | How are you? |
| B: | Wǒ hǎo. Nǐ ne? | 我好,你呢? | I'm fine. And you? | |
| A: | Hǎo, xièxie. | 好, 谢谢。 | Fine, thanks. |
The marker ne makes a question out of the single work nǐ, "you": "And you?" or "How about you?"
Table 1.1. Create a question from the statement
| Statement | Answer | ||
|---|---|---|---|
| 1. |
Tā shi Wáng Xiānsheng. 他是王先生。 He is Mr. Wáng . |
Tā shi Wáng Xiānsheng ma? 他是王先生吗? Is he Mr. Wáng? | |
| 2. |
Tā shi Hú Tàitai. 她是胡太太。 She is Mrs. Hú |
Tā shi Hú Tàitai ma? 她是胡太太吗? Is she Mrs. Hú? | |
| 3. |
Tā shi Liú Tóngzhì. 他是刘同志 He is comrade Liú. |
Tā shi Liú Tóngzhì ma? 他是刘同志吗? Is he comrade Liú? | |
| 4. |
Tā shi Zhāng Xiǎojě. 她是张小姐 She is Miss Zhāng. |
Tā shi Zhāng Xiǎojiě ma? 她是张小姐吗? Is she Miss Zhāng? | |
| 5. |
Tā Shi Mǎ Xiānsheng. 他是马先生。 He is Mr. Mǎ. |
Tā Shi Mǎ Xiānsheng ma? 他是马先生吗? Is he Mr. Mǎ? | |
| 6. |
Tā shi Fāng Xiǎojiě. 她是方小姐。 She is Miss Fāng. |
Tā shi Fāng Xiǎojiě ma? 他是方小姐吗? Is she Miss Fāng? | |
| 7. |
Tā shi Lín Tóngzhì. 他是林同志。 He is comrade Lín. |
Tā shi Lín Tóngzhì ma? 他是林同志吗? Is he comrade Lín? |
Table 1.2. Respond by affirmative.
| Statement | Answer | ||
|---|---|---|---|
| 1. |
Tā shi Wáng Xiānsheng ma? 他是王先生吗? Is he Mr. Wáng? |
Shi. Tā shi Wáng Xiānsheng. 是。他是王先生。 Yes. He is Mr. Wáng. | |
| 2. |
Tā shi Zhào Tàitai ma? 她是赵太太吗? Is she Mrs. Zhào? |
Shi. Tā shi Zhào Tàitai. 是。她是赵太太。 Yes. She is Mrs. Zhào. | |
| 3. |
Tā shi Chén Tóngzhì ma? 她是陈同志吗? Is she comrade Chén? |
Shi. Ta shi Chén Tóngzhì. 是。她是陈同志。 Yes. She is comrade Chén. | |
| 4. |
Tā shi Liú Xiǎojiě ma? 她是刘小姐吗? Is she Miss Liú? |
Shi. Tā shi Liú Xiǎojiě. 是。她是刘小姐。 Yes. She is Miss Liú. | |
| 5. |
Tā shi Sòng Xiānsheng ma? 他是宋先生吗? Is he Mr. Sòng? |
Shi. Tā shi Sòng Xiānsheng. 是。他是宋先生。 Yes. He is Mr. Sòng. | |
| 6. |
Tā shi Sūn Tàitai ma? 她是孙太太吗? Is she Mrs. Sūn? |
Shi. Tā shi Sūn Tàitai. 是。她是孙太太。 Yes. She is Mrs. Sūn. | |
| 7. |
Tā shi Zhāng Xiānsheng ma? 他是张先生吗? Is he Mr. Zhāng? |
Shi. Tā shi Zhāng Xiānsheng. 是。他是张先生。 Yes. He is Mr. Zhāng. |
Table 1.3. All your answers will be negative. Give the correct name according to the cue.
| Statement | Cue | Answer | |||
|---|---|---|---|---|---|
| 1. |
Tā shi Wáng Xiānsheng ma? 他是王先生吗? Is he Mr. Wáng? |
Liú 刘 |
Bú shi. Tā shi Liú Xiānsheng. 不是。他是刘先生。 No. He is Mr. Liú . | ||
| 2. |
Tā shi Gāo Xiǎojiě ma? 她是局小姐吗? Is she Miss Gāo? |
Zhào 赵 |
Bú shi. Tā shi Zhào Xiǎojiě. 不是。她是赵小姐。 No. She is Miss Zhào. | ||
| 3. |
Tā shi Huáng Tóngzhì ma? 她是黄同志吗? Is she comrade Huáng? |
Wáng 王 |
Bú shi. Tā shi Wáng Tóngzhì. 不是。她是王同志。 No. She is comrade Wáng. | ||
| 4. |
Tā shi Yáng Tàitai ma? 她是杨太太吗? Is she Mrs. Yáng? |
Jiǎng 江 |
Bú shi. Tā shi Jiǎng Tàitai. 不是。她是江太太。 No. She is Mrs. Jiǎng. | ||
| 5. |
Tā shi Mǎ Xiānsheng ma? 他是马先生吗? Is he Mr. Mǎ? |
Máo 毛 |
Bú shi. Tā shi Máo Xiānsheng. 不是。他是毛先生。 No. He is Mr. Máo. | ||
| 6. |
Tā shi Zhōu Xiǎojiě ma? 她是周小姐吗? Is she Miss Zhōu? |
Zhào 赵 |
Bú shi.Tā shi Zhào Xiǎojiě. 不是。她是赵小姐。 No. She is Miss Zhào. | ||
| 7. |
Tā shi Jiāng Xiānsheng ma? 他是江先生吗? Is he Mr. Jiāng? |
Jiǎng 蒋 |
Bú shi. Tā shi Jiǎng Xiānsheng. 不是。他是蒋先生。 No. He is Mr. Jiǎng . |
Table 1.4. This drill is a combination of the two previous drills. Give an affirmative or a negative answer according to the cue.
| Statement | Cue | Answer | |||
|---|---|---|---|---|---|
| 1. |
Tā shi Liú Tàitai ma? 她是刘太太吗? Is she Mrs. Liú? |
Liú 刘 |
Shì. Tā shi Liú Tàitai. 是。她是刘太太。 Yes. She is Mrs. Liú. | ||
| 2. |
Tā shi Liú Tàitai ma? 她是刘太太吗? Is she Mrs. Liú? |
Huáng 黄 |
Bú shi. Tā shi Huáng Tàitai. 不是。她是黄太太。 No. She is Mrs. Huáng. | ||
| 3. |
Tā shi Wáng Xiānsheng ma? 他是王先生吗? Is he Mr. Wáng? |
Wáng 王 |
Shì. Tā shi Wáng Xiānsheng. 是。他是王先生。 Yes He is Mr. Wáng. | ||
| 4. |
Tā shi Gāo Tàitai ma? 她是局太太吗? Is she Mrs. Gāo? |
Zhào 赵 |
Bú shi. Tā shi Zhào Tàitai. 不是。她是赵太太。 No. She is Mrs. Zhào. | ||
| 5. |
Tā shi Táng Xiǎojiě ma? 她是唐小姐吗? Is she Miss Táng? |
Táng 唐 |
Shì. Tā shi Táng Xiǎojiě. 是。她是唐小姐。 Yes. She is Miss Táng. | ||
| 6. |
Tā shi Huáng Xiānsheng ma? 她是黄先生吗? Is he Mr. Huáng? |
Wáng 王 |
Bú shi. Tā shi Wáng Xiānsheng. 不是。他不是王先生。 No. He is Mr. Wáng. | ||
| 7. |
Tā shi Zhāng Tàitai ma? 她是张太太吗? Is she Mrs. Zhāng? |
Jiāng 江 |
Bú shì. Tā shi Jiāng Tàitai. 不是。她是江太太。 No. She is Mrs. Jiāng. |
Table 1.5. Transform the sentence using xìng.
| Statement | Answer | ||
|---|---|---|---|
| 1. |
Nǐ shi Zhāng Xiānsheng ma? 你是张先生吗? Are you Mr. Zhāng ? |
Nǐ xìng Zhāng ma? 你姓张吗? Is your surname Zhāng? | |
| 2. |
Nǐ shi Zhào Tàitai ma? 你是赵太太吗? Are you Mrs. Zhào? |
Nǐ xìng Zhào ma? 你姓赵吗? Is your surname Zhào? | |
| 3. |
Nǐ shi Jiǎng Xiǎojiě m? 你是蒋小姐吗? Are you Miss Jiǎng? |
Nǐ xìng Jiǎng ma? 你姓蒋吗? Is your surname Jiǎng? | |
| 4. |
Nǐ shi Liú Tóngzhì ma? 你是刘同志吗? Are you Comrade Liú? |
Nǐ xìng Liú ma? 你姓刘吗? Is your surname Liú? | |
| 5. |
Nǐ shi Sòng Tàitai ma? 你是宋太太吗? Are you Mrs. Sòng? |
Nǐ xìng Sòng ma? 你姓宋吗? Is your surname Sòng? | |
| 6. |
Nǐ shi Lǐ Xiānsheng ma? 你是李先生吗? Are you Mr. Lǐ? |
Nǐ xìng Lǐ ma? 你姓李吗? Is your surname Lǐ? | |
| 7. |
Nǐ shi Sūn Tóngzhì ma? 你是孙同志吗? Are you Comrade Sūn? |
Nǐ xìng Sūn ma? 你姓孙吗? Is your surname Sūn? |
Table 1.6. Transform the sentence in a negative one.
| Statement | Answer | ||
|---|---|---|---|
| 1. |
Wǒ xìng Zhāng. 我姓张。 My surname is Zhāng. |
Wǒ bú xìng Zhāng. 我不姓张。 My surname is not Zhāng. | |
| 2. |
Wǒ xìng Chén. 我姓陈。 My surname is Chén. |
Wǒ bú xìng Chén. 我不姓陈。 My surname is not Chén. | |
| 3. |
Wǒ xìng Huáng. 我姓黄。 My surname is Huáng. |
Wǒ bú xìng Huáng. 我不姓黄。 My surname is not Huáng. | |
| 4. |
Wǒ xìng Gāo. 我姓局。 My surname is Gāo. |
Wǒ bú xìng Gāo. 我不姓局。 My surname is not Gāo. | |
| 5. |
Wǒ xìng Sūn. 我姓孙。 My surname is Sūn. |
Wǒ bú xìng Sūn. 我不姓孙。 My surname is not Sūn. | |
| 6. |
Wǒ xìng Zhāng. 我姓张。 My surname is Zhāng. |
Wǒ bú xìng Zhāng. 我不姓张。 My surname is not Zhāng. | |
| 7. |
Wǒ xìng Zhōu. 我姓周。 My surname is Zhōu. |
Wǒ bú xìng Zhōu. 我不姓周。 My surname is not Zhōu. |
Table 1.7. Transform the sentence using bú xìng.
| Statement | Answer | ||
|---|---|---|---|
| 1. |
Wǒ bú shi Lǐ Xiānsheng. 我不是李先生。 I'm not Mr. Lǐ. |
Wǒ bú xìng Lǐ. 我不姓李。 My surname is not Lǐ. | |
| 2. |
Wǒ bú shi Wáng Tàitai. 我不是王太太。 I'm not Mrs. Wáng. |
Wǒ bú xìng Wáng. 我不姓王。 My surname is not Wáng. | |
| 3. |
Wǒ bǔ shi Chén Xiānsheng. 我不是陈先生。 I'm not Mr. Chén. |
Wǒ bú xìng Chén. 我不姓陈。 My surname is not Chén. | |
| 4. |
Wǒ bú shi Lín Tóngzhì. 我不是林同志。 I'm not Comrade Lín. |
Wǒ bú xìng Lín. 我不姓林。 My surname is not Lín. | |
| 5. |
Wǒ bú shi Zhōu Xiǎojiě. 我不是周小姐。 I'm not Miss Zhōu. |
Wǒ bú xìng Zhōu. 我不姓周。 My surname is not Zhōu. | |
| 6. |
Wǒ bú shi Jiǎng Xiānsheng. 我不是蒋先生。 I'm not Mr. Jiǎng. |
Wǒ bú xìng Jiǎng. 我不姓蒋。 My surname is not Jiǎng. | |
| 7. |
Wǒ bú shi Sòng Tàitai. 我不是宋太太。 I'm not Mrs. Sòng. |
Wǒ bú xìng Sòng. 我不姓宋。 My surname is not Sòng. |
Table 1.8. Transfomr the sentence according to the model.
| Statement | Cue | Answer | |||
|---|---|---|---|---|---|
| 1. |
Tā bú shi Wáng Xiānsheng. 他不是王先生。 He is not Mr. Wáng. |
Huáng 黄 |
Tā bú shi Wáng Xiānsheng, tā xìng Huáng. 他不是王先生,他姓黄。 He is not Mr. Wáng, his surname is Huáng. | ||
| 2. |
Tā bú shi Jiǎng Tàitai. 她不是蒋太太。 She is not Mrs. Jiǎng. |
Jiāng 江 |
Tā bú shi Jiǎng Tàitai, tā xìng Jiāng. 她不是蒋太太,她姓江。 She is not Mrs. Jiǎng, her surname is Jiāng. | ||
| 3. |
Tā bú shi Liú Tóngzhì. 他不是刘同志。 He is not comrade Liú. |
Lín 林 |
Tā bú shi Liú Tóngzhì, tā xìng Lín. 他不是刘同志,他姓林。 He is not comrade Liú, his surname is Lín. | ||
| 4. |
Tā bú shi Sòng Xiǎojiě. 她不是宋小姐。 She is not Miss Sòng. |
Sūn 孙 |
Tā bú shi Sòng Xiǎojiě, tā xìng Sūn. 她不是宋小姐,她姓孙。 She is not Miss Sòng, her surname is Sūn. | ||
| 5. |
Tā bú shi Zhào Xiānsheng. 他不是赵先生。 He is not Mr. Zhào. |
Zhōu 周 |
Tā bú shi Zhào Xiānsheng, tā xìng Zhōu. 他不是赵先生,他姓周。 He is not Mr. Zhào, his surname is Zhōu . | ||
| 6. |
Tā bú shi Jiāng Tóngzhì. 他不是江同志。 He is not Comrade Jiāng. |
Zhāng 张 |
Tā bú shi Jiāng Tóngzhì, tā xìng Zhāng. 他不是江同志,他姓张。 He is not Comrade Jiāng, his surname is Zhāng. | ||
| 7. |
Tā bú shi Sūn Tàitai. 她不是孙太太。 She is not Mrs. Sūn. |
Sòng 宋 |
Tā bú shi Sūn Tàitai, tā xìng Sòng. 她不是孙太太,她姓宋。 She is not Mrs. Sūn, her surname is Sòng. |
Table 1.9. Expand the sentence using the model.
| Statement | Cue | Answer | |||
|---|---|---|---|---|---|
| 1. |
Wǒ bú xìng Fāng. 我不姓方。 My surname is not Fāng. |
Hú 胡 |
Wǒ bú xìng Fāng, xìng Hú. 我不姓方。姓胡。 My surname is not Fāng, it's Hú. | ||
| 2. |
Wǒ bú xìng Sūn. 我不姓孙。 My surname is not Sūn. |
Sóng 宋 |
Wǒ bú xìng Sūn, xìng Sóng. 我不姓孙,姓宋。 My surname is not Sūn, it's Sóng. | ||
| 3. |
Wǒ bú xìng Yáng. 我不姓杨。 My surname is not Yáng. |
Táng 唐 |
Wǒ bú xìng Yáng, xìng Táng. 我不姓杨,姓唐。 My surname is not Yáng, it's Táng. | ||
| 4. |
Wǒ bú xìng Jiǎng. 我不姓蒋。 My surname is not Jiǎng. |
Zhāng 张 |
Wǒ bú xìng Jiǎng, xìng Zhāng. 我不姓蒋,姓张。 My surname is not Jiǎng, it's Zhāng. | ||
| 5. |
Wǒ bú xìng Zhōu. 我不姓周。 My surname is not Zhōu. |
Zhào 赵 |
Wǒ bú xìng Zhōu, xìng Zhào. 我不姓周,姓赵。 My surname is not Zhōu, it's Zhào. | ||
| 6. |
Wǒ bú xìng Wáng. 我不姓王。 My surname is not Wáng. |
Huáng 黄 |
Wǒ bú xìng Wáng, xìng Huáng. 我不姓王,姓黄。 My surname is not Wáng, it's Huáng. | ||
| 7. |
Wǒ bú xìng Jiāng. 我不姓江。 My surname is not Jiāng. |
Jiǎng 蒋 |
Wǒ bú xìng Jiāng, xìng Jiǎng. 我不姓江,姓蒋。 My surname is not Jiāng, it's Jiǎng. |
Table 1.10. Respond according to the cue and the model.
| Statement | Cue | Answer | |||
|---|---|---|---|---|---|
| 1. |
Tā shì Wáng xiānsheng ma? 他是王先生吗? Is he Mr. Wáng? |
Wáng 王 |
Shì. Tā shì Wáng xiānsheng . 是。他是王先生。 Yes. He is Mr. Wáng | ||
| 2. |
Tā shì Wáng xiānsheng ma? 他是王先生吗? Is he Mr. Wáng? |
Huáng 黄 |
Tā bú shì Wáng xiānsheng, tā xìng Huáng. 他不是王先生, 他姓黄。 His is not Mr. Wáng. His surname is Huáng. | ||
| 3. |
Tā shì Liú tàitai ma? 她是刘太太吗? Is she Mrs. Liú? |
Lín 林 |
Tā bú shì Liú tàitai. Tā xìng Lín. 她不是刘太太。她姓林。 She is not Mrs. Liú. Her surname is Lín. | ||
| 4. |
Tā shì Chén xiǎojiě ma? 她是陈小姐吗? Is she Miss Chén? |
Chén 陈 |
Tā shì Chén xiǎojiě. 她是陈小姐。 She is Miss Chén. | ||
| 5. |
Tā shì Máo xiānsheng ma? 他是毛先生吗? Is he Mr. Máo? |
Máo 毛 |
Tā shì Máo xiānsheng. 他是毛先生。 He is Mr. Máo. | ||
| 6. |
Tā shì Jiāng tóngzhì ma? 他是江同志吗? Is He/she Comrade Jiāng? |
Zhāng 张 |
Tā bú shì Jiāng tóngzhì. Tā xìng Zhāng. 他不是江同志。 他姓张。 He/she isn't Comrade Jiāng. His/her surname is Zhāng. | ||
| 7. |
Tā shì Sòng tàitai ma? 她是宋太太吗? Is she Mrs. Sòng? |
Sòng 宋 |
Tā shì Sòng tàitai. 她是宋太太。 She is Mrs. Sòng. | ||
| 8. |
Tā shì Lǐ xiānsheng ma? Is he Mr. Lǐ? 他是李先生吗? |
Wáng 王 |
Tā bú shì Lǐ xiānsheng. Tā xìng Wáng. 他不是李先生。他姓王。 He isn't Mr. Lǐ. His surname is Wáng. |
Table 1.11. Respond according to the model.
| Statement | Answer part1 | Answer part 2 | |||
|---|---|---|---|---|---|
| 1. |
Wǒ xìng Wáng. 我姓王。 My surname is Wáng. |
Tā xìng shénme? 他姓什么? What is his surname? |
Tā xìng Wáng. 他姓王。 His surname is Wáng. | ||
| 2. |
Wǒ xìng Chén. 我姓陈。 My surname is Chén. |
Tā xìng shénme? 他姓什么? What is his surname? |
Tā xìng Chén. 他姓陈。 His surname is Chén. | ||
| 3. |
Wǒ xìng Liú. 我姓刘。 My surname is Liú. |
Tā xìng shénme? 他姓什么? What is his surname? |
Tā xìng Liú. 他姓刘。 His surname is Liú. | ||
| 4. |
Wǒ xìng Huáng. 我姓黄。 My surname is Huáng. |
Tā xìng shénme? 他姓什么? What is his surname? |
Tā xìng Huáng. 他姓黄。 His surname is Huáng. | ||
| 5. |
Wǒ xìng Sòng. 我姓宋。 My surname is Sòng. |
Tā xìng shénme? 他姓什么? What is his surname? |
Tā xìng Sòng. 他姓宋。 His surname is Sòng. | ||
| 6. |
Wǒ xing Lǐ. 我姓李。 My surname is Lǐ. |
Tā xìng shénme? 他姓什么? What is his surname? |
Tā xìng Lǐ. 他姓李。 His surname is Lǐ. | ||
| 7. |
Wǒ xìng Wáng. 我姓王。 My surname is Wáng. |
Tā xìng shénme? 他姓什么? What is his surname? |
Tā xìng Wáng. 他姓王。 His surname is Wáng. |
Table 1.12. Transform the statement according to the model.
| Statement | Answer part 1 | Answer part 2 | |||
|---|---|---|---|---|---|
| 1. |
Wǒ xìng Wáng jiào Dànián. 我姓王叫大年。 My surname is Wáng, and my given name is Dànián. |
Nǐ xìng Wáng jiào shénme? 你姓王叫什么? Your surname is Wáng, and what is your given name? |
Dànián. 大年。 | ||
| 2. |
Wǒ xìng Hú jiào Mĕilíng. 我姓胡叫美玲。 My surname is Hú, and my given name is Mĕilíng. |
Nǐ xìng Hú jiào shénme? 你姓胡叫什么? Your surname is Hú, and what is your given name? |
Mĕilíng. 美玲。 | ||
| 3. |
Wǒ xìng Lǐ jiào Shìyīng. 我姓李叫世英。 My surname is Lǐ, and my given name is Shìyīng. |
Nǐ xìng Lǐ jiào shénme? 你姓李叫什么? Your surname is Lǐ, and what is your given name? |
Shìyīng. 世英。 | ||
| 4. |
Wǒ xìng Fāng jiào Bǎolán. 我姓方叫宝兰。 My surname is Fāng, and my given name is Bǎolán. |
Nǐ xìng Fāng jiào shénme? 你姓方叫什么? Your surname is Fāng, and what is your given name? |
Bǎolán. 宝兰。 | ||
| 5. |
Wǒ xìng Sūn jiào Déxián. 我姓孙叫德贤。 My surname is Sūn, and my given name is Déxián. |
Nǐ xìng Sūn jiào shénme? 你姓孙叫什么? Your surname is Sūn, and what is your given name? |
Déxián. 德贤。 | ||
| 6. |
Wǒ xìng Chén jiào Huìrán. 我姓陈叫蕙然。 My surname is Chén, and my given name is Huìrán. |
Nǐ xìng Chén jiào shénme? 你姓陈叫什么? Your surname is Chén, and what is your given name? |
Huìrán. 蕙然。 | ||
| 7. |
Wǒ xìng Zhāng jiào Zhènhàn. 我姓张叫振汉。 My surname is Zhāng, and my given name is Zhènhàn. |
Nǐ xìng Zhāng jiào shénme? 你姓张叫什么? Your surname is Zhāng, and what is your given name? |
Zhènhàn. 振汉。 |
Table 1.13. Transform the sentence according to the model.
| Statement | Answer | ||
|---|---|---|---|
| 1. |
Tā xìng Chén. Tā jiào Bǎolán. 他姓陈。他叫宝兰。 Her surname is Chén. Her given name is Bǎolán. |
Tā xìng Chén, jiào Bǎolán. 他姓陈,叫宝兰。 Her surname is Chén, given name Bǎolán. | |
| 2. |
Tā xìng Lǐ. Tā jiào Mínglĭ. 他姓李。他叫明理。 Her surname is Lǐ. Her given name is Mínglĭ. |
Tā xìng Lǐ, jiào Mínglĭ. 他姓李,叫明理。 Her surname is Lǐ, given name Mínglĭ. | |
| 3. |
Tā xìng Hú. Tā jiào Bǎolán. 他姓胡。他叫宝兰。 Her surname is Hú. Her given name is Bǎolán. |
Tā xìng Hú, jiào Bǎolán. 他姓胡,叫宝兰。 Her surname is Hú, given name Bǎolán. | |
| 4. |
Tā xìng Jiāng. Tā jiào Déxián. 他姓江。他叫德贤。 Her surname is Jiāng. Her given name is Déxián. |
Tā xìng Jiāng, jiào Déxián. 他姓江,叫德贤。 Her surname is Jiāng, given name Déxián. | |
| 5. |
Tā xìng Zhōu. Tā jiào Zǐyàn. 他姓周。他叫紫燕。 Her surname is Zhōu. Her given name is Zǐyàn. |
Tā xìng Zhōu, jiào Zǐyàn. 他姓周,叫紫燕。 Her surname is Zhōu, given name Zǐyàn. | |
| 6. |
Tā xìng Zhāng. Tā jiào Tíngfēng. 他姓张。他叫廷峰。 Her surname Zhāng. Her given name is Tíngfēng. |
Tā xìng Zhāng, jiào Tíngfēng. 他姓张,叫廷峰。 Her surname is Zhāng, given name Tíngfēng. | |
| 7. |
Tā xìng Chén. Tā jiào Huìrán. 他姓陈。他叫蕙然。 Her surname is Chén. Her given name is Huìrán. |
Tā xìng Chén, jiào Huìrán. 他姓陈,叫蕙然。 Her surname is Zhāng, given name Huìrán. |
P&R 5 and P&R 6 (Tapes 5 and 8 of the resource module on Pronunciation and Romanization.)
NUM 1 and NUM 2 (Tapes 1 and 3 of the resource module on Numbers), the numbers from 1 to 10.
| 1. | A: | Nǐ shì Měiguó rén ma? | 你是美国人吗? | Are you American? |
| B: | Wǒ shì Měiguó rén. | 我是美国人。 | I'm American. | |
| 2. | A: | Nǐ shì Zhōngguó rén ma? | 你是中国人吗? | Are you Chinese? |
| B: | Wǒ shì Zhōngguó rén. | 我是中国人。 | I'm Chinese. | |
| 3. | A: | Wáng xiānsheng, nǐ shì Yīngguó rén ma? | 王先生,你是英国人吗 ? | Mr. Wáng, are you English? |
| B: | Wǒ bú shì Yīngguó rén. | 我不是英国人。 | I'm not English. | |
| 4. | A: | Nǐ shì Zhōngguó rén ma? | 你是中国人吗? | Are you Chinese? |
| B: | Bú shì. | 不是。 | No. | |
| A: | Nǐ shì Měiguó rén ma? | 你是美国人吗? | Are you American? | |
| B: | Shì. | 是。 | Yes, I'm. | |
| 5. | A: | Mǎ xiǎojiě shì Měiguo rén ma? | 马小姐是美国人吗? | Is Miss Mǎ an American? |
| B: | Bú shì, tā bú shì Měiguó rén. | 不是,他不是美国人。 | No, she is not an American. | |
| A: | Tá shì Zhōngguó rén ma? | 他是中国人吗? | Is she Chinese? | |
| B: | Shì, tā shì Zhōngguó rén. | 是, 他是中国人。 | Yes, she is Chinese. | |
| 6. | A: | Nǐ shì něiguó rén? | 你是哪国人? | What is your nationality? |
| B: | Wǒ shì Měiguó rén. | 我是美国人。 | I'm American. | |
| 7. | A: | Tā shì něiguó rén? | 他是哪国人? | What is his nationality? |
| B: | Tā shì Yīngguó rén. | 他是英国人。 | He is English. | |
| 8. | A: | Nǐ shì nǎrde rén? | 他是哪儿的人? | Where are you from? |
| B: | Wǒ shì Shànghǎi rén. | 我是上海人。 | I'm from Shànghǎi. | |
| 9. | A: | Tā shì Fāng Bǎolánde xiānsheng. | 他是方宝兰的先生。 | He is Fāng Bǎolán's husband. |
| 10. | A: | Tā shì nǎrde rén? | 他是哪儿的人? | Where is he from? |
| B: | Tā shì Shāndōng rén. | 他是山东人。 | He's from Shāndōng. | |
| 11. | A: | Nǐ shì nǎrde rén? | 你是哪儿的人? | Where are you from? |
| B: | Wǒ shì Jiāzhōu rén. | 我是加州人。 | I'm Californian. | |
| 12. | A: | Nǐ shǐ Měiguó rén ma? | 你是美国人吗? | Are you an American? |
| B: | Nǐ shì něiguó rén? | 你是哪国人? | What's your nationality? | |
| A: | Nǐ shì nǎrde rén? | 你是哪儿的人? | Where are you from? |
| Èguó Éguó | 德国 | Russia |
| -de | 的 | possessive marker |
| Déguó | 德国 | Germany |
| Fàguó Fǎguó | 法国 | France |
| Jiāzhōu | 加州 | California |
| Měiguó | 美国 | America, United States |
| nǎr | 哪儿 | where? |
| něi- | 哪 | which? |
| něiguó | 哪国 | which country? |
| rén | 人 | person |
| Rìběn | 日本 | Japan |
| Shāndōng | 山东 | a province name |
| Shànghǎi | 上海 | a city name |
| Yīngguó | 英国 | England |
| Zhōngguó | 中国 | China |
| 1. | A: | Nǐ shì Měiguó rén ma? | 你是美国人吗? | Are you American? |
| B: | Wǒ shì Měiguó rén. | 我是美国人。 | I'm American. | |
| 2. | A: | Nǐ shì Zhōngguó rén ma? | 你是中国人吗? | Are you Chinese? |
| B: | Wǒ shì Zhōngguó rén. | 我是中国人。 | I'm Chinese. | |
| 3. | A: | Wáng xiānsheng, nǐ shì Yīngguó rén ma? | 王先生,你是英国人吗 ? | Mr. Wáng, are you English? |
| B: | Wǒ bú shì Yīngguó rén. | 我不是英国人。 | I'm not English. |
Rén is a noun, "person" or ''persons"; so Měiguó rén is a noun phrase, literally "American person." Sometimes, however, it is preferable or necessary to translate expressions of this sort as adjectives or prepositional phrases.
| Tā shi Meǐguó rén . | 他是美国人。 | He is an American (noun phrase) |
| Tā shi Zhōngguó rén. | 他是中国人。 | He is Chinese (adjective) |
| Tā shi Shāndōng rén. | 他是山东人。 | Hi is from Shāndōng. (prepositional phrase) |
Although Měiguó rén is translated here as "an American," in other contexts it may be translated as "the American," "American," or "the Americans." Later you will learn the various ways to indicate in Chinese whether a noun is definite or indefinite, singular or plural.
The syllable -guó usually loses its tone in expressions like Měiguó rén. (some speakers drop the tone when the word stands alone: Měiguo.)
| 4. | A: | Nǐ shì Zhōngguó rén ma? | 你是中国人吗? | Are you Chinese? |
| B: | Bú shì. | 不是。 | No. | |
| A: | Nǐ shì Měiguó rén ma? | 你是美国人吗? | Are you American? | |
| B: | Shì. | 是。 | Yes, I'm. | |
| 5. | A: | Mǎ xiǎojiě shì Měiguo rén ma? | 马小姐是美国人吗? | Is Miss Mǎ an American? |
| B: | Bú shì, tā bú shì Měiguó rén. | 不是,他不是美国人。 | No, she is not an American. | |
| A: | Tá shì Zhōngguó rén ma? | 他是中国人吗? | Is she Chinese? | |
| B: | Shì, tā shì Zhōngguó rén. | 是, 他是中国人。 | Yes, she is Chinese. |
The short "yes" answer shì is really the verb "am" of the longer, more complete answer. The short "no" answer bú shì is really the "am not" of the longer answer.
It is possible to reduce a "no" answer to bù (note the Falling tone), but polite usage requires that you follow it up with a more complete answer. Both the short answers shì and bú shì are commonly followed by complete answers.
| 6. | A: | Nǐ shì něiguó rén? | 你是哪国人? | What is your nationality? |
| B: | Wǒ shì Měiguó rén. | 我是美国人。 | I'm American. | |
| 7. | A: | Tā shì něiguó rén? | 他是哪国人? | What is his nationality? |
| B: | Tā shì Yīngguó rén. | 他是英国人。 | He is English. |
Něi- is the question word "which." It is a bound word —a word which cannot stand alone— not a free word.
| něi- | guo | rén |
| which | country | person |
Notice that the syllable -guó, "country," in the phrase něiguó rén may lose its rising tone.
| 8. | A: | Nǐ shì nǎrde rén? | 他是哪儿的人? | Where are you from? |
| B: | Wǒ shì Shànghǎi rén. | 我是上海人。 | I'm from Shànghǎi. | |
| 9. | A: | Tā shì Fāng Bǎolánde xiānsheng. | 他是方宝兰的先生? | He is Fāng Bǎolán's husband. |
| 10. | A: | Tā shì nǎrde rén? | 他是哪儿的人? | Where is he from? |
| B: | Tā shì Shāndōng rén. | 他是山东人。 | He's from Shāndōng. | |
| 11. | A: | Nǐ shì nǎrde rén? | 你是哪儿的人? | Where are you from? |
| B: | Wǒ shì Jiāzhōu rén. | 我是加州人。 | I'm Californian. |
nǎr is the question word " where." The syllable de is the possessive marker; it functions like the English possessive ending -'s.
| nǎr | -de | rén |
| where | 's | person |
By reversing the word order, a slightly more idiomatic translation is possible: "a person of where." The closest English equivalent is "a person from where." To clarify the role of -de in this expression, the tape gives the following example of -de functioning like the English possessive ending -'s:
| Fāng Bǎolán | -de | xiānsheng |
| Fāng Bǎolán | 's | husband |
Table 1.14. All responses will be affirmative.
| Statement | Answer | ||
|---|---|---|---|
| 1. |
Tā shì Zhōngguó rén ma? 他是中国人吗? Is he Chinese? |
Tā shì Zhōngguó rén. 他是中国人。 He is Chinese. | |
| 2. |
Tā shì Rìběn rén ma? 他是日本人吗? Is he Japanese? |
Tā shì Rìběn rén. 他是日本人。 He is Japanese. | |
| 3. |
Tā shì Zhōngguó rén ma? 他是中国人吗? Is he Chinese? |
Tā shì Zhōngguó rén. 他是中国人。 He is Chinese. | |
| 4. |
Tā shì Měiguó rén ma? 他是美国人吗? Is he American? |
Tā shì Měiguó rén. T阿是美国人。 He is American. | |
| 5. |
Tā shì Déguo rén ma? 他是德国人吗? Is he German. |
Tā shì Déguo rén. 他是德国人。 He is German. | |
| 6. |
Tā shì Jiānádà rén ma? T阿斯加拿大人吗? Is he Canadian? |
Tā shì Jiānádà rén. 他是加拿大人。 He is Canadian. | |
| 7. |
Tā shì Fàguo rén ma? 他是法国人吗? Is he French. |
Tā shì Fàguo rén. 他是法国人。 He is French. |
Table 1.15. Answer according to the model.
| Statement | Cue | Answer | |||
|---|---|---|---|---|---|
| 1. |
Tā shì Jiānádà rén ma? 他是加拿大人吗? Is he Canadian? |
Yīngguó England 英国 |
Tā bú shì Jiānádà rén. Shì Yīngguó rén. 他不是加拿大人。他是英国人。 He s not Canadian. He is English. | ||
| 2. |
Tā shì Rìběn rén ma? 他是日本人吗? Is he Japanese? |
Zhōngguó China 中国 |
Tā bú shì Rìběn rén. Shì Zhōngguó rén. 他不是日本人。他是中国人。 He s not Japanese. He is Chinese. | ||
| 3. |
Tā shì Yīngguó rén ma? 他是英国人吗? Is he English? |
Měiguó America 美国 |
Tā bú shì Yīngguó rén. Shì Měiguó ren. 他不是英国人。他是美国人。 He s not English. He is American. | ||
| 4. |
Tā shì Měiguó rén ma? 他是美国人吗? Is he American? |
Jiānádà Canada 加拿大 |
Tā bú shì Měiguó rén, Shì Jiānádà rén. 他不是美国人。他是加拿大人。 He is not American. He is Canadian. | ||
| 5. |
Tā shì èguó rén ma? 他是俄国人吗? Is he Russian? |
Déguó Germany 德国 |
Tā bú shì èguó rén. Shì Déguó rén. 他不是俄国人。他是德国人。 He s not Russian. He is German . | ||
| 6. |
Tā shì Yuènán rén ma? 他是越南人吗? Is he Vietnamese? |
Zhōngguó China 中国 |
Tā bú shì Yuènán rén. Shì Zhōngguó rén. 他不是越南人。他是中国人。 He s not Vietnamese. He is Chinese. | ||
| 7. |
Tā shì Fàguó rén ma? 他是法国人吗? Is he French? |
Yīngguó England 英国 |
Tā bú shì Fàguó rén. Shì Yīngguó ren. 他不是法国人。他是英国人。 He s not French. He is English. |
Table 1.16. Answer according to the cue.
| Statement | Cue | Answer | |||
|---|---|---|---|---|---|
| 1. |
Tā shì něiguo rén? 他是哪国人? What is his nationality? |
Fàguó France 法国 |
Tā shì Fàguó rén. 他是法国人。 He is French. | ||
| 2. |
Tā shì něiguo rén? 他是哪国人? What is his nationality? |
Zhōngguó China 中国 |
Tā shì Zhōngguó rén. 他是中国人。 He is Chinese. | ||
| 3. |
Tā shì něiguo rén? 他是哪国人? What is his nationality? |
Měiguó America 美国 |
Tā shì Měiguó rén. 他是美国人。 He is American. | ||
| 4. |
Tā shì něiguo rén? 他是哪国人? What is his nationality? |
Jiānádà Canada 加拿大 |
Tā shì Jiānádà rén. 他是加拿大人。 He is Canadian. | ||
| 5. |
Tā shì něiguo rén? 他是哪国人? What is his nationality? |
Rìběn Japan 日本 |
Tā shì Rìběn rén. 他是日本人。 He is Japanese. | ||
| 6. |
Tā shì něiguo rén? 他是哪国人? What is his nationality? |
Èguó Germany 俄国 |
Tā shì Èguó rén. 他是俄国人。 He is Russian. | ||
| 7. |
Tā shì něiguo rén? 他是哪国人? What is his nationality? |
Déguó Russia 德国 |
Tā shì Déguó rén. 他是德国人。 He is German. |
Table 1.17. Respond according to the cue.
| Statement | Cue | Answer | |||
|---|---|---|---|---|---|
| 1. |
Tā shì nǎrde rén? 他是哪儿的人? Where is he from? |
Běijīng 北京 |
Tā shì Běijīng rén. 他是北京人。 He is from Běijīng. | ||
| 2. |
Tā shì nǎrde rén? 他是哪儿的人? Where is he from? |
Shánghǎi 上海 |
Tā shì Shánghǎi rén. 他是上海人。 He is from Shánghǎi. | ||
| 3. |
Tā shì nǎrde rén? 他是哪儿的人? Where is he from? |
Chángshā 长沙 |
Tā shì Chángshā rén. 他是上沙人。 He is from Chángshā. | ||
| 4. |
Tā shì nǎrde rén? 他是哪儿的人? Where is he from? |
Táizhōng 台中 |
Tā shì Táizhōng rén. 他是台中人。 He is from Táizhōng. | ||
| 5. |
Tā shì nǎrde rén? 他是哪儿的人? Where is he from? |
Táiběi 台北 |
Tā shì Táiběi rén. 他是台北人。 He is from Táiběi. | ||
| 6. |
Tā shì nǎrde rén? 他是哪儿的人? Where is he from? |
Tiānjīng 天京 |
Tā shì Tiānjīng rén. 他是天京人。 He is from Tiānjīng. | ||
| 7. |
Tā shì nǎrde rén? 他是哪儿的人? Where is he from? |
Běijīng 北京 |
Tā shì Běijīng rén. 他是北京人。 He is from Běijīng. |
Table 1.18. Transform the sentence according to the model.
| Statement | Answer | ||
|---|---|---|---|
| 1. |
Tā shì Běijīng rén. 他是北京人。 He is from Běijīng. |
Tā shì nǎrde rén? 他是哪儿的人? Where is he from? | |
| 2. |
Tā shì Zhōngguó rén. 他是中国人。 He is from China. |
Tā shì něiguó rén? 他是哪国人? Where is he from? | |
| 3. |
Tā shì Jiānádà ren. 他是加拿大人。 He is from Canada. |
Tā shì něiguó rén? 他是哪国人? Where is he from? | |
| 4. |
Tā shì Táiběi rén. 他是台北人。 He is from Táiběi. |
Tā shì nǎrde rén? 他是哪儿的人? Where is he from? | |
| 5. |
Tā shì Shànghǎi rén. 他是上海人。 He is from Shànghǎi. |
Tā shì nǎrde rén? 他是哪儿的人? Where is he from? | |
| 6. |
Tā shì Yīngguó rén. 他是英国人。 He is from England. |
Tā shì něiguó rén? 他是哪国人? Where is he from? | |
| 7. |
Tā shì Měiguó rén. 他是美国人。 He is from America. |
Tā shì něiguó rén? 他是哪国人? Where is he from? | |
| 8. |
Tā shì Táizhōng rén. 他是台中人。 He is from Táizhōng. |
Tā shì nǎrde rén? 他是哪儿的人? Where is he from? |
Table 1.19. Transform the sentence according to the model.
| 1. |
Tā shì Lǐ tàitai. 她是李太太。 She is Mrs. Lǐ. |
Tā bú shì Lǐ tàitai. 她不是太太。 She is not Mrs. Lǐ. | |
| 2. |
Tā xìng Gāo. 他姓局。 Her surname is Gāo. |
Tā bú xìng Gāo. 他不姓局。 Her surname is not Gāo. | |
| 3. |
Tā shì Táiběi rén. 她是台北人。 Hi is from Táiběi. |
Tā bú shì Táiběi rén. 她不是台北人。 Hi is not from Táiběi. | |
| 4. |
Tā xìng Liú. 他姓刘。 Her surname is Liú. |
Tā bú xìng Liú. 他不姓刘。 Her surname is not Liú. | |
| 5. |
Tā shì Měiguó rén. 她是美国人。 She is American. |
Tā bú shì Měiguó rén. 她不是美国人。 She is not American. | |
| 6. |
Tā shì Jiānádà rén. 她是加拿大人。 She is Canadian. |
Tā bú shì Jiānádà rén. 她不是加拿大人。 She is not Canadian. |
Table 1.20. Transform the sentence according to the model.
| Statement | Answer | ||
|---|---|---|---|
| 1. |
Tā xìng Hú. 他姓胡。 His surname is Hú. |
Tā xìng Hú ma? 他姓胡吗? Is his surname Hú? | |
| 2. |
Tā shì Běijīng rén. 他是北京人。 He is from Běijīng. |
Tā shì Běijīng rén ma? 他是北京人吗? Is he from Běijīng? | |
| 3. |
Tā shì Wáng Dànián. 他是王大年。 He is Wáng Dànián. |
Tā shì Wáng Dànián ma? 他是王大年吗? Is he Wáng Dànián? | |
| 4. |
Tā xìng Lín. 他姓林。 Her surname is Lín. |
Tā xìng Lín ma? 他姓林吗? Is her surname Lín? | |
| 5. |
Tā shì Zhōngguó rén. 他是中国人。 She is Chinese. |
Tā shì Zhōngguó rén ma? 他是中国人吗? Is she Chinese? |
Table 1.21. Ask the question corresponding to the statement.
| 1. |
Tā xìng Zhāng. 他姓张。 His surname is Zhāng. |
Tā xìng shénme? 他姓什么? What's his surname? | |
| 2. |
Tā shì Běijīng rén. 他是北京人。 He is from Běijīng. |
Tā shì nǎrde rén? 他是哪儿的人? Where is he from? | |
| 3. |
Tā shì Wáng Dànián. 他是王大年。 He is Wáng Dànián. |
Tā shì shéi? 他是谁? Who is he? | |
| 4. |
Tā shì Rìběn rén. 他是日本人。 He is Japanese. |
Tā shì něiguó rén? 他是哪国人? What is his nationality? | |
| 5. |
Tā shì Shāndōng rén. 他是山东人。 He is from Shāndōng. |
Tā shì nǎrde rén? 他是哪儿的人? Where is he from? | |
| 6. |
Tā shì Chén tōngzhì. 他是陈同志。 He is comrade Chén. |
Tā shì shéi? 他是谁? Who is he? |
NUM 3 and NUM 4 (Tapes 3 and 4 of the resource module on Numbers.)
CE 1, on Classroom Expressions.
| 1. | A: | Qǐngwèn, nǐ shì nǎrde rén? | 请问, 你是哪儿的人? | May I ask, where are you from? |
| B: | Wǒ shì Dézhōu rén. | 我是德州人。 | I'm from Texas. | |
| 2. | A: | Qǐngwèn, Āndésen fūren shì nǎrde rén? | 请问,安德森夫人是哪儿的人? | May I ask, where is Mrs. Andersen from? |
| B: | Tā shì Dézhōu rén. | 她是德州人。 | She is from Texas too. | |
| 3. | A: | Tā shì Yīngguó rén ma? | 她是英国人吗? | Is he English? |
| B: | Bú shì, tā bú shì Yīngguó rén. | 不是,他不是英国人。 | No, he is not English. | |
| A: | Tā àiren ne? | 他爱人呢? | And his wife? | |
| B: | Tā yě bú shì Yīngguó rén. | 他也不是英国人。 | She isn't English either. | |
| 4. | A: | Qǐngwèn, Qīngdǎo zài nǎr? | 请问,青岛在哪儿? | May I ask, where is Qīngdǎo? |
| B: | Qīngdǎo zài Shāndōng. | 青岛在山东。 | Qīngdǎo is in Shāndōng. | |
| 5. | A: | Qǐngwèn, nǐ lǎojiā zài nǎr? | 请问, 你老家在哪儿? | May I ask, where is your family from? |
| B: | Wǒ lǎojiā zài Āndàlüè. | 我老家在安大略。 | My family is from Ontario. | |
| B: | Wǒ lǎojiā zài Shāndōng. | 我老家在山东。 | My family is from Shāndōng. | |
| 6. | A: | Chén Shìmín tóngzhì zài nǎr? | 陈世民同志在哪儿? | Where is comrade Shìmín? |
| B: | Tā zài nàr. | 他在那儿。 | He's there. | |
| 7. | A: | Qīngdǎo zài nǎr? | 青岛在哪儿? | Where is Qīngdǎo? |
| B: | Zài zhèr. | 在这儿。 | It's here. | |
| 8. | A: | Nǐ àiren xiànzài zài nǎr? | 你爱人现在在哪儿? | Where is your wife now? |
| B: | Wǒ àiren xiànzài zài Jiānádà. | 我爱人现在在加拿大。 | My wife is in Canada now. |
| àiren | 爱人 | spouse |
| Āndàlüè | 安大略 | Ontario |
| Dézhōu | 德州 | Texas |
| fūren | 夫人 | Lady, Madame, Mrs. , wife (of a high ranking person) |
| Jiānádà | 加拿大 | Canada |
| lǎojiā | 老家 | original home |
| nàr (nèr) | 那儿 | there |
| Qīngdǎo | 青岛 | a city name |
| Qǐngwèn | 请问 | May I ask? |
| xiànzài | 现在 | now |
| yě | 也 | also, too, either |
| zài | 在 | to be in/at/one |
| zhèr | 这儿 | here |
Additional required vocabulary not presented on C-1 and P-1 tapes.
Learn the pronunciation and location of any five cities and five provinces of China on the maps on page 80-81.
| 1. | A: | Qǐngwèn, nǐ shì nǎrde rén? | 请问,你是哪儿的人? | May I ask, where are you from? |
| B: | Wǒ shì Dézhōu rén. | 我是德州人。 | I'm from Texas. |
Qǐngwèn: Literally, qǐng means "request," and wèn means "ask (for information)." Qǐngwèn is used as English speakers use "excuse me," to get someone's attention in order to ask him a question.
![]() | Note |
|---|---|
Qǐngwèn is NOT the word used for saying "excuse me" when you step on someone's foot. For that, you say duìbuqǐ . |
| 2. | A: | Qǐngwèn, Āndésen fūren shì nǎrde rén? | 请问,安德森夫人是哪儿的人? | May I ask, where is Mrs. Andersen from? |
| B: | Tā shì Dézhōu rén. | 他是德州人。 | She is from Texas too. |
Names: In the People's Republic, a foreigner is known by the standard phonetic equivalent of his full name. His given name is followed by his surname, which is followed by the appropriate title, Mr. David Anderson will be called Dàiwèi Āndésèn Xiānsheng . In Taiwan, there is no set way of giving names to foreigners. Sometimes, as in the PRC, a phonetic equivalent of the full name is used (though there are no standard versions). Sometimes, the equivalent is based entirely on the surname. Mr. Anderson, for instance, might be Ān Désēn Xiānsheng . The surname may also be translated, as when "King" is translated into Wáng. It is also common to base the Chinese surname on the first syllable of the original surname, and the Chinese given name on something else (often the original given name). In Taiwan, Dàwèi is a common phonetic equivalent for "David." "Mr. David Anderson," therefore, might be Ān Dàwèi Xiānsheng .
Here is a chart of SOME of the Chinese names that might be given to Mr. David Anderson.
Titles: In the PRC, a foreign man is addressed as Xiānsheng, and a married woman as either Fūren or Taìtai, depending on her status. The term Fūren is an especially respectful term used to address the wife of a high-ranking official or businessman. Fūren is also used this way on Taiwan.
An unmarried foreign woman in the PRG may be addressed as xiǎojiě "Miss." Married or unmarried women may be addressed as Nǚshì. or "Ma'am." Nǚshì will be introduced in BIO, Unit 1.
The term Tóngzhì, "Comrade," was originally used only by members of the Communist Party to address other members. It is now the general term of address used by all Chinese adults in the PRC. It should be remembered, though, that Tóngzhì does carry a distinct political implication. Visitors in the People's Republic, who are not citizens and who do not take part in efforts to realize Communist ideals, will not be addressed as Tóngzhì and should not feel obliged to address anyone else as such.
Yě is an adverb meaning "also," or "too." It always comes before the verb.
| 3. | A: | Tā shì Yīngguó rén ma? | 他是英国人吗? | Is she English? |
| B: | Bú shì, tā bú shì Yīngguó rén. | 不是,他不是英国人。 | No, he is not English. | |
| A: | Tā àiren ne? | 他爱人呢? | And his wife? | |
| B: | Tā yě bú shì Yīngguó rén. | 他也不是英国人。 | She isn't English either. |
Àiren, which originally meant "loved one," "sweetheart or "lover," is used in the PRC for either "husband" or "wife," i.e., for "spouse."
The possessive phrase Tā Àiren, "his wife" (or, "her husband"), is formed by putting the words for "he" (or "she") and "spouse" together.
The marker -de (which you have seen in nǎrde rén) is not needed when the possessive relationship is felt to be very close. (See also the notes on No. 5.)
Yě in a negative sentence is usually translated as "either." In this case, bù comes between yě and the verb. Possible English translations for yě, in both affirmative and negative sentences, are:
| Tā yě shi Yǐngguo rén. | 她也是英国人。 |
She is English too. She is also English. |
| Tā yě bú shi Yǐngguo rén. | 她也不是英国人。 |
She is not English either. She is also not English. |
| 4. | A: | Qǐngwèn, Qīngdǎo zài nǎr? | 请问,青岛在哪儿? | May I ask, where is Qīngdǎo? |
| B: | Qīngdǎo zài Shāndōng. | 青岛在山东。 | Qīngdǎo is in Shāndōng. |
Zài is the verb "to be in/at/on," that is, "to be somewhere." Zài involves location, while shì involves identity, "to be someone/something."
| 5. | A: | Qǐngwèn, nǐ lǎojiā zài nǎr? | 请问,你老家在哪儿? | May I ask, where is your family from? |
| B: | Wǒ lǎojiā zài Āndàlüè. | 我老家在安大略。 | My family is from Ontario. | |
| B: | Wǒ lǎojiā zài Shāndōng. | 我老家在山东。 | My family is from Shāndōng. |
Literally, lǎojiā is "old home" ("original home," "ancestral home," "native place"), that is, the place you and your family are from. When a Chinese asks you about your lǎojiā, he probably wants to know about your hometown, the place where you grew up.
When you ask a Chinese about his lǎojiā however, he will tell you where his family came from originally. A Chinese whose grandparents came from the province of Guǎngdōng will give that as his lǎojiā, even if he and his parents have spent all of their lives in Sìchuān.
Nǐ lǎojiā zài nǎr? (literally "Where is your original home?") asks for the LOCATION of the town you come from.
The question is answered with zài plus the name of the province (or state) that the town is located in: Wǒ lǎojiā zài Dèzhōu (Āndàlüè, Shāndōng). Nǐ lǎojiā shi nǎr? (translated into English as "What is your original home?" asks about the IDENTITY of the town you come from. That question is answered with shì plus the name of the town (or city): Wǒ lǎojiā shi Jiūjǐnshān (Qǐngdǎo, Shànghǎi).
Compare:
| Wó lǎojiā zài Guǎngdōng. | 我老家在廣東。 | My original home is in Guǎngdōng. |
| Wǒ lǎojiā shi Guǎngzhōu. | 我老家是广州。 | My original home is Guǎngzhōu. |
The possessive nǐ lǎojiā, like tā àiren, does not require a possessive marker. However, if more than one word must be used to indicate the possessor, -de is often inserted after the last word: nǐ àirende lǎojiā, "your spouse's original home" or "where your spouse's family comes from."
| 6. | A: | Chén Shìmín tóngzhì zài nǎr? | 陈世民同志在哪儿? | Where is comrade Shìmín? |
| B: | Tā zài nàr. | 他在那儿。 | He's there. | |
| 7. | A: | Qīngdǎo zài nǎr? | 青岛在哪儿? | Where is Qīngdǎo? |
| B: | Zài zhèr. | 在这儿。 | It's here. | |
| 8. | A: | Nǐ àiren xiànzài zài nǎr? | 你爱人现在在哪儿? | Where is your wife now? |
| B: | Wǒ àiren xiànzài zài Jiānádà. | 我爱人现在在加拿大。 | My wife is in Canada now. |
You have learned three words for asking and telling about locations.
| nǎr | 哪儿 | where |
| nàr (nèr) | 那儿 | there |
| zhèr | 这儿 | here |
Notice that the question word nǎr is in the Low tone, while the answer words nàr and zhèr are both in the Falling tone. Also notice that the vowel sound in zhèr is different from that in nǎr and nàr. (Some speakers prefer nèr to nàr.) When you are talking about movable things and people that you presume are not nearby ("nearby," being approximately within pointing range), you usually ask where they are NOW. The "present time" word may be omitted if the time has been established earlier in the conversation.
| Nǐ àiren xiànzài zài nǎr? | 你爱人现在在哪儿? | Where is your wife now? |
| Tā zài Běijīng. | 她在北京。 | She's in Běijīng (now). |
If you ask about someone or something you presume to "be nearby (a pair of scissors in a drawer, for instance, or a person in a group across the room), you do not use xiànzài.
In English, the words "here" and "there" are used to refer to locations of any size. In Chinese, however, zhèr and nàr are usually not used for cities, provinces, and countries (with the exception that you may use zhèr to refer to the city you are in). Instead, you repeat the name of the place.
Compare these two exchanges in Beìjĭng:
| Country: |
Mǎdǐng Xiānsheng xiànzài zài Zhōngguó ma? Tā xiànzài zài Zhōngguó. He is here now. |
| City: |
Mǎdǐng Xiānsheng xiànzài zài Shànghǎi ma? Tā bú zài Shànghǎi; tā zài zhèr. He is not there; he is here. |
Jiānádà "Canada": Although the middle syllable of this word is marked with the Rising tone, at a normal rate of speech you will probably hear Jiānādà.
Table 1.24. Respond to the question "Where is He/she from?" according to the cue.
| Statement | Cue | Answer | |||
|---|---|---|---|---|---|
| 1. |
Tā shì nǎrde rén? 他/她是哪儿的人? Where is He/she from? |
Húnán 湖南 |
Tā shì Húnán rén. 他/她是湖南人。 He/she is from Húnán. | ||
| 2. |
Tā shì nǎrde rén? 他/她是哪儿的人? Where is He/she from? |
Shāndōng 山东 |
Tā shì Shāndōng rén. 他/她是山东人。 He/she is from Shāndōng. | ||
| 3. |
Tā shì nǎrde rén? 他/她是哪儿的人? Where is He/she from? |
Héběi 河北 |
Tā shì Héběi rén. 他/她是河北人。 He/she is from Héběi. | ||
| 4. |
Tā shì nǎrde rén? 他/她是哪儿的人? Where is He/she from? |
Jiāngsū 江苏 |
Tā shì Jiāngsū rén. 他/她是江苏人。 He/she is from Jiāngsū. | ||
| 5. |
Tā shì nǎrde rén? 他/她是哪儿的人? Where is He/she from? |
Guāngdōng 广东 |
Tā shì Guāngdōng rén. 他/她是广东人。 He/she is from Guāngdōng. | ||
| 6. |
Tā shì nǎrde rén? 他/她是哪儿的人? Where is He/she from? |
Húběi 湖北 |
Tā shì Húběi rén. 他/她是湖北人。 He/she is from Húběi. | ||
| 7. |
Tā shì nǎrde rén? 他/她是哪儿的人? Where is He/she from? |
Sìchuān 四川 |
Tā shì Sìchuān rén. 他/她是四川人。 He/she is from Sìchuān. |
Table 1.25. Ask the appropriate "where" question, as in the example.
| Statement | Answer | ||
|---|---|---|---|
| 1. |
Zhāng tóngzhì fūren shì Běijīng rén. 张同志夫人是北京人。 Comrade Zhāng's wife is from Běijīng. |
Qǐngwèn, Zhāng fūren shì nǎrde rén? 请问张夫人是哪儿的人? May I ask, where is Mrs. Zhāng from? | |
| 2. |
Huáng tóngzhì fūren shì Shànghǎi ren. 黄同志夫人是上海人。 Comrade Huáng's wife is from Shànghǎi. |
Qǐngwèn, Huáng fūren shì nǎrde rén? 请问黄夫人是哪儿的人? May I ask, where is Mrs. Huáng from? | |
| 3. |
Wáng tóngzhì fūren shì Nánjīng rén. 王同志夫人是南京人。 Comrade Wáng's wife is from Nánjīng. |
Qǐngwèn, Wáng fūren shì nǎrde ren? 请问黄夫人是哪儿的人? May I ask, where is Mrs. Wáng from? | |
| 4. |
Lǐ tóngzhì fūren shì Guǎngzhōu rén. 李同志夫人是广州人。 Comrade Lǐ's wife is from Guǎngzhōu. |
Qǐngwèn, Lǐ fūren shì nǎrde rén? 请问李夫人是哪儿的人? May I ask, where is Mrs. Lǐ from? | |
| 5. |
Zhào tōngzhì fūren shì Xiānggǎng ren. 赵同志夫人是香港。 Comrade Zhào's wife is from Xiānggǎng. |
Qǐngwèn, Zhào fūren shì nǎrde ren? 请问赵夫人是哪儿的人? May I ask, where is Mrs. Zhào from? | |
| 6. |
Máo tóngzhì fūren shì Qīngdǎo ren. 毛同志夫人是青岛人。 Comrade Máo's wife is from Xiānggǎng. |
Qǐngwèn, Máo fūren shì nǎrde rén? 请问毛夫人是哪儿的人? May I ask, where is Mrs. Máo from? | |
| 7. |
Chén tóngzhì fūren shì Běijīng rén. 陈同志夫人是北京人。 Comrade Chén's wife is from Xiānggǎng. |
Qǐngwèn, Chén fūren shì nǎrde rén? 请问陈夫人是哪儿的人? May I ask, where is Mrs. Chén from? |
Table 1.26. Change affirmative statements to negative statements.
| Statement | Answer | ||
|---|---|---|---|
| 1. |
Tā shì Héběi rén. 他/她是河北人。 He/she is from Héběi. |
Tā bú shì Héběi ren. 他/她不是河北人。 He/she is not from Héběi. | |
| 2. |
Tā shì Shāndōng rén. 他/她是山东人。 He/she is from Shāndōng. |
Tā bú shì Shāndōng rén. 他/她不是山东人。 He/she is not from Shāndōng. | |
| 3. |
Tā shì Jiāngsū ren. 他/她是江苏人。 He/she is from Jiāngsū. |
Tā bú shì Jiāngsū rén. 他/她不是江苏人。 He/she is not from Jiāngsū. | |
| 4. |
Tā shì Fújiàn rén. 他/她是福建人。 He/she is from Fújiàn. |
Tā bú shì Fújiàn rén. 他/她不是福建人。 He/she is not from Fújiàn. | |
| 5. |
Tā shì Zhèjiāng rén. 他/她是浙江人。 He/she is from Zhèjiāng. |
Tā bú shì Zhèjiāng rén. 他/她不是浙江人。 He/she is not from Zhèjiāng. | |
| 6. |
Tā shì Húnán ren. 他/她是湖南人。 He/she is from Húnán. |
Tā bú shì Húnán ren. 他/她不是湖南人。 He/she is not from Húnán. | |
| 7. |
Tā shì Sìchuān rén. 他/她是四川人。 He/she is from Sìchuān. |
Tā bú shì Sìchuān rén. 他/她不是四川人。 He/she is not from Sìchuān. |
Table 1.27. Add yě to the statement.
| Statement | Answer | ||
|---|---|---|---|
| 1. |
Tā shì Héběi ren. 他/她是河北人。 He/she is from Héběi |
Tā yě shì Héběi rén. 他/她也是河北人。 He/she is from Héběi too. | |
| 2. |
Tā shì Zhèjiāng ren. 他/她是浙江人。 He/she is from Zhèjiāng |
Tā yě shì Zhèjiāng rén. 他/她也是浙江人。 He/she is from Zhèjiāng too. | |
| 3. |
Tā shì Fújiàn ren. 他/她是福建人。 He/she is from Fújiàn |
Tā yě shì Fújiàn rén. 他/她也是福建人。 He/she is from Fújiàn too. | |
| 4. |
Tā shì Húnán ren. 他/她是湖南人。 He/she is from Húnán |
Tā yě shì Húnán rén. 他/她也是湖南人。 He/she is from Húnán too. | |
| 5. |
Tā shì Jiāngsū ren. 他/她是江苏人。 He/she is from Jiāngsū |
Tā yě shì Jiāngsū rén. 他/她也是江苏人。 He/she is from Jiāngsū too. | |
| 6. |
Tā shì Shāndōng rén. 他/她是山东人。 He/she is from Shāndōng |
Tā yě shì Shāndōng rén. 他/她也是山东人。 He/she is from Shāndōng too. | |
| 7. |
Tā shì Hénán rén. 他/她是河南人。 He/she is from Hénán |
Tā yě shì Hénán rén. 他/她也是河南人。 He/she is from Hénán too. |
Table 1.28. Add yě to the statement.
| Statement | Answer | ||
|---|---|---|---|
| 1. |
Zhào xiānsheng bú shì Táiwān rén. 赵先生不是台湾人。 Mr. Zhào isn't from Táiwān. |
Zhào xiānsheng yě bú shì Táiwān rén. 赵先生也不是人。 Mr. Zhào isn't from Táiwān either. | |
| 2. |
Lǐ xiānsheng bú shì Táiběi ren. 李先生不是台北人。 Mr. Lǐ isn't from Táiběi. |
Lǐ xiānsheng yě bú shì Táiběi ren. 李先生也不是台北人。 Mr. Lǐ isn't from Táiběi either. | |
| 3. |
Wáng xiānsheng bú shì Táizhōng ren. 王先生不是台中人。 Mr. Wáng isn't from Táizhōng. |
Wáng xiānsheng yě bú shì Táizhōng ren. 王先生也不是台中人。 Mr. Wáng isn't from Táizhōng either. | |
| 4. |
Huáng xiānsheng bú shì Táinán rén. 黄先生不是台南人。 Mr. Huáng isn't from Táinán. |
Huáng xiānsheng yě bú shì Táinán rén. 黄先生也不是台南人。 Mr. Huáng isn't from Táinán either. | |
| 5. |
Liú xiānsheng bú shì Táidōng rén. 刘先生不是台東人。 Mr. Liú isn't from Táidōng. |
Liú xiānsheng yě bú shì Táidōng rén. 刘先生也不是台東人。 Mr. Liú isn't from Táidōng either. | |
| 6. |
Hú xiānsheng bú shì Jīlóng rén. 胡先生不是基隆市人。 Mr. Hú isn't from Jīlóng. |
Hú xiānsheng yě bú shì Jīlóng rén. 胡先生也不是基隆市人。 Mr. Hú isn't from Jīlóng either. | |
| 7. |
Chén xiānsheng bú shì Gāoxióng rén. 陈先生不是高雄人。 Mr. Chén isn't from Gāoxióng. |
Chén xiānsheng yě bú shì Gāoxióng rén. 陈先生也不是高雄人。 Mr. Chén isn't from Gāoxióng either. |
Table 1.29. Give a negative answer to the statements..
| Question | Answer | ||
|---|---|---|---|
| 1. |
Mǎ tóngzhì shì Běijīng rén ma? 马同志是北京人吗? Is comrade Mǎ from Běijīng? |
Tā bú shì Běijīng rén. 他/她不是北京人。 He/she isn't from Běijīng. | |
| 2. |
Tā àiren ne? 他/她爱人呢? And his/her spouse? |
Tā àiren yě bú shì Běijīng rén. 他/她爱人也不是北京人。 He/she isn't from Běijīng either. | |
| 3. |
Zhāng tóngzhì shì Shànghǎi rén ma? 张同志是上海人吗? Is comrade Zhāng from Shànghǎi? |
Tā bú shì Shànghǎi rén. 他/她不是上海人。 He/she isn't from Shànghǎi. | |
| 4. |
Tā àiren ne? 他/她爱人呢? And his/her spouse? |
Tā yě bú shì Shànghǎi rén. 他/她也不是上海人。 He/she isn't from Shànghǎi either. | |
| 5. |
Jiāng tóngzhì shì Nánjīng rén ma? 蒋同志是南京人吗? Is comrade Jiāng from Nánjīng? |
Tā bú shì Nánjīng rén. 他/她不是南京. He/she isn't from Nánjīng. | |
| 6. |
Tā àiren ne? 他/她爱人呢? And his/her spouse? |
Tā yě bú shì Nánjīng rén. 他/她也不是南京人。 He/she isn't from Nánjīng either. | |
| 7. |
Chén tóngzhì shì Guǎngzhōu rén ma? 陈同志是广州人吗? Is comrade Chén from Guǎngzhōu? |
Tā bú shì Guǎngzhōu rén. 他/她不是广州人。 He/she isn't from Guǎngzhōu. | |
| 8. |
Tā àiren ne? 他/她爱人呢? And his/her spouse? |
Tā yě bú shì Guǎngzhōu rén. 他/她也不是广州人。 He/she isn't from Guǎngzhōu either. | |
| 9. |
Sūn tóngzhì shì Chéngdū rén ma? 孙同志是成都人吗? Is comrade Sūn from Chéngdū? |
Tā bū shì Chéngdū rén. 他/她不是成都人。 He/she isn't from Chéngdū. | |
| 10. |
Tā àiren ne? 他/她爱人呢? And his/her spouse? |
Tā yě bú shì Chéngdū rén. 他/她也不是成都人。 He/she isn't from Chéngdū either. | |
| 11. |
Máo tóngzhì shì Qīngdǎo rén ma? 毛同志是青岛人吗? Is comrade Máo from Qīngdǎo? |
Tā bú shì Qīngdǎo rén. 他/她不是青岛人。 He/she isn't from Qīngdǎo. | |
| 12. |
Tā àiren ne? 他/她爱人呢? And his/her spouse? |
Tā yě bú shì Qīngdǎo rén. 他/她也不是青岛人。 He/she isn't from Qīngdǎo either. | |
| 13. |
Yáng tóngzhì shì Běijīng rén ma? 杨同志是北京人吗? Is comrade Yáng from Běijīng? |
Tā bú shì Běijīng rén. 他/她不是北京人。 He/she isn't from Běijīng. | |
| 14. |
Tā àiren ne? 他/她爱人呢? And his/her spouse? |
Tā yě bú shì Běijīng rén. 他/她也不是北京人。 He/she isn't from Běijīng either. |
Table 1.30. Respond according to the cue.
| Statement | Cue | Answer | |||
|---|---|---|---|---|---|
| 1. |
Qǐngwèn, Qīngdǎo zài nǎr? 请问青岛在哪儿? May I ask, where is Qīngdǎo? |
Shāndōng 山东 |
Qīngdǎo zài Shāndōng. 青岛在山东。 Qīngdǎo is in Shāndōng. | ||
| 2. |
Qǐngwèn, Nánjīng zài nǎr? 请问南京在哪儿? May I ask, where is Nánjīng? |
Jiāngsū 江苏 |
Nánjīng zài Jiāngsū. 南京在江苏。 Nánjīng is in Jiāngsū. | ||
| 3. |
Qǐngwèn, Guǎngzhōu zài nǎr? 请问广州在哪儿? May I ask, where is Guǎngzhōu? |
Guǎngdōng 广东 |
Guǎngzhōu zài Guǎngdōng. 广州在广东。 Guǎngzhōu is in Guǎngdōng. | ||
| 4. |
Qǐngwèn, Shānghǎi zài nǎr? 请问上海在哪儿? May I ask, where is Shānghǎi? |
Jiāngsū 江苏 |
Shānghǎi zài Jiāngsū. 上海在江苏。 Shānghǎi is in Jiāngsū. | ||
| 5. |
Qǐngwèn, Běijīng zài nǎr? 请问北京在哪儿? May I ask, where is Běijīng? |
Héběi 河北 |
Běijīng zài Héběi. 北京在河北。 Běijīng is in Héběi. | ||
| 6. |
Qǐngwèn, Qīngdǎo zài nǎr? 请问青岛在哪儿? May I ask, where is Qīngdǎo? |
Shāndōng 山东 |
Qīngdǎo zài Shāndōng. 青岛在山东。 Qīngdǎo is in Shāndōng. | ||
| 7. |
Qǐngwèn, Shànghǎi zài nǎr? 请问上海在哪儿? May I ask, where is Shànghǎi. |
Jiāngsū 江苏 |
Shànghǎi zài Jiāngsū. 上海在江苏。 Shànghǎi is in Jiāngsū. |
Table 1.31. Transform the statement according to the model.
| Statement | Answer | ||
|---|---|---|---|
| 1. |
Lín tóngzhì shì Húběi rén. 林同志哦是河北。 Comrade Lín is from Húběi. |
Lín tóngzhìde lǎojiā zài Húběi. 林同志的老家在河北。 Comrade Lín's family is from Húběi. | |
| 2. |
Wáng tóngzhì shì Shānxī rén. 王同志哦是陕西。 Comrade Wáng is from Shānxī. |
Wáng tóngzhìde lǎojiā zài Shānxī. 王同志的老家在陕西。 Comrade Wáng's family is from Shānxī. | |
| 3. |
Huáng tóngzhì shì Shānxī rén. 黄同志哦是陕西。 Comrade Huáng is from Shānxī. |
Huáng tóngzhìde zài Shānxī. 黄同志的老家在陕西。 Comrade Huáng's family is from Shānxī. | |
| 4. |
Gāo tóngzhì shì Fújiàn rén. 局同志哦是福建。 Comrade Gāo is from Fújiàn. |
Gāo tóngzhìde zài Fújiàn. 局同志的老家在福建。 Comrade Gāo's family is from Fújiàn. | |
| 5. |
Lǐ tóngzhǐ shì Sǐchuān rén. 李同志哦是四川。 Comrade Lǐ is from Sǐchuān. |
Lǐ tóngzhìde zài Sìchuān. 李同志的老家在四川。 Comrade Lǐ's family is from Sǐchuān. | |
| 6. |
Zhōu tóngzhì shì Zhèjiāng rén. 周同志哦是浙江。 Comrade Zhōu is from Zhèjiāng. |
Zhōu tóngzhìde zài Zhèjiāng. 周同志的老家在浙江。 Comrade Zhōu's family is from Zhèjiāng. | |
| 7. |
Máo tóngzhì shì Húnán rén. 毛同志哦是湖南。 Comrade Máo is from Húnán. |
Máo tóngzhìde zài Húnán. 毛同志的老家在湖南。 Comrade Máo's family is from Húnán. |
Table 1.32. Respond according to the cue.
| Statement | Cue | Answer | |||
|---|---|---|---|---|---|
| 1. |
Tā àiren zài nǎr? 他/她爱人在哪儿? Where is his/her spouse? |
Měiguó 美国 |
Tā àiren xiànzài zài Měiguó. 他/她爱人现在在美国。 His/Her spouse is in America now. | ||
| 2. |
Tā àiren zài nǎr? 他/她爱人在哪儿? Where is his/her spouse? |
Jiānádà 加拿大 |
Tā àiren xiànzài zài Jiānádà. 他/她爱人现在在加拿大。 His/Her spouse is in Canada now. | ||
| 3. |
Tā àiren zài nǎr? 他/她爱人在哪儿? Where is his/her spouse? |
Yīngguó 英国 |
Tā àiren xiànzài zài Yīngguó. 他/她爱人现在在英国。 His/Her spouse is in England now. | ||
| 4. |
Tā àiren zài nǎr? 他/她爱人在哪儿? Where is his/her spouse? |
Déguó 德国 |
Tā àiren xiànzài zài Déguó. 他/她爱人现在在德国。 His/Her spouse is in Germany now. | ||
| 5. |
Tā àiren zài nǎr? 他/她爱人在哪儿? Where is his/her spouse? |
Měiguó 美国 |
Tā àiren xiànzài zài Měiguó. 他/她爱人现在在美国。 His/Her spouse is in America now. | ||
| 6. |
Tā àiren zài nǎr? 他/她爱人在哪儿? Where is his/her spouse? |
Fàguó 法国 |
Tā àiren xiànzài zài Fàguó. 他/她爱人现在在法国。 His/Her spouse is in France now. | ||
| 7. |
Tā àiren zài nǎr? 他/她爱人在哪儿? Where is his/her spouse? |
Èguó 俄国 |
Tā àiren xiànzài zài Èguó. 他/她爱人现在在俄国。 His/Her spouse is in Russia now. |
The purpose of the Criterion Test at the end of each module is to show you not only how much of the material you have learned, but also what points you need to work on before beginning to study another module.
Since the primary goal of ORN is to introduce the sound system of Standard Chinese, this test focuses on your ability to discriminate and produce tones, vowels, and consonants. Additionally, there are sections which test your ability to comprehend and produce numbers from 1 through 99 and the material in the ORN Target Lists.
Your knowledge of personal names and titles and the romanization system is also tested. Read the Objectives at the beginning of the module for a description of exactly what the test covers.
Note: Although the entire sound system is introduced in the Pronunciation and Romanization Module, you will be tested here only on those sounds which occur in the Target Sentences. Other sounds will be included in Criterion Tests for later modules.
Following is a sample of the Criterion Test for this module. Each section of the test, with directions and a sample question, is represented here so that you may know exactly what is expected of you after studying the ORN Module.
Minimum scores are suggested for each section of the test. Achieving these scores means that you are adequately prepared for the next module. If you fall below the minimum criterion on any section, you should review relevant study materials.
You will use a tape to complete Part I of the test. Part II is written, and you will complete Part III with your instructor. Part IV of the test (Diagnostics) indicates the passing score for each section and review materials for each section.
This section tests your ability to distinguish the four tones. In your test booklet you will see two syllables after each letter. The speaker will pronounce both syllables, and then say one of them again. You are to decide which syllable was repeated, and circle the appropriate one to indicate your choice. The syllables may occur in any of the four tones, regardless of which tone was used previously in the module. The same syllable may occur more than once in this section.
For example, the speaker might say: fēi … fěi and then repeat fēi
fēi fěi
This section tests your ability to recognize the four tones in isolated syllables. The speaker will pronounce a syllable twice; you add to the written syllable the tone that you hear. Again, the syllables may occur in any of the four tones, regardless of which tone was used previously in the module.
For example, the speaker might say: fěi...fěi
fei → fěi
This section tests your ability to recognize the four tones in two-syllables combinations. The speaker pronounces each two-syllable item twice and then pauses a moment for you to mark tones on the written syllables. For the first ten items, one of the two tones is already marked. For the last ten items, you must fill in both tones.
For example: the speaker might say: cháběi...cháběi
chabei → cháběi
In this section, you are tested on syllables which differ minimally in sound. The speaker will pronounce each syllable in an item once; then he will pronounce one of the syllables again. Decide which of the syllables was repeated, and indicate your choice by circling that written syllable in your test booklet. The syllables in this test do not necessarily correspond in every way to syllables in the Target Lists They may vary in tone, for example.
For example, the speaker might say: fàn...fàng and then repeat fàng.
fàn fàng
In this section, you complete the romanization for the syllables that you hear. As the speaker says a syllable, write the appropriate vowel or consonant letter(s) in the blank. This tests your ability to recognize the sounds of a syllable and to use the romanization system correctly. The speaker will say each syllable twice.
For example, the speaker might say: pàng...pàng then you would write:
pàng
This section tests your ability to understand the numbers 1 through 99 in Chinese. For each item, the speaker will say a number, and you write down the numerals for that number.
For example, you might hear: shí-sān
13
This section tests your ability to understand questions and answers about where someone is from and where he is now. Listen to a conversation between Mr. Johnson and Comrade Zhào, who have just met. You will hear the conversation three times. The third time you hear it, a pause will follow each line. You may use these pauses to fill in the boxes in your booklet with appropriate information. (You do not have to wait for the second repetition of the conversation to fill in the answers, of course.)
For example: [You will hear a conversation similar to conversations you heard on the C-2 tapes in this module.]
| Home State or Province | Present Location | |
|---|---|---|
| Comrade Zhào | ||
| Mr. Johnson (Yuēhànsūn) | ||
| Comrade Zhào's husband | ||
| Mrs. Johnson |
This section tests your ability to comprehend Chinese utterances by asking you for the English equivalents. For each item, the speaker will say a sentence from the Target List twice. You indicate your understanding of the sentence by circling the letter of the English sentence which most closely matches the meaning of the Chinese sentence.
For example, you might hear: nǐ shì shéi?...nǐ shì shéi?
Who is she?
Who is he?
Who are you?
This section tests your general understanding of the Chinese system of personal names and titles. Read the family histories in your test booklet, and answer the questions.
For example,
Yáng Tíngfēng is the Chinese name used lay an American, Timothy Young, now that he is living in Taipei. His Chinese surname is:
Yáng
Tíngféng
Yáng Tíngféng
This section tests your ability to pronounce the four tones. Simple sound combinations have been chosen so that special attention may be given to tone production. For each item, choose one syllable and read it aloud. As you do so, put a circle around the one you choose. The instructor will note the syllable he hears. Be sure to choose a fair sampling of all four tones, and select them in random order.
For example, you might say:
mā má mǎ mà
This section tests your ability to pronounce Chinese sounds from the Target Lists, as well as your ability to read romanization. For each item, choose one syllable and read it aloud. As you do so, put a circle around the one you choose. The instructor will note the syllable he hears. Be sure to choose syllables from each column as you go through this section of the test.
For example, you might say:
nín...níng
This section tests your ability to locate and name main cities and provinces in China. Using the map in your booklet, point out to your instructor five cities and five provinces and name them. Pronunciation is of secondary importance here.
This section tests your ability to produce sentences in Chinese. Your instructor will say an English sentence from the Target Lists, and you translate it into Chinese. Your Chinese sentence must "be correct," both in grammar and in content.
This section tests your ability to make conversational use of the material covered in this module. Although limited in scope, this conversation between you and your instructor represents a situation which you are likely to encounter in the real world. As in any conversation, you are free to ask for a repetition or rephrasing of a sentence, or you may volunteer information on the subject. It is not so much the correctness of your pronunciation and grammar that is being tested as it is your ability to communicate effectively.
| Alabama | 阿拉巴马 | Ālābāmǎ |
| Alaska | 阿拉斯加 | Ālāsǐjiā |
| Arizona | 亚利桑那 | Yàlìsāngnà |
| Arkansas | 阿肯色 | Ākěnsè, Akānsàsī |
| California | 加州, 加利福尼亚 | Jiāzhōu, Jiālìfóníyà |
| Colorado | 科罗拉多 | Kēluólāduō |
| Connecticut | 康涅狄格, 康乃狄克 | Kāngnièdígé, Kāngnǎidígé |
| Delaware | 特拉华 | Tèlāhuá, Délāwēi (ěr) |
| Florida | 弗罗里达 | Fóluólǐdá |
| Georgia | 乔治亚, 佐治亚 | Qiáozhìyà, Zuǒzhìyà |
| Hawaii | 夏威夷 | Xiàwēiyí |
| Idaho | 爱达荷 | Àidáhé |
| Illinois | 伊利诺 | Yīlìnuò (sī) |
| Indiana | 印第安纳 | Yìndiànnà |
| Iowa | 爱奥华 | Yīāhuá, Àiāhuá |
| Kansas | 堪萨斯 | Kānsàsī |
| Kentucky | 肯塔基 | Kěntǎjī |
| Louisiana | 路易斯安那 | Lùyìsīānnà |
| Maine | 缅因 | Miǎnyīn |
| Maryland | 马里兰 | Mǎlǐlán |
| Massachusetts | 马萨诸塞 | Mǎsāzhūsài, Mǎshěng |
| Michigan | 密歇根, | Mìxīgēn, Mìzhíān |
| Minnesota | 明尼苏达 | Míngnísūdá |
| Mississippi | 密西西比 | Mìxīxībǐ |
| Missouri | 密苏里 | Mìsūlǐ |
| Montana | 蒙大纳 | Méngdànà |
| Nebraska | 内布拉斯加 | Nèibùlāsījiā |
| Nevada | 内华达 | Nèihuádá |
| New Hampshire | 新罕布什尔 | Xīn Hānbùshíěr, Xīn Hǎnbùxià |
| New Jersey | 新泽西 | Xīn Zéxī |
| New Mexico | 新墨西哥 | Xīn Mòxīgē |
| New York | 纽约 | Niǔyuē |
| North Carolina | 北卡罗来纳 | Běi Kǎluóláinà, Běi Kǎluólínnà |
| North Dakota | 北达科他 | Běi Dákētā, Běi Dákēdá |
| Ohio | 俄亥俄 | Éhàié |
| Oklahoma | 俄克拉荷马 | Ékèlāhémǎ, Ākèlāhémǎ |
| Oregon | 俄勒冈 | Élègāng |
| Pennsylvania | 宾州, 宾夕法尼亚, 宾西法尼亚 | Bīnxhōu, Bīnxīfǎníyà, Bīnxīfánníyà |
| Rhode Island | 罗得岛 | Luódé Dǎo, Luódéàilán |
| South Carolina | 南卡罗来纳 | Nán Kǎluóláinà, Nán Kǎluólínnà |
| South Dakota | 南达科他 | Nán Dákētā |
| Tennessee | 田纳西 | Tiánnàxī |
| Texas | 得克萨斯 | Dézhōu, Dékèsàsī |
| Utah | 犹他 | Yóutā, Yōuta |
| Vermont | 佛蒙特 | Wēiméngtè, Fóméngtè |
| Virginia | 维吉尼亚, 弗吉尼亚 | Wēijíníyà, Fójíníyà |
| Washington | 华盛顿 | Huáshèngdùn |
| West Virginia | 西弗吉尼亚 | Xī Fójíníyà |
| Wisconsin | 威斯康星 | Wēisīkāngxīn(g) |
| Wyoming | 怀俄明 | Huáiémíng |
| Alberta | 阿尔伯塔, 艾伯塔 | (Yǎbódá) Ā'ěrbótǎ, Àibótǎ |
| British Columbia | 英属哥伦比亚 | Yīngshǔ Gēlúnbǐyà |
| Manitoba | 马尼托巴 | Mànnítuōbā |
| New Brunswick | 新不伦瑞克 | Xīn Bùlúnzīwéikè |
| Newfoundland | 纽芬兰与拉布拉多 | Niǔfēnlándǎo |
| Northwest Territories | 西北领地 | Xīběilíngdì |
| Nova Scotia | 新斯科舍 | Xīn Sīkèshè |
| Ontario | 安大略省 | Āndàlüè |
| Prince Eduard Island | 爱德华岛 | Àidéhuádǎo |
| Quebec | 魁北克 | Kuíběkè |
| Saskatchewan | 萨斯喀彻温 | Sākèqíwàn |
| Yukon | 育空 | Yùkōng |
![]() | Note |
|---|---|
Wikipedia has a nice page about Chinese names, more complete than this short list. Take a look here: https://en.wikipedia.org/wiki/List_of_common_Chinese_surnames#Mainland_China,_Hong_Kong,_Macau,_and_Taiwan |
Table 1.33. Surnames
| Huáng | 黄 | Zhōu | 周 | Liú | 刘 |
| Wáng | 王 | Jiāng | 江 | Chén | 陈 |
| Zhāng | 张 | Jiǎng | 蒋 | Yáng | 杨 |
| Lǐ | 李 | Gaō | 局 | Sīmǎ | 司马 |
| Zhào | 赵 | Lín | 林 | Oūyáng | 欧阳 |
| Máo | 毛 | Sūn | 孙 | Hú | 胡 |
| Táng | 唐 | Sòng | 宋 | Wú | 吴 |
| Mǎ | 马 | Fāng | 方 | Liáng | 梁 |
| Qián | 钱 | Zēng | 曾 | Hé | 何 |
Table 1.34. Given names (male)
| Dálǐ | 达礼 | Yǒngpíng | 永平 | Shàowén | 绍文 |
| Mínglǐ | 明理 | Zìqiáng | 自强 | Shìyīng | 世英 |
| Dànián | 大年 | Jié | 杰 | Tíngfēng | 廷峰 |
| Shìmín | 世民 | Zhīyuǎn | 知远 | Chéng | 诚 |
| Huá | 华 | Guóquán | 国权 | Zhènhàn | 振汉 |
| Déxián | 德贤 |
Table 1.35. Given names (female)
| Juān | 娟 | Huìwén | 蕙文 | Mínzhēn | 敏贞 |
| Lìróng | 丽容 | Défēn | 德芬 | Huìrán | 蕙然 |
| Wǎnrú | 婉如 | Lù | 露 | Bīngyíng | 冰莹 |
| Xiùfèng | 秀风 | Yùzhēn | 玉珍 | Zǐyàn | 紫燕 |
| Qiǎoyún | 巧云 | Měilì | 美丽 |
| Pinyin spelling | Chinese spelling | Map spelling |
|---|---|---|
| Ānhui | 安徽 | Anhwei |
| Fújiàn | 福建 | Fukien |
| Gānsù | 甘肃 | Kansu |
| Guǎngdōng | 广东 | Kvangtung |
| Guànzhōu | 官洲岛 | Kvangsi |
| Guǐzhōu | 贵州 | Kveìchou |
| Hébuǐ/Héběi | 河北 | Hopeh |
| Hēilóngjiāng | 哈尔滨 | Heilungkiang |
| Hénán | 河南 | Honan |
| Húběi | 湖北 | Hupeh |
| Húnán | 湖南 | Hunan |
| Jiāngsū | 江苏 | Kiangsu |
| Jiāngxī | 江西 | Kiangsi |
| Jílín | 吉林 | Kirin |
| Liáoníng | 辽宁 | Liaoning |
| Nèiměnggǔ | 内蒙古 | Inner Mongolia |
| Níngxià | 宁夏 | Ninghai |
| Qīnghǎi | 青海 | Tsinghai |
| Shāndōng | 山东 | Shantung |
| Shǎnxī | 陕西 | Shansi |
| Shǎnxī | 山西 | Shensi |
| Sìchuān | 四川 | Szechuan |
| Táiwān | 台湾 | Taiwan |
| Xīzàng | 新疆 | Xinjiang |
| Xīzàng | 西藏 | Tibet |
| Yúnnán | 云南 | Yunnan |
| Zhèjiāng | 浙江 | Chekiang |
| Pinyin spelling | Chinese spelling | Map spelling |
|---|---|---|
| Běijīng | 北京 | Peking |
| Chángshā | 长沙 | Ch'ang-sha |
| Chéngdū | 成都 | Ch'eng-tu |
| Dàtóng | 大同 | Ta-t'ung |
| Gāoxióng | 高雄 | Kao-hsiung |
| Guǎnzhōu | 广州 | Canton |
| Hángzhōu | 杭州 | Hang-chou |
| Hánkǒu | 汉口 | Han-k'ou |
| Háinán | 海南 | Huai-nan |
| Jīlóng | 基隆市 | Chi-lung |
| Kāifēng | 开封 | K'ai-feng |
| Nánchāng | 南昌 | Nan-ch'ang |
| Nánjīng | 南京 | Nanking |
| Qīngdǎo | 青岛 | Tsingtao |
| Shànghǎi | 上海 | Shanghai |
| Táiběi | 台北 | Taipei |
| Táidōng | 台東 | T'ai-tung |
| Táinán | 台南 | T'ai-nan |
| Táizhōng | 台中 | T'ai-chung |
| Tiānjīn | 天津 | Tientsin |
| Wúchāng | 五常 | Wu-ch'ang |
| Wǔhàn | 武汉 | Wu-han |
| Xiān | 西安 | Sian |
Table of Contents
The Biographic Information Module provides you with linguistic and cultural skills needed for a simple conversation typical of a first-meeting situation in China. These skills include those needed at the beginning of a conversation (greetings, introductions, and forms of address), in the middle of a conversation (understanding and answering questions about yourself and your immediate family), and at the end of a conversation (leave-taking).
Before starting this module, you must take and pass the ORN Criterion Test. The resource modules Pronunciation and Romanization and Numbers (tapes 1-4) are also prerequisites to the BIO Module.
The Criterion Test will focus largely on this module, but material from Module 1 and associated resource modules may also be included.
Upon successful completion of the module, the student should be able to:
Pronounce correctly any word from the Target Lists of ORN or BIO, properly distinguishing sounds and tones, using the proper stress and neutral tones, and making the necessary tone changes.
Pronounce correctly any sentence from the BIO Target Lists, with proper pauses and intonation, that is, without obscuring the tones with English intonation.
Use polite formulas in asking and answering questions about identity (name), health, age, and other basic information.
Reply to questions with the Chinese equivalents of "yes" and "no"
Ask and answer questions about families, including who the members are, how old they are, and where they are.
Ask and answer questions about a stay in China, including the date of arrival, location-purpose-duration of stay, previous visits, traveling companions, and date of departure.
Ask and answer questions about work or study, identification of occupation, the location, and the duration.
Give the English equivalent for any Chinese sentence in the BIO Target Lists.
Be able to say any Chinese sentence in the BIO Target Lists when cued with its English equivalent.
Take part in a short Chinese conversation, using expressions included in the BIO Target List sentences.
Biographic information (BIO)
| Unit 1: | 1 | C-l | 1 P-l | 1&2 D-l | 1 C-2 | 1 P-2 |
| Unit 2: | 2 | C-l | 2 P-l | 2 C-2 | 2 P-2 | |
| Unit 3: | 3 | C-l | 3 P-l | 3&4 D-l | 3 C-2 | 3 P-2 |
| Unit 4: | 4 | C-l | 4 P-l | 4 C-2 | 4 P-2 | |
| Unit 5: | 5 | C-l | 5 P-l | 5&6 D-l | 5 C-2 | 5 P-2 |
| Unit 6: | 6 | C-l | 6 P-l | 6 C-2 | 6 P-2 | |
| Unit 7: | 7 | C-l | 7 P-l | 7&8 D-l | 7C-2 | 7 P-2 |
| Unit 8: | 8 | C-l | 8 P-l | 8 C-2 | 8 P-2 |
Units 1-4 R-1
Units 5-8 R-1
Classroom Expressions (CE)
CE 2
Time and Dates (T&D)
T&D 1 T&D 2
| 1. | Qīnwèn, nǐ zhù zai nǎr? | 亲问,你住在那儿? | May I ask, where are you staying? |
| Wǒ zhù zai Běijīng Fāndiàn. | 我住在北京饭店 | I'm staying at the Běijīng Hotel. | |
| 2. | Nǐ zhù zai něige fàndiàn? | 你住在哪个饭店? | Which hotel are you staying at? |
| Wǒ zhù zai nèige fàndiàn. | 我住在那个饭店。 | I'm staying at that hotel. | |
| 3. | Nǐ zhù zai zhèige fàndiàn ma? | 你住在这个饭店吗? | Are you staying at this hotel? |
| Bù, wǒ bú zhù zai zhèige fàndiàn. | 不,我不住在这个饭店。 | No, I'm not staying at this hotel. | |
| 4. | Nǐ zhù zai Mínzú Fàndiàn? | 你住在民族饭店? | Are you staying at the Nationalities Hotel? |
| Bù, wǒ bú zhù zai Mínzú Fàndiàn. | 不,我不住在民族饭店。 | No, I'm not staying at the Nationalities Hotel. | |
| 5. | Něiwèi shi Gāo Tóngzhì? | 哪位是高同志? | Which one is Comrade Gāo |
| Nèiwèi shi Gāo Tóngzhì. | 那位是高同志 | That one is Comrade Gāo. | |
| 6. | Zǎo. Nuòwǎkè nǚshì! Nǐn hǎo. | 早。 诺瓦克女士!您好 | Good morning. Miss Nowak! How are you? |
| Wǒ hěn hǎo. | 我很好 | I'm very well. | |
| 7. | Nǐ shi Měiguó nǎrde rén? | 请问,你是美国哪儿个人 | Where are you from in America? |
| Wǒ shi Jiāzhōu Jiǔjīnshān rén. | 我是加州旧金山人 | I'm from San Francisco, California. |
| 1. | Nǐ péngyou jiā zài náli? | 你朋友家在哪里? | Where is your friend's house? |
| Tā jiā zài Dàlǐ Jiē. | 他家在大理街。 | His house is on Dàlǐ street. | |
| 2. | Nǐ péngyoude dìzhǐ shi ...? | 你朋友的地址是。。。? | What is your friend's address? |
| Tāde dìzhǐ shi Dàlǐ Jiē Sìshièr hào. | 他的地址是大理街四十二号。 | His address is No. 42 Dàlǐ Street. | |
| 3. | Nǐ shi Wèi Shàoxiào ba? | 你是韦少校把? | You are Major Weiss, aren't you? |
| Shìde. | 是的。 | Yes. | |
| 4. | Nà shi Guóbīn Dàfàndiàn ba? | 那是国宾大饭店吧? | That is Ambassador Hotel, isn't it? |
| Shìde, nà shi Guóbīn Dàfàndiàn. | 是的,那是国宾大饭店。 | Yes, that's the Ambassador Hotel. | |
| Nǐ zhù zai nàli ma? | 你住在那里吗? | Are you staying there? | |
| Bù, wǒ zhù zai zhèli. | 不,我住在这里 | No, I'm staying here. | |
| 5. | Nǐ péngyou zài Táiběi gōngzuò ma? | 你朋友在台北工作吗? | Does your friend work in Taipei? |
| Tā bú zài Táiběi gōngzuò; tā zài Táizhōng gōngzuò. | 他不在台北工作;他在台中工作。 | He doesn't work in Taipei; he works in Taichung. | |
| 6. | Nǐ zài náli gōngzuò? | 你在哪里工作? | Where do you work? |
| Wǒ zài Wǔguānchù gōngzuò. | 我在武官处工作。 | I work at the defense attache's office. | |
| Wǒ zài yínháng gōngzuò. | 我在银行工作。 | I work at a bank. |
| 1. | Nǐmen yǒu háizi ma? | 你们有孩子 | Do you have children? |
| Yǒu, wǒmen yǒu. | 有,我们有。 | Yes, we have. | |
| 2. | Liú Xiānsheng méiyou Měiguó péngyou. | 刘先生没有美国朋友。 | Mr. Liú doesn't have any American friends. |
| 3. | Nǐmen yǒu jǐge nánháizi, jǐge nǚháizi? | 你们有几个男孩子,几个女孩子? | How many boys and how many girls do you have? |
| Wómen yǒu liǎnge nánhaizi, yíge nǚháizi. | 我们有两个男孩子,一个女孩子。 | We have two boys and one girl. | |
| 4. | Hú Xiānsheng, Hú tàitai yǒu jǐge háizi? | 胡先生,胡太太有几个孩子? | How many children do Mr. and Mrs. Hú have? |
| Tāmen yǒu liǎngge háizi. | 他们有两个孩子。 | They have two children. | |
| Shi nánháizi, shi nǚháizi? | 是男孩子,是女孩子? | Are they boys or girls? | |
| Dōu shi nǚháizi. | 都是女孩子。 | Both of them are girls. | |
| 5. | Nǐmen háizi dōu zài zhèli ma? | 你们孩子都在这里吗? | Are all your children here? |
| Bù. Liǎngge zài zhèli, yíge hái zài Měiguó. | 不,两个在这里,一个还在美国。 | No. Two are here, and one is still in America. | |
| 6. | Nǐ jiāli yǒu shénme rén? | 你家里有什么人? | What people are in your family? |
| Yǒu wǒ tàitai gēn sānge háizi. | 有我太太跟三个孩子。 | There's my wife and two children. | |
| 7. | Nǐ jiāli yǒu shénme rén? | 你家里有什么人? | What people are in your family? |
| Jiù yǒu wǒ fùqin, mǔqin. | 就有我父亲,母亲。 | Just my father and mother. |
| 1. | Tā míngtiān lái ma? | 他明天来吗? | Is he coming tomorrow? |
| Tā yǐjīng lái le. | 他已经来了。 | He has already come. | |
| 2. | Nǐ péngyou lái le ma? | 你朋友来了吗? | Has your friend come? |
| Tā hái méi(you) lái. | 她还没来。 | She hasn't come yet. | |
| 3. | Tā shi shénme shíhou dàode? | 他是什么时候到的? | When did he arrive? |
| Tā shi zuótiān dàode. | 他是昨天到的。 | He arrived yesterday. | |
| 4. | Nǐ shi yíge rén láide ma? | 你是一个人来的吗? | Did you come alone? |
| Bú shi, wǒ bú shi yíge rén láide. | 不是,我不是一个人来的。 | No, I didn't come alone. | |
| 5. | Nǐ něitiān zǒu? | 你哪天走? | What day are you leaving? |
| Wǒ jīntian zǒu. | 我今天走。 | I'm leaving today. |
| 1. | Nǐ shi zài nǎr shēngde? | 你是在哪儿生的? | Where were you born? |
| Wǒ shi zài Dézhōu shēngde. | 我是在得州生的。 | I was born in Texas. | |
| 2. | Nǐmen xīngqījǐ zǒu? | 你们星期几走? | What day of the week are you leaving? |
| Wǒmen Xīngqītiān zǒu. | 我们星期天走。 | We are leaving on Sunday. | |
| 3. | Ní shi něinián shēngde? | 你是哪年生的? | What year were you born? |
| Wǒ shi Yī jiǔ sān jiǔ nián shēngde. | 我是一九三九年生的。 | I was born in 1939. | |
| 4. | Nǐ shi jǐyüè jíhào shēngde? | 你是几月几号生的? | What is your month and day of birth? |
| Wó shi Qíyüe sìhào shēngde. | 我是七月四号生的。 | I was born on July 4. | |
| 5. | Nǐ duō dà le? | 你多大了? | How old are you? |
| Wǒ sān shi wǔ le. | 我三十五了。 | I'm 35. | |
| 6. | Nímem nánháizi dōu jǐsuì le? | 你们男孩子都几岁了? | How old are your boys? |
| Yíge jiǔsuì le, yíge liùsuì le. | 一个九岁了,一个六岁了。 | One is nine and one is six. |
| 1. | Nǐ zhù duó jiǔ? | 你住多久? | How long are you staying? |
| Wǒ zhù yìnián. | 我住一年。 | I'm staying one year. | |
| 2. | Nǐ tàitai zài Xiānggǎng zhù duó jiǔ? | 你太太在香港住多久? | How long is your wife staying in Hong Kong? |
| Wǒ xiǎng tā zhù liǎngtiān. | 我想她住两天。 | I think she is staying two days. | |
| 3. | Nǐ xiǎng zài Táiwān zhù duó jiǔ? | 你想在台湾住多久? | How long are you thinking of staying in Taiwan? |
| Wǒ xiǎng zhù liùge yüè. | 我想住六个月。 | I'm thinking of staying six months. | |
| 4. | Nǐ láile duó jiǔ le? | 你来了多久了? | How long have you been here? |
| Wǒ láile liǎngge xīnqī le. | 我来了两个星期。 | I have been here two weeks. | |
| 5. | Nǐ tàitai zài Xiānggǎng zhùle dó jiǔ? | 你太太在香港住了多久? | How long did your wife stay in Hong Kong? |
| Tā zhùle liǎngtiān. | 她住了两天。 | She stayed two days. | |
| 6. | Lǐ Tàitai méi lái. | 李太太没来。 | Mrs. Lǐ didn't come. |
| 7. | Nǐ cóngqián méi láiguo. Wǒ tàitai láiguo. | 我从前没来过。我太太来过。 | I have never been here before. My wife has been here. |
| 1. | A: | Nín zài náli gōngzuò? | 您在哪里工作? | Where do you work? |
| B: | Wǒ zài Měiguó Guówùyàn gōngzuò. | 我在美国国务院工作。 | I work with the State Department. | |
| 2. | A: | Ní zai náli gōngzuò? | 您在哪里工作? | Where do you work? |
| B: | Wǒ shi xüsheng. | 我是学生。 | I'm student. | |
| 3. | A: | Nǐ lái zuò shénme? | 您来做什么? | What did you come here to do? |
| B: | Wǒ lái niàn shū. | 我来念书。 | I came here to study. | |
| 4. | A: | Nǐ niàn shénme? | 你念什么? | What are you studying? |
| B: | Wǒ xüé Zhōngwén. | 我学中文。 | I'm studying Chinese. | |
| 5. | A: | Nǐ zài dàxüé niànguo lìshǐ ma? | 你在大学念过历史吗? | Did you study history in college? |
| B: | Niànguo. | 学念。 | Yes. | |
| 6. | A: | Nǐmen huì shuō Zhōngwén ma? | 你们会说中文吗? | Can you speak Chinese? |
| B: | Wǒ tàitai bú huǐ shuō, wǒ huì shuō yìdiǎn. | 我太太不会说,我会说一点。 | My wife can't speak it; I can speak it a little. | |
| 7. | A: | Nǐde Zhōngguo huà hěn hǎo. | 你的中国话很好。 | Your Chinese is very good. |
| B: | Náli, náli. Wǒ jiù huì shuō yìdiǎn. | 哪里,哪里。我就说一点。 | Not at all. I can speak only a little. | |
| 8. | A: | Nǐ shi zài náli xüéde Zhōngzén? | 你是在哪里学的中文? | Where did you study Chinese? |
| B: | Wó shi zài Huáshèngdùn xüéde. | 我是在华盛顿学的。 | I studied it in Washington. |
| 1. | A: | Nǐ jīntiān hái yǒu kè ma? | 你今天还有课吗? | Do you have any more classes today? |
| B: | Méiyou kè le. | 没有课了。 | I don't have any more classes. | |
| 2. | A: | Nǐ cóngqián niàn Yīngwén niànle duó jiǔ? | 你从前念英文念了多久? | How long did you study English? |
| B: | Wǒ niàn Yīngwén niànle liùniàn. | 我念英文念了六年。 | I studied English for six years. | |
| 3. | A: | Nǐ niàn Fàwén niànle duó jiǔ le? | 你念法文念了多久了? | How long have you been studying French? |
| B: | Wǒ niànle yìnián le. | 我念了一年了。 | I've been studying it for one year. | |
| 4. | A: | Qǜnián wǒ hái bú huì xiě Zhōnggui zì. | 去年我还不会写中国字。 | Last year, I couldn't write Chinese characters. |
| B: | Xiànzài wǒ huì xiě yìdiǎn le. | 现在我会写一点了。 | Now, I can write a little. | |
| 5. | A: | Nǐ fùqin shi jǖnrén ma? | 你父亲是军人吗? | Is your father a military man? |
| B: | Shì, tā shi hǎijǖn jǖnguān. | 是,他是海军陆军。 | Yes, he's a naval officer. | |
| 6. | A: | Wǒ jīntiān bù lái le. | 我今天不来了。 | I'm not coming today. |
| B: | Wǒ bìng le. | 我病了。 | I'm sick. | |
| 7. | A: | Jīntiān hǎo le méiyou? | 今天好了没有? | Are you better today? |
| B: | Jīntiān hǎo le. | 今天好了。 | Today, I'm better. |
Where people are staying (hotels),
Short answers.
The question word něige, "which."
(in Běijīng)
| 1. | A: | Qǐngwèn, nǐ zhù zai nǎr? | 亲吻,你朱在哪儿? | May I ask, where are you staying? |
| B: | Wǒ zhù zai Běijīng Fàndiàn. | 握住在北京饭店。 | I'm staying at the Beijing Hotel. | |
| 2. | A: | Nǐ zhù zai Mínzú Fàndiàn ma? | 你住在民族饭店吗? | Are you staying at the Nationalities Hotel? |
| B: | Shì, wǒ zhù zai Mínzú Fàndiàn. | 是,我住在民族饭店吗。 | Yes, I'm staying at the Nationalities Hotel. | |
| 3. | A: | Nǐ zhù zai něige fàndiàn? | 你住在呢个饭店? | Which hotel are you staying at? |
| B: | Wǒ zhù zai Běijīng Fàndiàn. | 我住在北京饭店。 | I'm staying ate the Beijing Hotel. | |
| 4. | A: | Něiwèi shì Zhāng tóngzhì? | 哪位是张同志? | Which one is comrade Zhāng? |
| B: | Tā shì Zhāng tóngzhì. | 他是张同志。 | She is comrade Zhāng. | |
| 5. | A: | Něige rén shì Méi tóngzhì? | 哪个人是Méi同志? | Which person is comrade Méi? |
| B: | Nèige rén shì Méi tóngzhì. | 那个人是Méi同志。 | That person is comrade Méi. | |
| 6. | A: | Něiwei shì Gāo tóngzhì? | 哪位是局同志。 | Which one is comrade Gāo? |
| B: | Nèiwèi shì Gāo tóngzhì. | 那位是局同志。 | That one is comrade Gāo. | |
|
7.[a] | A: | Nǐ zhù zai zheìge fàndiàn ma? | 你住在这个饭店吗? | Are you staying at this hotel? |
| B: | Bù, wǒ bú zhù zai zheìge fàndiàn. | 不,我不住在这个饭店。 | No, I"m staying at this hotel. | |
| 8. | A: | Jiāng tóngzhì! nín zǎo. | 蒋同志!您早。 | Comrade Jiāng! Good morning. |
| B: | Zǎo. Nuòwǎkè Nǔshì! nín hǎo. | 早。Nuòwǎkè 女士!您好。 | Good morning, Miss Novak! How are you? | |
| A: | Wǒ hěn hǎo. | 我很好 | I'm very well. | |
| 9. | A: | Qǐngwèn, nǐ shì Měiguo nǎrde rén? | 请问,你是美国哪儿人? | May I ask, where are you from in America? |
| B: | Wǒ shì Jiāzhōu Jiùjīnshān rén. | 我是加州旧金山人。 | I'm from San Francisco, California. | |
[a] This exchange occurs on the C-l tape only. | ||||
| fàndiàn | 饭店 | hotel |
| -ge | 个 | general counter |
| hěn | 很 | very |
| Jiùjīnshān | 旧金山 | San Francisco |
| Mínzú Fàndiàn | 民族饭店 | Nationalities Hotel |
| něi- | 哪-? | which |
| něige? | 哪个 | which? |
| nèige | 那个 | that |
| něiwei | 哪位 | which one (person) |
| nèiwèi | 那位 | that one (person) |
| nǔshì | 女士 | polite title for a married or unmarried woman) Mrs. ; Lady |
| shì | 是 | yes, that's so. |
| -wèi | 位 | polite counter for people |
| zǎo | 早 | good morning |
| zhèi- | 这- | this |
| zheìge | 这个 | this |
| zhèiwèi | 这位 | this one (person) |
| zhù | 朱 | to stay, to live |
| 1. | A: | Qǐngwèn, nǐ zhù zai nǎr? | 亲吻,你朱在哪儿? | May I ask, where are you staying? |
| B: | Wǒ zhù zai Běijīng Fàndiàn. | 握住在北京饭店。 | I'm staying at the Běijīng Hotel. |
The verb zhù, "to live," or "to reside," may be used to mean "to stay at" (temporary residence) or "to live in" (permanent residence).
Zhù zài nǎr literally means "live at where." The verb zài, "to be in/at/on," is used here as a preposition "at." It loses its tone in this position in a sentence. (The use of zài as a preposition is treated more fully in Unit 2.)
Fàndiàn has two meanings "restaurant" and "Hotel" (a relatively large hotel with modern facilities).[3] Literally, fànguǎnzi means "rice shop."
| 2. | A: | Nǐ zhù zai Mínzú Fàndiàn ma? | 你住在民族饭店吗? | Are you staying at the Nationalities Hotel? |
| B: | Shì, wǒ zhù zai Mínzú Fàndiàn. | 是,我住在民族饭店吗。 | Yes, I'm staying at the Nationalities Hotel. |
Shì: The usual way to give a short affirmative answer is to repeat the verb used in the question. Some verbs, however, may not be repeated as short answers. Zhù is one such verb. Others not to be used are xìng, "to be surnamed," and jiào, "to be given-named." Many speakers do not repeat the verb zài as a short answer. To give a short "yes" answer to questions containing these verbs, you use shì.
| 3. | A: | Nǐ zhù zai něige fàndiàn? | 你住在呢个饭店? | Which hotel are you staying at? |
| B: | Wǒ zhù zai Běijīng Fàndiàn. | 我住在北京饭店。 | I'm staying ate the Beijing Hotel. | |
| 4. | A: | Něiwèi shì Zhāng tóngzhì? | 哪位是张同志? | Which one is comrade Zhāng? |
| B: | Tā shì Zhāng tóngzhì. | 他是张同志。 | She is comrade Zhāng. | |
| 5. | A: | Něige rén shì Méi tóngzhì? | 哪个人是Méi同志? | Which person is comrade Méi? |
| B: | Nèige rén shì Méi tóngzhì. | 那个人是Méi同志。 | That person is comrade Méi. | |
| 6. | A: | Něiwei shì Gāo tóngzhì? | 哪位是局同志。 | Which one is comrade Gāo? |
| B: | Nèiwèi shì Gāo tóngzhì. | 那位是局同志。 | That one is comrade Gāo. | |
| 7. | A: | Nǐ zhù zai zheìge fàndiàn ma? | 你住在这个饭店吗? | Are you staying at this hotel? |
| B: | Bù, wǒ bú zhù zai zheìge fàndiàn. | 不,我不住在这个饭店。 | No, I"m staying at this hotel. |
Něige is the question word "which." In the compound něiguó, you found the bound word něi-, which was attached to the noun guó. In the phrase něiguó rén, "which person," the bound word něi- is attached to the general counter -ge. (You will learn more about counters in Unit 3_ For now, you nay think of -ge as an ending which turns the bound word něi- into the full word něige.)
Něige rén/něiwèi: To be polite when referring to an adult, you say něiwèi or nèiwèi, using the polite counter for people -wèi rather than the general counter -ge, though -ge is used in many informal situations.
Notice that the noun rén is not used directly after -wèi:
| Nèiwèi | Měiguó rén | shì shéi? |
| Něiwèi | zhù zài Mínzú Fàndiàn. |
Compare the specifying words "which?" "that," and "this" with the location words you learned in Unit U of ORN:
| Specifying words | Location words | ||
|---|---|---|---|
| něige? (nǎge?) | which | nǎr | where |
| nèige (nàge) | that | nàr (nèr) | there |
| zhèige (zhège) | this | zhèr (zhàr) | here |
Both question words are in the Low tone, while the other four words are in the Falling tone.
Many people pronounce the words for "which?" "that," and "this" with the usual vowels for "where?" "there," and "here": nǎge? nàge, and zhège.
Bù: A short negative answer is usually formed by bù plus a repetition of the verb used in the question. When a verb, like zhù (zài), cannot be repeated, bù is used as a short answer and is followed by a complete answer. Notice that when used by itself bù is in the Falling ton, but when followed by a Falling-tone syllable bù is in the Rising tone.
Bù, tā xiānzài bú zài zhèr. No, he's not here now.
| 8. | A: | Jiāng tóngzhì! nín zǎo. | 蒋同志!您早。 | Comrade Jiang! Good morning. |
| B: | Zǎo. Nuòwǎkè Nǔshì! nín hǎo. | 早。Nuòwǎkè 女士!您好。 | Good morning, Miss Novak! How are you? |
Name as greeting: A greeting may consist simply of a person's name: Wáng tóngzhì! "Comrade Wáng!" The name may also be used with a greeting phrase: Wáng tóngzhì! Nín zǎo. "Comrade Wáng! Good morning." --or, in reverse order, Nín zǎo. Wáng tóngzhì! "Good morning. Comrade Wáng!" The name is pronounced as an independent exclamation acknowledging that person's presence and status. It is not de-emphasized like "Comrade Wáng," in the English sentence 11 Good morning, Comrade Wáng."
Nín zǎo means "good morning" --literally, "you are early." You may also say either nǐ zǎo or simply zǎo.
Nǚshì, "Ms.," is a formal, respectful title for a married or unmarried woman. It is used after a woman's own surname, not her husband's. Traditionally, this title was used for older, educated, and accomplished women.
In the PRC, where people use tóngzhì, "Comrade," in general only foreign women are referred to and addressed as (so-and-so) nǚshì. On Taiwan, however, any woman may be called (so-and-so) nǚshì in a formal context, such as a speech or an invitation.
Nín hǎo: This greeting may be said either with or without a question marker, just as in English we say "How are you?" as a question or "How are you?" as a simple greeting.
Nǐ hǎo ma? How are you?
Nǐ hǎo. How are you.
Also Just as in English, you may respond to the greeting by repeating it rather than giving an answer.
Lǐ tóngzhì! Nín hǎo. Comrade Lǐ! How are you.
Nín hǎo. Gāo tóngzhì! How are you. Comrade Gāo!
Literally, hěn means "very." The word often accompanies adjectival verbs (like hǎo, "to be good"), adding little to their meaning. (See also Module 3, Unit 3.)
How to identify yourself: You have now learned several ways to introduce yourself. One simple, direct way is to extend your hand and state your name in Chinese –- for instance, Mǎ Mínglǐ. Here are some other ways:
| Wǒ shì Mǎ Mínglǐ. | I'm Mǎ Mínglǐ. |
| Wǒ xìng Mǎ. | My surname is Mǎ. |
| Wǒ xìng Mǎ, jiào Mǎ Mínglǐ. |
My surname is Mǎ; I'm called Mǎ Mínglǐ. |
| Wǒde Zhōngguó míngzi jiào Mǎ Mínglǐ. | My Chinese name is Mǎ Mínglǐ. |
| 9. | A: | Qǐngwèn, nǐ shì Měiguo nǎrde rén? | 请问,你是美国哪儿人? | May I ask, where are you from in America? |
| B: | Wǒ shì Jiāzhōu Jiùjīnshān rén. | 我是加州旧金山人。 | I'm from San Francisco, California. |
Order of place names: Notice that Jiāzhōu Jiùjīnshān is literally "California, San Francisco." In Chinese, the larger unit cones before the smaller. Similarly, in the question Nǐ shì Měiguó nǎrde rén? the name of the country comes before the question word nǎr, which is asking for a more detailed location. The larger unit is usually repeated in the answer:
| Nǐ shì | Shāndōng | nǎr | -de | rén? |
| Wǒ shì | Shāndōng | Qīngdǎo | rén. |
Literally, Jiùjīnshān means "Old Gold Mountain." The Chinese gave this name to San Francisco during the Gold Rush days.
Respond according to the cue
Table 2.1. Respond according to the cue.
| Question | Cue | Answer | |||
|---|---|---|---|---|---|
| 1. |
他/他住在哪儿? Tā zhù zai nǎr? Where is he/she staying? |
北京饭店 Běijīng Fàndiàn the Běijīng Hotel |
他/她住在北京饭店。 Tā zhù zai Běijìng Fàndiàn. He/she is staying at the Běijīng Hotel. | ||
| 2. |
你爱人住在哪儿? Nǐ àiren zhù zai nǎr? Where is your spouse staying? |
民族饭店 Mínzú Fàndiàn the Nationalities Hotel |
他/她住在民族饭店。 Tā zhù zai Mínzú Fàndiàn. He/she is staying at the Nationalities Hotel. | ||
| 3. |
李同志住在哪儿? Lǐ Tóngzhì zhù zai nǎr? Where is comrade Lǐ staying? |
这个饭店 zhèige fàndiàn this hotel |
他/她住在这个饭店。 Tā zhù zai zhèige fàndiàn. He/she is staying at this hotel. | ||
| 4. |
方同志住在哪儿? Fāng Tóngzhì zhù zai nǎr? Where is comrade Fāng staying? |
那个饭店 nèige fàndiàn that hotel |
他/她住在那个饭店。 Tā zhù zai nèige fàndiàn. He/she is staying at that hotel. | ||
| 5. |
陈同志住在哪儿? Chén Tóngzhì zhù zai nǎr? Where is comrade Chén staying? |
北京饭店 Běijīng Fàndiàn the Běijīng Hotel |
他/她住在北京饭店。 Ta zhù zai Běijīng Fàndiàn. He/she is staying at the Běijīng Hotel. | ||
| 6. |
林同志住在哪儿? Lín Tóngzhì zhù zai nǎr? Where is comrade Lín staying? |
民族饭店 Mínzú Fàndiàn the Nationalities Hotel |
他/她住在民族饭店。 Tā zhù zai Mínzú Fàndiàn. He/she is staying at the Nationalities Hotel. | ||
| 7. |
黄同志住在哪儿? Huáng Tóngzhì zhù zai nǎr? Where is comrade Huáng staying? |
这个饭店 zhèige fàndiàn this hotel |
他/她住在这个饭店。 Tā zhù zai zhèige fàndiàn. He/she is staying at this hotel. |
Table 2.2. Give affirmative response to all questions.
| Question | Answer | ||
|---|---|---|---|
| 1. |
局女士住在民族饭店吗? Gāo Nǚshì zhù zai Mínzú fàndiàn ma? Is Mrs. Gāo staying at the Nationalities Hotel? |
是,她住在民族饭店。 Shì, tā zhù zai Mínzú Fàndiàn, >Yes, she is staying at the Nationalities Hotel. | |
| 2. |
张女士住在北京饭店吗? Zhāng Nǚshì zhù zai Běijìng Fàndiàn ma? Is Mrs. Zhāng staying at the Beǐjīng Hotel? |
是,她住在北京饭店。 Shì, tā zhù zai Běijīng Fàndiàn. Yes, she is staying at the Beǐjīng Hotel. | |
| 3. |
江女士住在这个饭店吗? Jiāng Nǚshì zhù zai zhèige fàndiàn ma? Is Mrs. Jiāng staying at this hotel? |
是,她住在这个饭店。 Shì, tā zhù zai zhèige fàndiàn. Yes, she is staying at this hotel. | |
| 4. |
黄女士住在那个饭店吗? Huāng Nǚshì zhù zai nèige fàndiàn ma? Is Mrs. Huāng staying at that hotel? |
是,她住在那个饭店。 Shì, tā zhù zai nèige fàndiàn. >Yes, she is staying at that hotel. | |
| 5. |
王女士住在北京饭店吗? Wáng Nǚshì zhù zai Běijīng Fàndiàn ma? >Is Mrs. Wáng staying at the Beǐjīng Hotel? |
是,她住在北京饭店。 Shì, tā zhù zai Beǐjīng fàndiàn. Yes, she is staying at the Beǐjīng Hotel. | |
| 6. |
林女士住在民族饭店吗? Lín Nǚshì zhù zai Mínzú Fàndiàn ma? Is Mrs. Lín staying at the Nationalities Hotel? |
是,她住在民族饭店。 Shì, tā zhù zai Mínzú Fàndiàn, Yes, she is staying at the Nationalities Hotel. | |
| 7. |
毛女士住在这个饭店吗? Máo Nǚshì zhù zai zhèige fàndiàn ma? Is Mrs. Máo staying at this hotel? |
是,她住在这个饭店。 Shì, tā zhù zai zhèige fàndiàn. Yes, she is staying at this hotel. |
Table 2.3. Give negative response to all questions.
| Question | Answer | ||
|---|---|---|---|
| 1. |
蒋先生住在这个饭店吗? Jiāng Xiānsheng zhù zai zhège fàndiàn ma? Is Mr. Jiāng staying at this hotel? |
不是,他不住在这个饭店。 Bú shi, tā bú zhù zai zhège fàndiàn. No, he is not staying at this hotel. | |
| 2. |
马先生住在那个饭店吗? Mǎ Xiānsheng zhù zai nàge fàndiàn ma? Is Mr. Mǎ staying at that hotel? |
不是,他不住在那个饭店。 Bú shi, tā bú zhù zai nàge fàndiàn. No, he is not staying at that hotel. | |
| 3. |
李先生住在国宾大饭店吗? Lǐ Xiānsheng zhù zai Guóbīn Dàfàndiàn ma? Is Mr. Lǐ staying at the Ambassador Hotel? |
不是,他不住在国宾大饭店。 Bú shi, tā bú zhù zai Guóbīn Dàfàndiàn. No, he is not staying at the Ambassador Hotel. | |
| 4. |
赵先生住在員山大饭店吗? Zhào Xiānsheng zhù zai Yuánshān Dàfàndiàn ma? Is Mr. Zhào staying at the Yuánshān hotel? |
不是,他不住在員山大饭店。 Bú shi, tā bú zhù zai Yuánshān Dàfàndiàn. No, he is not staying at the Yuánshān hotel. | |
| 5. |
刘先生住在員山大饭店吗? Liú Xiānsheng zhù zai Yuánshān Dàfàndiàn ma? Is Mr. Liú staying at the Yuánshān hotel? |
不是,他不住在員山大饭店。 Bú shi, tā bú zhù zai Yánshān Dàfàndiàn. No, he is not staying at the Yuánshān hotel. | |
| 6. |
唐先生住在那个饭店吗? Táng Xiānsheng zhù zai nàge fàndiàn ma? Is Mr. Táng staying at that hotel? |
不是,他不住在那个饭店。 Bú shi, tā bú zhù zai nàge fàndiàn. No, he is not staying at that hotel. | |
| 7. |
宋先生住在这个饭店吗? Sòng Xiānsheng zhù zai zhège fàndiàn ma? Is Mr. Sòng staying at this hotel. |
不是,他不住在这个饭店。 Bú shi, tā bú zhù zai zhège fàndiàn. No, he is not staying at this hotel. |
Table 2.4. Give either a negative or an affirmative response, according to the cue.
| Question | Cue | Answer | |||
|---|---|---|---|---|---|
| 1. |
唐同志在这个饭店吗? Táng Tóngzhì zhù zai zhèige fàndiàn ma? Is comrade Táng staying at this hotel? |
这个饭店 zhèige fàndiàn this hotel |
是,他/她住在这个饭店。 Shì, tā zhù zai zhèige fàndiàn. Yes, he/she is staying at this hotel. | ||
| 2. |
马同志住在那个饭店吗? Mǎ Tóngzhì zhù zai nèige fàndiàn ma? Is comrade Mǎ staying at that hotel? |
这个饭店 zhèige fàndiàn this hotel |
不是,他/她不住在那个饭店。 Bú shi, tā bú zhù zai nèige fàndiàn. No, he/she is not staying at that hotel. | ||
| 3. |
李同志住在北京饭店吗? Lǐ Tóngzhì zhù zai Běijīng fàndiàn ma? Is comrade Lǐ staying at the Běijīng Hotel? |
北京饭店 Běijīng Fàndiàn Běijīng Hotel |
是,他/她住在北京饭店。 Shì, tā zhù zai Běijīng Fàndiàn. Yes, he/she is staying at the Běijīng Hotel. | ||
| 4. |
赵同志住在民族饭店吗? Zhào Tóngzhì zhù zai Mínzǔ fàndiàn ma? Is comrade Zhào staying at the Nationalities Hotel? |
北京饭店 Běijīng Fàndiàn Běijīng Hotel |
不是,他/她不住在民族饭店。 Bú shi, tā bú zhù zai Mínzú Fàndiàn. No, he/she is not staying at the Nationalities Hotel. | ||
| 5. |
刘同志住在这个饭店吗? Liú Tóngzhì zhù zai zhèige fàndiàn ma? Is comrade Liú staying at this hotel? |
那个饭店 nèige fàndiàn that hotel |
不是,他/她不住在这个饭店。 Bú shi, tā bú zhù zai zhèige fàndiàn. No, he/she is not staying at this hotel. | ||
| 6. |
蒋同志住在那个饭店? Jiāng Tóngzhì zhù zai nèige fàndiàn ma? Is Comrade Jiāng staying at that hotel? |
那个饭店 nèige fàndiàn that hotel |
是,他/她住在那个饭店。 Shì, tā zhù zai nèige fàndiàn. Yes, he/she is staying at that hotel. | ||
| 7. |
张同志住在北京饭店吗? Zhāng Tóngzhì zhù zai Běijīng Fàndiàn ma? Is Comrade Zhāng staying at the Běijīng Hotel? |
民族饭店 Mínzǔ Fàndiàn Nationalities Hotel |
不是,他/她不住在北京饭店。 Bú shi, tā bú zhù zai Běijīng Fàndiàn. No, he/she is not staying at the Běijīng Hotel. |
Table 2.5. Change the less polite form Nèige rén and Zhèige rén to the more polite form Nèiwèi and Zhèiwèi.
| Question | Answer | ||
|---|---|---|---|
| 1. |
那个人是李同志。 Nèige rén shi Lǐ Tóngzhì That person is comrade Lǐ. |
那位是李同志。 Nèiwèi shi Lǐ Tóngzhì. That one is comrade Lǐ. | |
| 2. |
这个人是方同志。 Zhèige rén shi Fāng Tóngzhì. This person is comrade Fāng. |
这位是方同志。 Zhèiwèi shi Fāng Tóngzhì. This one is comrade Fāng. | |
| 3. |
那个人是蒋同志。 Nèige rén shi Jiāng Tóngzhì. That person is comrade Jiāng. |
那位是蒋同志。 Nèiwèi shi Jiāng Tóngzhì. That one is comrade Jiāng. | |
| 4. |
这个人是周同志。 Zhèige rén shi Zhōu Tóngzhì. This person is comrade Zhōu. |
这位是周同志。 Zhèiwèi shi Zhōu Tóngzhì. This one is comrade Zhōu. | |
| 5. |
那个人是张同志。 Nèige rén shi Zhāng Tóngzhì. That person is comrade Zhāng. |
那位是张同志。 Nèiwèi shi Zhāng Tóngzhì. That one is comrade Zhāng. | |
| 6. |
这个人是陈同志。 Zhèige rén shi Chén Tóngzhì. This person is comrade Chén. |
这位是陈同志。 Zhèiwèi shi Chén Tóngzhì. This one is comrade Chén. | |
| 7. |
那个人是胡同志。 Nèige rén shi Hú Tóngzhì. That person is comrade Hú. |
那位是胡同志。 Nèiwèi shi Hú Tóngzhì. That one is comrade Hú. |
Table 2.6. Respond to něige fàndiàn? "which hotel according to the cue.
| Question | Cue | Answer | |||
|---|---|---|---|---|---|
| 1. |
他/她住在哪个饭店? Tā zhù zai něige fàndiàn? Which hotel is he/she staying at? |
民族饭店 Mínzú Fàndiàn the Nationalities Hotel |
他/她住在民族饭店。 Tā zhù zai Mínzú Fàndiàn. He/she is staying at the Nationalities Hotel. | ||
| 2. |
张同志住在哪个饭店? Zhāng Tóngzhì zhù zai něige fàndiàn? Which hotel is comrade Zhāng staying at? |
北京饭店 Běijīng fàndiàn the Běijīng Hotel |
他/她住在 Tā zhù zai Běijīng fàndiàn. He/she is staying at the Běijīng Hotel. | ||
| 3. |
蒋同志住在哪个饭店? Jiāng Tóngzhì zhù zai něige fàndiàn? Which hotel is comrade Jiāng staying at? |
哪个饭店 nèige fàndiàn that hotel |
他/她住在 Tā zhù zai nèige fàndiàn. He/she is staying at that hotel. | ||
| 4. |
王统治住在哪个饭店? Wáng Tóngzhì zhù zai něige fàndiàn? Which hotel is comrade Wáng staying at? |
这个饭店 zhèige fàndiàn this hotel |
他/她住在这个饭店。 Tā zhù zai zhèige fàndiàn. He/she is staying at this hotel. | ||
| 5. |
黄同志住在哪个饭店? Huáng Tóngzhì zhù zai něige fàndiàn? Which hotel is comrade Huáng staying at? |
民族饭店 Mínzú Fàndiàn the Nationalities Hotel |
他/她住在民族饭店。 Tā zhù zai Mínzú fàndiàn. He/she is staying at the Nationalities Hotel. | ||
| 6. |
林同志住在哪个饭店? Lín Tóngzhì zhù zai něige fàndiàn? Which hotel is comrade Lín staying at? |
这个饭店 zhèige fàndiàn this hotel |
他/她住在这个饭店。 Tā zhù zai zhèige fàndiàn. He/she is staying at this hotel. | ||
| 7. |
刘同志住在哪个饭店? Liú Tóngzhì zhù zai něige fàndiàn? Which hotel is comrade Liú staying at? |
这个饭店 zhèige fàndiàn this hotel |
他/她住在这个饭店。 Tā zhù zai zhèige fàndiàn. He/she is staying at this hotel. |
Table 2.7. Respond to něige rén "which person" with Nèige rén, "that person".
| Question | Answer | ||
|---|---|---|---|
| 1. |
请问,哪个人是王德贤? Qǐnwèn, něige rén shi Wáng Déxián? May I ask, which person is Wáng Déxián? |
那个人是王德贤。 Nèige rén shi Wáng Déxián. That person is Wáng Déxián. | |
| 2. |
请问,哪个人是赵世民? Qǐngwèn, něige rén shi Zhào Shìmín? May I ask, which person is Zhào Shìmín? |
那个人是赵世民。 Nèige rén shi Zhào Shìmín. That person is Zhào Shìmín. | |
| 3. |
请问,哪个人是林宝兰? Qǐngwèn. něige rén shi Lín Bǎolán? May I ask, which person is Lín Bǎolán? |
那个人是林宝兰。 Neìge rén shi Lín Bǎolán. That person is Lín Bǎolán. | |
| 4. |
请问,哪个人是局廷峰? Qǐngwèn, něige rén shi Gāo Tíngfēng? May I ask, which person is Gāo Tíngfēng? |
那个人是局廷峰。 Neìge rén shi Gāo Tíngfēng. That person is Gāo Tíngfēng. | |
| 5. |
请问,哪个人是张婉如? Qǐngwèn, něige rén shi Zhāng Wǎnrú? May I ask, which person is Zhāng Wǎnrú? |
那个人是张婉如。 Nèige rén shi Zhāng Wǎnrú. That person is Zhāng Wǎnrú. | |
| 6. |
请问,哪个人是胡美玲? Qǐngwèn, něige rén shi Hú Měilíng? May I ask, which person is Hú Měilíng? |
那个人是胡美玲。 Nèige rén shi Hú Měilíng. That person is Hú Měilíng. | |
| 7. |
请问,哪个人是宋知远? Qǐngwèn, něige rén shi Sòng Zhīyuǎn? May I ask, which person is Sòng Zhīyuǎn? |
那个人是宋知远。 nèige rén shi Sòng Zhīyuǎn. That person is Sòng Zhīyuǎn. |
Table 2.8. Ask the appropriate "which" or "where" question according to the statement.
| Question | Answer | ||
|---|---|---|---|
| 1. |
他/她老家在青岛。 Tā lǎojiā zài Qīngdǎo. His/her family is from Qīngdǎo. |
他/她老家在哪儿? Tā lǎojiā zài nǎr? Where is his/her family from? | |
| 2. |
他/她现在在加拿大。 Tā xiànzài zài Jiānádà. He /she is in Canada now. |
他/她现在在哪儿? Tā xiànzài zài nǎr? Where is he/she now? | |
| 3. |
他/她住在北京饭店。 Tā zhù zai Běijīng Fàndiàn. He/she is staying at the Běijīng Hotel. |
他/她住在哪个饭店? Tā zhù zai něige fàndiàn? In which hotel is he/she staying? | |
| 4. |
他/她现在在山东。 Tā xiànzài zài Shāndōng. He /she is in Shāndōng now. |
他/她现在在哪儿? Tā xiànzài zài nǎr? Where is he/she now? | |
| 5. |
他/她住在民族饭店。 Tā zhù zai Mínzú Fàndiàn. He/she is staying at the Nationalities Hotel. |
他/她住在哪个饭店? Tā zhù zai něige fàndiàn. In which hotel is he/she staying? | |
| 6. |
他/她老家在湖北。 Tā lǎojiā zài Húběi. His/her family is from Húběi. |
他/她老家在那儿? Tā lǎojiā zài nǎr? Where is his/her family from? | |
| 7. |
他/她现在在美国。 Tā xiànzài zài Měiguó. He/she is in America now. |
他/她现在在哪儿? Tā xiànzài zài nǎr? Where is he/she now? | |
| 8. |
他/她住在这个饭店。 Tā zhù zai zhèige fàndiàn. He/she is staying at this hotel. |
他/她住在哪个饭店? Tā zhù zai něige fàndiàn? In which hotel is he/she staying? | |
| 9. |
他/她老家在广东 Tā lǎojiā zài Guǎngdōng. His/her family is from Guǎngdōng. |
他/她老家在那儿? Tā lǎojiā zài nǎr? Where is his/her family from? |
Where people are staying (houses).
Where people are working.
Addresses.
The marker de
The marker ba,
The prepositional verb zài
| 1. | A: | Nǐ zhù zài náli? | 你住在哪理? | Where are you staying? |
| B: | Wǒ zhù zài Guóbīn Dàfàndiàn. | 我住在国宾大饭店: | I'm staying at the Ambassador Hotel. | |
| 2. | A: | Nǐ zhù zài náli? | 你住在哪理? | Where are you staying? |
| B: | Wǒ zhù zài zhèli. | 我住在这理。 | I'm staying here. | |
| A: | Tā ne? | 他呢? | How about him? | |
| B: | Tā zhù zài nàli. | 他住在那理。 | He is staying there. | |
| 3. | A: | Nǐ zhù zài náli? | 你住在哪理? | Where are you staying? |
| B: | Wǒ zhù zài péngyou jiā. | 我住在朋友家。 | I'm staying at a friend's home. | |
| 4. | A: | Nǐ péngyou jiā zài náli? | 你朋友家在哪理? | Where is your friend's house? |
| B: | Tā jiā zài Dàlǐ Jiē. | 他家在大力街。 | His house is on Dàlǐ Street. | |
| 5. | A: | Nǐ péngyoude dìzhǐ shì ...? | 你朋友的地质是。。。? | What is your friend's address? |
| B: | Tā de dìzhǐ shì jiē Sìshièrhào. | 他的地质是大力街四十二号。 | His address is № 42 Dàlǐ Street. | |
| 6.[a] | A: | Nǐ shì Wèi Shàoxiào ba? | 你是Wèi少校吧? | You are Major Weiss, aren't you? |
| B: | Shìde. | 是的。 | Yes. | |
| 7.[b] | A: | Nà shì Guóbīn Dàfàndiàn ba? | 那是国宾大饭店吧? | That is Ambassador Hotel, isn't it? |
| B: | Shìde. | 是的。 | Yes. | |
| 8. | A: | Nǐ péngyou xiànzài zài náli gōngzuò? | 你朋友现在在哪里工作? | Where does your friend work now? |
| B: | Tā zài Táinán gōngzuò. | 他在台南工作。 | He works in Táinán. | |
| 9.[c] | A: | Nǐ zài náli gōngzuò? | 你在哪里工作? | Where do you work? |
| B: | Wǒ zài Wǔguānchù gōngzuò. | 我在武官处工作。 | I work at the Defense Attache's Office. | |
| 10.[d] | A: | Nǐ zài náli gōngzuò? | 你在哪里工作? | Where do you work? |
| B: | Wǒ zài yínháng gōngzuò. | 我在银行工作。 | I work at a bank. | |
| 11.[e] | A: | Nǐ péngyou zài Táiběi gōngzuò ma? | 你朋友在台北工作吗? | Does your friend work in Taipei? |
| B: | Tā bú zài Táiběi gōngzuò. Tā zài Táizhōng gōngzuò. | 他不在台北工作。他在台中工作。 | He doesn't work in Taipei; he works in Taichung. | |
[a] This exchange occurs on the C-1 tape only [b] This exchange occurs on the P-1 tape only [c] This exchange occurs on the C-1 tape only [d] This exchange occurs on the P-1 tape only [e] This exchange occurs on the C-1 tape only | ||||
| ba | 吧 | question marker expressing supposition of what answer will be |
| dàfàndiàn | 大饭店 | hotel |
| -de | 的 | possessive marker |
| dìzhǐ | 地址 | address |
| gōngzuò | 工作 | to work |
| Guóbīn Dàfàndiàn | 国宾大饭店 | Ambassador Hotel |
| -hào | —号 | number (in address) |
| jiā | 家 | home, house |
| jiē | 街 | street |
| lù | 路 | road |
| nà- | 那— | that |
| nàge | 那 | that (one) |
| náli | 哪里 | where |
| nàli | 那里 | there |
| péngyou | 朋友 | friend |
| shàoxiào | 少校 | major( military title) |
| Shìde | 是的 | Yes, that's so. |
| Wǔguānchù | 武官处 | defense attache office |
| yínháng | 银行 | bank |
| zài | 在 | to be in/at/on (prepositional verb) |
| zhè- | 这 | this |
| zhège | 这个 | this (one) |
| zhèli | 这里 | here |
| Dìyī Dàfàndiàn | 第一大饭店 | First Hotel |
| Měiguó Guójì Jiāoliú Zǒngshǔ | 美国国际通信局 | U.S. International Communications Agency |
| Měiguó Yínháng | 美国银行 | Bank of America |
| Táiwān Yínháng | 台湾银行 | Bank of Taiwan |
| Yóuzhèngjǘ | 邮政局 | post office |
| 1. | A: | Nǐ zhù zài náli? | 你住在哪理? | Where are you staying? |
| B: | Wǒ zhù zài Guóbīn Dàfàndiàn. | 我住在国宾大饭店: | I'm staying at the Ambassador Hotel. | |
| 2. | A: | Nǐ zhù zài náli? | 你住在哪理? | Where are you staying? |
| B: | Wǒ zhù zài zhèli. | 我住在这理。 | I'm staying here. | |
| A: | Tā ne? | 他呢? | How about him? | |
| B: | Tā zhù zài nàli. | 他住在那理。 | He is staying there. |
The word guóbǐn actually refers to any official state guest, not just an ambassador. (The word for "ambassador" is dàshǐ) The translation "Ambassador Hotel" has been used for years by that hotel and, although inaccurate, has been retained in this text.
Dàfàndiàn means "great hotel" or "grand hotel." It is commonly used in the names of Taiwan and Hong Kong hotels.
Náli, nàli, and zhèli are common variants of nǎr, nàr, and zhèr in non-Peking dialects of Standard Chinese. The forms with r are Peking dialect forms.
Compare:
| Peking | Other | |
|---|---|---|
| nǎr | náli | where |
| nàr | nàli | there |
| zhèr | zhèli | here |
Notice the difference in tone "between nǎr and náli. This is because -li has a basic Low tone, and the first of two adjoining Low-tone syllables changes to a Rising tone: nǎ + -lǐ = náli.
| 3. | A: | Nǐ zhù zài náli? | 你住在哪理? | Where are you staying? |
| B: | Wǒ zhù zài péngyou jiā. | 我住在朋友家。 | I'm staying at a friend's home. | |
| 4. | A: | Nǐ péngyou jiā zài náli? | 你朋友家在哪理? | Where is your friend's house? |
| B: | Tā jiā zài Dàlǐ Jiē. | 他家在大力街。 | His house is on Dàlǐ Street. |
The possessive relationships in péngyou jiā, "friend's house," nǐ péngyou jiā, "your friend’s house," and tā jiā, "his house," are unmarked, while the English must include -'s or the possessive form of the pronoun ("your," "his".) In Chinese, possessive relationships may be expressed by simply putting the possessor in front of the possessed when the relationship between the two is particularly close, like the relationship between a person and his home, family, or friends.
| 5. | A: | Nǐ péngyoude dìzhǐ shì ...? | 你朋友的地质是。。。? | What is your friend's address? |
| B: | Tā de dìzhǐ shì jiē Sìshièrhào. | 他的地质是大力街四十二号。 | His address is № 42 Dàlǐ street. |
Péngyoude dìzhǐ: "The marker -de in this phrase is Just like the English possessive ending -'s. With the exception of close relationships, this is the usual way to form the possessive in Chinese.
| nǐ péngyǒu | -de | dìzhǐ |
| your friend | 's | address |
Unlike the English -'s ending, -de is also added to pronouns.
| wǒde | my |
| nǐde | your |
| tāde | his/her |
You are learning possessive phrases in which the marker -de is used (tāde dìzhǐ) and some possessive phrases which do not contain -de (nǐ péngyou jiā). There are certain reasons for the inclusion or omission of -de. If a close relationship exists between the possessor and the possessed, the marker -de might not be used. If a phrase is long and complex, as Lǐ Xiānsheng péngyoude tàitai , the marker -de is used to separate the possessor from the possessed.
| short or simple | long or complex | ||
|---|---|---|---|
| nǐ | jiā | Hú Měilíng | -de lǎojiā |
| wǒ | péngyou | nǐ péngyou | -de dìzhǐ |
| Lǐ Xiānsheng péngyou | -de tàitai | ||
But these are not hard and fast rules. The use or omission of -de is not determined solely by the number of syllables in a phrase or by the closeness between the possessor and the possessed, although both of these considerations do play a Mg part in the decision.
While some common nouns are usually used without -de "before them, most nouns are more likely to be preceded by -de, and many even require it. Dìzhǐ, "address," is the only noun you have learned which REQUIRES the possessive marker -de added to the possessor. But other nouns such as jiā are not always preceded by -de. This is also the case with nouns indicating personal relationships, like fùmǔ, "father," and tàitai "wife." Péngyou, "friend,"xuésheng," student and lǎoshī "student are commonly used without -de, but may also be used with the marker.
You might expect the question Nǐ péngyoude dìzhǐ...? to "be completed with a word such as shénme?, what. However, the incomplete form given in this exchange, with the voice trailing off, inviting completion, is also commonly used.
Addresses: The order in which addresses are given in Chinese is the reverse of that used in English. In Chinese, the order is from the general to the specific: country, province or state, city, street name, street number.
-hào: A street number is always given with the bound word -hào, "number," after it. [4]
| 6. | A: | Nǐ shì Wèi Shàoxiào ba? | 你是Wèi少校吧? | You are Major Weiss, aren't you? |
| B: | Shìde. | 是的。 | Yes. | |
| 7. | A: | Nà shì Guóbīn Dàfàndiàn ba? | 那是国宾大饭店吧? | That is Ambassador Hotel, isn't it? |
| B: | Shìde. | 是的。 | Yes. |
Ba is a marker for a question which expresses the speaker's supposition as to what the answer will be. It is the type of question which asks for a confirmation from the listener.
There are three ways to translate the two questions in exchanges 6 and 7 into English:
| Nǐ shi Wèi Shàoxiào ba? | Aren't you Major Weiss? You are Major Weiss, aren't you? You must be Major Weiss. |
| Nǐ shi Guóbǐn Dàfàndiàn ba? |
Isn't that the Ambassador Hotel? That is the Ambassador Hotel, isn't it? That must be the Ambassador Hotel. |
Each translation reflects a different degree of certainty on the part of the speaker. (While the differences in certainty are expressed in English by variation in wording, they can be expressed in Chinese by intonation.) You will probably find that the "isn’t it", "aren't you" translation fits most situations.
The short answer shìde is an expanded form of the short answer shì, with the same meaning: "Yes, that's so." Shìde is also the word used for the "yes" in the military "Yes, sir."
Nà(nèi): In the subject position, nà (nèi), "that," and zhè (zhèi), "this," may be used either as free words or as bound words, with -ge following.
Compare:
| Nà | shì Guóbǐn Dàfàndiàn. | |
| That | is the Ambassador Hotel. | |
| Nà | -ge | shì Guóbǐn Dàfàndiàn. |
| That | one | is the Ambassador Hotel. |
However, the question form nǎ- (něi-) is a bound word.
| Nǎge (fàndiàn) shì Guóbǐn Dàfàndiàn? | Which one is the Ambassador Hotel? |
| 8. | A: | Nǐ péngyou xiànzài zài náli gōngzuò? | 你朋友现在在哪里工作? | Where does your friend work now? |
| B: | Tā zài Táinán gōngzuò. | 他在台南工作。 | He works in Táinán. | |
| 9. | A: | Nǐ zài náli gōngzuò? | 你在哪里工作? | Where do you work? |
| B: | Wǒ zài Wǔguānchù gōngzuò. | 我在武官处工作。 | I work at the Defense Attache's Office. | |
| 10. | A: | Nǐ zài náli gōngzuò? | 你在哪里工作? | Where do you work? |
| B: | Wǒ zài yínháng gōngzuò. | 我在银行工作。 | I work at a bank. | |
| 11. | A: | Nǐ péngyou zài Táiběi gōngzuò ma? | 你朋友在台北工作吗? | Does your friend work in Taipei? |
| B: | Tā bú zài Táiběi gōngzuò. Tā zài Táizhōng gōngzuò. | 他不在台北工作。他在台中工作。 | He doesn't work in Taipei; he works in Taichung. |
Wǔguānchù, "defense attache’s office," literally means "military attache's office."
Zài gōngzuò: Compare these two sentences:
| Tā | zài | Táinán. | |
| He | is in | Tainan. | |
| Tā | zài | Táinán | gōngzuò. |
| He | in | Tainan | works. |
The sentence Tā zài Táinán gōngzuò seems to have two verbs: zài, "to be in/at/on," and gōngzuò," to work." But there is only one verb in the translation: "He works in Tainan." The translation reflects the fact that zài loses its full verb status in this sentence and plays a role like that of the English preposition "in" The zài phrase in Chinese, like the "in" phrase in English, gives more information about the main verb gōngzuò; that is, it tells where the action takes place. "He works," and the work takes place "in Tainan." In sentences like this, the word zài is a prepositional verb. Most relationships expressed by prepositions in English are expressed by prepositional verbs in Chinese.
You have also seen zài used as a prepositional verb in the sentence nǐ zhù zài náli? "Where do you live?" --literally, "You live at where?" Notice that in this sentence the prepositional verb phrase zài náli comes after the main verb zhù. In the sentence Nǐ zài náli gōngzuò? the prepositional verb phrase zài náli conies before the main verb gōngzuò. Many things, such as stress, contrast, and other objects in the sentence, can influence the order of the prepositional verb phrase and the main verb.
In some cases, either order may be used, as in Nǐ zài náli zhù? or Nǐ zhù zài náli?. In other cases, the word order is fixed, as in Nǐ zài náli gōngzuò? For text examples, it will be pointed out whether or not the word order may be changed, and the reasons will be given.
Tā bú zài Táiběi gōngzuò, "He doesn't work in Taipei": In this sentence, the negative adverb bù comes before the prepositional verb zài (which starts the complete predicate zài Táiběi gōngzuò, not before the main verb gōngzuò. This makes sense, for you are not saying "He does NOT WORK," but you are saying "He does NOT work IN TAIPEI."
| Tā | gōngzuò. | ||
| Tā | bù | gōngzuò. | |
| Tā | zài Táiběi | gōngzuò. | |
| Tā | bù | zài Táiběi | gōngzuò. |
Table 2.9. Answer according to the cue
| Question | Cue | Answer | |||
|---|---|---|---|---|---|
| 1. |
李先生住在那里? Lǐ Xiānsheng zhù zai náli? Where is Mr. Lǐ staying? |
国宾大饭店 Guóbīn Dàfàndiàn Ambassador Hotel |
他住在国宾大饭店。 Tā zhù zai Guóbīn Dàfàndiàn. He is staying at the Ambassador Hotel. | ||
| 2. |
局先生住在那里? Gāo Xiānsheng zhù zai náli? Where is Mr. Gāo staying? |
員山大饭店 Yuánshān Dàfàndiàn Yuánshān hotel |
他住在員山大饭店。 Tā zhù zai Yuánshān Dàfàndiàn. He is staying at the Yuánshān hotel. | ||
| 3. |
杨先生住在哪里? Yáng Xiānsheng zhù zai náli? Where is Mr. Yáng staying? |
第一大饭店 Dìyī Dàfàndiàn Grand Hotel |
他住在第一大饭店。 Ta zhù zai Dìyī Dàfàndiàn. He is staying at the Grand Hotel. | ||
| 4. |
唐先生住在哪里? Táng Xiānsheng zhù zai náli? Where is Mr. Táng staying? |
这里 zhèli here |
他住在这里。 tā zhù zài zhèli. He is staying here. | ||
| 5. |
司马先生住在哪里? Sǐmǎ Xiānsheng zhù zai náli? Where is Mr. Sǐmǎ staying? |
那里 nàli there |
他住在那里? Tā zhù zai nàli. He is staying there. | ||
| 6. |
王住在哪里? Wáng Xiānsheng zhù zai náli? Where is Mr. Wáng staying? |
第一大饭店 Dìyī Dàfàndiàn Grand Hotel |
他住在第一大饭店。 Tā zhù zai Dìyī Dàfàndiàn. He is staying at the Grand Hotel. |
Table 2.10. Answer according to the cue.
| Question | Cue | Answer | |||
|---|---|---|---|---|---|
| 1. |
他朋友家在那里? Tā péngyou jiā zài náli? Where is your friend's house? |
博愛路 Bóài Lù Bóài road |
他家在博愛路。 Tā jiā zài Bóài Lù. Hi/her house is on Bóài road. | ||
| 2. |
李先生家在那里? Lǐ Xiānsheng jiā zài náli? Where is Mr. Lǐ house? |
敦化路 Dūnhuà Lù Dūnhuà road |
他家在敦化路。 Tā jiā zài Dūnhuà Lù His house is on Dūnhuà road. | ||
| 3. |
王先生家在那里? Wáng Xiānsheng jiā zài náli? Where is Mr. Wáng's house? |
農安街 Nóngān Jiē Nóngān street |
他家在農安街。 Tā jiā zài Nóngān Jiē. His house is on Nóngān street. | ||
| 4. |
胡先生家在那里? Hú Xiānsheng jiā zài náli? Where is Mr. Hú's house? |
南京路 Nánjīng Lù Nánjīng road |
他家在南京路。 Tā jiā zài Nánjīng Lù His house is on Nánjīng road. | ||
| 5. |
马先生家在那里? Mǎ Xiānsheng jiā zài náli? Where is Mr. Mǎ's house? |
中山路 Zhōngshān Lù Zhōngshān road |
他家在中山路。 Tā jiā zài Zhōngshān. His house is on Zhōngshān road. | ||
| 6. |
林先生家在那里? Lín Xiānsheng jiā zài náli? Where is Mr. Lín's house? |
浙江街 Zhèjiāng Jiē Zhèjiāng street |
他家在浙江街。 Tā jiā zài Zhèjiāng Jiē. His house is on Zhèjiāng street. |
Table 2.11. According to each cue, respond with the appropriate street number on dàlǐ Jiē
| Question | Cue | Answer | |||
|---|---|---|---|---|---|
| 1. |
你朋友的地质是。。。? Nǐ péngyou de dìzhǐ shi ...? What is your friend's address? |
四十二号 42 hào number 42 |
他/她的地质是大理解四十二号。 Tā de dìzhǐ shi dàlǐ Jiē Sìshièrhào. His/her address is number 42 dàlǐ street. | ||
| 2. |
你朋友的地质是。。。? Nǐ péngyou de dìzhǐ shi ...? What is your friend's address? |
十四号 40 hào number 40 |
他/她的地质是大理解十四号。 Tā de dìzhǐ shi dàlǐ Jiē Sìshihào. His/her address is number 40 dàlǐ street. | ||
| 3. |
你朋友的地质是。。。? Nǐ péngyou de dìzhǐ shi ...? What is your friend's address? |
九十五号 95 hào number 95 |
他/她的地质是大理解九十五号。 Tā de dìzhǐ shi dàlǐ Jiē Jiǔshiwǔhào. His/her address is number 95 dàlǐ street. | ||
| 4. |
你朋友的地质是。。。? Nǐ péngyou de dìzhǐ shi ...? What is your friend's address? |
二十六号 26 hào number 26 |
他/她的地质是大理解二十六号。 Tā de dìzhǐ shi dàlǐ Jiē Èrshiliùhào. His/her address is number 26 dàlǐ street. | ||
| 4. |
你朋友的地质是。。。? Nǐ péngyou de dìzhǐ shi ...? What is your friend's address? |
七十七号 77 hào number 77 |
他/她的地质是大理解七十七号。 Tā de dìzhǐ shi dàlǐ Jiē Qīshiqíhào. His/her address is number 77 dàlǐ street. | ||
| 6. |
你朋友的地质是。。。? Nǐ péngyou de dìzhǐ shi ...? What is your friend's address? |
六十八号 68 hào number 68 |
他/她的地质是大理解六十八号。 Tā de dìzhǐ shi dàlǐ Jiē Liùshibáhào. His/her address is number 68 dàlǐ street. | ||
| 7. |
你朋友的地质是。。。? Nǐ péngyou de dìzhǐ shi ...? What is your friend's address? |
四十四号 44 hào number 44 |
他/她的地质是大理解四十四号。 Tā de dìzhǐ shi dàlǐ Jiē Sìshisìhào. His/her address is number 44 dàlǐ street. |
Table 2.12. Give the appropriate Táiwān street addresses according to the cue.
| Question | Cue | Answer | |||
|---|---|---|---|---|---|
| 1. |
你朋友的地质是。。。? Nǐ péngyou de dìzhǐ shi...? What is your friend's address? |
大理解十四三号 Dàlǐ Jiē 43 hào 43 dàlǐ street |
他/她的地质是大理解十四三号。 Tā de dìzhǐ shi Dàlǐ Jiē Sìshièrhào. His/her address is number 43 dàlǐ street. | ||
| 2. |
你朋友的地质是。。。? Nǐ péngyou de dìzhǐ shi...? What is your friend's address? |
博愛路九十四号 Bóài Lù 94 hào 94 Bóài road |
他/她的地质是博愛路九十四号。 Tā de dìzhǐ shi Bóài Lù Jiǔshisìhào. His/her address is number 95 Bóài road. | ||
| 3. |
你朋友的地质是。。。? Nǐ péngyou de dìzhǐ shi...? What is your friend's address? |
敦化路五十五好 Dūnhuà Lù 55 hào 55 Dūnhuà road |
他/她的地质是敦化路五十五好。 Tā de dìzhǐ shi Dūnhuà Lù Wǔshiwǔhào. His/her address is number 55 Dūnhuà road. | ||
| 4. |
你朋友的地质是。。。? Nǐ péngyou de dìzhǐ shi...? What is your friend's address? |
農安街七十五号 Nóngān Jiē 75 hào 75 Nóngān street |
他/她的地质是農安街七十五号。 Tā de dìzhǐ shi Qīshiwǔhào. His/her address is number 75 Nóngān street. | ||
| 5. |
你朋友的地质是。。。? Nǐ péngyou de dìzhǐ shi...? What is your friend's address? |
大理解四十二号 Dàlǐ Jiē 42 hào 42 dàlǐ street |
他/她的地质是大理解四十二号。 Tā de dìzhǐ shi Dàlǐ Jiē Sìshièrhào. His/her address is number 42 dàlǐ street. | ||
| 6. |
你朋友的地质是。。。? Nǐ péngyou de dìzhǐ shi...? What is your friend's address? |
敦化路五十五号 Dūnhuà Lù 55 hào 55 Dūnhuà road |
他/她的地质是敦化路五十五号。 Tā de dìzhǐ shi Dūnhuà Lù Wǔshiwǔhào. His/her address is number 55 Dūnhuà road. | ||
| 7. |
你朋友的地质是。。。? Nǐ péngyoud e dìzhǐ shi...? What is your friend's address? |
博愛路九十四号 Bóài Lù 94 hào 94 Bóài road |
他/她的地质是博愛路九十四号。 Tā de dìzhǐ shi Bóài Lù Jiǔshisìhào. His/her address is number 94 Bóài road. |
Table 2.13. Transform the sentence according to the model.
| Statement | Answer | ||
|---|---|---|---|
| 1. |
马太太家在 Mǎ Tàitai jiā zài Dàlǐ Jiē Sìshièrhào. Mǎ's house is at N°42 Dàlǐ street. |
她的地质是大理解四十二号。 Tā de dìzhǐ shi Dàlǐ Jiē Sìshièrhào. Her address is N°42 Dàlǐ street. | |
| 2. |
赵太太家在 Zhào Tàitai jiā zài Bóài Lù Jiǔshisìhào. Mrs. Zhào's house is at N°94 Bóài road. |
她的地质是博愛路九十四号。 Tā de dìzhǐ shi Bóài Lú Jiǔshisìhào. Her address is N°94 Bóài road. | |
| 3. |
李太太家在 Lǐ Tàitai jiā zài Dūnhuà Lù Wíshiwǔhào. Mrs. Lǐ's house is at Dūnhuà road. |
她的地质是敦化路五十五号。 Tā de dìzhǐ shi Dūnhuà Lù Wǔshiwǔhào. Her address is N°55 Dūnhuà road. | |
| 4. |
胡太太家在 Hú Tàitai jiā zài Nóngān Jiē Qīshiwǔhào. Mrs. Hú's house is at N°75 Nóngān street. |
她的地质是農安街七十五号。 Tā de dìzhǐ shi Nóngān Jiē Qīshiwǔhào. Her address is N°75 Nóngān street. | |
| 5. |
局太太家在 Gāo Tàitai jiā zài Dàlǐ Jiē Sìshièrhào. Mrs. Gāo's house is at N°42 Dàlǐ street. |
她的地质是大理解四十二号。 Tā de dìzhǐ shi Dàlǐ Jiē Sìshièrhào. Her address is N°42 Dàlǐ street. | |
| 6. |
王太太家在 Wáng Tàitai jiā zài Bóài Lù Jiǔshisìhào. Mrs. Wáng's house is at N°94 Bóài road. |
她的地质是博愛路九十四号。 Tā de dìzhǐ shi Bóài Lú Jiǔshisìhào. Her address is N°94 Bóài road. | |
| 7. |
林太太家在 Lín Tàitai jiā zài Dūnhuà Lù Wúshiwǔhào. Mrs. Lín's house is at N°55 Dūnhuà road |
她的地质是敦化路五十五号。 Tā de dìzhǐ shi Dūnhuà Lù Wúshiwǔhào. Her address is N°55 Dūnhuà road. |
Table 2.14. Change each ma? question to a ba? question.
| Statement | Answer | ||
|---|---|---|---|
| 1. |
您是卫 Nín shì Wèi shàoxiào ma? Are you Major Weiss? |
您是卫 Nín shì Wèi shàoxiào ba? You are Major Weiss, aren't you? | |
| 2. |
他是张少校吗? Tā shì Zhāng shàoxiào ma? Is he Major Zhāng? |
他是张少校把? Tā shì Zhāng shàoxiào ba? He is Major Zhāng, isn't he? | |
| 3. |
您是黄小姐吗? Nín shì Huáng xiǎojiě ma? Are you Miss Huáng? |
您是黄小姐把? Nín shì Zhāng xiǎojiě ba? You are Miss Huáng, aren't you? | |
| 4. |
那是国宾大饭店吗? Nà shì Guóbīn dàfàndiàn ma? Is that the Nationalities Hotel? |
那是国宾大饭店把? Nà shì Guóbīn dàfàndiàn ba? That is the Nationalities Hotel, isn't it? | |
| 5. |
这是第一大饭店吗? Zhè shì Dìyī dàfàndiàn ma? Is this the Grand Hotel? |
这是第一大饭店把? Zhè shì Dìyī dàfàndiàn ba? This is the Grand Hotel, isn't it? | |
| 6. |
那位是王太太吗? Nàwèi shì Wáng tàitai ma? Is that person Mrs. Wáng? |
那位是王太太把。 Nàwèi shì Wáng tàitai ba? This person is Mrs. Wáng, isn't it? | |
| 7. |
那是員山大饭店吗? Nà shì Yuánshān Dàfàndiàn ma? Is that the Yuánshān hotel? |
那是員山大饭店把? Nà shì Yuánshān Dàfàndiàn ba? That is the Yuánshān hotel, isn't it? |
Table 2.15. Answer according to the cue.
| Question | Cue | Answer | |||
|---|---|---|---|---|---|
| 1. |
他/她在那里工作? Tā zài náli gōngzuò? Where dos he/she works? |
台北 Táiběi Taipei |
他/她在台北工作。 Tā zài Táiběi gōngzuò. He/she works in Taipei. | ||
| 2. |
他/她在那里工作? Tā zài náli gōngzuò? Where dos he/she works? |
台南 Táinán T'ai-nan |
他/她在台南工作。 Tā zài Táinán gōngzuò. He/she works in T'ai-nan. | ||
| 3. |
他/她在那里工作? Tā zài náli gōngzuò? Where dos he/she works? |
台中 Táizhōng T'ai-chung |
他/她在台中工作。 Tā zài Táizhōng gōngzuò. He/she works in T'ai-chung. | ||
| 4. |
他/她在那里工作? Tā zài náli gōngzuò? Where dos he/she works? |
高雄 Gāoxióng Kao-hsiung |
他/她在高雄工作。 Tā zài Gāoxióng gōngzuò. He/she works in Kao-hsiung. | ||
| 5. |
他/她在那里工作? Tā zài náli gōngzuò? Where dos he/she works? |
基隆市 Jīlóng Chi-lung |
他/她在基隆市工作。 Tā zài Jīlóng gōngzuò. He/she works in Chi-lung. | ||
| 6. |
他/她在那里工作? Tā zài náli gōngzuò? Where dos he/she works? |
台北 Táiběi Taipei |
他/她在台北工作。 Tā zài Táiběi Gōngzuò. He/she works in Taipei. | ||
| 7. |
他/她在那里工作? Tā zài náli gōngzuò? Where dos he/she works? |
台中 Táizhōng T'ai-chung |
他/她在台中工作。 Tā zài Táizhōng gōngzuò. He/she works in T'ai-chung. |
Table 2.16. Answer with a positive answer.
| Statement | Answer | ||
|---|---|---|---|
| 1. |
他/她在邮政局工作吗? Tā zài yóuzhèngjǘ gōngzuò ma? Does he/she works at the post office? |
对了,他/她在邮政局工作。 Duì le, tā zài yóuzhèngjǘ gōngzuò. Yes, he/she works at the post office. | |
| 2. |
他/她在武官处工作吗? Tā zài Wǔguānchù gōngzuò ma? Does he/she works at the military attache's office? |
对了,他/她在武官处工作。 Duì le, tā zài Wǔguānchù gōngzuò. Yes, he/she works at the military attache's office. | |
| 3. |
他/她在银行工作吗? Tā zài yínháng gōngzuò ma? Does he/she works at the bank? |
对了,他/她在银行工作。 Duì le, tā zài yínháng gōngzuò. Yes, he/she works at the bank? | |
| 4. |
他/她在美国银行工作吗? Tā zài Měiguó yínháng gōngzuò ma? Does he/she works at the American bank? |
对了,他/她在国银行工作。 Duì le, tā zài Měiguó yínháng gōngzuò. Yes, he/she works at the American bank. | |
| 5. |
他/她在台湾银行工作吗? Tā zài Táiwān yīnhāng gōngzuò ma? Does he/she works at the Táiwān bank? |
对了,他/她在台湾银行工作。 Duì le, tā zài Táiwān yínyáng gōngzuò. Yes, he/she works at the Táiwān bank. | |
| 6. |
他/她在武官处工作吗? Tā zài Wǔguānchù gōngzuò ma? Does he/she works at the military attache's office? |
对了,他/她在武官处工作。 Duì le, tā zài Wǔguānchù gōngzuò. Yes, he/she works at the military attache's office. | |
| 7. |
他/她在邮政局工作吗? Tā zài yóuhèngjǘ gōngzuò ma? Does he/she works at the post office? |
对了,他/她在邮政局工作。 Duì le, tā zài yóuhèngjǘ gōngzuò. Yes, he/she works at the post office. |
Table 2.17. Add xiànzài, "now" to each statement.
| Statement | Answer | ||
|---|---|---|---|
| 1. |
周先生在台北工作。 Zhōu xiānsheng zài Táiběi gōngzuò. Mr. Zhōu works in Táiběi. |
周先生在现在在台北工作。 Zhōu xiānsheng xiànzài zài Táiběi gōngzuò. Mr. Zhōu is working in Táiběi now. | |
| 2. |
张先生在台中工作。 Zhāng xiānsheng zài Táizhōng gōngzuò. Mr. Zhāng works in Táizhōng. |
张先生在现在在台中工作。 Zhāng xiānsheng xiànzài zài Táizhōng gōngzuò. Mr. Zhāng is working in Táizhōng now. | |
| 3. |
胡小姐在台南工作。 Hú xiǎojiě zài Táinán gōngzuò. Miss Hú works in Táinán. |
胡小姐在现在在台南工作。 Hú xiǎojiě xiànzài zài Táinán gōngzuò. Miss Hú is working in Táinán now. | |
| 4. |
马小姐在高雄工作。 Mǎ xiǎojiě zài Gāoxióng gōngzuò. Miss Mǎ works in Gāoxióng. |
马小姐在现在在高雄工作。 Mǎ xiǎojiě xiànzài zài Gāoxióng gōngzuò. Miss Mǎ is working in Gāoxióng now. | |
| 5. |
赵先生在基隆市工作。 Zhāo xiānsheng zài Jīlóng gōngzuò. Mr. Zhāo works in Jīlóng. |
赵先生在现在在基隆市工作。 Zhāo xiānsheng xiànzài zài Jīlóng gōngzuò. Mr. Zhāo is working in Jīlóng now. | |
| 6. |
陈先生在台北工作。 Chén xiānsheng zài Táiběi gōngzuò. Mr. Chén works in Táiběi. |
陈先生在现在在台北工作。 Chén xiānsheng xiànzài zài Táiběi gōngzuò. Mr. Chén is working in Táiběi now. | |
| 7. |
蒋小姐在高雄工作。 Jiāng xiǎojiě zài Gāoxióng gōngzuò. Miss Jiāng works in Gāoxióng. |
蒋小姐在现在在高雄工作。 Jiāng xiǎojiě xiànzài zài Gāoxióng gōngzuò. Miss Jiāng is working in Gāoxióng now. |
Table 2.18. Make each statement negative by changing zài to bú zài.
| Statement | Answer | ||
|---|---|---|---|
| 1. |
胡同志在北京工作。 Hú tōngzhì zài Běijīng gōngzuò. Comrade Hú works in Běijīng. |
胡同志不在北京工作。 Hú tōngzhì bú zài Běijīng gōngzuò. Comrade Hú doesn't work in Běijīng. | |
| 2. |
李同志在南京工作。 Lǐ tóngzhì zài Nánjīng gōngzuò. Comrade Lǐ works in Nánjīng. |
李同志不在南京工作。 Lǐ tóngzhì bú zài Nánjīng gōngzuò. Comrade Lǐ doesn't work in Nánjīng. | |
| 3. |
他/她在青岛工作。 Tā zài Qīngdǎo gōngzuò. He/she works in Qīngdǎo. |
他/她不在青岛工作。 Tā bú zài Qīngdǎo gōngzuò. He/she doesn't work in Qīngdǎo. | |
| 4. |
林同志在广州工作。 Lín tóngzhì zài Guǎnzhōu gōngzuò. Comrade Lín works in Guǎnzhōu. |
林同志不在广州工作。 Lín tóngzhì bú zài Guǎnzhōu gōngzuò. Comrade Lín doesn't work in Guǎnzhōu. | |
| 5. |
赵同志在上海工作。 Zhào tōngzhì zài Shànghǎi gōngzuò. Comrade Zhào works in Shànghǎi. |
赵同志不在上海工作。 Zhào tōngzhì bú zài Shànghǎi gōngzuò. Comrade Zhào doesn't work in Shànghǎi. | |
| 6. |
陈同志在青岛工作。 Chén tóngzhì zài Qīngdǎo gōngzuò. Comrade Chén works in Qīngdǎo. |
陈同志不在青岛工作。 Chén tóngzhì bú zài Qīngdǎo gōngzuò. Comrade Chén doesn't work in Qīngdǎo. | |
| 7. |
黄同志在北京工作。 Huáng tóngzhì zài Běijīng gōngzuò. Comrade Huáng works in Běijīng. |
黄同志不在北京工作。 Huáng tóngzhì bú zài Běijīng gōngzuò. Comrade Huáng doesn't work in Běijīng. |
Table 2.19. Give negative responses to the questions, adding correct information according to the cue.
| Question | Cue | Answer | |||
|---|---|---|---|---|---|
| 1. |
胡小姐在台北工作吗? Hú xiǎojiě zài Táiběi gōngzuò ma? Does Miss Hú work in Taipei? |
台南 Táinán Tainan |
她不在台北工作。她在台南工作。 Tā bú zài Táiběi gōngzuò; tā zài Táinán gōngzuò. She doesn't work in Taipei; she works in Tainan. | ||
| 2. |
李太太在台中工作吗? Lǐ tàitai zài Táizhōng gōngzuò ma? Does Ms Lǐ work in Táizhōng? |
基隆市 Jīlóng Jīlóng |
她不在台中工作。 她在基隆市工作。 Tā bú zài Táizhōng gōngzuò; tā zài Jīlóng gōngzuò. She doesn't work in Táizhōng; she works in Jīlóng. | ||
| 3. |
马先生在这里工作吗? Mǎ xiānsheng zài zhèli gōngzuò ma? Does Mr. Mǎ work here? |
高雄 Gāoxióng Gāoxióng |
他不在这里工作。 他在高雄工作。 Tā bú zài zhèli gōngzuò; tā zài Gāoxiōng gōngzuò. He doesn't work here; he works in Gāoxiōng. | ||
| 4. |
他/她在武官处工作吗? Tā zài Wúguānchù gōngzuò ma? Does he work in the military attaché's office. |
台湾银行 Táiwān yínháng Bank of Taiwan |
他/她不在武官处工作。 他/她在台湾银行工作。 Tā bú zài Wǔguānchù gōngzuò; tā zài Táiwān yínháng gōngzuò. He doesn't work in the military attaché's office; he works in the Bank of Taiwan. | ||
| 5. |
林先生在那里工作吗? Lín xiānsheng zài nàli gōngzuò ma? Does Mr. Lín work there? |
这里 zhèli here |
他不在那里工作。 他在这里工作。 Tā bú zài nàli gōngzuò; tā zài zhèli gōngzuò. He doesn't work there; he works here. | ||
| 6. |
刘小姐在台北工作吗? Liú xiǎojiě zài Táiběi gōngzuò ma? Does Miss Liú work in Taipei? |
台中 Táizhōng Táizhōng |
她不在台北工作。她在台中工作。 Tā bú zài Táiběi gōngzuò; tā zài Táizhōng gōngzuò. She doesn't work in Taipei; she works in Táizhōng. |
Table 2.20. Give an affirmative or negative response according to each cue.
| Question | Cue | Answer | |||
|---|---|---|---|---|---|
| 1. |
他/她在台北工作吗? Tā zài Táiběi gōngzuò ma? Does he/she work in Taipei? |
台北 Táiběi Taipei |
对了,他/她在台北工作吗。 Duì le, tā zaì Táiběi gōngzuo. Yes, he/she works in Taipei. | ||
| 2. |
他/她在台北工作吗? Tā zài Táiběi gōngzuò ma? Does he/she work in Taipei? |
台南 Táinán T'ai-nan |
他/她不在台北工作。他/她在台南工作。 Tā bú zaì Táiběi gōngzuò; tā zài Táinán gōngzuò. No, he/she doesn't work in Taipei. he/she works in T'ai-nan. | ||
| 3. |
他/她在台中工作吗? Tā zài Táizhōng gōngzuò ma? Does he/she work in T'ai-chung. |
基隆市 Jīlóng Chi-lung |
他/她不在台中工作吗。他/她在基隆市工作。 Tā bú zài Táizhōng gōngzuò; tā zài Jīlóng gōngzuò. No he/she doesn't work in T'ai-chung. He/she works in Chi-lung. | ||
| 4. |
他/她在这里工作吗? Tā zài zhèli gōngzuò ma? Does he/she work here? |
这里 zhèli here |
对了,他/她在这里工作。 Duì le, tā zài zhèli gōngzuò. Yes, he/she works here. | ||
| 5. |
他/她在邮政局工作吗? Tā zài yóuhèngjǘ gōngzuò ma? Does he/she work at the post office? |
台湾银行 Táiwān yínháng bank of Taiwan |
他/她不在邮政局工作吗。他/她在台湾银行工作吗。 Tā bú zài yóuhèngjǘ gōngzuo; tā zài Táiwān yínháng gōngzuò. He/she doesn't work at the post office. He/she works at the bank of Taiwan. | ||
| 6. |
他/她在武官处工作吗? Tā zài Wǔguānchù gōngzuò ma? Does he/she work at the defense attache office? |
这里 zhèli here |
他/她不在武官处工作吗。他/她在这里工作。 Tā bú zài Wǔguānchù gōngzuò; tā zài zhèli gōngzuò. No, he/she doesn't work at the defense attache office. He/she works here. | ||
| 7. |
他/她在美国银行工作吗? Tā zài Měiguó yínháng gōngzuò ma? Does he/she work at the bank of America? |
美国银行 Měiguó yínháng bank of America |
对了,他/她在美国银行工作。 Duì le, tā zài Měiguó yínháng gōngzuò. Yes, he/she works at the bank of America. |
Members of a family.
The plural ending -men.
The question word jǐ- "how many."
The adverb dōu "all."
Several ways to express "and."
| 1. | A: | Nǐmen yǒu háizi ma? | 你们有孩子吗? | Do you have children? |
| B: | Yǒu, wǒmen yǒu. | 有,我们有。 | Yes, we have. | |
| 2. | B: | Liú xiānsheng yǒu Měiguó péngyou ma? | 刘先生有美国朋友吗? | Does Mr Liú have any American friends? |
| B: | Tā meíyǒu Měiguó péngyou. | 他没有美国朋友。 | He doesn't have any American friends. | |
| A: | Tā yǒu Yīngguó péngyou. | 他有英国朋友。 | He has English friends. (or an English friend) | |
| 3. | A: | Nǐmen yǒu jǐge háizi? | 你们有几个孩子? | How many children do you have? |
| B: | Wǒmen yǒu sānge háizi. | 我们有三个孩子。 | We have three children. | |
| 4. | A: | Nǐmen yǒu jǐge nánháizi, jǐge nǚháizi? | 你们有几个男孩子,几个女孩子? | How many boys and how many girls do you have? |
| B: | Wǒmen yǒu liǎngge nánháizi, yīge nǚháizi. | 我们有两个男孩子,一个女孩子。 | We have two boys and one girl. | |
| 5. | B: | Shì nánháizi, shì nǚháizi? | 是男孩子,是女孩子? | Are they boys or girls? |
| A: | Tāmen dōu shì nǚháizi. | 他们都是女孩子。 | All of them are girls. | |
| 6. | B: | Hú xiānsheng, tàitai ne? tāmen yǒu jǐge háizi? | 胡先生,太太呢?他们有几个孩子? | How about Mr. and Mrs. Hú? How many children do they have? |
| A: | Tāmen yǒu liǎngge háizi. | 他们有两个孩子。 | They have two children. | |
| B: | Shì nánháizi, shì nǚháizi? | 是男孩子,是女孩子? | Are they boys or girls? | |
| A: | Dōu shì nǚháizi. | 都是女孩子。 | Both of them are girls. | |
| 7. | A: | Nǐmen háizi dōu zài zhèli ma? | 你们孩子都在这里吗? | Are all your children here? |
| B: | Bù, liǎngge zài zhèli, yíge hái zài Měiguó. | 不,两个在这里,一个还在美国。 | No. Two are here, and one is still in America. | |
| 8. | A: | Nǐ jiāli yǒu shénme rén? | 你家里有什么人? | What people are (there) in your family? |
| B: | Yǒu wǒ tàitai gēn sānge háizi. | 有我太太跟三个孩子。 | There's my wife and three children. | |
| 9. | B: | Nǐ jiāli yǒu shénme rén? | 你家里有什么人? | What people are (there) in your family? |
| A: | Jiù (yǒu) wǒ fùqin, mǔqin. | 就(有)我父亲,母亲。 | Just my father and mother. |
| zhǐ | 只 | only |
| dìdi | 弟弟 | younger brother |
| gēge | 哥哥 | older brother |
| jiějie | 姐姐 | older sister |
| mèimei | 妹妹 | younger sister |
| xiōngdì | 兄弟 | brothers |
| jiěmèi | 姐妹 | sisters |
| xiōngdì jiěmèi | 兄弟姐妹 | brothers and sisters |
| fùmǔ | 父母 | parents |
| zǔfù | 祖父 | paternal grandfather |
| zǔmǔ | 祖母 | paternal grandmother |
| wàizǔfù | 外祖父 | maternal grandfather |
| wàizǔmǔ | 外祖母 | maternal grandmother |
| bàba | 爸爸 | papa, dad, father |
| māma | 吗吗 | momma, mom, mother |
| bàba | 爸爸 | papa, dad, father |
| dìdi | 弟弟 | younger brother |
| dōu | 都 | all, both |
| fùmǔ | 父母 | parents |
| fùqin | 父亲 | father |
| gēge | 哥哥 | older brother |
| gēn | 跟 | and, with, and (in addition to) |
| hái | 还 | still, yet |
| háizi | 孩子 | children, child |
| jǐ- | 几- | how many |
| jiāli | 家里 | family |
| jiějie | 姐姐 | older sister |
| jiěmèi | 姐妹 | sisters |
| jǐge | 几个 | how many |
| jiù | 就 | only, just |
| liǎng- | 两 | two |
| māma | 妈妈 | momma, mom, mother |
| méi | 没 | not, not to have |
| mèimei | 妹妹 | younger sister |
| mèiyou | 没有 | not to have, there is not |
| -men | 们 | plural suffix |
| mǔqin | 母亲 | mother |
| nán- | 男- | male |
| nánháizi | 男孩子 | boy |
| nǐmen | 你们 | you (plural) |
| nǚ- | 奴- | female |
| nǚháizi | 奴孩子 | girl |
| tāmen | 他们 | they, them |
| wàizǔfù | 外祖父 | maternal grandfather |
| wàizǔmǔ | 外祖母 | maternal grandmother |
| wǒmen | 我们 | we, us |
| xiōngdì | 兄弟 | brothers |
| xiōngdì jiěmèi | 兄弟姐妹 | brothers and sisters |
| yǒu | 有 | to have, there is |
| zhǐ | 只 | only |
| zǔfù | 祖父 | paternal grandfather |
| zǔmǔ | 祖母 | paternal grandmother |
| yíng le | 赢了 | I('ve) won |
| 1. | A: | Nǐmen yǒu háizi ma? | 你们有孩子吗? | Do you have children? |
| B: | Yǒu, wǒmen yǒu. | 有,我们有。 | Yes, we have. |
The plural pronouns are formed by adding -men to the singular pronouns
| singular | plural | ||
|---|---|---|---|
| wǒ | I | wǒmen | we |
| nǐ | you | nǐmen | you |
| tā | he/she | tāmen | they |
(You have already seen these pronoun forms used as possessives: "my," "our," etc. Later you will find that they are also used as objects: "me," "us," etc.)
Háizi: Chinese nouns have the same form for singular and plural.
Háizi may be either "child" or "children."[5]Usually the context will make clear whether a noun should be translated as singular or as plural, but not always. Chinese does not require that the matter be pinned down to the same extent that English does.
Wǒmen yǒu háizi is a perfectly good sentence, even though the only accurate translation is the clumsy "We have one or more children." We would prefer to have enough information to translate it either as "We have a child" or as "We have children."
At times this ambiguity is an advantage. When you ask Nǐmen yǒu háizi ma? you do not, after all, know whether you are referring to one child or to more than one child. To cover both bets in the same way in English, we have to say "Do you have any children?"
| 2. | B: | Liú xiānsheng yǒu Měiguó péngyou ma? | 刘先生有美国朋友吗? | Does Mr Liú have any American friends? |
| B: | Tā meíyǒu Měiguó péngyou. | 他没有美国朋友。 | He doesn't have any American friends. | |
| A: | Tā yǒu Yīngguó péngyou. | 他有英国朋友。 | He has English friends. (or an English friend) |
Méiyou: All the verbs discussed so far form the negative with bù, with the single exception of yǒu, "to have," which has the irregular negative form méiyou.
| 3. | A: | Nǐmen yǒu jǐge háizi? | 你们有几个孩子? | How many children do you have? |
| B: | Wǒmen yǒu sānge háizi. | 我们有三个孩子。 | We have three children. | |
| 4. | A: | Nǐmen yǒu jǐge nánháizi, jǐge nǚháizi? | 你们有几个男孩子,几个女孩子? | How many boys and how many girls do you have? |
| B: | Wǒmen yǒu liǎngge nánháizi, yīge nǚháizi. | 我们有两个男孩子,一个女孩子。 | We have two boys and one girl. |
In Peking speech, jǐ-, "how many," is usually used only when the number expected in an answer is about 10 or less. In many other parts of China, speakers use jl- no matter how large a number is expected in the answer.
Counters: In Chinese, a noun cannot be counted or specified (i.e., used with něi- "which," nèi-, "that," zhèi-, "this") without the addition of a bound word, a counter, to indicate the sort of thing being specified or counted. English has a few such counters, as "head" in "how many head of cattle" and "loaves" in " seven loaves of bread."
The counter used in a particular instance depends on the noun "being specified or counted. Many nouns have special counters. You have already learned the polite counter for persons, -wèi. Other special counters refer in some way to the kind of thing the noun represents. The word for "hotel," for instance, has a special counter -jiā, "house," used for counting or specifying business establishments.
The general counter -ge is used with nouns that do not have special counters. For example, there is no special counter for the word pùbù, "waterfall," so you would say yíge pùbù, "one waterfall." You have already found the general counter -ge in specifying expressions such as něige háizi, "which child," and zhèige fàndiàn,"this hotel."
You may find that, in colloquial speech, nouns that have special counters are sometimes used with -ge anyway, but this tendency is looked down upon by many speakers.
Here are the numbers 1 through 10 with the counter -ge:
yíge liǎngge sānge sìge wǔge liùge qíge báge jiǔge shíge
The number 2 has a special form before a counter: liǎng-. Notice that the words for 1, 2, and 8 have Rising tones before -ge, because -ge is basically a Falling-tone syllable. (See also Unit 5, notes on No. 9 and No. 10.)
Nán- nǚ-: The "bound words nán- "male," and nǚ-, "female," are often used in compounds; for example, nánpéngyou, "boyfriend," and nǚtóngzhì "(woman) Comrade."
"And": In Chinese, a word for "and" is not needed between parallel phrases like liǎngge nánháizi, yíge nǚháizi "two boys, (and) one girl."
A pause is usual between the two phrases, but even the pause is sometimes omitted.
| 5. | B: | Shì nánháizi, shì nǚháizi? | 是男孩子,是女孩子? | Are they boys or girls? |
| A: | Tāmen dōu shì nǚháizi. | 他们都是女孩子。 | All of them are girls. | |
| 6. | B: | Hú xiānsheng, tàitai ne? tāmen yǒu jǐge háizi? | 胡先生,太太呢?他们有几个孩子? | How about Mr. and Mrs. Hú? How many children do they have? |
| A: | Tāmen yǒu liǎngge háizi. | 他们有两个孩子。 | They have two children. | |
| B: | Shì nánháizi, shì nǚháizi? | 是男孩子,是女孩子? | Are they boys or girls? | |
| A: | Dōu shì nǚháizi. | 都是女孩子。 | Both of them are girls. | |
| 7. | A: | Nǐmen háizi dōu zài zhèli ma? | 你们孩子都在这里吗? | Are all your children here? |
| B: | Bù, liǎngge zài zhèli, yíge hái zài Měiguó. | 不,两个在这里,一个还在美国。 | No. Two are here, and one is still in America. |
Shi nánháizi, shi nǚháizi? In Chinese, an "or" question (i.e., a question asking which of two alternatives is true) may be asked simply by stating the two alternatives with a pause between. In this kind of question, the verb must appear in each alternative. (You will learn other ways of making "or" questions in later modules.)
Dōu may usually be translated in a sentence as "all (of)," or, if it refers to only two things, as both (of)." Literally, dōu means "in all cases," "uniformly," "entirely," "completely." Since it is an adverb), it must be placed after the subject of a sentence and before the verb (like the adverb yě, "also".)
| 8. | A: | Nǐ jiāli yǒu shénme rén? | 你家里有什么人? | What people are (there) in your family? |
| B: | Yǒu wǒ tàitai gēn sānge háizi. | 有我太太跟三个孩子。 | There's my wife and three children. | |
| 9. | B: | Nǐ jiāli yǒu shénme rén? | 你家里有什么人? | What people are (there) in your family? |
| A: | Jiù yǒu wǒ fùqin, mǔqin. | 就有我父亲,母亲。 | Just my father and mother. |
Literally, the phrase nǐ jiāli means "in your home" (jiā, "home"; -li, "in"). In this sentence it is extended to mean "the people in your home, " that is, "your family."
Nǐ jiāli - yǒu - shénme rén? Phrase by phrase, this question is: "In your family - there are - what people?,’ The word "family" can be taken to mean either all your relatives or only those living in your household.
By itself, the verb yǒu means "to "be," "to exist." You have now seen it translated two ways:
as "have," with a personal subject: Wǒmen yǒu sānge háizi . "We have three children."
as "there is/are," in the so-called impersonal construction: Nǐ jiāli yǒu shénme rén? "What people are (there) in your family?"
In exchange 8, the verb yǒu in the answer is translated as "there's." Some English speakers may find this translation too colloquial. The answer can also be translated Just by listing the family members, with no verb in the English, as was done in exchange 9« Chinese almost always keeps the verb in the answer to a question, while English tends to leave it out.
How to say "and": Chinese has several words for "and." Gēn is the word for "and" when joining nouns or noun phrases. Yě is the word for "and" when Joining verbs, verb phrases, or whole sentences:
Example 2.1. Example:
Wǒ bú xìng Lǐ, yě bú xìng Lǔ. Wǒ xìng Lǚ.
I'm not surnamed Lǐ and I'm not surnamed Lǔ. I'm surnamed Lǚ.
Chinese tends to use a word for "and" when the noun phrases being Joined are not parallel and not to use one when the phrases are parallel:
| Not parallel | ||||
| Yǒu |
wǒ tàitai Possessor noun | gēn |
sānge háizi. number noun | There's my wife and 3 children. |
| Parallel | ||||
| Yǒu |
liǎngge nánháizi number noun | , |
yíge nǚháizi. number noun | There are 2 boys and one girl. |
While "and" is often omitted in Chinese, it may be added for emphasis between nouns and between noun phrases just as in English.
Jiù, "only," "Just," is an advert (like yě and dōu. The use of jiù to mean "only" is probably mostly confined to the Peking dialect.[6] Speakers from other parts of the country will not necessarily use jiù to mean "only" or understand it as such. A more widely used and understood word for "only" is zhǐ. Thus the answer in exchange 9 could also be: Zhǐ yǒu wǒ fùqin, mǔqin.
Chinese is much more precise than English in its terms for family members. There is not Just one word for "brother," or "sister" but words for "older brother," "younger brother," "older sister," and "younger sister."
| older | younger | |||
| brother | gēge | dìdi | brothers | xiōngdì |
| sister | jiějie | mèimei | sisters | jiěmèi |
When referring to both older and younger sisters, the term jiěmèi is used. When referring to both older and younger brothers, the term xiōngdì is used. When referring to sisters and brothers, the phrase xiōngdì jiěmèi is used.
Chinese also distinguishes between grandparents on the father's side of the family and grandparents on the mother's side:
| father's side | mother's side | |
| grandfather | zǔfù | wàizǔfù |
| grandmother | zǔmǔ | wàizǔmǔ |
The syllable wài- in wàizǔfù and wàizǔmǔ literally means "outer" or "outside."
Table 2.21. Give affirmative answers, using yǒu.
| Statement | Answer | ||
|---|---|---|---|
| 1. |
他/她有美国朋友吗? Tā yǒu Měiguó pényou ma? Does he/she have any American friend? |
有,他/她有美国朋友。 Yǒu, tā yǒu Měiguó péngyou. Yes, he/she has some American friend. | |
| 2. |
他/她有中国朋友吗? Tā yǒu Zhōngguó péngyou ma? Does he/she have any Chinese friend? |
有,他/她有中国朋友。 Yǒu, tā yǒu Zhōngguó péngyou. Yes, he/she has some Chinese friend. | |
| 3. |
他/她有德国朋友吗? Tā yǒu Déguó péngyou ma? Does he/she have any German friend? |
有,他/她有德国朋友。 Yǒu, tā yǒu Déguó péngyou. Yes, he/she has some German friend. | |
| 4. |
他/她有日本朋友吗? Tā yǒu Rìběn péngyou ma? Does he/she have any Japanese friend? |
有,他/她有日本朋友。 Yǒu, tā yǒu Rìběn péngyou. Yes, he/she has some Japanese friend. | |
| 5. |
他/她有加拿大朋友吗? Tā yǒu Jiānádà péngyou ma? Does he/she have any Canadian friend? |
有,他/她有加拿大朋友。 Yǒu, tā yǒu Jiānádà pényou. Yes, he/she has some Canadian friend. | |
| 6. |
他/她有俄国朋友吗? Tā yǒu èguó péngyou ma? Does he/she have any Russian friend? |
有,他/她有俄国朋友。 Yǒu, tā yǒu èguó péngyou. Yes, he/she has some Russian friend. | |
| 7. |
他/她有英国朋友吗? Tā yǒu Yīngguó péngyou ma? Does he/she have any English friend? |
有,他/她有英国朋友。 Yǒu, tā yǒu Yīngguó péngyou. Yes, he/she has some English friend. |
Table 2.22. Give affirmatives answers using yǒu.
| Statement | Answer | ||
|---|---|---|---|
| 1. |
他/她有哥哥吗? Tā yǒu gēge ma? Does he/she have an older brother? |
有,他/她有哥哥。 Yǒu, tā yǒu gēge. Yes, he/she has an older brother. | |
| 2. |
他/她有姐姐吗? Tā yǒu jiějie ma? Does he/she have an older sister? |
有,他/她有姐姐。 Yǒu, tā yǒu jiějie. Yes, he/she has an older sister. | |
| 3. |
他/她有弟弟马? Tā yǒu dìdi ma? Does he/she have a younger brother? |
有,他/她有弟弟。 Yǒu, tā yǒu dìdi. Yes, he/she has a younger brother. | |
| 4. |
他/她有妹妹? Tā yǒu mèimei ma? Does he/she have a younger sister? |
有,他/她有妹妹。 Yǒu, tā yǒu mèimei. Yes, he/she has a younger sister. | |
| 5. |
他/她有孩子吗? Tāmen yǒu háizi ma? Does he/she have children? |
有,他/她有孩子。 Yǒu, tāmen yǒu háizi. Yes, he/she has children. | |
| 6. |
他/她有男孩子? Tāmen yǒu nánháizi ma? Does he/she have boys? |
有,他/她有男孩子。 Yǒu, tāmen yǒu nánháizi. Yes, he/she has boys. | |
| 7. |
他/她有女孩子? Tāmen yǒu nǚháizi ma? Does he/she have girls? |
有,他/她有女孩子? Yǒu, tāmen yǒu nǚháizi. Yes, he/she has girls. |
Table 2.23. Give negative answers using méiyou.
| Statement | Answer | ||
|---|---|---|---|
| 1. |
张先生有姐姐吗? Zhāng xiānsheng yǒu jiějie ma? Does Mr. Zhāng have an older sister? |
没有,张先生没有姐姐。 Méiyou, Zhāng xiānsheng méiyou jiějie. No, Mr. Zhāng doesn't have an older sister. | |
| 2. |
王先生有路孩子吗? Wáng xiānsheng yǒu nǚháizi ma? Does Mr. Wáng have a daughter? |
没有,王先生没有路孩子。 Méiyou, Wáng xiānsheng méiyou nǚháizi. No, Mr. Wáng doesn't have a daughter. | |
| 3. |
林先生有妹妹吗? Lín xiānsheng yǒu mèimei ma? Does Mr. Lín have a younger sister? |
没有,林先生没有妹妹。 Méiyou, Lín xiānsheng méiyou mèimei. No, Mr. Lín doesn't have a younger sister. | |
| 4. |
马太太有哥哥吗? Mā tàitai yǒu gēge ma? Does Mrs. Mā have an older brother? |
没有,马太太没有哥哥。 Méiyou, Mā tàitai méiyou gēge. No, Mrs. Mā doesn't have an older brother. | |
| 5. |
黄小姐有弟弟吗? Huáng xiǎojiě yǒu dìdi ma? Does Miss Huáng have a younger brother? |
没有,黄小姐没有弟弟。 Méiyou, Huáng xiǎojiě méiyou dìdi. No, Miss Huáng doesn't have a younger brother. | |
| 6. |
马先生,马太太有孩子吗? Mǎ xiānsheng, Mǎ tàitai yǒu háizi ma? Do Mr. Mǎ, Mrs. Mǎ have children? |
没有,马先生,马太太没有孩子。 Méiyou, Mǎ xiānsheng, Mǎ tàitai méiyou háizi. No, Mr. Mǎ, Mrs. Mǎ don't have children. | |
| 7. |
杨太太有男孩子吗? Yáng tàitai yǒu nánháizi ma? Does Mrs. Yáng have boys? |
没有,杨太太没有男孩子。 Méiyou, Yáng tàitai méiyou nánháizi. No, Mrs. Yáng doesn't 'have boys. |
Table 2.24. Give a negative or affirmative response to each question according to the cue.
| Question | Cue | Answer | |||
|---|---|---|---|---|---|
| 1. |
你有弟弟吗? Nǐ yǒu dìdi ma? Do you have a younger brother? |
有 yǒu yes |
有,我有弟弟。 Yǒu, wǒ yǒu dìdi. Yes, I have a younger brother. | ||
| 2. |
你有弟弟吗? Nǐ yǒu dìdi ma? Do you have an older brother? |
没有 méiyou no |
没有,我没有弟弟。 Méiyou, wǒ méiyou dìdi. No, I don't have an older brother. | ||
| 3. |
他/她有妹妹吗? Tā yǒu mèimei ma? Does he/she have a younger sister? |
没有 méiyou no |
没有, 他/她没有妹妹。 Méiyou, tā méiyou mèimei. No, he/she doesn't have a younger sister. | ||
| 4. |
王同志有哥哥吗? Wáng tóngzhì yǒu gēge ma? Does comrade Wáng have an older brother? |
没有 yǒu yes |
有, 王同志有哥哥。 Yǒu, Wáng tóngzhì yǒu gēge. Yes, comrade Wáng has an older brother. | ||
| 5. |
他们有孩子吗? Tāmen yǒu háizi ma? Do you have children? |
有 yǒu yes |
有他们有孩子。 Yǒu, tāmen yǒu háizi. Yes, we have children. | ||
| 6. |
局同志有英国朋友吗? Gaō tóngzhì yǒu Yīngguó péngyou ma? Does comrade Gaō have an English friend? |
没有 méiyou no |
没有,局同志没有英国朋友。 Méiyou, Gaō tóngzhì méiyou Yīngguó oéngyou. No, comrade Gaō doesn't have an English friend. | ||
| 7. |
陈先生有法国朋友吗? Chén xiānsheng yǒu Fàguó péngyou ma? Does Mr. Chén have a French friend? |
有 yǒu yes |
有,陈先生有法国朋友。 Yǒu, Chén xiānsheng yǒu Fàguó péngyou. Yes, Mr. Chén has a French friend. |
Table 2.25. Change each ma question to a jǐ question.
| Statement | Answer | ||
|---|---|---|---|
| 1. |
他们有孩子吗? Tāmen yǒu háizi ma? Do they have any children? |
他们有几个孩子? Tāmen yǒu jǐge háizi? How many children do they have? | |
| 2. |
王先生有姐姐吗? Wáng xiānsheng yǒu jiějie ma? Does Mr. Wáng have an older sister? |
王先生有几个姐姐? Wáng xiānsheng yǒu jǐge jiějie? How many older sisters does have Mr Wáng? | |
| 3. |
他们有男孩子吗? Tāmen yǒu nánháizi ma? Do they have any boys? |
他们有几个男孩子? Tāmen yǒu jǐge nánháizi? How many boys do they have? | |
| 4. |
你们有女孩子吗? Nǐmen yǒu nǚháizi ma? Do you have daughters? |
你们有几个女孩子? Nǐmen yǒu jǐge nǚháizi? How many daughters do you have? | |
| 5. |
方小姐有哥哥吗? Fāng xiǎojiě yǒu gēge ma? Does Miss Fāng have an older brother? |
方小姐有几个哥哥? Fāng xiǎojiě yǒu jǐge gēge? How many older brothers does Miss Fāng have? | |
| 6. |
赵太太有弟弟吗? Zhào tàitai yǒu dìdi ma? Does Mrs. Zhào have a younger brother? |
赵太太有几个弟弟? Zhào tàitai yǒu jǐge dìdi? How many younger brothers does Mrs. Zhào have? | |
| 7. |
他/她有中国朋友吗? Tā yǒu Zhōngguó péngyou ma? Does he/she have a Chinese friend? |
他/她有几个中国朋友? Tā yǒu jǐge Zhōngguó péngyou? How many Chinese friends does he/she have? |
Table 2.26. Respond to the questions according to the cue.
| Question | Cue | Answer | |||
|---|---|---|---|---|---|
| 1. |
张同志有几个孩子? Zhāng tóngzhì yǒu jǐge háizi? How many children does comrade Zhāng have? | 2 |
张同志有两个孩子。 Zhāng tóngzhì yǒu liǎngge háizi. Comrade Zhāng has 2 children. | ||
| 2. |
赵同志有几个女孩子? Zhào tóngzhì yǒu jǐge nǚháizi? How many daughters does comrade Zhào have? | 1 |
赵同志有一个女孩子。 Zhào tóngzhì yǒu yíge nǚháizi. Comrade Zhào has 1 daughter. | ||
| 3. |
陈同志有几个男孩子? Chén tóngzhì yǒu jǐge nánháizi? How many boys does comrade Chén have? | 3 |
陈同志有三个男孩子。 Chén tóngzhì yǒu sānge nánháizi. Comrade Chén has 3 boys. | ||
| 4. |
江同志有几个美国朋友? Jiāng tóngzhì yǒu jǐge Měiguó péngyou. How many American friends does comrade Jiāng have? | 5 |
江同志有五个美国朋友。 Jiāng tōngzhì yǒu wǔge Měiguó péngyou. Comrade Jiāng has 5 American friends. | ||
| 5. |
方同志有几个妹妹? Fāng tóngzhì yǒu jǐge mèimei? How many younger sisters does comrade Fāng have? | 1 |
方同志有一个妹妹。 Fāng tóngzhì yǒu yíge mèimei. Comrade Fāng has 1 younger sister. | ||
| 6. |
王先生有几个中国朋友? Wáng xiānsheng yǒu jǐge Zhōngguó péngyou? How many Chinese friends does Mr. Wáng have? | align="center" 2 |
王先生有两个中国朋友。 Wáng xiānsheng yǒu liǎngge Zhōngguó péngyou. Mr. Wáng has 2 Chinese friends. | ||
| 7. |
他/她有几个哥哥? Tā yǒu jǐge gēge? How many older brothers does he/she have? | 3 |
他/她有三个哥哥。 Tā yǒu sānge gēge. He/she has 3 older brothers. |
Table 2.27. Add tle cues to the questions.
| Question | Cue | Answer | |||
|---|---|---|---|---|---|
| 1. |
他/她有一个男孩子? Tā yǒu jǐge nánháizi? How many sons does he/she have? |
女孩子 nǚháizi daughter |
他有几个男孩子,几个女孩子? Tā yǒu jǐge nánháizi, jǐge nǚháizi? How many sons and how many daughters does he/she have? | ||
| 2. |
黄先生有几个美国朋友? Huáng xiānsheng yǒu jǐge Měiguó péngyou? How many American friends does Mr. Huáng have? |
法国朋友 Fàguó péngyou French friend |
黄先生有几个美国朋友,几个法国朋友? Huáng xiānsheng yǒu jǐge Měiguó péngyou, jǐge Fàguó péngyou? How many American friends and how many French friends does Mr. Huáng have? | ||
| 3. |
李太太有几个哥哥? Lǐ tàitai yǒu jǐge gēge? How many older brothers does Mrs. Lǐ have? |
弟弟 dìdi younger brother |
李太太有几个哥哥,几个弟弟? Lǐ tàitai yǒu jige gēge, jǐge dìdi? How many older brothers and how many younger brothers does Mrs. Lǐ have? | ||
| 4. |
孙小姐有几个姐姐? Sūn xiǎojiě yǒu jǐge jiějie? How many older sisters does Miss Sūn have? |
妹妹 mèimei younger sister |
孙小姐有几个姐姐,几个妹妹? Sūn xiǎojiě yǒu jǐge jiějie, jǐge mèimei? How many older sisters and how many younger sisters does Miss Sūn have? | ||
| 5. |
他们有几个英国朋友? Tāmen yǒu jǐge Yīngguó péngyou? How many English friends do they have? |
德国朋友 Déguó péngyou German friend |
他们有几个英国朋友,几个德国朋友? Tāmen yǒu jǐge Yīngguó péngyou, jǐge Déguó péngyou? How many English and German friends do they have? | ||
| 6. |
宋先生有几个男孩子? Sòng xiānsheng yǒu jǐge nánháizi? How many sons does Mr. Sòng have? |
女孩子 nǚháizi daughter |
宋先生有几个男孩子,几个女孩子? Sòng xiānsheng yǒu jǐge nānháizi, jǐge nǚháizi? How many sons and how many daughters does Mr. Sòng have? | ||
| 7. |
他/她有几个哥哥? Tā yǒu jǐge gēge? How many older brothers does he/she have? |
姐姐 jiějie older sister |
他/她有几个哥哥,几个姐姐? Tā yǒu jǐge gēge, jǐge jiějie? How many older brother sand how many older sisters does he/she have? |
Table 2.28. Answer according to the cue.
| Question | Cue | Answer | |||
|---|---|---|---|---|---|
| 1. |
他/她有几个男孩子,几个女孩子? Tā yǒu jǐge nánháizi, jǐge nǚháizi? How many sons and how many daughters does he/she have? | 2 |
他/她就两个男孩子,没有女孩子。 Tā jiù yǒu liǎngge nánháizi, méiyou nǚháizi. He/she has only two sons, no daughters. | ||
| 2. |
李先生有几个哥哥,几个姐姐? Lǐ xiānsheng yǒu jǐge gēge, jǐge jiějie? How many older brothers and how many older sisters does Mr. Lǐ have? | 1 |
他/她就有一个哥哥,没有姐姐。 Tā jiù yǒu yíge gēge, méiyou jiějie. He/she has only one older brother and no older sister. | ||
| 3. |
张小姐有几个姐姐,几个妹妹? Zhāng xiǎojiě yǒu jǐge jiějie, jǐge mèimei? How many older sisters and how many younger sisters does Miss Zhāng have? | 2 |
他/她就有两个姐姐,没有妹妹。 Tā jiù yǒu liǎngge jiějie, méiyou mèimei. He/she has only two older sisters nad no younger sister. | ||
| 4. |
周太太有几个哥哥,几个弟弟? Zhōu tàitai yǒu jǐge gēge, jǐge dìdi? How many older brothers and how many younger brothers does Mrs. Zhōu have? | 1 |
他/她就有一个哥哥,没有弟弟。 Tā jiù yǒu yíge gēge, méiyou dìdi. He/she has only one older brother, no younger brother. | ||
| 5. |
胡先生有几个弟弟,几个妹妹? Hú xiānsheng yǒu jǐge dìdi, jǐge mèimei? How many younger brothers and how many younger sisters does Mr. Hú have? | 2 |
他就有两个弟弟,没有妹妹。 Tā jiù yǒu liǎngge dìdi, méiyou mèimei. He has only two younger brothers and no younger sister. | ||
| 6. |
他/她有几个法国朋友,几个德国朋友? Tā yǒu jǐge Fàguó péngyou, jǐge Déguó péngyou? How many French friends and how many German friends does he/she have? | 2 |
他/她就两个法国朋友,没有德国朋友。 Tā jiù yǒu liǎngge Fàguó péngyou, méiyou Déguó péngyou. He/she has only two French friends and no German friend. | ||
| 7. |
他们有几个男孩子,几个女孩子? Tāmen yǒu jǐge nánháizi, jǐge nǚháizi? How many sons and how many daughters do they have? | 1 |
他们就有一个男孩子,没有女孩子。 Tāmen jiù yǒu yíge nánháizi, méiyou nǚháizi. They have only one son and no daughter. |
Table 2.29. Respond according to the cue.
| Question | Cue | Answer | |||
|---|---|---|---|---|---|
| 1. |
他/她有几个男孩子,几个女孩子? Tā yǒu jǐge nánháizi, jǐge nǚháizi? How many sons and how many daughters does he/she have? | 2, 3 |
他/她有两个男孩子, 三个女孩子。 Tā yǒu liǎngge nánháizi, sānge nǚháizi. He/she has 2 sons and 3 daughters. | ||
| 2. |
周同志有几个哥哥, 几个弟弟? Zhōu tóngzhì yǒu jǐge gēge, jǐge dìdi? How many older brothers and how many younger brothers does comrade Zhōu have ? | 1, 2 |
周同志有一个哥哥,两个弟弟。 Zhōu tóngzhì yǒu yíge gēge, liǎngge dìdi. Comrade Zhōu has one older brother and two younger brothers. | ||
| 3. |
张同志有几个姐姐,几个妹妹? Zhāng tóngzhi yǒu jǐge jiějie, jǐge mèimei? How many older sisters and how many younger sisters does comrade Zhāng have. | 3, 1 |
张同志有三个姐姐,一个妹妹。 Zhāng tóngzhì yǒu sānge jiějie, yíge mèimei. Comrade Zhāng has 3 older sisters and one younger sister. | ||
| 4. |
他们有几个中国朋友,几个日本朋友? Tāmen yǒu jǐge Zhōngguó péngyou, jǐge Rìběn péngyou? How many Chinese friends and how many Japanese friends do they have? | 5, 1 |
他们有五个中国朋友,一个日本朋友。 Tāmen yǒu wǔge Zhōngguó péngyou, yíge Rìběn péngyou. They have 5 Chinese friends and one Japanese friend. | ||
| 5. |
陈同志有几个英国朋友, 几个德国朋友? Chén tóngzhì yǒu jǐge Yīngguó péngyou, jǐge Déguó péngyou? How many English friends and how many German friends does comrade Chén have? | 3, 2 |
陈同志有三个英国朋友,两个德国朋友。 Chén tóngzhì yǒu sānge Yīngguó péngyou, liǎngge Déguó péngyou. Comrade Chén has 3 English friends and 3 German friends. | ||
| 6. |
刘同志有几个男孩子, 几个女孩子? Liú tóngzhì yǒu jǐge nánháizi, jǐge nǚháizi? How many sons and how many daughters does comrade Liú have? | 2, 2 |
刘同志有两个男孩子,两个女孩子。 Liú tóngzhì yǒu liǎngg nánháizi,liǎngg nǚháizi. Comrade Liú has 2 sons and 2 daughters. | ||
| 7. |
他/她有几个姐姐,几个哥哥? Tā yǒu jǐge jiějie, jǐge gēge? How many older sisters and how many older brothers does he/she have? | 1, 3 |
他/她有一个姐姐, 三个哥哥。 Tā yǒu yíge jiějie, sānge gēge. He/she has one older sister and 3 older brothers. |
Table 2.30. The speaker will ask you 2 questions for each exchange. Use the number cue to answer the first question. Answer the second question with Dōu and the first alternative.
| Question | Cue | Answer | |||
|---|---|---|---|---|---|
| 1. |
请问, 他们有几个孩子? Qǐnwèn, tāmen yǒu jǐge háizi? May I ask, how many children do you have? |
2 2 2 |
他们有两个孩子。 Tāmen yǒu liǎngge háizi. They have 2 children. | ||
| 2. |
是男孩子,是女孩子? Shì nánháizi, shì nǚháizi? Are they boys or girls? |
都 Dōu all |
都是男孩子。 Dōu shì nānháizi. Both of them are boys. | ||
| 3. |
请问,他/她有几个兄弟? Qǐnwèn, tā yǒu jǐge xiōngdì? May I ask, how many brothers does he/she have? |
3 3 3 |
他/她有三个兄弟。 Tā yǒu sānge xiōngdì. He/she has 3 brothers. | ||
| 4. |
是哥哥,是弟弟? Shì gēge, shì dìdi? Are they older or younger brothers? |
都 Dōu all |
都是哥哥。 Dōu shì gēge. All of them are older brothers. | ||
| 5. |
请问,他/她有几个姐妹? Qǐngwèn, tā yǒu jǐge jiěmèi? May I ask, how many sisters does he/she have? |
2 2 2 |
他/她有两个姐妹。 Tā yǒu liǎngge jiěmèi. He/she has 2 sisters. | ||
| 6. |
是姐姐,是妹妹? Shì jiějie, shì mèimei? Are they older or younger sisters? |
都 Dōu all |
都是姐姐。 Dōu shì jiějie. Both of them are older sisters. | ||
| 7. |
请问,他/她有几个中国朋友? Qǐngwèn, tā yǒu jǐge Zhōngguó péngyou? May I ask, how many Chinese friends does he/she have? |
4 4 4 |
他/她有诗歌中国朋友。 Tā yǒu sìge Zhōngguò péngyou. He/she has 4 Chinese friends. | ||
| 8. |
是男朋友,是女朋友? Shì nánpéngyou, shì nǚpéngyou? Are they male or female friends? |
都 Dōu all |
都是男朋友。 Dōu shì nánpéngyou. All of them are female friends. | ||
| 9. |
请问,他/她有几个美国朋友? Qǐngwèn, tā yǒu jǐge Měiguó péngyou? May I ask, how many American friends does he/she have? |
2 2 2 |
他/她有两个美国朋友。 Tā yǒu liǎngge Měiguó péngyou. He/she has 2 American friends. | ||
| 10. |
是男朋友,是女朋友? Shì nánpéngyou, shì nǚpéngyou? Are they male or female friends? |
都 Dōu all |
都是男朋友。 Dōu shì nánpéngyou. Both of them are male friends. | ||
| 11. |
请问,他/她有几个孩子。 Qǐngwèn, tā yǒu jǐge háizi? May I ask, how many children does he/she have? |
3 3 3 |
他/她有三个孩子。 Tā yǒu sānge háizi. He/she has 3 children. | ||
| 12. |
是男孩子,是女孩子? Shì nánháizi, shì nǚháizi? Are they boys or girls? |
都 Dōu all |
都是男孩子。 Dōu shì nánháizi. All of them are boys. | ||
| 13. |
请问,他们有几个孩子。 Qǐngwèn, tāmen yǒu jǐge háizi? May I ask, how many children do they have? |
5 5 5 |
他们有五个孩子。 Tāmen yǒu wǔge háizi. They have 5 children. | ||
| 14. |
是男孩子,是女孩子? Shì nánháizi, shì nǚháizi? Are they boys or girls? |
都 Dōu all |
都是男孩子。 Dōu shì nánháizi. All of them are boys. |
Table 2.31. Substitute the cue .
| Question | Cue | Answer | |||
|---|---|---|---|---|---|
| 1. |
请问,你们家里有什么人? Qǐngwèn, nǐmen jiāli yǒu shénme rén? May I ask, what people are (there) in your family? |
他们 tāmen they |
请问,他们家里有什么人? Qǐngwèn, tāmen jiāli yǒu shénme rén? May I ask, what people are (there) in their family? | ||
| 2. |
请问,他们家里有什么人? Qǐngwèn, tāmen jiāli yǒu shénme rén? May I ask, what people are (there) in their family? |
方先生 Fāng xiānsheng Mr. Fāng |
请问,方先生有什么人? Qǐngwèn, Fāng xiānsheng yǒu shénme rén? May I ask, what people are (there) in Mr. Fāng family? | ||
| 3. |
请问,方先生家里有什么人? Qǐngwen, Fāng xiānsheng jiāli yǒu shénme rén? May I ask, what people are (there) in Mr. Fāng family? |
张小姐 Zhāng xiǎojiě Miss Zhāng |
请问,张小姐家里有什么人? Qǐngwèn, Zhāng xiǎojiě jiāli yǒu shénme rén? May I ask, what people are (there) in Miss Zhāng family? | ||
| 4. |
请问,张小姐家里有什么人? Qǐngwen, Zhāng xiǎojiě jiāli yǒu shénme rén? May I ask, what people are (there) in Miss Zhāng family? |
李明理 Lǐ Mínglǐ Lǐ Mínglǐ |
请问,明理家里有什么人? Qǐngwèn, Lǐ Mínglǐ jiāli yǒu shénme rén? May I ask, what people are (there) in Lǐ Mínglǐ family? | ||
| 5. |
请问,李明理家里有什么人? Qǐngwèn, Lǐ Mínglǐ jiāli yǒu shénme rén? May I ask, what people are (there) in Lǐ Mínglǐ family? |
你哥哥 nǐ gēge your older brother |
请问,你哥哥家里有什么人? Qǐngwèn, nǐ gēge jiāli yǒu shénme rén? May I ask, what people are (there) in your older brother's family? | ||
| 6. |
请问,你哥哥家里有什么人? Qǐngwèn, nǐ gēge jiāli yǒu shénme rén? May I ask, what people are (there) in your older brother's family? |
你朋友 nǐ péngyou your friend |
请问,你朋友家里有什么人? Qǐngwèn nǐ péngyou jiāli yǒu shénme rén? May I ask, what people are (there) in your friend's family? | ||
| 7. |
请问,你朋友家里有什么人? Qǐngwèn, nǐ péngyou jiāli yǒu shénme rén? May I ask, what people are (there) in your friend's family? |
你爸爸 nǐ bàba your father |
请问,你爸爸家里有什么人? Qíngwèn, nǐ bàba jiāli yǒu shénme rén? May I ask, what people are (there) in your father's family? |
Table 2.32. Add the cue and gēn to each sentence.
| Question | Cue | Answer | |||
|---|---|---|---|---|---|
| 1. |
他/她有一个孩子。 Tā yǒu yíge háizi. He/she has one child. |
太太 tàitai wife |
有他/她太太跟一个孩子。 Yǒu tā tàitai gēn yíge háizi. There are his wife and one child. | ||
| 2. |
胡先生有一个妹妹。 Hú xiānsheng yǒu yíge mèimei. Mr. Hú has one younger sister. |
母亲 mǔqin mother |
有他母亲跟一个妹妹。 Yǒu tā mǔqin gēn yíge mèimei. There are his mother and one younger sister. | ||
| 3. |
李小姐有两个弟弟。 Lǐ xiǎojiě yǒu liǎngge dìdi. Miss Lǐ has 2 younger brothers. |
姐姐 jiějie older sister |
有她姐姐跟两个弟弟。 Yǒu tā jiějie gēn liǎngge dìdi. There are her older sister and two younger brothers. | ||
| 4. |
刘先生有一个女孩子。 Liú xiānsheng yǒu yíge nǚhaizi. Mr. Liú has one daughter. |
母亲 mǔqin mother |
有他母亲跟一个女孩子。 Yǒu tā mǔqin gēn yíge nǚháizi. There are his mother and one daughter. | ||
| 5. |
林太太有三个男孩子。 Lín tàitai yǒu sānge nánháizi. Mrs. Lín has 2 boys. |
先生 xiānsheng husband |
有她先生跟三个男孩子。 Yǒu tā xiānsheng gēn sānge nánháizi. There are her husband and 3 boys. | ||
| 6. |
他/她有一个姐姐。 Tā yǒu yíge jiějie. He has one older sister. |
父亲 fùqin father |
有他/她父亲跟一个姐姐。 Yǒu tā fùqin gēn yíge jiějie. There are his/her older sister and his/her father. | ||
| 7. |
王先生有四个孩子。 Wāng xiānsheng yǒu sìge háizi. Mr. Wāng has 4 children. |
太太 tàitai wife |
有他太太跟四个孩子。 Yǒu tā tàitai gēn sìge háizi. There are his wife and 4 children. |
Table 2.33. Answer to the question according to the cue.
| Question | Cue | Answer | |||
|---|---|---|---|---|---|
| 1. |
他们孩子都在这里吗? Tāmen háizi dōu zài zhèli ma? Are all of their children here? |
美国 Měiguó America |
不,一个这里,一个还在美国。 Bù, yíge zhèli, yíge hái zài Měiguó. No, one is here, and one is still in America. | ||
| 2. |
他/她哥哥,姐姐都在这里吗? Tā gēge, jiějie dōu zài zhèli ma? Are his/her older brother and older sister both here? |
加州 Jiāzhōu California |
不,一个在这里,一个还在加州。 Bù, yíge zài zhèli, yíge hái zài Jiāzhōu. No, one is here, and one is still in California. | ||
| 3. |
他/他美国朋友都在这里吗? Tā měiguó péngyou dōu zài zhèli ma? Are his/her American friends all here? |
台中 Táizhōng T'ai-chung |
不,一个在 ,一个还在台中。 Bù, yíge zài zhèli, yíge hái zài Táizhōng. No, one is here, and one is still in T'ai-chung. | ||
| 4. |
他/他弟弟,妹妹都在中国吗? Tā dìdi , mèimei dōu zài Zhōngguó ma? Are his/her younger brother and younger sister both here? |
德州 Dézhōu Texas |
不,一个在中国,一个还在德州。 Bù, yíge zài Zhōngguó, yíge hái zài Dézhōu. No, one is is in China, one is still in Texas. | ||
| 5. |
王先生的孩子都在这里吗? Wáng ziānsheng de háizi dōu zài Dézhōu ma? Are Mr. Wáng's children all here? |
加州 Jiāzhōu California |
不,一个在德州,一个还在加州。 Bù, yíge zài Dézhōu, yíge hái zài Jiāzhōu. No, one is in Texas, and one is still in California. | ||
| 6. |
内两位先生都在上海吗? Nèi liǎngwèi xiānsheng dōu zài Shànghǎi ma? Are they both in Shànghǎi? |
青岛 Qīngdǎo Qīngdǎo |
不,一个在上海,一个还在青岛。 Bù, yíge zài Shànghǎi, yíge hái zài Qīngdǎo. No, one is in Shànghǎi, one is in Qīngdǎo. | ||
| 7. |
他们孩子都在香港吗? Tāmen háizi dōu zài Xiāngǎng ma? Are their children all in Hong-Kong? |
美国 Měiguó America |
不,一个在香港,一个还在美国。 Bù, yíge zài Xiāngǎng, yíge hái zài Měiguó. No, one is in Hong-Kong, one is still in America. |
in Běijīng
| 1. | A: | Nǐ àiren lái ma? | 你爱人来吗? | Is your wife coming? |
| B: | Tā lái. | 她来。 | She is coming. | |
| 2. | A: | Nǐ àiren lái le ma? | 你爱人来了吗? | Has your wife come? |
| B: | Lái le, tā lái le. | 来了,她来了。 | Yes, she has come. | |
| 3. | A: | Nǐ àiren yě lái le ma? | 你爱人也来了吗? | Has your wife come too? |
| B: | Tā hái méi lái. | 她还没来。 | She hasn't come yet. | |
| 4. | A: | Tā shénme shíhou lái? | 她什么时候来? | When is she coming? |
| B: | Tā míngtiān lái. | 她明天来。 | She is coming tomorrow. | |
| 5. | A: | Nǐ péngyou shénme shíhou dào? | 你朋友什么时候到? | When is your friend arriving? |
| B: | Tā yǐjīng dào le. | 他已经到了。 | He has already arrived. | |
| 6. | A: | Tā shì shénme shíhou dàode? | 她是什么时候到的? | When did she arrive? |
| B: | Tā shì zuótiān dàode. | 她是昨天到的。 | She arrived Yesterday. | |
| 7. | A: | Nǐ shì yíge rén láide ma? | 你是一个人来的吗? | Did you come alone? |
| B: | Bú shì, wǒ bú shì yíge rén láide. | 不是,我不是一个人来的。 | No, I didn't come alone. | |
| 8. | A: | Nǐ shénme shíhou zǒu? | 你什么时候走? | When are you leaving? |
| B: | Wǒ jīntiān zǒu. | 我今天走。 | I'm leaving today. | |
| 9. | A: | Nǐ něitiān zǒu? | 你哪天走? | What day are you leaving? |
| B: | Wǒ jīntiān zǒu. | 我今天走。 | I'm leaving today. |
| hòutiān | 后天 | the day after tomorrow |
| qiántiān | 前天 | the day before yesterday |
| tiāntiān | 天天 | every day |
| érzi | 二字 | son |
| nǚér | 女儿 | daughter |
| dào | 到 | to arrive |
| érzi | 二字 | son |
| hòutiān (hòutian) | 后天 | the day after tomorrow |
| jīntiān (jīntian) | 今天 | today |
| lái | 来 | to come |
| le | 了 | combined le: new-situation and completion marker |
| míngtiān (mīngtian) | 明天 | tomorrow |
| něitiān | 哪天 | what day |
| nǚér | 女儿 | daughter |
| qiántiān (qiántian) | 前天 | the day before Yesterday |
| shénme shíhou | 什么时候 | when |
| shì de | 十的 | focus construction |
| -tiān | 天 | day |
| tiāntiān | 天天 | every day |
| yíge rén | 一个人 | singly, alone |
| yǐjīng (yǐjing) | 已经 | already |
| zǒu | 走 | to leave |
| zuótiān | 昨天 | Yesterday |
| jiéhūn | 结婚 | to get married, to be married |
| méi jiéhūn | 没结婚 | not to be married |
| kěshi | 可是 | but |
| xiǎng | 想 | to think, to think that |
| 1. | A: | Nǐ àiren lái ma? | 你爱人来吗? | Is your wife coming? |
| B: | Tā lái. | 她来。 | She is coming. |
These sentences refer to future time, but lái is not a future-tense form. Strictly speaking, Chinese verbs do not have tenses. The same form of the verb can be used in present, past, and future contexts.
We translated the sentence Tā zài Táinán gōngzuò. as "He works in Tainan" assuming a present context. But in a past context we could translate It as "He worked in Tainan; and in a future context we could translate it as "He will work in Tainan." The verb form gōngzuò does not tell you what time is being talked about. You have to look elsewhere for that information, perhaps to a time expression like "last year" or "now" or "tomorrow," or to the conversational setting.
| 2. | A: | Nǐ àiren lái le ma? | 你爱人来了吗? | Has your wife come? |
| B: | Lái le, tā lái le. | 来了,她来了。 | Yes, she has come. |
Aspect: Le is an aspect marker. Through the use of and other one-syllable markers (de, zhe, ne, guo), the Chinese language indicates whether the occurrence being talked about is completed, ongoing, about to occur, or experienced for the first time. Aspect markers may also be used to indicate whether the whole situation in the sentence is a new, changed situation.
"Completion" and "new situation" are not tenses but aspects. Aspect is a way of talking about events or activities in relation to time. While tenses categorize action in terms of features such as completeness and change. Aspect markers are very different from tense markers because the same aspect may be used in past, present, and future contexts. We may speak of an action that will be completed as of a future time, for example, or of a situation that was new as of a past time. English communicates these ideas to a certain extent through the use of many different tenses for the verb (future perfect, simple past, etc,). Chinese does this through the use of aspect markers and time words. The verbs themselves do not change form.
Le is used in exchange 2 to indicate two aspects-completion and new situation, (it is, however, often used to indicate only one aspect.)
Here, it indicates that the person has come, meaning that the action is completed, and that the person is now here, a changed situation. When the marker le refers to both these aspects, we call it "combined le." Combined le can be thought of as a telescoping of the completion le followed by a new-situation le: le le becomes le. In the next two units, you will see the marker le used to Indicate each of these aspects separately.
| 3. | A: | Nǐ àiren yě lái le ma? | 你爱人也来了吗? | Has your wife come too? |
| B: | Tā hái méi lái. | 她还没来。 | She hasn't come yet. |
Negative of combined le: Compare these affirmative and negative forms:
| affirmative | lái | is coming. | |||
| negative | bù | lái | isn't coming. |
| affirmative | lái | le | has come (now). | ||
| negative | hái | méi(you) | lái | hasn't come (yet). |
Notice that the marker le does not appear in the negative answer in the exchange.
Hái: The negative of a sentence containing combined le_ will include the adverb hái, "yet," as well as the negative méi(you). In English, the "yet" is frequently left out.
Like other adverbs such as yě, hái always precedes the verb, although not always directly. Elements such as the negatives and méi may come between an adverb and a verb,
Méiyou, "not have" is used to negate the aspect of completion; that is, to say that a certain event did not take place. Méiyou may be shortened to méi. Here are three possible negative answers to the question.
Tā lái le ma? "Has he come?"
| Tā | hái | méiyou | lái. | He hasn't come yet. |
| Tā | hái | méi | lái. | He hasn't come yet. |
| hái | méiyou. | Not yet. |
| 4. | A: | Tā shénme shíhou lái? | 她什么时候来? | When is she coming? |
| B: | Tā míngtiān lái. | 她明天来。 | She is coming tomorrow. | |
| 5. | A: | Nǐ péngyou shénme shíhou dào? | 你朋友什么时候到? | When is your friend arriving? |
| B: | Tā yǐjīng dào le. | 他已经到了。 | He has already arrived. |
Position of time words: Time phrases occupy the same position in a sentence as adverbs such as yě and hái between the subject and the verb.
| 6. | A: | Tā shì shénme shíhou dàode? | 她是什么时候到的? | When did she arrive? |
| B: | Tā shì zuótiān dàode. | 她是昨天到的。 | She arrived Yesterday. | |
| 7. | A: | Nǐ shì yíge rén láide ma? | 你是一个人来的吗? | Did you come alone? |
| B: | Bú shì, wǒ bú shì yíge rén láide. | 不是,我不是一个人来的。 | No, I didn't come alone. |
(shì)...de: [7] This is another way to indicate the aspect of completion. The aspect marker le and the pattern (shì...de) perform different functions and convey different meanings. This is how they are different:
The aspect marker le or its negative méi (you) is used when the center of interest is whether or not an action took place. For example, if you do not know whether Mr. Sun came or not, you would ask:
| Tā léile méiyou? | Did he come? |
and you would be answered either
| Tā láile. | He came. |
or
| Tā méi lái. | He didn't come. |
In this question and answer, you use le or its negative méi(you) because the focus is on whether the action took place or not.
The purpose of the (shì)...de construction, on the other hand, is to focus on additional information about a completed action; that is, the construction is used when the center of interest is NOT whether or not a certain action took place.
For example, once it has been established that Mr. Sun did in fact come, the (shì)...de construction will probably be used for any additional questions and answers about his coming. For example:
| Tā shi shénme shíhou láide? | When did he come? |
| Tā shi zuótiān láide. | He came yesterday. |
| Tā shi yíge rén láide ma? | Did he come alone? |
| Tā shi yíge rén láide. | He came alone. |
These questions and answers use the (shì)...de construction because you already know that Mr. Sun came and now you are asking for additional information about his visit. Many types of additional information can be focus points for which the (shì)...de construction is used.
In Tā shi shénme shíhou láide? the additional information is the time when something happens.
In Tā shi yíge rén láide ma? the information asked for is the manner in which something takes place.
Other possible focus points are place, cause of action, goal of action, and performer of action.
Now let's take a look at how shì and de function separately in this construction. The verb shì, coming before the phrase which is the center of interest, serves as a signal that what follows is emphasised. The verb "to "be" is often used in a similar way in English to mark the center of interest:
| Tā shi zuótiān láide ma? | Was it yesterday that he came? |
Another way of showing the center of interest in English is by word stress. Here is a comparison between focusing in Chinese with (shì)...de and focusing in English with stress:
| Tā lái le ma? | Has he come? |
| Lái le. | Yes, he has. |
| Tā shi zuótiān láide ma? | Did he come YESTERDAY? |
| Shì, tā shi zuótiān láide. | Yes, YESTERDAY. |
The marker de coming after the verb indicates completion. When the marker de is not used in the sentence, that sentence no longer describes a completed event. The marker shì by itself emphasizes something about the action.
Compare these sentences:
| Tā shi jīntiān lái. | She is coming (later) today. |
| Tā shi jīntiān láide. | She came (earlier) today. |
For the time being, you will not use shì without de.
The negative form of the (shì)...de construction is bú shi...de . Compare this with the negatives you have already learned:
| Tā | shi | zuótiān | lái | -de | It was YESTERDAY that he came. | ||
| Tā | bú | zuótiān | lái | -de | It wasn't YESTERDAY that he came. |
| Tā | lái | le. | He has come. | ||||
| Tā | hái | méi | lái. | He hasn't come. |
| Tā | míngtiān | lái. | He is coming tomorrow. | ||||
| Tā | míngtiān | bù | lái. | He isn't coming tomorrow. |
Notice that in a (shì)...de construction the negative bú precedes the verb shì rather than the main verb. Short answers are also formed with shì rather than with the main verb:
| Nǐ shi yíge rén láide ma? | Did you come alone? |
| Shì, wǒ shì yíge rén láide. | Yes, I came alone. |
| Búshì, wǒ bú shi yíge rén láide. | No, I didn't come alone. |
The (shì)...de construction is not used in every completed-action sentence containing a time, place, or manner phrase. If the center of interest is still whether or not the action took place, le is used. If, for example, you knew that someone was expected to come yesterday and you wanted to find out only whether he actually did come, the conversation might go as follows:
| A: | Tā zuótiān méi lái ma? | Didn't he COME yesterday? |
| B: | Tā zuótiān lái le. | He DID COME yesterday. |
Literally, yíge rén means "one person." When the expression is used to describe how someone does something, translate it as "alone"
| 8. | A: | Nǐ shénme shíhou zǒu? | 你什么时候走? | When are you leaving? |
| B: | Wǒ jīntiān zǒu. | 我今天走。 | I'm leaving today. | |
| 9. | A: | Nǐ něitiān zǒu? | 你哪天走? | What day are you leaving? |
| B: | Wǒ jīntiān zǒu. | 我今天走。 | I'm leaving today. |
The word for "day" is the bound word -tiān. To ask "what day" (literally "which day"), the bound word něi- "which," is combined with the bound word -tiān, "day": něitiān (like něiguó, "which country").
| něitiān? | what day?/which day? |
| qiántiān | day before yesterday |
| zuótiān | yesterday |
| jīntiān | today |
| míngtiān | tomorrow |
| hòutiān | day after tomorrow |
Some speakers say the -tiān in these words in the Neutral tone: qiántian,zuótian, jīntian, míngtian, hòutian.
Table 2.34. Transform the question according to the model.
| Question | Answer | ||
|---|---|---|---|
| 1. |
你爱人来吗? Nǐ àiren lái ma? Is your spouse coming? |
你爱人来了吗? Nǐ àiren lái le ma? Has your spouse come? | |
| 2. |
你父母走吗? Nǐ fùmǔ zǒu ma? Are your parents leaving? |
你父母走了吗? Nǐ fùmǔ zǒu le ma? Have your parents left? | |
| 3. |
你朋友走吗? Nǐ péngyou zǒu ma? Is your friend leaving? |
你朋友走了吗? Nǐ péngyǒu zǒu le ma? Has your friend left? | |
| 4. |
你哥哥走吗? Nǐ gēge zǒu ma? Is your older brother leaving? |
你哥哥走了吗? Nǐ gēge zǒu le ma? Has your older brother left? | |
| 5. |
你姐姐来吗? Nǐ Jiějie lái ma? Is your older sister coming? |
你姐姐来了吗? Nǐ jiějie lái le ma? Has your older sister come? | |
| 6. |
你妹妹来吗? Nǐ mèimei lái ma? Is your younger sister coming? |
你妹妹来了吗? Nǐ mèimei lái le ma? Has your younger sister come? | |
| 7. |
你弟弟走吗? Nǐ dìdi zǒu ma? Is your younger brother leaving? |
你弟弟走了吗? Nǐ dìdi zǒu le ma? Has your younger brother left? |
Table 2.35. Transform the question according to the model.
| Question | Answer | ||
|---|---|---|---|
| 1. |
他/她来了吗? Tā lái le ma? Has he/she come? |
他/她已经来了吗? Tā yǐjīng lái le ma? Has he/she already come? | |
| 2. |
毛同志到了吗? Máo tóngzhì dào le ma? Has comrade Máo arrived? |
毛同志已经到了吗? Máo tóngzhì yǐjīng dào le ma? Has comrade Máo already arrived? | |
| 3. |
李同志走了吗? Lǐ tóngzhì zǒu le ma? Has comrade Lǐ left? |
李同志已经走了吗? Lǐ tóngzhì yǐjīng zǒu le ma? Has comrade Lǐ already left? | |
| 4. |
⻢同志走了吗? Mǎ tóngzhì zǒu le ma? Has comrade Mǎ left? |
⻢同志已经走了吗? Mǎ tóngzhì yǐjīng zǒu le ma? Has comrade Mǎ already left? | |
| 5. |
张同志来了吗? Zhāng tóngzhì lái le ma? Has comrade Zhāng come? |
张同志已经来了吗? Zhāng tóngzhì yǐjīng lái le ma? Has comrade Zhāng already come? | |
| 6. |
⻩同志到了吗? Huáng tóngzhì dào le ma? Has comrade Huáng arrived? |
⻩同志已经到了吗? Huáng tóngzhì yǐjīng dào le ma? Has comrade Huáng already arrived? | |
| 7. |
孙同志走了吗? Sūn tōngzhì zǒu le ma? Has comrade Sún left? |
孙同志已经走了吗? Sún tóngzhì yǐjīng zǒu le ma? Has comrade Sún already left? |
Table 2.36. Answer to the question according to the model.
| Question | Answer | ||
|---|---|---|---|
| 1. |
他/她来了吗? Tā lái le ma? Has he/she come? |
他/她还没来。 Tā hái méi lái. He/she hasn't come yet. | |
| 2. |
王同志走了吗? Wáng tóngzhì zǒu le ma? Has Comrade Wáng left? |
他还没走。 Tā hái méi zǒu. Comrade Wáng hasn't left yet. | |
| 3. |
李同志到了吗? Lǐ tóngzhì dào le ma? Has Comrade Lǐ arrive yet? |
他还没到。 Tā hái méi dào. He hasn't arrive yet. | |
| 4. |
胡同志来了吗。 Hú tóngzhì lái le ma? Has comrade Hú come? |
他还没来。 Tā hái méi lái. He hasn't come yet. | |
| 5. |
赵同志来了吗? Zhào tóngzhì lái le ma? Has comrade Zhào come? |
他还没来。 Tā hái méi lái. He hasn't come yet. | |
| 6. |
刘同志走了吗? Liú tóngzhì zǒu le ma? Has Comrade Liú left? |
他还没走。 Tā héi méi zǒu. He hasn't left yet. | |
| 7. |
孙同志来了吗? Sūn tóngzhì lái le ma? Has comrade Sūn come? |
他还没来。 Tā hái méi lái. He hasn't come yet. |
Table 2.37. Answer to the question according to the model.
| Question | Answer | ||
|---|---|---|---|
| 1. |
他/她走了吗? Tā zǒu le ma? Has he/she left? |
走了,他/她已经走了。 Zǒu le, tā yǐjīng zǒu le. Yes, he/she has already left. | |
| 2. |
他/她爱人呢? Tā àiren ne? And his/her spouse? |
他/她爱人也已经走了。 Tā àiren yě yǐjīng zǒu le. His/her spouse has already left too. | |
| 3. |
他/她来了吗? Tā lái le ma? Has he/she come? |
来了,他/她 Lái le, tā yǐjīng lái le. Yes, he/she has already come. | |
| 4. |
他/她爱人呢? Tā àiren ne? And his/her spouse? |
他/她爱人也已经来了。 Tā àiren yě yǐjīng lái le. His/her spouse has already come too. | |
| 5. |
他/她到了吗? Tā dào le ma? Has he/she arrived? |
到了,他/她 Dào le, tā yǐjīng dào le. Yes, he/she has already arrived. | |
| 6. |
他/她爱人呢? Tā àiren ne? And his/her spouse? |
他/她爱人也已经到了。 Tā àiren yě yǐjīng dào le. His/her spouse has already arrived too. | |
| 7. |
李同志走了走吗? Lǐ tóngzhì zǒu le ma? Has comrade Lǐ left? |
走了在,他已经走了。 Zǒu le, tā yǐjīng zǒu le. Yes, he has already left. | |
| 8. |
他/她哥哥呢? Tā gēge ne? And his older brother? |
他/她哥哥也已经走了。 Tā gēge yě yǐjīng zǒu le. His older brother has already left too. | |
| 9. |
王同志来了吗? Wáng tóngzhì lái le ma? Has comrade Wáng come? |
来了,他已经来了。 Lái le, tā yǐjing lái le. Yes, he has already come. | |
| 10. |
他爱人呢? Tā àiren ne? And his spouse? |
他爱人也已经来了。 Tā àiren yě yǐjīng lái le. His spouse has already come too. | |
| 11. |
赵先生到了吗? Zhào xiānsheng dào le ma? Has Mr. Zhào arrived? |
到了,她已经到了。 Dào le, tā yǐjīng dào le. Yes, he has already arrived. | |
| 12. |
他弟弟呢? Tā dìdi ne? And his younger brother. |
他弟弟也已经到了。 Tā dìdi yě yǐjing dào le. His younger brother has already arrived too. | |
| 13. |
张同志走了吗? Zhāng tóngzhì zǒu le ma? Has comrade Zhāng left? |
走了,他哟经走了。 Zǒu le, tā yǐjīng zǒu le. Yes, he has already left. | |
| 14. |
陈同志呢? Chén tóngzhì ne? And comrade Chén? |
陈同也已经走了。 Chén tóngzhì yě yǐjīng zǒu le. Comrade Chén has already left too. |
Table 2.38. Answer to the question according to the model.
| Question | Answer | ||
|---|---|---|---|
| 1. |
他/她来了吗? Tā lái le ma? Has he/she come? |
他/她还没来。 Tā hái méi lái. He/she hasn't come yet. | |
| 2. |
他/她爱人呢? Tā àiren ne? And his/her spouse? |
他/她爱人也还没来。 Tā àiren yě hái méi lái. His/her spouse hasn't come yet either. | |
| 3. |
他/她走了吗? Tā zǒu le ma? Has he/she left? |
他/她还没走。 Tā hái méi zǒu. He/she hasn't left yet. | |
| 4. |
他/她爱人呢? Tā àiren ne? And his/her spouse? |
他/她爱人也还没走。 Tā àiren yě hái méi zǒu. His/her spouse hasn't left yet either. | |
| 5. |
他/她到了吗? Tā dào le ma? Has he/she arrived? |
他/她还没到。 Tā hái méi dào. He/she hasn't arrived yet. | |
| 6. |
他/她爱人呢? Tā àiren ne? And his/her spouse? |
他/她爱人也还没到。 Tā àiren yě hái méi dào. His/her spouse hasn't arrived yet either. | |
| 7. |
方女士来了吗? Fāng nǚshì lǎi le ma? Has Mrs. Fāng come? |
方女士还没来。 Fāng nǚshì hái méi lái. Mrs. Fāng hasn't come yet. | |
| 8. |
她弟弟呢? Tā dìdi ne? And her younger brother? |
她弟弟也还没来。 Tā dìdi yě hái méi lái. Her younger brother hasn't come yet either. | |
| 9. |
李先生到了吗? Lǐ xiānsheng dào le ma? Has Mr. Lǐ arrived? |
李先生还没到。 Lǐ xiānsheng hái méi dào. Mr. Lǐ hasn't arrived yet. | |
| 10. |
他父母呢? Tā fùmǔ ne? And his parents? |
她父母也还没到。 Tā fùmǔ yě hái méi dào. His parents haven't come yet either. | |
| 11. |
陈同志走了马? Chén tóngzhì zǒu le ma? Has comrade Chén left? |
陈同志还没走。 Chén tóngzhì hái méi zǒu. Comrade Chén hasn't left yet? | |
| 12. |
江同志呢? Jiāng tóngzhì ne? And comrade Jiāng? |
江同志也还没走。 Jiāng tóngzhì yě hái méi zǒu. Comrade Jiāng hasn't left yet either. | |
| 13. |
他/她母亲到了马? Tā mǔqin dào le ma? Has his/her mother arrived? |
他/她母亲还没到。 Tā mǔqin hái méi dào. His/her mother hasn't arrived yet. | |
| 14. |
他/她姐姐呢? Tā jiějie ne? And his/her older sister? |
他/她姐姐也还没到。 Tā jiějie yě hái méi dào. His/her older sister hasn't arrived yet either. |
Table 2.39. Give an affirmative response to the first question in each exchange, and include hái and méi. in your response to the second question.
| Question | Answer | ||
|---|---|---|---|
| 1. |
他/她走了吗? Tā zǒu le ma? Has he/she left? |
他/她已经走了。 Tā yǐjīng zǒu le. He/she has already left. | |
| 2. |
他/她爱人呢? Tā àiren ne? And his/her spouse? |
他/她爱人还没走。 Tā àiren hái méi zǒu. His/her spouse hasn't left yet. | |
| 3. |
他/她来了吗? Tā lái le ma? Has he/she come? |
他/她已经来了。 Tā yǐjīng lái le. He/she has already come. | |
| 4. |
他/她爱人呢? Tā àiren ne? And his/her spouse? |
他/她爱人已经还没来。 Tā àiren hái méi lái. His/her spouse hasn't come yet. | |
| 5. |
他/她到了吗? Tā dào le ma? Has he/she arrived? |
他/她已经到了。 Tā yǐjīng dào le. He/she has arrived. | |
| 6. |
他/她爱人呢? Tā àiren ne? And his/her spouse? |
他/她爱人还没到。 Tā àiren hái méi dào. His/her spouse hasn't arrived yet. | |
| 7. |
王先生走了吗? Wáng xiānsheng zǒu le ma? Has Mr. Wáng left? |
王先生已经走了。 Wáng xiānsheng yǐjīng zǒu le. Mr. Wáng has already left. | |
| 8. |
他母亲呢? Tā mǔqin ne? And his mother? |
她母亲还没走。 Tā mǔqin hái méi zǒu. His mother hasn't left yet. | |
| 9. |
钱同志来了吗? Qián tóngzhì lái le ma? Has comrade Qián come? |
钱同志已经来了。 Qián tóngzhì yǐjīng lái le. Comrade Qián has already come. | |
| 10. |
江同志呢? Jiāng tóngzhì ne? And comrade Jiāng? |
江同志还没来。 Jiāng tóngzhì hái méi lái. Comrade Jiāng hasn't come yet. | |
| 11. |
毛女士到了吗? Máo nǚshì dào le ma? Has Mrs. Máo arrived? |
毛女士已经到了。 Máo nǚshì yǐjīng dào le. Mrs. Máo has already arrived. | |
| 12. |
她妹妹呢? Tā mèimei ne? And her younger sister? |
他妹妹还没到。 Tā mèimei hái méi dào. Her younger sister hasn't arrived yet. | |
| 13. |
曾夫人走了吗? Zēng fūren zǒu le ma? Has Mrs. Zēng left? |
曾副人已经走了。 Zēng fūren yǐjīng zǒu le. Mrs. Zēng has already left. | |
| 14. |
他母亲呢? Tā mǔqin ne? And his mother? |
他母亲还没走。 Tā mǔqin hái méi zǒu. His mother hasn't left yet. |
Table 2.40. Respond to the question according to the model.
| Question | Answer | ||
|---|---|---|---|
| 1. |
他/她来了吗? Tā lái le ma? Has he/she come? |
他/她还没来。 Tā hái méi lái. He/she hasn't come yet. | |
| 2. |
他/她爱人呢? Tā àiren ne? And is/her spouse? |
他/她爱人已经来了。 Tā àiren yǐjīng lái le. His/her spouse has already come. | |
| 3. |
他/她走了吗? Tā zǒu le ma? Has he/she left? |
他/她还没走。 Tā hái méi zǒu. He/she hasn't left yet. | |
| 4. |
他/她爱人呢? Tā àiren ne? And his/her spouse? |
他/她爱人已经走了。 Tā àiren yǐjīng zǒu le. His/her spouse has already left. | |
| 5. |
他/她到了吗? Tā dào le ma? Has he/she arrived? |
他/她还没到。 Tā hái méi dào. He/she hasn't arrived yet. | |
| 6. |
他/她爱人呢? Tā àiren ne? And his/her spouse? |
他/她爱人已经到了。 Tā àiren yǐjīng dào le. His/her spouse has already arrived. | |
| 7. |
局同志来了吗? Gāo tóngzhì lái le ma? Has comrade Gāo come? |
局同志还没来。 Gāo tóngzhì hái méi lái. Comrade Gāo hasn't come yet. | |
| 8. |
孙同志呢? Sún tóngzhì ne? And comrade Sún? |
孙同志已经来了。 Sún tóngzhì yǐjīng lái le. Comrade Sún has already come. | |
| 9. |
张先生来了吗? Zhāng xiānsheng lái le ma? Has Mr. Zhāng come? |
张先生还没来。 Zhāng xiānsheng hái méi lái. Mr. Zhāng hasn't come yet. | |
| 10. |
他弟弟呢? Tā dìdi ne? And his younger brother? |
他弟弟已经来了。 Tā dìdi yǐjǐng lái le. His younger brother has already come. | |
| 11. |
他/她母亲到了吗? Tā mǔqin dào le ma? Has his/her mother arrived? |
他/她母亲还诶到。 Tā mǔqin hái méi dào. His/her mother hasn't arrived yet. | |
| 12. |
他/她妹妹呢? Tā mèimei ne? And his/her younger sister? |
他/她妹妹已经到了。 Tā mèimei yǐjīng dào le. His/her younger sister has already arrived. | |
| 13. |
王女士走了吗? Wāng nǚshì zǒu le ma? Has Mrs. Wāng left. |
王女士还没走。 Wāng nǚshì hái méi zǒu. Mrs. Wāng hasn't left yet. | |
| 14. |
张女士呢? Zhāng nǚshì ne? And Mrs. Zhāng? |
张女士已经走了。 Zhāng nǚshì yǐjīng zǒu le. Mrs. Zhāng has already left. |
Table 2.41. Respond to each question with a completed-action answer or a yet-to-be-completed answer, depending on the cue.
| Question | Cue | Answer | |||
|---|---|---|---|---|---|
| 1. |
他/她走了吗? Tā zǒu le ma? Has he/she left? |
昨天 zuótiān yesterday |
他/她已经走了。 Tā yǐjīng zǒu le. He/she has already left. | ||
| 2. |
他/她呢? Tā àiren ne? And his/her spouse? |
昨天 zuótiān yesterday |
他/她爱人也已经走了。 Tā àiren yě yǐjīng zǒu le. His/her spouse has already left too. | ||
| 3. |
他/她来了吗? Tā lǎi le ma? Has he/she come? |
明天 míngtiān tomorrow |
他/她还没来。 Tā hái méi lái. He/she hasn't come yet. | ||
| 4. |
他/她爱人呢? Tā àiren ne? And his/her spouse? |
明天 míngtiān tomorrow |
他/她爱人也还没来。 Tā àiren yě hái méi lái. His/her spouse hasn't come either. | ||
| 5. |
他/她到了? Tā dào le ma? Has he/she arrived? |
昨天 zuótiān yesterday |
他/她已经到了。 Tā yǐjīng dào le. He/she hasn't already yet. | ||
| 6. |
他/她爱人呢? Tā àiren ne? And his/her spouse? |
明天 míngtiān tomorrow |
他/她爱人还没到。 Tā àiren hái méi dào. His/her spouse hasn't arrived either. | ||
| 7. |
他/她走了吗? Tā zǒu le ma? Has he/she left? |
明天 míngtiān tomorrow |
他/她还没走。 Tā hái méi zǒu. He/she hasn't left yet. | ||
| 8. |
他/她哥哥呢? Tā gēge ne? And his/her older brother? |
昨天 zuótiān yesterday |
他/她哥哥已经走了。 Tā gēge yǐjīng zǒu le. His/her older brother hasn't left either. | ||
| 9. |
赵同志到了吗? Zhào tóngzhì dào le ma? Has comrade Zhào arrived? |
昨天 zuótiān yesterday |
赵同志已经到了。 Zhào tóngzhì yǐjīng dào le. Comrade Zhào has already arrived. | ||
| 10. |
王同志年呢? Wáng tóngzhì ne? And comrade Wáng? |
昨天 zuótiān yesterday |
王同志也已经到了。 Wáng tóngzhì yě yǐjīng dào le. Comrade Wáng has already arrived too. | ||
| 11. |
他/她父母走了马? Tā fùmǔ zǒu le ma? Have his/her parents left? |
明天 míngtiān tomorrow |
他/她父母还没走。 Tā fùmǔ hái méi zǒu. His/her parents hasn't left yet. | ||
| 12. |
他们孩子呢? Tāmen háizi ne? And their children? |
昨天 zuótiān yesterday |
他们孩子已经走了。 Tāmen háizi yǐjīng zǒu le. Their children have already left. | ||
| 13. |
他/她爱人来了呢? Tā àiren lái le ma? Has his/her spouse come? |
昨天 zuótiān yesterday |
他/她爱人已经来了。 Tā àiren yǐjīng lái le. His/her spouse has already come. | ||
| 14. |
他们孩子呢? Tāmen háizi ne? And his children? |
明天 míngtiān tomorrow |
他们孩子还没来。 Tāmen háizi hái méi lái. His children haven't come yet. |
Table 2.42. Respond according to the clue.
| Question | Cue | Answer | |||
|---|---|---|---|---|---|
| 1. |
他/她什么时候来? Tā shénme shíhou lái? When is he/she coming? |
明天 míngtiān tomorrow |
他/她明天来。 Tā míngtiān lái. He/she is coming tomorrow. | ||
| 2. |
李先生什么时候走? Lǐ xiānsheng shénme shíhou zǒu? When is Mr. Lǐ leaving? |
今天 jīntiān today |
他今天走。 Tā jīntiān zǒu. He is leaving today. | ||
| 3. |
胡小姐设么时候到? Hú xiǎojiě shénme shíhou dào? When is Miss Hú arriving? |
明天 míngtiān tomorrow |
她明天到。 Tā míngtiān dào. She is arriving tomorrow | ||
| 4. |
张个什么时候来 Zhāng xiānsheng shénme shíhou lái? When is Mr. Zhāng coming? |
后天 hòutian the day after tomorrow |
他后滩来。 Tā hòutiān lái. He is coming the day after tomorrow. | ||
| 5. |
王小姐什么时候到? Wáng xiǎojiě shénme shíhou dào? When is Miss Wáng arriving? |
今天 jīntiān today |
她今天到。 Tā jīntiān dào. She is arriving today. | ||
| 6. |
他/她什么时候走? Tā shénme shíhou zǒu? When is he/she leaving? |
后天 hòutiān the day after tomorrow |
他/她后天走。 Tā hòutiān zǒu. He/she is leaving the day after tomorrow. |
Table 2.43. For each item, ask "which day..."
| Cue | Answer | ||
|---|---|---|---|
| 1. |
他/她lai . Tā lái. He/she is coming. |
他/她哪天来? Tā něitiān lái? What day is he/she coming? | |
| 2. |
王先生走。 Wáng xiānsheng xǒu. Mr. Wáng is leaving. |
王先生哪天走? Wáng xiānsheng něitiān zǒu? What day is Mr. Wáng leaving? | |
| 3. |
李太太到。 Lǐ tàitai dào. Mrs. Lǐ is arriving? |
李太太哪天道? Lǐ tàitai něitiān dào? What day is Mrs. Lǐ arriving? | |
| 4. |
胡太太走。 Hú tàitai zǒu. Mrs. Hú is leaving. |
胡太太哪天走? Hú tàitai něitiān zǒu. What day is Mrs. Hú leaving? | |
| 5. |
张先生到。 Zhāng xiānsheng dào. Mr. Zhāng is arriving. |
张先生哪天到? Zhāng xiānsheng něitiān dào? What day is Mr. Zhāng arriving? | |
| 6. |
⻩太太来。 Huáng táitai lái. Mrs. Huáng is coming. |
⻩太太哪天来。 Huáng tàitai něitiān lái? What day is Mrs. Huáng coming? | |
| 7. |
他/她走。 Tā zǒu. He/she is leaving. |
他/她哪天走? Tā něitiān zǒu? What day is he/she leaving? |
Table 2.44. Transform the statement according to the model
| Statement | Answer | ||
|---|---|---|---|
| 1. |
他/她是哪么时候来? Tā shénme shíhou lái? When is he/she coming? |
他/她是什么时候来的? Tā shì shénme shíhou láide? When did he/she come? | |
| 2. |
王先生什么时候到? Wáng xiánsheng shénme shíhou dào? When is Mr. Wáng arriving? |
王先生是什么时候到的? Wáng xiánsheng shì shénme shíhou dàode? When did Mr. Wáng arrive? | |
| 3. |
李太太赛季恩么时候走? Lǐ tàitai shénme shíhou zǒu? When is Mrs. Lǐ leaving? |
李太太是什么时候走的? Li tàitai shì shénme shíhou zǒude? When did Mrs. Lǐ leave? | |
| 4. |
胡先生什么时候来? Hú xiānsheng shénme shíhou lái? When is Mr. Hú coming? |
胡先生是什么时候来的? Hú xiānsheng shì shénme shíhou láide? When did Mr. Hú come? | |
| 5. |
⻩太太什么时候到? Huāng tàitai shénme shíhou dào? When is Mrs. Huāng arriving? |
⻩太太是什么时候到的? Huáng tàitai shì shénme shíhou dàode? When did Mrs. Huāng arrive? | |
| 6. |
林太太什么时候走? Lín tàitai shénme shíhou zǒu? When is Mrs. Lín leaving? |
林太太是什么时候走的? Lín tàitai shì shénme shíhou zǒude? When did Mrs. Lín leave? | |
| 7. |
他/她什么时候来? Tā shénme shíhou lái? When is he/she coming? |
他/她是什么时候来的? Tā shì shénme shíhou láide? When did he/she come? |
Table 2.45. Respond with a shì...de. sentence when the cue makes it appropriate.
| Question | Cue | Answer | |||
|---|---|---|---|---|---|
| 1. |
他/她来。 Tā lái. He/she is coming. |
明天 míngtiān tomorrow |
他/她明天来。 Tā míngtiān lái. He/she is coming tomorrow. | ||
| 2. |
他/她来了。 Tā lái le. He/she has come. |
昨天 zuótiān yesterday |
他/她是昨天来的。 Tā shì zuótiān láide. He/she has come yesterday. | ||
| 3. |
王太太走。 Wáng tàitai zǒu. Mrs. Wáng is leaving. |
今天 jīntiān today |
王太太今天走。 Wáng tàitai jīntiān zǒu. Mrs. Wáng is leaving today. | ||
| 4. |
⻩太太走了。 Huáng tàitai zǒu le. Mrs. Huáng has left. |
前天 qiántiān the day before yesterday |
⻩太太是前天走的。 Huáng tàitai shì qiántiān zǒude. Mrs. Huáng left the day before yesterday. | ||
| 5. |
李先生来。 Lǐ xiānsheng lái. Mr. Lǐ is coming. |
后天 hòutiān the day after tomorrow |
李先生后天来。 Lǐ xiánsheng hòutiān lái. Mr. Lǐ is coming the day after tomorrow. | ||
| 6. |
林先生来了。 Lín xiānsheng lái le. Mr. Lín has come. |
昨天 zuótiān yesterday |
林先生是昨天来的。 Lín xiānsheng shì zuótiān láide. Mr. Lín came yesterday. | ||
| 7. |
⻢小姐到了。 Mǎ xiǎojiě dào le. Miss Mǎ has arrived. |
前天 qiántiān the day before yesterday |
⻢小姐是前天到的。 Mǎ xiǎojiě shì qiántiān dàode. Miss Mǎ has arrived the day before yesterday. |
Table 2.46. Give affirmative responses to the questions.
| Question | Answer | ||
|---|---|---|---|
| 1. |
他/她是昨天来的? Tā shì zuótiān láide ma? Did he/she come yesterday? |
是的。他/她是昨天来的。 Shìde. Tā shì zuótiān láide. Yes, he/she came yesterday. | |
| 2. |
王先生是今天道德马? Wáng xiānsheng shì jīntiān dàode ma? Did Mr. Wáng arrived today? |
是的。王先生是今天道德。 Shìde. Wáng xiānsheng shì jīntiān dàode. Yes, Mr. Wáng arrived today. | |
| 3. |
李同志是前天走的马? Lǐ tóngzhì shì qiántiān zǒude ma? Did comrade Lǐ leave the day before yesterday? |
是的。李同志是前天走的。 Shìde. Lǐ tóngzhì shì qiántiān zǒude. Yes, comrade Lǐ left the day before yesterday. | |
| 4. |
毛夫人明天来马? Máo fūren míngtiān lái ma? Is Mrs. Máo coming tomorrow? |
是的。毛夫人明天来? Shìde. Máo fūren míngtiān lái. Yes, Mrs. Máo is coming tomorrow. | |
| 5. |
他们孩子后天到马? Tāmen háizi hòutiān dào ma? Are their children arriving the day after tomorrow? |
是的。他们孩子后天到。 Shìde. Tāmen háizi hòutian dào. Yes, their children are arriving the day after tomorrow. | |
| 6. |
他/她父母今天走马? Tā fùmǔ jīntiān zǒu ma? Are his/her parents leaving? |
是的。他/她父母今天走。 Shìde. Tā fùmǔ jīntiān zǒu. Yes, his/her parents are leaving today. | |
| 7. |
张女士是昨天来的马? Zhāng nǚshì shì zuótiān láide ma? Did Mrs. Zhāng come yesterday? |
是的。张女士是昨天来的。 Shìde. Zhāng nǚshì shì zuótiān láide. No, Mrs. Zhāng did not come yesterday. |
Table 2.47. Give negative responses to the shì... de questions.
| Question | Answer | ||
|---|---|---|---|
| 1. |
他/她是昨天来的马? Tā shì zuótiān láide ma? Did he/she come yesterday? |
不。他/她不是昨天来的。 Bù. Tā bú shì zuótiān láide. No, he/she didn't come yesterday. | |
| 2. |
蒋先生是今天道德马? Jiāng xiānsheng shì jīntiān dàode ma? Did Mr. Jiāng arrive today? |
不。蒋先生不是今天到的。 Bù. Jiāng xiānsheng bú shì jīntiān dàode. No, Mr. Jiāng didn't arrive today. | |
| 3. |
张同志是前天走的马? Zhāng tóngzhì shì qiántiān zǒude ma? Did Comrade Zhāng leave the day before yesterday? |
张同志不是前天走的。 Bù. Zháng tóngzhì bú shì qiántian zǒude. No, Comrade Zhāng didn't leave day before yesterday. | |
| 4. |
他们是昨天来的马? Tāmen shì zuótiān láide ma? Did they come yesterday? |
不。他们不是昨天来的。 Bù. Tāmen bú shì zuótiān láide. No, they didn't come yesterday. | |
| 5. |
他们孩子是前天到的马? Tāmen háizi shì qiántiān dàode ma? Did their children arrive the day before yesterday? |
不。他们孩子不是前天到的。 Bù. Tāmen háizi bú shì qiántian dàode. No, theit children didn't arrive the day before yesterday. | |
| 6. |
何同志是今天走的马? Hé tóngzhì shì jīntiān zǒude ma? Did comrade Hé leave today? |
不。何 不是今天走的。 Bù. Hé tóngzhì bú shì jīntiān zǒude. No, comrade Hé didn't leave today. | |
| 7. |
他/她爱人是昨天来的马? Tā àiren shì zuótiān láide ma? Did his/her spouse come yesterday? |
不。他/她爱人不是昨天来的。 Bù. Tā àiren bú shì zuótiān láide. No, his/her spouse didn't come yesterday. |
Table 2.48. According to the cues, give an affirmative or a negative response to each shì...de question.
| Question | Cue | Answer | |||
|---|---|---|---|---|---|
| 1. |
他/她是昨天来的马? Tā shì zuótiān láide ma? Did he/she come yesterday? |
affirmative |
是的。他/她是昨天来的。 Shìde. Tā shì zuótiān láide. Yes, he/she came yesterday. | ||
| 2. |
他/她是昨天来的马? Tā shì zuótiān láide ma? Did he/she come yesterday? |
negative |
不。他/她不是昨天来的. Bù. Tā bú shì zuótiān láide. No, he/she didn't come yesterday. | ||
| 3. |
王同志是前天道德马? Wáng tóngzhì shì qiántiān dàode ma? Did comrade Wáng arrive the day before yesterday? |
negative |
不。王同志不是前天到的。 Bù. Wáng tóngzhì bú shì qiántiān dàode. No, comrade Wáng didn't arrive the day before yesterday. | ||
| 4. |
他/她哥哥是今天来的马? Tā gēge shì jīntiān láide ma? Did his/her older brother come today? |
negative |
不。他/她哥哥不是今天来的。 Bù. Tā gēge bú shì Jīntiān láide. No, his/her older brother didn't come today. | ||
| 5. |
李先生是今天走的马? Lǐ xiānsheng shì jīntiān zǒude ma? Did Mr. Lǐ leave today? |
negative |
不。李先生不是今天走的。 Bù. Lǐ xiānsheng bú shì jīntiān zǒude. No, Mr. Lǐ didn't leave today. | ||
| 6. |
赵夫人是昨天到的马? Zhào fūren shì zuótiān dàode ma? Did Mrs. Zhào arrive yesterday? |
affirmative |
是的。赵夫人是昨天到的。 Shìde. Zhào fūren shì zuótiān dàode. Yes, Mrs. Zhào did arrive yesterday. | ||
| 7. |
他们孩子是前天走的马? Tāmen háizi shì qiántiān zǒude ma? Did their children leave the day before yesterday? |
negative |
不。他们孩子不是前天走的。 Bù. Tāmen háizi bú shì qiántiān zǒude. No, their children didn't leave the day before yesterday. | ||
| 8. |
孙女士是昨天道德马? Sūn nǚshì shì zuótiān dàode ma? Did Mrs. Sūn arrive yesterday? |
negative |
B不。孙女士不是昨天道的。 Bù. Sūn nǚshì bǔ shì zuótiān dàode. No, Mrs. Sūn didn't arrive yesterday |
Date and Place of birth.
Days of the week.
Ages.
The marker le for new situations.
| 1. | A: | Andesen Fūren, nǐ shì zài nǎr shēngde? | 安德森夫人,你是在哪儿生的? | Mrs. Andersen, where were you born? |
| B: | Wǒ shì zài Dézhōu shēngde. | 我是在得州生的。 | I was born in Texas. | |
| 2. | A: | Nǐmen shì Xīngqīsì dàode ma? | 你们是星期四到的吗? | Did you arrive on Thursday? |
| B: | Bú shì, wǒmen shì Xīngqīwǔ dàode. | 不是,我们是星期五到的。 | No, we arrived on Friday. | |
| 3. | A: | Nǐmen xīngqījǐ zǒu? | 你们星期几走? | What day of the week are you leaving? |
| B: | Wǒmen Xīngqītiān zǒu. | 我们星期天走。 | We are leaving on Sunday. | |
| 4. | A: | Nǐ shì něinián shēngde? | 你是哪年生的? | What year are you born? |
| B: | Wǒ shì Yī jiǔ sān jiǔ nián shēngde. | 我是一九三九年生的。 | I was born in 1939. | |
| 5. | A: | Nǐ shì jǐyüè shēngde? | 你是几月生的? | What month were you born? |
| B: | Wǒ shì Qíyüè shēngde. | 我是七月生的。 | I was born in July. | |
| 6. | A: | Nǐ shì jǐhào shēngde? | 你是几号生的? | What day of the month were you born? |
| B: | Wǒ shì Sìhào shēngde. | 我是四号生的。 | I was born on the fourth. | |
| 7. | A: | Nǐ duó dà le? | 你多大了? | How old are you? |
| B: | Wǒ èr shi sì le. | 我二十四了。 | I'm 24. | |
| 8. | A: | Nǐ duó dà le? | 你多大了? | How old are you? |
| B: | Wǒ sān shi wǔ le. | 我三十五了。 | I'm 35. | |
| 9. | A: | Nǐmen nǚháizi jǐsuì le? | 你们女孩子几岁了? | How old is your girl? |
| B: | Tā básuì le. | 她八岁了。 | She's eight years old. | |
| 10. | A: | Nǐmen nánháizi dōu jǐsuì le? | 你们男孩子都几岁了? | How old are your boys? |
| B: | Yíge jiǔsuì le, yíge liùsuì le. | 一个九岁了, 一个六岁了。 | One is nine, and one is six. |
| duó dà | 多大 | how old |
| hòunián (hòunian) | 后年 | the year after next |
| jǐhào | 几号 | what day of the month? |
| jīnnián (jīnnian) | 今年 | this year |
| jǐsuì | 几岁 | how old |
| jǐyüè | 几月 | what month |
| míngnián (míngnian) | 明年 | next year |
| něinián | 哪年? | which year |
| niánnián (niánnian) | 年年 | every year |
| qiánnián (qiánnian) | 前年 | the year before last |
| qǜnián (qǜnian) | 去年 | last year |
| shàngge yüè | 上个月 | last month |
| shēng | 生 | to be born |
| -suì | 岁 | year (of age) |
| xiàge yüè | 下个月 | next month |
| Xīngqīèr | 星期二 | Tuesday |
| xīngqījǐ | 星期几 | what day of the week |
| Xīngqīliù | 星期六 | Saturday |
| Xīngqīsān | 星期三 | Wednesday |
| Xīngqīsì | 星期四 | Thursday |
| Xīngqītiān | 星期日,星期天 | Sunday |
| Xīngqīwǔ | 星期五 | Friday |
| Xīngqīyī | 星期一 | Monday |
| zheìge yüè | 这个月 | this month |
| 1. | A: | Andesen Fūren, nǐ shì zài nǎr shēngde? | 安德森夫人,你是在哪儿生的? | Mrs. Andersen, where were you born? |
| B: | Wǒ shì zài Dézhōu shēngde. | 我是在得州生的。 | I was born in Texas. |
The shì...de construction is used to focus on place expressions as well as on time and manner expressions.
| Wǒ | shi | zài Měiguó | shēng | -de. | I was born in America. WHERE |
| Wǒ | shi | zuótiān | dào | -de. | I arrived yesterday. WHEN |
| Wǒ | shi | yíge rén | lái | -de. | I came alone. HOW |
| 2. | A: | Nǐmen shì Xīngqīsì dàode ma? | 你们是星期四到的吗? | Did you arrive on Thursday? |
| B: | Bú shì, wǒmen shì Xīngqīwǔ dàode. | 不是,我们是星期五到的。 | No, we arrived on Friday. | |
| 3. | A: | Nǐmen xīngqījǐ zǒu? | 你们星期几走? | What day of the week are you leaving? |
| B: | Wǒmen Xīngqītiān zǒu. | 我们星期天走。 | We are leaving on Sunday. |
Days of the week:
| xīngqījǐ | What day of the week? |
| xīngqīyī | Monday |
| xīngqīèr | Tuesday |
| xīngqīsàn | Wednesday |
| xīngqīsì | Thursday |
| xingqīwǔ | Friday |
| xīngqīliù | Saturday |
| xīngqītiān | Sunday |
Until now, you have always seen jǐ, "how many," at the beginning of a word (jǐge háizi, jǐwèi xiānsheng, jǐhào). In xīngqījǐ, -jǐ is at the end of the word. In both places, occupies the position of a number and acts like a number: xīngqījǐ, "What number day of the week?"
| 4. | A: | Nǐ shì něinián shēngde? | 你是哪年生的? | What year are you born? |
| B: | Wǒ shì Yī jiǔ sān jiǔ nián shēngde. | 我是一九三九年生的。 | I was born in 1939. |
The word for "year," -nián is a bound word (like the word for "day," -tiān). The question word něinián, "which year," is formed with the bound word něi "which."
The year is given as a sequence of digits, so that 1972, Yījiǔqīèrnián would literally be "one-nine-seven-two year." In a sequence of digits, the word èr- (not liǎng- is used for 2, and the words for 1, T, and 8 keep their basic high tones. (See notes on No. 10 for cases in which these tones change.)
| 5. | A: | Nǐ shì jǐyüè shēngde? | 你是几月生的? | What month were you born? |
| B: | Wǒ shì Qíyüè shēngde. | 我是七月生的。 | I was born in July. |
Months:
| jǐyüè? | What month? | ||
| yíyüè | January | qíyüè | July |
| èryüè | February | báyüè | August |
| sānyüè | March | jiǔyüè | September |
| sìyüè | April | shíyüè | October |
| wǔyüè | May | shǐyīyüè | November |
| liùyüè | June | shíèryüè | December |
Since the names of the months are formed with numbers, jǐ- "how many," is the appropriate question word to use for "what month." Jǐ- is used in Běijīng to ask for a number expected to be around 10 or 11.
Notice the tones on the words for 1, 7 and 8, which most Peking speakers pronounce as Rising before Falling-tone words such as yüè. The syllable -yī- in the word for "November," however, is usually pronounced with the High tone: shíyīyüè (See the notes on No, 10 for a summary of tone changes.)
| 6. | A: | Nǐ shì jǐhào shēngde? | 你是几号生的? | What day of the month were you born? |
| B: | Wǒ shì Sìhào shēngde. | 我是四号生的。 | I was born on the fourth. |
Days of the month are expressed by the number of the day followed by the bound word -haò. You will remember that -hào is also used in giving addresses.
In asking about days of the month, "how many," is used, even though the question may be answered by a number as high as 31. The month and day of the month may be given together. For example:
| Nǐ shi jǐyüè jǐhào shēngde? | What is your month and day of birth? |
| Wǒ shi bāyüè jiǔhào shēngde. | I was born on August 9. |
| 7. | A: | Nǐ duó dà le? | 你多大了? | How old are you? |
| B: | Wǒ èr shi sì le. | 我二十四了。 | I'm 24. | |
| 8. | A: | Nǐ duó dà le? | 你多大了? | How old are you? |
| B: | Wǒ sān shi wǔ le. | 我三十五了。 | I'm 35. |
Nǐ duō dà le? "How old are you?" literally means "How big (in years of age) are you?" This is a common way to ask a person's age. The question is appropriate for asking the age of a child or a young adult, but the expression is not considered polite enough for asking an older adult his age. (More formal ways to ask a person's age will be introduced on the C-2, P-2, and drill tapes.)
The marker le_which ends these sentences calls attention to the fact that something is true now that was not true before.
![]() | Note |
|---|---|
Ages may also be asked and given without using the new-situation le. |
Le has only this new-situation meaning in these sentences. It has no meaning of completion, since in fact, there is no completed event.
One way to reflect the new-situation le in the English translation is to add the word "now": I'm 35 now." Essentially, however, "new situation" (sometimes called change of state") is a Chinese grammatical category with no simple English equivalent.
The marker le for new situations is always found at the end of a sentence and is sometimes called "sentence le."
Notice that neither answer contains a verb. The verb that has been left out is yǒu "to have." The verb may not be left out in the negative: Wǒ méiyou sānshiwǔ. "I’m not 35."
| 9. | A: | Nǐmen nǚháizi jǐsuì le? | 你们女孩子几岁了? | How old is your girl? |
| B: | Tā básuì le. | 她八岁了。 | She's eight years old. |
-suì: In the traditional Chinese system of giving ages, a person is one -sui old at birth and becomes another -suì old on the New Year's following his birth. A baby born the day before New Year's would thus be two -suì old on the day after his birth. Most Chinese, however, have now switched to the Western style of computing age and use -suì just as we use years old.
The word -suì like the word -hào, is a bound word shoving what kind of thing a number is counting.
In a date or address you are listing a number and use èr for 2, while in giving an age you are counting an amount of something and use liǎng: liǎngsuì, "two years old."
| 10. | A: | Nǐmen nánháizi dōu jǐsuì le? | 你们男孩子都几岁了? | How old are your boys? |
| B: | Yíge jiǔsuì le, yíge liùsuì le. | 一个九岁了, 一个六岁了。 | One is nine, and one is six. |
The word dōu is used when "both" or "all" would probably not be used in English, namely, when expecting different information about each of the things (or persons) being discussed. "All" tends to be collective, asking or telling about something the members of a group have in common. Dōu can be distributive, asking or telling something about the members of a group as individuals.
Yí, qí, bá: In the spoken language of Peking, the basic High tones of yī, qī and bā usually change to Rising tones before Falling-tone words (such as -hào, yüè, and -suì). This change is most common when the complete number given has only one digit. When there are two or more digits, the qī and bā of numbers ending in 7 and 8 are more likely to have Rising tones than the yī of numbers ending in 1 (which is usually in the High tone).
Compare:
| shíqíhào | the 17th |
| shíyīyüè | November |
In all cases, the High tone is more likely to be kept in rapid speech. You may also encounter speakers who never make changes in the tones of yī, qī and bā.
Remember that, in the digit-by-digit form of giving the year, the numbers 1, 7, and 8 keep their basic High tones: Yījiǔbāliùnián 1986.
| Days | qiántiān | zuótiān | jīntiān | mīngtiān | hòutiān |
| Years | qiánnián | qǜnián | jīnnián | míngnián | hòunián |
In the Chinese system of expressing relative time in terms of days and years, only one pair of terms is not parallel: zuótiān "yesterday," and qǜnián "last year."
![]() | Note |
|---|---|
added by Eric Streit with the explanations given by a Chinese native about the drills I and the use of suìshu 岁数 and Niánjì 年纪
|
Table 2.49. According to the cues, give an answer to each shì...de question.
| Question | Cue | Answer | |||
|---|---|---|---|---|---|
| 1. |
请问,他/她是在那儿生的? Qǐngwèn, tā shì zài nǎr shēngde? May I ask, where was he/she born? |
德州 Dézhōu Texas |
他/她是在德州生的。 Tā shì zài Dézhōu shēngde. He/she was born in Texas. | ||
| 2. |
请问,你爱人是在那儿生的? Qǐngwèn, nǐ àiren shì zài nǎr shēngde? May I ask, where was your spouse born? |
加州 Jiāzhōu California |
他/她是在加州生的。 Tā shì zài Jiāzhōu shēngde. He/she was born in California. | ||
| 3. |
请问,他/她爱人是在那儿生的? Qǐngwèn, tā àiren shì zài nǎr shēngde? May I ask, where was his/her spouse born? |
上海 Shànghǎi Shànghǎi |
他/她是在上海生的。 Tā shì zài Shànghǎi shēngde. He/she was born in Shànghǎi. | ||
| 4. |
请问,你孩子是在那儿生的? Qǐngwèn, nǐ háizi shì zài nǎr shēnde? May I ask, where was your child born? |
四川 Sìchuān Sìchuān |
他/她是在四川生的。 Tā shì zài Sìchuān shēngde. He/she was born in Sìchuān | ||
| 5. |
请问,你们女孩子是在那儿生的? Qǐngwèn, nǐmen nǚháizi shì zài nǎr shēngde? May I ask, where was your daughter born? |
北京 Běijīng Běijīng |
她是在北京生的。 Tā shì zài Běijīng shēngde. She was born in Běijīng. | ||
| 6. |
请问,你们男孩子是在那儿生的? Qǐngwèn, nǐmen nánháizi shì zài nǎr shēngde? May I ask, where was your son born? |
我住在马萨诸塞州 mǎsàzhūsāi zhōu (Mázhōu) Massachusetts |
他是在我住在马萨诸塞州生的。 Tā shì zài mǎsàzhūsāi zhōu (Mázhōu) shēngde. He was born in Massachusetts. | ||
| 7. |
请问,曾先生是在那儿生的? Qǐngwèn, Zēng xiānsheng shì zài nǎr shēngde? May I ask, where was Mr. Zēng born? |
纽约 Niǔ Yüe New York |
他是在纽约生的。 Tā shì zài Niǔ Yüe shēngde. He was born in New York. |
Table 2.50. Transform the question according to the model.
| Question | Answer | Answer | |||
|---|---|---|---|---|---|
| 1. |
请问,你是什么时候走? Qǐngwèn, nǐ shénme shíhou zǒu? May I ask, when are you leaving? |
哪天 něitiān what day |
请问,你哪天走? Qǐngwèn, nǐ něitiān zǒu? May I ask, what day are you leaving? | ||
| 2. |
请问,你哪天走? Qǐngwen, nǐ něitiān zǒu? May I ask, what day are you leaving? |
几月 Jǐyüe what month |
请问,你几月走? Qǐngwèn, nǐ jǐyüe zǒu? May I ask, what month are you leaving? | ||
| 3. |
请问,你几月走? Qǐngwèn, nǐ jǐyüe zǒu? May I ask, what month are you leaving? |
几号 Jǐhào what day of the month |
请问,你几号走? Qǐngwèn, nǐ jǐhào zǒu? May I ask, what day of the month are you leaving? | ||
| 4. |
请问,你几号走? Qǐngwèn, nǐ jǐhào zǒu? May I ask, what day of the month are you leaving? |
哪年 něinián what year |
请问,你哪年走? Qǐngwèn, nǐ něinián zǒu? May I ask, what year are you leaving? | ||
| 5. |
请问,你哪年走? Qǐngwèn, nǐ něinián zǒu? May I ask, May I ask, what year are you leaving? |
几月几号 jǐyüe jǐhào what month and what day of the month |
请问,你几月几号走? Qǐngwèn, nǐ jǐyüe jǐhào zǒu? May I ask, what month, what day of the month are you leaving? | ||
| 6. |
请问,你几月几号走? Qǐngwèn, nǐ jǐyüe jǐhào zǒu? May I ask, what month, what day of the month are you leaving? |
星期几 xīngqījǐ what day of the week |
请问,你星期几走? Qǐngwèn, nǐ xīngqījǐ zǒu? May I ask, what day of the week are you leaving? |
Table 2.51. According to the cues, give an affirmative or a negative response to each shì...de question.
| Question | Cue | Answer | |||
|---|---|---|---|---|---|
| 1. |
我们星期一走。 Wǒmen xīngqīyǐ zǒu. We are leaving on Monday. |
星期二 xīngqīèr Tuesday |
我们星期二走。 Wǒmen xīngqīèr zǒu. We are leaving on Tuesday. | ||
| 2. |
我们星期二走。 Wǒmen xīngqīèr zǒu. We are leaving on Tuesday. |
星期三 xīngqīsān Wednesday |
我们星期三走。 Wǒmen xīngqīsān zǒu. We are leaving on Wednesday. | ||
| 3. |
我们星期三走。 Wǒmen xīngqīsān zǒu. We are leaving on Wednesday. |
星期四 xīngqīsì Thursday |
我们星期四走。 Wǒmen xīngqīsì zǒu. We are leaving on Thursday. | ||
| 4. |
我们星期四走。 Wǒmen xīngqīsì zǒu. We are leaving on Thursday. |
星期几 xīngqījǐ what day of the week |
我们星期几走? Wǒmen xīngqījǐ zǒu? What day of the week are you leaving? | ||
| 5. |
我们星期几走? Wǒmen xīngqījǐ zǒu? What day of the week are you leaving? |
星期五 xīngqīwǔ Friday |
我们星期五走。 Wǒmen xīngqīwǔ xǒu. We are leaving on Friday. | ||
| 6. |
我们星期五走。 Wǒmen xīngqīwǔ zǒu. We are leaving on Friday. |
星期天 xīngqītiān Sunday |
我们星期天走。 Wǒmen xīngqītiān zǒu. We are leaving on Sunday. | ||
| 7. |
我们星期天走。 Wǒmen xīngqītiān zǒu. We are leaving on Sunday. |
星期六 xīngqīliù Saturday |
我们星期六走。 Wǒmen xīngqīliù zǒu. We are leaving on Saturday. | ||
| 8. |
我们星期六走。 Wǒmen xīngqīliù zǒu. We are leaving on Saturday. |
星期一 xīngqīyī Monday |
我们星期一走。 Wǒmen xīngqīyī zǒu. We are leaving on Monday. |
Table 2.52. According to the cues, give an affirmative or a negative response to each shì...de question.
| Question | Cue | Answer | |||
|---|---|---|---|---|---|
| 1. |
你孩子是哪天生的? Nǐ háizi shì něinián shēngde? What year was your child born? |
1971 |
他/她是一九七一年生的。 Tā shì yījiǔqīyīnián shēngde. He was born in 1971. | ||
| 2. |
李先生是哪年生的? Lǐ xiānsheng shì něinián shēngde? What year was Mr. Lǐ born? |
1944 |
他是一九四四年生的。 Tā shì yījiǔsìsìnián shēngde. He was born in 1944. | ||
| 3. |
你弟弟是哪年生的? Nǐ dìdi shì něinián shēngde? What year was your younger brother born? |
1940 |
他是一九四零年生的。 Tā shì yījiǔsìlíngnián shēngde. He was born in 1940. | ||
| 4. |
哪个孩子是哪年生的? Něige háizi shì něinián shēngde? What year was that child born? |
1967 |
他/她是一九六七年生的。 Tā shì yījiǔliùqīnián shēngde. He was born in 1967. | ||
| 5. |
这个男孩子是哪年生的? Zhèige nánháizi shì něiniān shēngde? What year was this boy born? |
1968 |
他/她是一九六八生的。 Tā shì yījiǔliùbānián shēngde. He was born in 1968. | ||
| 6. |
那个人是哪年生的? Nèige rén shì něinián shēngde? What year was that person born? |
1927 |
他/她是一九二七年生的。 Tā shì yījiǔèrqīnián shēngde. He/she was born in 1927. | ||
| 7. |
他/她是哪年生的? Tā shì něinián shēngde? What year was he/she born? |
1933 |
他/她是一九三三年生的。 Tā shì yījiǔsānsānnián shēngde. He/she was born in 1933. |
Table 2.53. According to the cues, give an affirmative or a negative response to each shì...de question.
| Question | Cue | Answer | |||
|---|---|---|---|---|---|
| 1. |
他/她是几月生的? Tā shì jǐyüè shēngde? What month was he/she born? |
二月 èryüe February |
他/她是二月生的。 Ta shì èryüè shēngde. He/she was born in February. | ||
| 2. |
他/她爱人是几月生的? Tā àiren shì jǐyüè shēngde? What month was his/her spouse born? |
五月 wǔyüè May |
他/她是五月生的。 Tā shì wǔyüè shēngde. He/she was born in May. | ||
| 3. |
张同志是几月生的? Zhāng tóngzhì shì jǐyüè shēngde? What month was comrade Zhāng born? |
四月 sìyüè April |
他/她是四月生的。 Tā shì sìyüè shēngde. He was born in April. | ||
| 4. |
王同志是几月生的? Wāng tóngzhì shì jǐyüè shēngde? What month was comrade Wāng born? |
十一月 shíyīyüè November |
他/她是十一月生的。 Tā shì shíyīyüè shēngde. He/she was born in November. | ||
| 5. |
你爱人是几月生的? Nǐ àiren shì jǐyüè shēngde? What month was your spouse born? |
八月 bāyüè August |
他/她是八月生的。 Tā shì bāyüè shēngde. He/she was born in August. | ||
| 6. |
你哥哥是几月生的? Nǐ gēge shì jǐyüè shēngde? What month was your older brother born? |
十二月 shíèryüè December |
他是十二月生的。 Tā shì shíèryüè shēngde. He was born in December. | ||
| 7. |
他/她妹妹是几月生的? Ta mèimei shì jǐyüè shēngde? What month was your younger sister born? |
六月 liùyüè June |
她是六月生的。 Tā shì liùyüè shēngde. She was born in June. |
Table 2.54. According to the cues, give an affirmative or a negative response to each shì...de question.
| Question | Cue | Answer | |||
|---|---|---|---|---|---|
| 1. |
他/她是一月生的。 Tā shì yíyüè shēngde. He/she was born in January. |
一号 yíhào first |
他/她是一月一号生的。 Tā shì yíyüè yíhào shēngde. He/she was born in January first. | ||
| 2. |
他/她是一月生的。 Tā shì yíyüè shēngde. He/she was born in January. |
十一号 shíyīhào 11th |
他/她是一月十一号生的。 Tā shì yíyüè shíyīhào shēngde. He/she was born on the 11th of January. | ||
| 3. |
他/她是一月生的。 Tā shì yíyüè shēngde. He/she was born in January. |
二十六号 èrshiliùhào 26th |
他/她是一月二十六号生的。 Tā shì yíyüè èrshiliùhào shēngde. He/she was born on the 26th of January. | ||
| 4. |
他/她是一月上的。 Ta shì yíyüè shēngde. He/she was born in January. |
七号 qíhào 7th |
他/她是一月七号生的。 Tā shì yíyüè qíhào shēngde. He/she was born on the 7th of January. | ||
| 5. |
他/她是一月生的。 Tā shì yíyüè shēngde. He/she was born in January. |
十四号 shísìhào 14th |
他/她是一月十四号生的。 Tā shì yíyüè shísìhào shēngde. He/she was born on the 14th of January. | ||
| 6. |
他/她是一月生的。 Tā shì yíyüè shēngde. He/she was born in January. |
二十八号 èrshibāhào 28th |
他/她是一月二十八号生的。 Tā shì yíyüè èrshibāhào shēngde. He/she was born on the 28th of January. | ||
| 7. |
他/她是 Tā shì yíyüè shēngde. He/she was born in January. |
十号 shíhào 10th |
他/她是一月十号生的。 Tā shì yíyüè shíhào shēngde. He/she was born on the 10th of January. |
Table 2.55. According to the cues, give an affirmative or a negative response to each shì...de question.
| Question | Cue | Answer | |||
|---|---|---|---|---|---|
| 1. |
你们女孩子几岁了? Nǐmen nǚhāizi jǐsuì le? How old is your daughter? |
5 |
她五岁了。 Ta wǔsuì le. She is five. | ||
| 2. |
他们男孩子几岁了? Tāmen nánháizi jǐsuì le? How old is their boy? |
11 |
他十一岁了。 Tā shíyīsuì le. He is 11. | ||
| 3. |
胡太太女孩子几岁了? Hú tàitai nǚháizi jǐsuì le? How old is Mrs. Hú daughter? |
13 |
她十三岁了。 Tā shísānsuì le. She is 13. | ||
| 4. |
他/她妹妹几岁了? Ta mèimei jǐsuì le? How old is hi/her younger sister? |
7 |
她七岁了。 Ta qísuì le. She is 7. | ||
| 5. |
你男孩子几岁了? Nǐ nánháizi jǐsuì le? How old is your boy? |
6 |
他六岁了。 Ta liùsuì le. He is 6. | ||
| 6. |
你女孩子几岁了? Nǐ nǚháizi jǐsuì le? How old is your daughter? |
4 |
她四岁了。 Tā sìsuì le . She is 4. | ||
| 7. |
那个男孩子几岁了? Nèige nánháizi jǐsuì le? How old is that boy? |
8 |
他八岁了。 Tā bāsuì le. He is 8. |
Table 2.56. According to the cues, give an affirmative or a negative response to each shì...de question.
| Question | Cue | Answer | |||
|---|---|---|---|---|---|
| 1. |
他/她多大了? Tā duó dà le? How old is he/she? |
35 |
他/她三十五了。 Tā sānshiwǔ le. He/she is 35. | ||
| 2. |
你哥哥多大了? Nǐ gēge duó dà le? How old is your older brother? |
44 |
他四十四了。 Tā sìshisì le. He is 44. | ||
| 3. |
你弟弟多大了? Nǐ dìdi duó dà le? How old is your younger brother? |
30 |
他三十了。 Tā sānshi le. He is 30. | ||
| 4. |
他/她姐姐多大了? Ta jiějie duó dà le? How old is his/her older sister? |
47 |
她四十七了。 Tā sìshiqī le. She is 47. | ||
| 5. |
你妹妹多大了? Nǐ mèimei duó dà le? How old is your younger sister? |
32 |
她三十二了。 Tā sānshièr le. She is 32. | ||
| 6. |
他/她爱人多大了? Ta àiren duó dà le? How old is his/her spouse? |
28 |
他/她二十八了。 Tā èrshibā le. He/she is 28. | ||
| 7. |
王同志多大了? Wáng tóngzhì duó dà le? How old is comrade Wáng? |
41 |
他四十一了。 Ta sìshiyī le. He/she is 41. |
Table 2.57. According to the cues, give an affirmative or a negative response to each shì...de question.
| Question | Cue | Answer | |||
|---|---|---|---|---|---|
| 1. |
您母亲多大岁数了? Nín mǔqin duó dà suìshu le? How old is your mother? |
65 |
她六十五岁了。 Tā liùshiwǔsuì le. She is 65. | ||
| 2. |
您父亲多大岁数了? Nín fùqin duódà suìshu le? How old is your father? |
67 |
他六十七岁了。 Tā liùshiqīsuì le. He is 67. | ||
| 3. |
他/她姐姐多大岁数了? Tā jiějie duódà suìshu le? How old is his/her older sister? |
46 |
他四十六岁了。 Tā sìshiliùsuì le. She is 46. | ||
| 4. |
他/她哥哥多大岁数了? Tā gēge duó dà suìshu le? How old is his/her older brother? |
44 |
他四十四岁了。 Tā sìshisìsuì le. He is 44. | ||
| 5. |
张先生多大 岁数了? Zhāng xiānsheng duódà suìshu le? How old is is Mr. Zhāng? |
72 |
他七十二岁了。 Tā qīshièrsuì le. He is 72. | ||
| 6. |
王太太多大岁数了? Wáng tàitai duó dà suìshu le? How old is Mrs. Wáng? |
59 |
她五十九岁了。 Tā wǔshijiǔsuì le. She is 59. | ||
| 7. |
王太太妹妹多大岁数了? Wáng tàitai mèimei duó dà suìshu le? How old is Mrs. Wáng's younger sister? |
58 |
她五十八岁了。 Tā wǔshibāsuì le. She is 58. |
Table 2.58. Transform the question according to the model.
| Question | Answer | ||
|---|---|---|---|
| 1. |
他/她是五月来的。 Tā shì wǔyüè láide. He/she came in May. |
哦。他/她山个月来的。 Où. Tā shì shàngge yüè láide. Oh. He/she came last month. | |
| 2. |
他/她七月来。 Tā qíyüè lái. He/she is coming in July. |
哦。他/她下个月来。 Où. Tā xiàge yüè lái. Oh. He/she is coming next month. | |
| 3. |
他/她六月来。 Tā liùyüè lái. He/she is coming in June. |
哦。他/她这个月来。 Où. Tā zhèige yüè lái. Oh. He/she is coming this month. | |
| 4. |
他/她是六月来的。 Tā shì liùyüè láide. He/she is came in June. |
哦。他/她这个月来的。 Où. Tā shì zhèige yüè láide. Oh. He/she came in June. | |
| 5. |
他/她七月走。 Tā qīyüè zǒu. He/she is leaving in September. |
哦。他/她下个月走。 Où. Tā xiàge yüè zǒu. Oh. He/she is leaving next month. | |
| 6. |
他/她是五月到的。 Tā shì wǔyüè dàode. He/she arrived in May. |
哦。他/她是上个月到的。 Où. Tā shì shàngge yüè dàode. Oh. He/she is arrived last month. | |
| 7. |
他/她是六月走的。 Tā shì liùyüè zǒude. He/she left on June. |
哦。他/她是这个月走的。 Où. Tā shì zhèige yüè zǒude. Oh. He/she left this month. |
Table 2.59. Transform the question according to the model.
| Statement | Question | ||
|---|---|---|---|
| 1. |
他/她是一九三五年生的。 Tā shì yījiǔsānwǔnián shēngde. He/she was born in 1935. |
他/她是哪年生的? Tā shì něinián shēngde? What year was he/she born? | |
| 2. |
他/她是四月来的。 Tā shì sìyüè láide. He/she came in April. |
他/她是几月来的? Tā shì jǐyüè láide? What month did he/she come? | |
| 3. |
他/她是星期五走的。 Tā shì xīngqīwǔ zǒude. He/she left on Friday. |
他/她是星期几走的? Tā shì xīngqījǐ zǒude? What day of the week did he/she leave? | |
| 4. |
他/她是七号到的。 Tā shì qīhào dàode. He/she has arrived on the seventh. |
他/她是几号到的? Tā shì jǐhào dàode? What day of the month did he/she arrive? | |
| 5. |
他/她是一九七四年来的。 Tā shì yījiǔqīsìnián láide. He/she has come in 1974. |
他/她是哪年来的? Tā shì něinián láide? What year did he/she came? | |
| 6. |
他/她是星期天走的。 Tā shì xīngqītiān zǒude. He/she has left on Sunday. |
他/她是星期几走的? Tā shì xīngqījǐ zǒude? What day did he/she leave. | |
| 7. |
他/她是九月生的。 Tā shì jiǔyüè shēngde. He/she was born in September. |
他/她是几月生的? Tā shì jǐyüè shēngde? What month was he/she born? |
Duration phrases
The marker le for completion.
The "double le" construction.
The marker -guo.
Action verbs.
State verbs.
| 1. | A: | Nǐ zhù duó jiǔ? | 你住多久? | How long are you staying? |
| B: | Wǒ zhù yìnián. | 我住一年。 | I'm staying one year. | |
| 2. | A: | Nǐ tàitai zhù duó jiǔ? | 你太太住多久? | How long is your wife staying? |
| B: | Ta zhù liǎngtiān. | 她住两天。 | She is staying two days. | |
| 3. | A: | Nǐ tàitai zài Xiānggǎng zhù duó jiǔ? | 你太太在香港住多久? | How long is your wife staying in Hong Kong? |
| B: | Wǒ xiǎng tā zhù liǎngtiān. | 我想她住两天。 | I think she is staying two days. | |
| 4. | A: | Nǐ xiǎng zhù duò jiǔ? | 你想住多久? | How long are you thinking of staying? |
| B: | Wǒ xiǎng zhù yìnián. | 我想住一年。 | I'm thinking of staying one year. | |
| 5. | A: | Nǐ xiǎng zài Táiwān zhù duó jiǔ? | 你想在台湾住多久? | How long are you thinking of staying in Taiwan? |
| B: | Wǒ xiǎng zhù báge yüè. | 我想住八个月。 | I'm thinking of staying eight months. | |
| 6. | A: | Nǐ péngyou xiǎng zhù duó jiǔ? | 你朋友想住多久? | How long is your friend thinking of staying? |
| B: | Tā xiǎng zhù liǎngge xīngqī. | 他想住两个星期。 | He is thinking of staying two weeks. | |
| 7. | A: | Nǐ láile duó jiǔ le? | 你来了多久了? | How long have you been there? |
| B: | Wǒ láile sāntiān le. | 我来了三天了。 | I have been here three days. | |
| 8. | A: | Nǐ tàitai zài Xiānggǎng zhùle duó jiǔ? | 你太太在香港住了多久? | How long did your wife stay in Hong Kong? |
| B: | Tā zhùle liǎngtiān. | 她住了两天。 | She stayed two days. | |
| 9. | A: | Tā lái le ma? | 他来了吗? | Did he come? |
| B: | Lái le, tā lái le. | 来了,他来了。 | Yes, he came. | |
| 10. | A: | Tā lái le ma? | 他来了吗? | Did he come? |
| B: | Méi lái, tā méi lái. | 没来, 他没来。 | No, he didn't come. | |
| 11. | A: | Nǐ cóngqián láiguo ma? | 你从前来过吗? | Have you ever been here before? |
| B: | Wǒ cóngqián méi láiguo. | 我从前没来过。 | I have never been here before. |
| qù | 去 | to go |
| Niǔ Yüē | 纽约 | New York |
| cóngqián | 从前 | before |
| duó jiǔ | 多久 | how long |
| -guo | —过 | experiential marker |
| xiǎng | 想 | to think that, to want to, would you like to |
| Xiānggǎng | 香港 | Hong Kong |
| xīngqī | 星期 | week |
| zhù | 住 | to live somewhere |
| 1. | A: | Nǐ zhù duó jiǔ? | 你住多久? | How long are you staying? |
| B: | Wǒ zhù yìnián. | 我住一年。 | I'm staying one year. |
Expressions like duó jiǔ, "how long," and yìnián "one year," called duration phrases, come after the verb.
![]() | Note |
|---|---|
"One day" is yìtiān. The tone on yī changes to Falling before a High-tone. |
Notice the contrast with time-when phrases, like shénme shíhou, "when," and jīnnián "this year," which comes before the verb.
| Nǐ | shénme shíhou | When are you leaving? | ||
| Nǐ | zhù | duō jiǔ? | How long are you staying? |
If a duration phrase is used with the verb zhù, this phrase preempts the position after the verb; and any place phrase, like zài Běijīng, must come before the verb.
| Wǒ | zhù | zài Běijīng. | I'm l living in Běijīng. | |
| Nǐ | zài Běijīng | zhù | duó jiǔ? | How long are you staying in Běijīng? |
Yìnián: In telling how many years (giving an amount) no counter is used. The tone on yī, "one," changes to Falling before a Rising tone.
| 2. | A: | Nǐ tàitai zhù duó jiǔ? | 你太太住多久? | How long is your wife staying? |
| B: | Ta zhù liǎngtiān. | 她住两天。 | She is staying two days. |
Liǎngtiān: -tiān, "day," like -nián, "year," is used without a counter. When telling how many of something, the number 2 takes the form liǎng. (See Unit 3, notes on Nos. 3-4.)
| 3. | A: | Nǐ tàitai zài Xiānggǎng zhù duó jiǔ? | 你太太在香港住多久? | How long is your wife staying in Hong Kong? |
| B: | Wǒ xiǎng tā zhù liǎngtiān. | 我想她住两天。 | I think she is staying two days. | |
| 4. | A: | Nǐ xiǎng zhù duò jiǔ? | 你想住多久? | How long are you thinking of staying? |
| B: | Wǒ xiǎng zhù yìnián. | 我想住一年。 | I'm thinking of staying one year. |
The verb xiǎng, "to think that," "to want to," "would like to," may be used as a main verb or as an auxiliary verb. As a main verb it means "to think that." It is used this way in the answer of exchange 3 and in the following examples.
| Wǒ xiǎng tā míngtián lái. | I think he is coming tomorrow. |
| Wǒ xiǎng tā bú qù. | I think he is not going. |
When xiǎng is used as a main verb meaning "to think that," it is not made negative. This may be a special problem for English speakers who are used to saying "I don't think he is going."
In Chinese, it is: "I think he is not going" Wǒ xiǎng tā bú qù.
When xiǎng is used as an auxiliary verb, it means, "to want to," "would like to." It is used this way in exchange 4, which could also be translated as, "How long would you like to stay?"
Here are other examples:
| Nǐ xiǎng zǒu ma? | Would you like to leave? OR Do you want to go? |
| Wǒ bù xiǎng zǒu. | I don't want to leave. |
| Nǐ xiǎng zài Táiběi gōngzuò ma? |
Do you want to work in Taipei? |
| 5. | A: | Nǐ xiǎng zài Táiwān zhù duó jiǔ? | 你想在台湾住多久? | How long are you thinking of staying in Taiwan? |
| B: | Wǒ xiǎng zhù báge yüè. | 我想住八个月。 | I'm thinking of staying eight months. | |
| 6. | A: | Nǐ péngyou xiǎng zhù duó jiǔ? | 你朋友想住多久? | How long is your friend thinking of staying? |
| B: | Tā xiǎng zhù liǎngge xīngqī. | 他想住两个星期。 | He is thinking of staying two weeks. |
You already know that yìnián and yìtiān are used without counters. The words for "month" and "week," however, are used with counters.
Compare:
| sāntiān | 3 days |
| sānnián | 3 years |
| sānge xīngqī | 3 weeks |
| sānge yüè | 3 months |
| 7. | A: | Nǐ láile duó jiǔ le? | 你来了多久了? | How long have you been there? |
| B: | Wǒ láile sāntiān le. | 我来了三天了。 | I have been here three days. |
le...le, "up until now," "so far": The use of completed-action le after the verb and of new-situation le after the duration phrase tells you how long the activity has been going on and that it is still going on. The answer could also have been translated "I have been here three days so far." This pattern is sometimes called "double le."
Notice that when le is in the middle of a sentence (in this case, because it is followed by a duration phrase), we write it attached to the verb before it: láile duó jiǔ le.
| 8. | A: | Nǐ tàitai zài Xiānggǎng zhùle duó jiǔ? | 你太太在香港住了多久? | How long did your wife stay in Hong Kong? |
| B: | Tā zhùle liǎngtiān. | 她住了两天。 | She stayed two days. |
Completion le: Here you see the marker le used to indicate one aspect, completion. Compare a sentence with one le to a sentence with two le's:
| Wǒ zài nàr zhùle sāntiān. | I stayed there three days. |
| Wǒ zài nàr zhùle sāntiān le. | I have been here (stayed here) for three days now (so far). |
Completion le is used with verbs that describe actions or processes, not with verbs that describe a state or condition, or a continuing situation. The following sentences, describing states or ongoing situations, have past-tense verbs in English but no le in Chinese.
| Nèige shíhou tāmen zhǐ yǒu liǎnge háizi. | At that time they had only two children. |
| Tā qǜnián bú zài Shànghǎi, zài Běijīng. | He wasn't in Shànghǎi last year; he was in Běijīng. |
Verb types in Chinese: In studying some languages, it is important to learn whether a noun is masculine, feminine, or neuter. In Chinese, it is important to learn whether a verb is an action, state, or process verb. These three verb categories are meaning (semantic) groups. A verb is a member of one group or another depending on the meaning of the verb. For instance, "running" and "dancing" are actions; "being good" and "being beautiful" are states; and "getting sick" and "melting" are processes. In Chinese, grammatical rules are applied differently to each semantic verb category. For the most part, you have learned only action and state verbs in this course; so these comments will be confined to those two verb categories. (See Unit 8 of this module for process verbs,)
Action verbs: These are verbs which describe physical and mental activities. The easiest to classify are verbs of movement such as "walking," "running," and "riding", however, action verbs also include verbs with not too much motion, such as "working" and "writing," and verbs with no apparent motion, such as "studying." One test for determining if a verb is an action is asking "What did he do?" "He arrived," "He spoke," and ’"He listened" are answers which contain action verbs. "He knew" "He wanted" and "He is here" are answers which contain state verbs, not action verbs. Some of the action verbs you have learned are:
| dào (to arrive) | lái (to come) |
| gōngzuò (to work) | zhù (to live, to stay) |
State verbs: These verbs describe qualities, conditions, and states. All adjectival verbs, such as hǎo "to be good," and jiǔ, "to be long (in time)," are state verbs. Emotions, such as "being happy" and "being sad," are expressed with state verbs. "Knowing," "liking," "wanting," and "understanding," which may be called mental states, are also expressed with state verbs. Also, all auxiliary verbs, such as xiǎng, "to want to," "would like to," are state verbs. Here are some of the state verbs:
| dà to be large | shì to be |
| duì to be correct | jiào to be called |
| xìng to be surnamed | zài to be at |
| xiǎng to want to | zhīdào to know |
Aspect and verb types: Not every aspect marker in Chinese may be used with all typs8 of verbs. Completion le does not occur with state verbs. It does occur with action verbs.
| ACTION | Tā yǐjīng dào le. | He has already arrived. |
| Tā gōngzuòle yìnián. | He worked one year. | |
| Tā lái le ma? | Did he come? | |
| STATE | Tā qǜnián bú zài zhèr. | He wasn't here last year. |
| Tā zuótiān xiǎng qù. | Yesterday he wanted to go. | |
| Tā zuótiān bú zhīdào. | He didn't know yesterday. | |
| 9. | A: | Tā lái le ma? | 他来了吗? | Did he come? |
| B: | Lái le, tā lái le. | 来了,他来了。 | Yes, he came. | |
| 10. | A: | Tā lái le ma? | 他来了吗? | Did he come? |
| B: | Méi lái, tā méi lái. | 没来, 他没来。 | No, he didn't come. |
Compare the two possible interpretations of the question Tā lái le ma? and the answers they receive:
| Completion le | |||||
|---|---|---|---|---|---|
| Tā | lái | le | ma? | Did she come? | |
| Tā | lái | le. | She came. | ||
| Tā | méi | lái | She didn't come. | ||
| Combined le | ||||||
|---|---|---|---|---|---|---|
| Tā | lái | le | ma? | Has he come? | ||
| Tā | lái | le. | She has come. OR She's here. | |||
| Tā | hái | méi | lái. | She hasn't come yet. | ||
The first question, with completion le, asks only if the action took place. The second question, with combined le asks both whether the action has been completed and whether the resulting new situation still exists.
| 11. | A: | Nǐ cóngqián láiguo ma? | 你从前来过吗? | Have you ever been here before? |
| B: | Wǒ cóngqián méi láiguo. | 我从前没来过。 | I have never been here before. |
The aspect marker -guo means literally "to pass over," "to cross over. The implication is that an event took place and then ceased at some time in the past.
It may help you to conceptualize -guo in terms of a bridge. The whole bridge is the event. The marker -guo stresses the fact that not only have you crossed over the bridge but at present you are no longer standing on it.
The meaning of -guo changes slightly depending on what type of verb it is used with: action or process, (-guo may not be used with state verbs.) With an action verb, -guo means that the action took place and then ceased at some time before the present. With a process verb, -guo means that the process took place and that the state which resulted from the process ended at some time before the present.
Remember that aspect markers like le and -guo are used only when the speaker feels it necessary to stress some feature or aspect of an event. Le is used to stress finishing, or completion, -guo is used to stress that a situation occurred in the past and was "over or "undone," before the time of speaking (that is, the absence of that situation followed the situation).
Let's contrast -guo with completion le: both le and -guo express completion, but -guo stresses that an action is no longer being performed, or that a state resulting from a process no longer exists.
For example, Tā lái le. means "He came," or "He has come," not indicating whether or not he is still there.
But Tā láiguo means "He came" with the specification that he is not there anymore –that is, he came and left.
One of the uses of the aspect marker -guo,is in sentences which express experience or having experienced something at least once in the past, that is, "to have had the experience of doing something." This is how -guo is used in exchange 11. In a question, the marker -guo can he reflected by the English word "ever," and in a negative statement by "never."
| Nǐ | cóngqiān | lái | -guo | ma? | Have you ever been (come) here before? | |
| Nǐ | cóngqián | méi | lái | -guo | I have never been (come) here before. | |
| Nǐ | cóngqián | lái | -guo | I have been (come) here before |
The negative of Tā lái le. does not include a le, but the negative of Tā láiguo. does have a -guo . The negative adverb méi is used to negate both completion le and -guo.
| Tā | lái | le. | |
| Tā | méi | lái |
| Tā | lái | -guo. | |
| Ta | méi | lái | -guo. |
Table 2.60. Respond according to the cue.
| Question | Cue | Answer | |
|---|---|---|---|
| 1. |
张先生住多久? Zhāng xiānsheng zhù duó jiǔ? How long is Mr. Zhāng staying? |
一个月 yíge yüè one month |
张先生住一个月。 Zhāng xiānsheng zhù yíge yüè. Mr. Zhāng is staying one month. |
| 2. |
王小姐住多久? Wáng xiǎojiě zhù duó jiǔ? How long is Miss Wáng staying? |
两个星期 liǎngge xīnqī two weeks |
王小姐住两个星期。 Wáng xiǎojiě zhù liǎngge xīngqī. Miss Wáng is staying two weeks. |
| 3. |
胡太太住多久? Hú tàitai zhù duó jiǔ? How long is Mrs. Hú staying? |
三个月 sānge yüè three months |
胡太太住三个月。 Hú tàitai zhù sānge yüè. Mrs. Hú is staying three months. |
| 4. |
他/她住多久? Tā zhù duó jiǔ? How long is he/she staying? |
四个星期 sìge xīngqī four weeks |
他/她住四个星期。 Tā zhù sìge xīngqī. He/she is staying four weeks. |
| 5. |
他/她太太住多久? Tā tàitai zhù duó jiǔ? How long is his wife staying? |
两个星期 liǎngge xīngqī two weeks |
他/她太太住两个星期。 Tā tàitai zhù liǎngge xīngqī. His wife is staying two weeks. |
| 6. |
李小姐住多久? Lǐ xiǎojiě zhù duó jiǔ? How long is Miss Lǐ staying? |
五个月 wǔge yüè five months |
李小姐住五个月。 Lǐ xiǎojiě zhù wǔge yüè. Miss Lǐ is staying five months. |
| 7. |
她先生住多久? Tā xiānsheng zhù duó jiǔ? How long is her husband staying? |
六个星期 liùge xīngqī six weeks |
她先生住六个星期。 Tā xiānsheng zhù liùge xīngqī. Her husband is staying six weeks. |
Table 2.61. Respond according to the cue.
| Question | Cue | Answer | |||
|---|---|---|---|---|---|
| 1. |
张同志住多久? Zhāng tōngzhi zhù duó jiǔ? How long is comrade Zhāng staying? |
三天 sāntiān three days |
张同志住三天。 Zhāng tóngzhì zhù sāntiān. Comrade Zhāng is staying three days. | ||
| 2. |
他/他母亲住多久? Tā mǔqin zhù duó jiǔ? How long is his/her mother staying? |
一年 yìnián one year |
他/他母亲住一年。 Tā mǔqin zhù yìnián. His/her mother is staying one year. | ||
| 3. |
他/他父亲住多久? Tā fùqin zhù duó jiǔ? How long is his/her father staying? |
五天 wǔtiān five days |
他/他住五天。 Tā fùqin zhù wǔtiān. His/her father is staying five days. | ||
| 4. |
王同志住多久? Wáng tóngzhì zhù duó jiǔ? How long is comrade Wáng staying? |
八天 bātiān eight days |
王同志住八天。 Wáng tongzhì zhù bātiān. Comrade Wáng is staying eight days. | ||
| 5. |
李姐姐住多久? Nǐ jiějie zhù duó jiǔ? How long is your older sister staying. |
两年 liǎngnián two years |
我姐姐住两年。 Wǒ jiějie zhù liǎngnián. My older sister is staying two years. | ||
| 6. |
胡同志住多久? Hú tóngzhì zhù duó jiǔ? How long is comrade Hú staying? |
四天 sìtiān four days |
胡同志之四天。 Hú tóngzhì zhù sìtiān. Comrade Hú is staying four days. | ||
| 7. |
他/他住多久? Tā zhù duó jiǔ? How long is How long is he/she staying? |
三年 sānnián three years |
他/他住三年。 Tā zhù sānnián. He/she is staying three years. |
Table 2.62. Respond according to the cue.
| Question | Cue | Answer | |||
|---|---|---|---|---|---|
| 1. |
他/他母亲住多久? Tā mǔqin zhù duó jiǔ? How long is his/her mother staying? |
两个月 liǎngge yüè two months |
他/他母亲住两个月。 Tā mǔqin zhù liǎngge yüè. His/her mother is staying two months. | ||
| 2. |
他/他妹妹住多久? Tā mèimei zhù duó jiǔ? How long is his/her younger sister staying? |
一个星期 yíge xīngqī one week |
他/他妹妹住一个星期。 Tā mèimei zhù yíge xīngqī. His/her younger sister is staying one week. | ||
| 3. |
张太太住多久? Zhāng tàitai zhù duó jiǔ? How long is Mrs. Zhāng staying? |
九天 jiǔtiān nine days |
张太太住九天。 Zhāng tàitai zhù jiǔtiān. Mrs. Zhāng is staying nine days. | ||
| 4. |
他/他哥哥住多久? Tā gēge zhù duó jiǔ? How long is his/her older brother staying? |
四个星期 sìge xīngqī four weeks |
他/他哥哥住四个星期。 Tā gēge zhù sìge xīngqī. His/her older brother is staying four weeks. | ||
| 5. |
王先生住多久? Wáng xiānsheng zhù duó jiǔ? How long is Mr. Wáng staying? |
一个月 yíge yüè one month |
王先生住一个月。 Wáng xiānsheng zhù yíge yüè. Mr. Wáng is staying one month. | ||
| 6. |
他/他弟弟住多久? Tā dìdi zhù duó jiǔ? How long is his/her younger brother staying? |
一年 yìnián one year |
他/他弟弟住一年。 Tā dìdi zhù yínián. His/her younger brother is staying one year. | ||
| 7. |
他/他姐姐住多久? Tā jiějie zhù duó jiǔ? How long is his/her older sister staying? |
十天 shítiān ten days |
他/他姐姐住十天。 Tā jiějie zhù shítiān. His/her older sister is staying ten days. |
Table 2.63. Expand the respoonse according to the model and the cue.
| Question | Cue | Answer | |||
|---|---|---|---|---|---|
| 1. |
张太太的哥哥 住多久? Zhāng tàitaide gēge zhù duó jiǔ? How long is Mrs. Zhāng's older brother staying? |
香港 xiānggǎng Hong Kong |
张太太的哥哥在香港住多久? Zhāng tàitaide gēge zài xiānggǎng zhù duó jiǔ? How long is Mrs. Zhāng's older brother staying in Hong Kong? | ||
| 2. |
曾小姐的妹妹住多久? Zēng xiǎojiěde mèimei zhù duó jiǔ? How long is Miss Zēng's younger sister staying? |
中国 Zhōngguó China |
曾小姐的妹妹在中国住多久? Zēng xiǎojiěde mèimei zài Zhōngguó zhù duó jiǔ? How long is Miss Zēng's younger sister staying in China? | ||
| 3. |
陈同志的姐姐住多久? Chén tóngzhìde jiějie zhù duó jiǔ? How long is comrade Chén's older sister staying? |
上海 Shānghǎi Shānghǎi |
陈同志的姐姐在上海住多久? Chén tóngzhìde jiějie zài Shānghǎi zhù duó jiǔ? How long is comrade Chén's older sister staying in Shānghǎi? | ||
| 4. |
钱同志的爱人住多久? Qián tóngzhìde àiren zhù duó jiǔ? How long is comrade Qián's spouse staying? |
美国 Měiguó America |
钱同志的爱人在美国住多久? Qián tóngzhìde àiren zài Měiguó zhù duó jiǔ? How long is comrade Qián's spouse staying in America? | ||
| 5. |
曹小姐的父亲住多久? Cáo xiǎojiěde fùqin zhù duó jiǔ? How long is Miss Cáo's father staying? |
青岛 Qīngdǎo Qīngdǎo |
曹小姐的父亲在青岛住多久? Cáo xiǎojiě de fùqin zài Qīngdǎo zhù duó jiǔ? How long is Miss Cáo's father staying in Qīngdǎo? | ||
| 6. |
夏先生的母亲住多久? Xià xiāngshengde mǔqin zhù duó jiǔ? How long is Mr. Xià's mother staying? |
北京 Běijīng Běijīng |
夏先生的母亲在北京住多久? Xià xiāngshengde mǔqin zài Běijīng zhù duó jiǔ? How long is Mr. Xià's mother staying in Běijīng? |
Table 2.64. Transform the sentence according to the model.
| Statement | Answer | ||
|---|---|---|---|
| 1. |
他/他几天? Tā zhù jǐtiān? How many days is he/she staying? |
他/他想住几天? Tā xiǎng zhù jǐtiān? How many days is he/she planning on staying? | |
| 2. |
胡先生住几个月? Hú xiānsheng zhù jǐge yüè? How many months is Mr. Hú staying? |
胡先生想住几个月? Hú xiānsheng xiǎng zhù jǐge yüè? How many months is Mr. Hú planning on staying? | |
| 3. |
王太太住几个星期? Wáng tàitai zhù jǐge xīngqī? How many weeks is Mrs. Wáng staying? |
王太太想住几个星期? Wáng tàitai xiǎng zhù jǐge xīngqī? How many weeks is Mrs. Wáng planning on staying? | |
| 4. |
他先生住几年? Tā xiānsheng zhù jǐnián? How many years is Mr. Tā staying? |
他先生想住几年? Tā xiānsheng xiǎng zhù jǐnián? How many years is Mr. Tā planning on staying? | |
| 5. |
周小姐住几个月? Zhōu xiǎojiě zhù jǐge yüè? How many months is Miss Zhōu staying? |
周小姐想住几个月? Zhōu xiǎojiě xiǎng zhù jǐge yüè? How many months is Miss Zhōu planning on staying? | |
| 6. |
我父亲住几个星期? Wǒ fùqin zhù jǐge xīngqī? How many weeks is my father staying? |
我父亲想住几个星期? Wǒ fùqin xiǎng zhù jǐge xīngqī? How many weeks is my father planning on staying? | |
| 7. |
他/他妹妹住几天? Tā mèimei zhù jǐtiān? How many days is hi/her younger sister staying? |
他/他妹妹想住几天? Tā mèimei xiǎng zhù jǐtiān? How many days is hi/her younger sister planning on staying? |
Table 2.65. Transform the sentence according to the model.
| Question | Answer | ||
|---|---|---|---|
| 1. |
他/他住一个星期。 Tā zhù yíge xīngqī. He/she is staying one week. |
我想他/她住一个星期。 Wǒ xiǎng tā zhù yíge xīngqī. I think he/she is staying one week. | |
| 2. |
他/他住两年。 Tā zhù liǎngnián. He/she is staying two years. |
我想他/她住两年。 Wǒ xiǎng tā zhù liǎngnián. I think he/she is staying two years. | |
| 3. |
他/他住三个月。 Tā zhù sānge yüè. He/she is staying three months. |
我想他/她住三个月。 Wǒ xiǎng tā zhù sānge yüè. I think he/she is staying three months. | |
| 4. |
他/他住两个星期。 Tā zhù liǎngge xīngqī. He/she is staying two weeks. |
我想他/她住两个星期。 Wǒ xiǎng tā zhù liǎngge xīngqī. I think he/she is staying two weeks. | |
| 5. |
他/他七天。 Tā zhù qītiān. He/she is staying seven days. |
我想他/她住七天。 Wǒ xiǎng tā zhù qītiān. I think he/she is staying seven days. | |
| 6. |
他/他住十年。 Tā zhù sìnián. He/she is staying four years. |
我想他/她住十年。 Wǒ xiǎng tā zhù sìnián. I think he/she is staying four years. | |
| 7. |
他/他六个月。 Tā zhù liùge yüè. He/she is staying six months. |
我想他/她住六个月。 Wǒ xiǎng tā zhù liùge yüè. I think he/she is staying six months. |
Table 2.66. Transform the sentence according to the model.
| Statement | Answer | ||
|---|---|---|---|
| 1. |
他/他住一个星期。 Tā zhù yíge xīngqī. He/she is staying one week. |
他/他住了一个星期。 Tā zhùle yíge xīngqī. He/she stayed one week. | |
| 2. |
⻢同志住一年。 Mǎ tóngzhì zhù yìnián. Comrade Mǎ is staying one year. |
⻢同志住了一年。 Mǎ tóngzhì zhùle yìnián. Comrade Mǎ stayed one year. | |
| 3. |
王同志住四个月。 Wáng tóngzhì zhù sìge yüè. Comrade Wáng is staying four months. |
王同志住了四个月。 Wáng tóngzhì zhùle sìge yüè. Comrade Wáng stayed four months. | |
| 4. |
曾同志住五天。 Zēng tóngzhì zhù wǔtiān. Comrade Zēng is staying five days. |
曾同志住了五天。 Zēng tóngzhì zhùle wǔtiān. Comrade Zēng stayed five days. | |
| 5. |
我住两个星期。 Wǒ zhù liǎngge xīngqī. I'm staying two weeks. |
我住了两个星期。 Wǒ zhùle liǎngge xīngqī. I stayed two weeks. | |
| 6. |
他/他孩子住刘天。 Tā háizi zhù liùtiān. His/her children are staying six days. |
他/他孩子住了刘天。 Tā háizi zhùle liùtian. His/her children stayed six days. | |
| 7. |
他/他妹妹住两年。 Tā mèimei zhù liǎngnián. His/her younger sister is staying two years. |
他/他妹妹住了两年。 Tā mèimei zhùle liǎngnián. His/her younger sister stayed two years. |
Table 2.67. Transform the sentence according to the model.
| Question | Answer | ||
|---|---|---|---|
| 1. |
他/他住了三天。 Tā zhùle sāntiān. He/she stayed three days |
他/他住了三天了。 Tā zhùle sāntiān le. He/she has stayed three days. | |
| 2. |
我住了一个星期。 Wǒ zhùle yíge xīngqī. I stayed one week. |
我住了一个星期了。 Wǒ zhùle yíge xīngqī le. I have stayed one week. | |
| 3. |
他/他住了两个月。 Tā fùqin zhùle liǎngge yüè. His/her father stayed two months. |
他/他父亲住了两个月了。 Tā fùqin zgùle liǎngge yüè le. His/her father has stayed two months. | |
| 4. |
他/他姐姐住了十一天。 Tā jiějie zhùle shíyītiān. His/her older sister stayed eleven days. |
他/他姐姐住了十一天了。 Tā jiějie zhùle shíyītiān le. His/her older sister has stayed eleven days. | |
| 5. |
王先生住了一年。。 Wáng xiānsheng zhùle yìnián. Mr. Wáng stayed one year. |
王先生住了一年了。 Wáng xiānsheng zhùle yìnián le. Mr. Wáng has stayed one year. | |
| 6. |
王太太住了三个星期。 Wáng tàitai zhùle sānge xīngqī. Mrs. Wáng stayed three weeks. |
王太太住了三个星期了。 Wáng tàitai zhùle sānge xīngqī le. Mrs. Wáng has stayed three weeks. | |
| 7. |
胡小姐住了七天。 Hú xiǎojiě zhùle qītiān. Miss Hú stayed seven days. |
胡小姐住了七天了。 Hú xiǎojiě zhùle qītiān le. Miss Hú has stayed seven days. |
Table 2.68. Respond by adding xiǎng zhù, or zhùle + duration phrase + le to each statement, according to the clue.
| Question | Cue | Answer | |||
|---|---|---|---|---|---|
| 1. |
他/他住一天。 Tā zhù yìtiān. He/she is staying one day. |
还没来 hái měi lái didn't come yet |
他/他想住一天。 Tā xiǎng zhù yìtiān. He/she is planning on staying one day. | ||
| 2. |
他/他住一天。 Tā zhù yìtiān. He/she is staying one day. |
已经走了 yǐjīng zǒu le already left |
他/他住了一天。 Tā zhùle yìtiān. He/she stayed one day. | ||
| 3. |
他/他住一天。 Tā zhù yìtiān. He/she is staying one day. |
还在这儿 hái zài zhèr already here |
他/他住了一天了。 Tā zhùle yìtiān le. He/she has stayed one day. | ||
| 4. |
他/他住两个星期。 Tā zhù liǎngge xīngqī. He/she is staying two weeks. |
已经周了 yǐjīng zǒu le already left |
他/他住了两个星期。 Tā zhùle liǎngge xīngqī. He/she stayed two weeks. | ||
| 5. |
他/他住三天。 Tā zhù sāntiān. He/she is staying three days. |
还没来 hái méi lái didn't come yet |
他/他想住三天。 Tā xiǎng zhù sāntiān. He/she is planning of staying three days. | ||
| 6. |
他/他住一年。 Tā zhù yìnián. He/she is staying one year. |
还在这儿 hái zài zhèr already here |
他/他住了一年了。 Tā zhùle yìnián le. He/she has stayed one year. | ||
| 7. |
他/他住五个星期。 Tā zhù wǔge xīngqī. He/she is staying five weeks. |
已经周了 yǐjīng zǒu le already left |
他/他住了五个星期。 Tā zhùle wǔge xīngqī. He/she stayed five weeks. |
Table 2.69. Transform the sentence according to the model.
| Statement | Answer | ||
|---|---|---|---|
| 1. |
他/他星期一来,星期三走。 Tā xīngqīyī lái, xīngqīsān zǒu. He/she is coming on Monday, leaving on Wednesday. |
他/他住年天。 Tā xiǎng zhù liǎngtiān. He/she is planning on staying two days. | |
| 2. |
他/他一月来,四月走。 Tā yíyüè lái, sìyüè zǒu. He/she is coming on January, leaving on April. |
他/他想住三个月。 Tā xiǎng zhù sānge yüè. He/she is planning on staying three months. | |
| 3. |
他/他五月来,七月走。 Tā wǔyüè lái, qíyüè zǒu. He/she is coming on May, leaving on September. |
他/他想住两个月。 Tā xiǎng zhù liǎngge yüè. He/she is planning on staying four months. | |
| 4. |
他/他一号来,六号走。 Tā yíhào lái, liùhào zǒu. He/she is coming the first of the month, leaving the sixth. |
他/他想住五天。 Tā xiǎng zhù wǔtiān. He/she is planning on staying five days. | |
| 5. |
他/他六月来,十月走。 Tā liùyüè lái, shíyüè zǒu. He/she is coming on June, leaving on October. |
他/他想住四个月。 Tā xiǎng zhù sìge yüè. He/she is planning on staying four months. | |
| 6. |
他/他一九七六年来,一九七八年走。 Tā yījiǔqīliùnián lái, yījiǔqībānián zǒu. He/she is coming in 1976, leaving in 1978. |
他/他想住两年。 Tā xiǎng zhù liǎngnián. He/she is planning on staying two years. | |
| 7. |
他/他星期五来,下个星期一走。 Tā xīngqīwǔ lái, xiàge xīngqīyī zǒu. He/she is coming on Friday, leaving next Monday . |
他/他想住三天。 Tā xiǎng zhù sāntiān. He/she is planning on staying three days. |
Table 2.70. Transform the sentence according to the model.
| Statement | Answer | ||
|---|---|---|---|
| 1. |
他/他是二号来的,十号走的。 Tā shì èrhào láide, sìhào zǒude. He/she came on the second, left on the fourth. |
他/他住了年天。 Tā zhùle liǎngtiān. He/she stayed two days. | |
| 2. |
他/他是一九七一年来的,一九七四年走的。 Tā shì yǐjiǔqīyīnián láide, yījiǔqīsìnián zǒude. He/she came in 1971, left in 1974. |
他/他住了三年。 Tā zhùle sānnián. He/she stayed three years. | |
| 3. |
他/他是三月来的,五月走的。 Tā shì sānyüè láide, wǔyüè zǒude. He/she came in April , left in May. |
他/他住了两个月。 Tā zhùle liǎngge yüè. He/she stayed two months. | |
| 4. |
他/他是星期二来的,星期六走的。 Tā shì xīngqīèr láide, xīngqīliù zǒude. He/she came on Tuesday , left on Saturday. |
他/他住了十天。 Tā zhùle sìtiān. He/she stayed four days. | |
| 5. |
他/他是九号来的,十一号走的。 Tā shì jiǔhào láide, shíyīhào zǒude. He/she came on the nineth, left on the eleventh. |
他/他住了年天。 Tā zhùle liǎngtiān. He/she stayed two days. | |
| 6. |
他/他是昨天来的,今天走的。 Tā shì zuótiān láide, jīntiān zǒude. He/she came yesterday , left today. |
他/他住了一天。 Tā zhùle yìtiān. He/she stayed one day. | |
| 7. |
他/他是上个月三十一号来的, 这个月五号走的。 Tā shì shànge yüè sānshiyíhào láide, zhèige yüè wǔhào zǒude. He/she came the 31st last month, left on the 5th this month. |
他/他住了五天。 Tā zhùle wǔtiān. He/she stayed five days. |
Table 2.71. Transform the sentence according to the model.
| Question | Cue | Answer | |||
|---|---|---|---|---|---|
| 1. |
他/他明天不来。 Tā míngtiān bù lái. He/she isn't coming tomorrow. |
昨天 zuótiān yesterday |
他/他昨天没来。 Tā zuótiān méi lái. He/she didn't come yesterday. | ||
| 2. |
他/他后天不走。 Tā hòutiān bú zǒu. He/she isn't leaving the day after tomorrow. |
前天 qiántiān the day before yesterday |
他/他前天美走。 Ta qiántiān méi zǒu. He/she didn't leave the day before yesterday. | ||
| 3. |
他/他明天不来。 Tā míngtiān bù lái. He/she isn't coming tomorrow. |
去年 qǜnián last year |
他/他去年美来。 Tā qǜnián méi lái. He/she didn't come last year.. | ||
| 4. |
他/他下个月不走。 Tā xiàge yüè bù zǒu. He/she isn't leaving next month. |
上个月 shàngge yüè last month |
他/他上个月美走。 Tā shàngge yüè méi zǒu. He/she didn't leave last month. | ||
| 5. |
他/他下个星期不来。 Tā xiàge xīngqī bù lái. He/she isn't coming next week. |
上个星期 shàngge xīngqī last week |
他/他上个星期美来。 Tā shàngge xīngqī méi lái. He/she didn't come last week. | ||
| 6. |
他/他后面不来。 Tā hòumián bù lái. He/she isn't coming the day after tomorrow. |
前面 qiánnián the day before yesterday |
他/他前面美哪。 Tā qiánnián méi lái. He/she didn't come the day before yesterday. | ||
| 7. |
他/他今天不走。 Tā jīntiān bù zòu. He/she isn't leaving today. |
今天 jintiān today |
他/他今天美走。 Tā jīntiān méi zǒu. He/she didn't leave today. |
Table 2.72. Transform the sentence according to the model.
| Question | Answer | ||
|---|---|---|---|
| 1. |
他/他来了吗? Tā lái le ma? Did he/she come? |
他/他来过吗? Tā láiguo ma? Has he/she ever been here? | |
| 2. |
他/他爱人来了吗? Tā àiren lái le ma? Did his/her spouse come? |
他/他爱人来过吗? Tā àiren láiguo ma? Has his/her spouse been here? | |
| 3. |
他/他母亲来了吗? Ta mǔqin lái le ma? Did his/her mother come? |
他/他母亲来过吗? Ta mǔqin láiguo ma? Has his/her mother ever been here? | |
| 4. |
胡同志来了吗? Hú tóngzhì lái le ma? Did comrade Hú come? |
胡同志来过吗? Hú tóngzhì láiguo ma? Has comrade Hú ever been here? | |
| 5. |
他/他弟弟来了吗? Tā dìdi lái le ma? Has his/her younger brother come? |
他/他弟弟来过吗? Tā dìdi láiguo ma? Did his/her younger brother ever been here? | |
| 6. |
王大年来了吗? Wáng Dànián lái le ma? Did Wáng Dànián come? |
王大年来过吗? Wáng Dànián láiguo ma? Has Wáng Dànián ever been here? | |
| 7. |
赵同志来了吗? Zhào tóngzhì lái le ma? Did comrade Zhào come? |
赵同志来过吗? Zhào tóngzhì láiguo ma? Has comrade Zhào ever been here? |
Table 2.73. Give a negative response to each question.
| Question | Answer | ||
|---|---|---|---|
| 1. |
王小姐来了吗? Wáng xiǎojiě lái le ma? Did Miss Wáng come? |
王小姐没来。 Wáng xiǎjiě méi lái. Miss Wáng didn't come. | |
| 2. |
林先生来了吗? Lín xiānsheng lái le ma. Did Mr. Lín come? |
林先生没来。 Lín xiānsheng méi lái. Mr. Lín didn't come. | |
| 3. |
刘太太来了吗? Liú tàitai lái le ma? Did Mrs. Liú come? |
刘太太没来。 Liú tàitai méi lái. Mrs. Liú didn't come. | |
| 4. |
他/他来了吗? Tā lái le ma? Did he/she come? |
他/他没来。 Tā méi lái. He/she didn't come. | |
| 5. |
⻩先生来了吗? Huáng xiānsheng lái le ma? Did Mr. Huáng come? |
⻩先生没来。 Huāng xiānsheng méi lái. Mr. Huáng didn't come. | |
| 6. |
陈小姐来了吗? Chén xiǎojiě lái le ma? Did Miss Chén come? |
陈下界没来。 Chén xiǎojiě mái lái. Miss Chén didn't come. | |
| 7. |
孙太太来了吗? Sūn tàitai lái le ma? Did Mrs. Sūn come? |
孙太太没来。 Sūn tàitai méi lái. Mrs. Sūn didn't come. |
Topics Covered In This Unit
Where someone works.
Where and what someone has studied.
What languages someone can speak.
Auxiliary verbs.
General objects.
| 1. | A: | Nǐn zài náli gōngzuò? | 您在哪里工作? | Where do you work? |
| B: | Wǒ zài Měiguó Guówùyàn gōngzuò. | 我在美国国务院工作。 | I work with the State Department. | |
| 2. | A: | Nǐn zài náli gōngzuò? | 您在哪里工作? | Where do you work? |
| B: | Wǒ shì xüésheng. | 我是学生。 | I'm a student. | |
| 3. | A: | Nǐn lái zuò shénme? | 您来做什么? | What did you come here to do? |
| B: | Wǒ lái niàn shū. | 我来念书。 | I came here to study. | |
| 4. | A: | Òu, wǒ yě shì xüésheng. | 哦,我也是学生。 | Oh, I'm a student too. |
| B: | Qǐngwèn, nǐ niàn shénme? | 请问,你念什么? | May I ask, what are you studying? | |
| B: | Wǒ niàn lìshǐ. | 我念历史。 | I'm studying history. | |
| 5. | A: | Kē xiānsheng, nǐ niàn shénme? | 可先生,你念什么? | What are you studying, Mr. Cook? |
| B: | Wǒ zài zhèli xüé zhōngwén. | 我在这里学中文。 | I'm studying Chinese here. | |
| 6. | A: | Qǐngwèn, nǐ xüéguo Yīngwén ma? | 请问,你学过英文吗? | May I ask, have you ever studied English? |
| B: | Xüéguo | 学过。 | Yes. | |
| 7. | A: | Qǐngwèn, nǐ huì shuō Yīngwén ma? | 请问,你会说英文吗? | May I ask, can you speak English? |
| B: | Wǒ huì shuō yìdiǎn. | 我会说一点。 | I can speak a little. | |
| 8. | A: | Nǐ tàitai yě huì shuō Zhōngguó huà ma? | 你太太也会说中国话吗? | Can your wife speak Chinese too? |
| B: | Bú huì, tā bú huì shuō. | 不会,她不会说。 | No, she can't. | |
| 9. | A: | Nǐde Zhōngguó huà hěn hǎo. | 你的中国话很好。 | Your Chinese is very good. |
| B: | Náli, náli. wǒ jiù shuō yìdiǎn. | 哪里,哪里。我就说一点。 | Not at all, not at all. I can speak only a little. | |
| 10. | A: | Nǐ shì zài náli xüéde? | 你是在哪里学的? | Where did you study it? |
| B: | Wǒ shì zài Huáshèngdùn xüéde. | 我是在华盛顿学的。 | I studied it in Washington. | |
| 11. | A: | Nǐ shì zài dàxüé xüéde Yīngwén ma? | 你是在大学学的英文吗? | Did you study English at college? |
| B: | Shìde, wǒ shì zài Táiwān Dàxüé xüéde Yīngwén. | 是的,我是在台湾大学学的英文。 | Yes, I studied English at Taiwan University. |
| jīngxüé | 经学 | classics |
| Rìwén | 日文 | Japanese language |
| wénxüé | 文学 | literature |
| zhènzhixüé | 政治学 | political science |
| nán | 难 | to be difficult |
| róngyi | 容易 | to be easy |
| xüéxí (xüéxi) | 学习 | to study, to learn |
| daxüé | 大学 | university |
| huà | 话 | language, words |
| huàshèngdùn | 华盛顿 | Washington |
| huì | 会 | to know how to, to can |
| jīngjixüé | 经济学 | economics |
| lìshǐ | 历史 | history |
| Měiguó Guówùyüàn | 美国国务院 | U.S. Department of State |
| nán | 难 | to be difficult |
| niàn (shū) | 念书 | to study |
| Rìwén | 日文 | Japanese language |
| shuō (huà) | 说话 | to speak, to talk |
| xüé | 学 | to study |
| xüéshēng (xüésheng) | 学生 | student |
| xüéxí (xüéxi) | 学习 | to study, to learn (PRC) |
| yìdiǎn | 一点 | a little |
| Yīngwén | 英文 | English |
| zhènzhixüé | 政治学 | political science |
| Zhōngwén | 中文 | Chinese |
| zuò | 做 | to do |
| shénme dìfang | 什么地方 | where, what place |
| 1. | A: | Nǐn zài náli gōngzuò? | 您在哪里工作? | Where do you work? |
| B: | Wǒ zài Měiguó Guówùyüàn gōngzuò. | 我在美国国务院工作。 | I work with the State Department. | |
| 2. | A: | Nǐn zài náli gōngzuò? | 您在哪里工作? | Where do you work? |
| B: | Wǒ shì xüésheng. | 我是学生。 | I'm a student. |
Zài Měiguó Guówùyüàn gōngzuò means either "work at the State Department" (i.e., at main State in Washington, D,C.) or "work in the organisation of the State Department" (no matter where assigned). Here the expression is translated loosely as "work with the State Department," meaning "in the organization.
| 3. | A: | Nǐn lái zuò shénme? | 您来做什么? | What did you come here to do? |
| B: | Wǒ lái niàn shū. | 我来念书。 | I came here to study. | |
| 4. | A: | Òu, wǒ yě shì xüésheng. | 哦,我也是学生。 | Oh, I'm a student too. |
| B: | Qǐngwèn, nǐ niàn shénme? | 请问,你念什么? | May I ask, what are you studying? | |
| B: | Wǒ niàn lìshǐ. | 我念历史。 | I'm studying history. |
Purpose: When lái, "to come," is followed by another verb, the second verb expresses the purpose of the subject's coming. The "purpose of coming" may be emphasized by the shì...de construction, with the marker shì before the verb lái:
| Wǒ shì lái nián shūde. | I came to study. |
Niàn shū: Niàn by itself means "to read aloud." When followed by an object, the expression means "to study." Shū is "book(s)," but niàn shū simply means "to study." Shū is used as a general object, standing for whatever is being studied.
Niàn lìshǐ: When you are talking about studying a particular subject, niàn is followed by the name of that subject rather than by the general object shū.
To have the meaning "to study," niàn must be followed by either the general object shū or a specific object such as the name of a subject.
Verb types: Zuò, "to do," and niàn (shū), "to study," are action verbs. Both are made negative with bu when referring to actions not yet finished Both may take completion le_or its negative méi.
| Tā bú niàn shū. | He doesn't study. |
| Tā méi niàn shū. | He didn't study. |
| Tā yǐjǐng niàn shù le. | He has already studied. |
| 5. | A: | Kē xiānsheng, nǐ niàn shénme? | 可先生,你念什么? | What are you studying, Mr. Cook? |
| B: | Wǒ zài zhèli xüé zhōngwén. | 我在这里学中文。 | I'm studying Chinese here. | |
| 6. | A: | Qǐngwèn, nǐ xüéguo Yīngwén ma? | 请问,你学过英文吗? | May I ask, have you ever studied English? |
| B: | Xüéguo | 学过。 | Yes. |
Xüé, "to study" (an action verb): You will recognize xüé from the word for "student," xüésheng. Xüé may refer to acquiring either knowledge or a skill. For example, you can xüé history, economics, a language, piano, and tennis. On the other hand, niàn is used for "study" in the sense of taking a course or courses in a field of knowledge. Niàn is not used for a skill.
In some contexts, the verb xüé means "to learn." The following sentence may be interpreted two ways, depending on the situation.
| Wǒ zài Měiguó yǐjīng xüéguo. | I learned it in America.(e.g., how to use chopsticks) |
| OR | |
|
I studied it in America. (e.g., the Chinese language) |
Zhōngwén is used for either the Chinese spoken language or the written language, including literature. In general, use xüé for "learning" to speak Chinese and niàn for "studying’ Chinese literature.
| 7. | A: | Qǐngwèn, nǐ huì shuō Yīngwén ma? | 请问,你会说英文吗? | May I ask, can you speak English? |
| B: | Wǒ huì shuō yìdiǎn. | 我会说一点。 | I can speak a little. | |
| 8. | A: | Nǐ tàitai yě huì shuō Zhōngguó huà ma? | 你太太也会说中国话吗? | Can tour wife speak Chinese too? |
| B: | Bú huì, tā bú huì shuō. | 不会,她不会说。 | No, she can't. |
Huì, "to know how to," "can," is an auxiliary verb. It is used before the main verb to express an attitude toward the action or to express the potential of action. Xiǎng, "to want to," "would like to," is also an auxiliary verb. "Should," "must," and "may" are other examples of auxiliary verbs. All auxiliary verbs in Chinese are state verbs, which means that bù is always used to make them negative. Auxiliary verbs never take the aspect marker le for completed action, regardless of whether you are talking about past, present, or future.
| Tā qǜnián bú huì shuō Yīngwén. | He couldn’t speak English last year. |
When the marker le is used, it is the aspect marker for new situations.
| Tā qǜnián bú huì shuō Yīngwén, xiànzài huì le, |
Last year he couldn’t speak English, but now he can. |
Wǒ huì shuō yìdiǎn, "工 can speak a little": The word yìdiǎn, literally "a dot," functions as a noun. It is used in a sentence to mean "a little bit" where a noun object, such as Yīngwén, "English," might be used.
Yìdiǎn may not be used directly after an auxiliary verb, which must be followed by another verb.
Shuō, "to speak," "to talk," is another example of a verb which must always have an object. Shuō must be followed by either:
the general object huà, "words," in which case the meaning of shuō huà is simply "to speak," "to talk," as in:
| Tā hái méi shuō huà. | He hasn't yet spoken. |
OR
a specific object such as the name of a language.
Bú huì: The short yes/no answer to a question containing the auxiliary verb huì is formed with huì rather than with the main verb.
Zhōngguó huà: This expression refers only to the spoken language, in contrast to Zhōngwén, which refers to both the spoken and written language.
| 9. | A: | Nǐde Zhōngguó huà hěn hǎo. | 你的中国话很好。 | Your Chinese is very good. |
| B: | Náli, náli. wǒ jiù shuō yìdiǎn. | 哪里,哪里。我就说一点。 | Not at all, not at all. I can speak only a little. |
Literally, náli means "where." As a reply to a compliment, we have translated náli as "not at all." In China, it has traditionally been considered proper and a matter of course to deny any compliment received, no matter how much truth there is to it. Many people still regard xièxie "thank you," as an immodest reply to a compliment, since that would amount to agreeing that the compliment was completely correct.
Jiù, "only": As was noted in Unit 3, notes on Nos. 8-9, jiù meaning "only" is not as widely understood as zhǐ. The last sentence in exchange 9 could Just as well be Wǒ zhǐ huì shuō yìdiǎn.
| 11. | A: | Nǐ shì zài dàxüé xüéde Yīngwén ma? | 你是在大学学的英文吗? | Did you study English at college? |
| B: | Shìde, wǒ shì zài Táiwān Dàxüé xüéde Yīngwén. | 是的,我是在台湾大学学的英文。 | Yes, I studied English at Taiwan University. |
In the Peking dialect of Standard Chinese, which is the model for grammatical patterns presented in this course, the -de of a shì...de construction comes between the verb and its object. The object, therefore, is outside the shì...de construction. Compare "I studied here" with "I studied English here":
However, you may hear some Standard Chinese speakers who place the object inside the shì...de construction.
| Wǒ | shì | zài zhèr | xüé | -de. | |
| Wǒ | shì | zài zhèr | xüé | -de | Yīngwén. |
Table 2.74.
| Question | Cue | Answer | |||
|---|---|---|---|---|---|
| 1. |
他/她在哪里工作? Tā zài náli gōngzuò? Where does he/she works? |
国务院 Guówùyüàn Department of State |
他/她在国务院工作。 Tā zài Guówùyüàn gōngzuò. He/she works with the Department of State. | ||
| 2. |
他/她在哪里工作? Tā zài náli gōngzuò? Where does he/she works? |
邮政局 yóuzhèngjǘ post office |
他/她在邮政局工作。 Tā zài yóuzhèngjǘ gōngzuò. He/she works at the post office. | ||
| 3. |
他/她在哪里工作? Tā zài náli gōngzuò? Where does he/she works? |
银行 yínháng bank |
他/她在银行工作。 Tā zài yínháng gōngzuò. He/she works at the bank. | ||
| 4. |
他/她在哪里工作? Tā zài náli gōngzuò? Where does he/she works? |
武官处 Wǔguānchù defense attache office |
他/她在武官处工作。 Tā zài Wǔguānchù gōngzuò. He/she works at the defense attache office. | ||
| 5. |
他/她在哪里工作? Tā zài náli gōngzuò? Where does he/she works? |
国宾大饭店 Guóbīn Dàfàndiàn Ambassador Hotel |
他/她在国宾大饭店工作。 Tā zài Guóbín Dàfàndiàn gōngzuò. He/she works at the Ambassador Hotel. | ||
| 6. |
他/她在哪里工作? Tā zài náli gōngzuò? Where does he/she works? |
北京大饭店 Běijīng Dàfàndiàn Běijīng Grand Hotel |
他/她在北京大饭店工作。 Tā zài Běijīng Dàfàndiàn gōngzuò. He/she works at the Běijīng Grand Hotel. | ||
| 7. |
他/她在哪里工作? Tā zài náli gōngzuò? Where does he/she works? |
⺠族饭店 Mínzǔ Fàndiàn Nationalities Hotel |
他/她在族饭店工作。 Tā zài Mínzú Fàndiàn gōngzuò. He/she works at the Nationalities Hotel. |
Table 2.75.
| Question | Cue | Answer | |||
|---|---|---|---|---|---|
| 1. |
他/她是学生,他/她学中文。 Tā shì xüésheng, tā xüé zhōngwén. He/she is a student, he/she studies Chinese. |
这里 zhèli here |
他/她是学生,他/她在这里学中文。 Tā shì xüésheng, tā zài zhèli xüé zhōngwén. He/she is a student, he/she studies Chinese here. | ||
| 2. |
他/她是学生,他/她学中国化。 Tā shì xüésheng, tā xüé zhōngguó huà. He/she is a student, he/she studies Chinese. |
那里 nàli there |
他/她是学生,他/她在那里学中国花。 Tā shì xüésheng, tā zài nàli xüé zhōngguó huà. He/she is a student, he/she studies Chinese there. | ||
| 3. |
他/她是学生,他/她年什么? Tā shì xüésheng, tā nián shénme? He/she is a student, what does he/she study? |
这里 zhèli here |
他/她是学生,他/她这里 什么? Tā shì xüésheng, tā zài zhèli nián shénme? He/she is a student, what does he/she study here? | ||
| 4. |
他/她是学生,他/她年历史。 Tā shì xǘsheng, tā nián lìshǐ. He/she is a student, he/she studies history. |
哪里 náli? there? |
他/她是学生,他/她在那里年历史? Tā shì xüésheng, tā zài náli nián lìshǐ? He/she is a student, does he/she study history there? | ||
| 5. |
他/她是学生,他/她年文学。 Tā shì xüésheng, tā nián wénxüé. He/she is a student, he/she studies literature. |
这里 zhèli here |
他/她是学生,他/她这里年文学。 Tā shì xüésheng, tā zài zhèli nián wénxüé. He/she is a student, he/she studies literature here. | ||
| 6. |
他/她是学生,他/她学法文。 Tā shì xüésheng, tā xüé fàwén. He/she is a student, he/she studies French. |
那里 nàli there |
他/她是学生,他/她在那里学法文。 Tā shì xüésheng, tā zài nàli xüé fàwén. He/she is a student, he/she studies French there. | ||
| 7. |
他/她是学生,他/她学什么? Tā shì xüésheng, tā xüé shénme? He/she is a student, what does he/she study? |
这里 zhèli here |
他/她是学生,他/她在这里学什么? Tā shì xüésheng, tā zài zhèli xüé shénme? He/she is a student, what does he/she study here? |
Table 2.76.
| Question | Cue | Answer | |||
|---|---|---|---|---|---|
| 1. |
请问, Qǐngwèn, tā niàn shénme? May I ask, what is he/she studying? |
经济学 jīngjixüé economics |
他/她念经济学。 Tā niàn jīngjixüé. He/she studies economics. | ||
| 2. |
请问,王大连念什么? Qǐngwèn, Wáng Dànián niàn shénme? May I ask, what is Wáng Dànián studying? |
文学 wénxüé literature |
他念文学。 Tā niàn wénxüé. He studies literature. | ||
| 3. |
请问,方小姐念什么? Qǐngwèn, Fāng xiǎojiě niàn shénme? May I ask, what is Miss Fāng studying? |
中国文学 zhōngguó wénxüé Chinese literature |
她念文学。 Tā nián zhōngguó wénxüé. She studies Chinese literature. | ||
| 4. |
请问,他/她妹妹念什么? Qǐngwèn, tā mèimei niàn shénme? May I ask, what is his/her younger sister studying? |
政治学 zhèngzhixüé political science |
她念政治学。 Tā niàn zhèngzhixüé. She studies political science. | ||
| 5. |
请问,他/她爱人念什么? Qǐngwèn, tā àiren niàn shénme? May I ask, what is his/her spouse studying? |
历史 lìshǐ history |
他/她念历史。 Tā niàn lìshǐ. He/she studies history. | ||
| 6. |
请问,孙蕙然念什么? Qǐngwèn, Sūn Huìrán niàn shénme? May I ask, what is Sūn Huìrán studying? |
中国历史 zhōngguó lìshǐ Chinese history |
她念中国历史。 Tā niàn Zhōngguó lìshǐ. She studies Chinese history. | ||
| 7. |
请问,他/她男孩子念什么? Tā nánháizi niàn shénme? May I ask, what is his/her boy studying? |
经济学 jīngjixüè economics |
他念经济学。 Tā niàn jīngjixüé. He/she studies economics. |
Table 2.77.
| Question | Answer | ||
|---|---|---|---|
| 1. |
王先生念历史。 Wáng xiānsheng niàn lìshǐ. Mr. Wáng is studying history. |
王先生来念历史 Wáng xiānsheng lái niàn lìshǐ. Mr. Wáng is coming to study history. | |
| 2. |
⻢先生念文学。 Mǎ xiānsheng niàn wénxüé. Mr. Mǎ is studying literature. |
⻢先生来念文学。 Mǎ xiānsheng lái niàn wénxüé. Mr. Mǎ is coming to study literature. | |
| 3. |
张先生念经济学。 Zhāng xiānsheng niàn jīngjixüé. Mr. Zhāng is studying economics. |
张先生来念经济学。 Zhāng xiānsheng lái niàn jīngjixüé. Mr. Zhāng is coming to study economics. | |
| 4. |
李先生念书日文。 Lǐ xiānsheng niàn rìwén. Mr. Lǐ is studying the Japanese language. |
李先生来念书日文。 Lǐ xiānsheng lái niàn rìwén. Mr. Lǐ is coming to study the Japanese language. | |
| 5. |
他/她念尼斯。 Tā niàn lìshǐ. He/she is studying history. |
他/她来念尼斯 Tā lái niàn lìshǐ. He/she is coming to study history. | |
| 6. |
胡先生念英文。 Hú xiānsheng niàn yīngwén. Mr. Hú is studying English. |
胡先生来念英文。 Hú xiānsheng lái niàn yīngwén. Mr. Hú is coming to study English. | |
| 7. |
陈先生念法文。 Chén xiānsheng niàn fàwén. Mr. Chén is studying French. |
陈先生来念法文。 Chén xiānsheng lái niàn fàwén. Mr. Chén is coming to study French. |
Table 2.78.
| Question | Cue | Answer | |||
|---|---|---|---|---|---|
| 1. |
孙同志来做什么? Sūn tóngzhì lái zuò shénme? What did comrade Sūn come to do? |
工作 gōngzuò to work |
他/她来工作。 Tā lái gōngzuò. He/she is coming to work. | ||
| 2. |
⻢孙同志 Mǎ tóngzhì lái zuò shénme? What did comrade Mǎ come to do? |
念书 niàn shū to study |
他/她来念书。 Tā lái niàn shū. He/she is coming to study. | ||
| 3. |
陈孙同志 Chén tóngzhì lái zuò shénme? What did comrade Chén come to do? |
学日文 xüé rìwén to study Japanese |
他/她来学日文。 Tā lái xüé rìwén. He/she is coming to study Japanese. | ||
| 4. |
他/她 Tā lái zuò shénme? What did he/she Chén come to do? |
念历史 niàn lìshǐ to study history |
他/她来念历史。 Tā lái niàn lìshǐ. He/she is coming to study history. | ||
| 5. |
⻩先生 Huáng xiānsheng lái zuò shénme? What did Mr. Huáng come to do? |
念政治学 niàn zhèngzhixüé to study political science |
他来念念政治学。 Tā lái niàn zhèngzhixüé. He is coming to study political science. | ||
| 6. |
钱孙同志 Qián tóngzhì lái zuò shénme? What did comrade Qián come to do? |
学英文 xüé yīngwén to study English |
他/她来学学英文。 Tā lái xüé yīngwén. He/she did is coming to study English. | ||
| 7. |
他/她 Tā lái zuò shénme? What did he/she come to do? |
工作 gōngzuò to work |
他/她来工作。 Tā lái gōngzuò. He/she is coming to work. |
Table 2.79.
| Question | Answer | ||
|---|---|---|---|
| 1. |
请问,他/她来念书吗? Qǐngwèn, tā lái niàn shū ma? May I ask, did he/she come to study? |
对了,他/她来念书。 Duì le, tā lái niàn shū. Yes, he/she came to study. | |
| 2. |
请问他/她来念中文吗? Qǐngwèn, tā lái niàn zhōngwén ma? May I ask, did he/she come to study Chinese? |
对了,他/她 来念在嗯文。 Duì le, tā lái niàn zhōngwén. Yes, he/she came to study Chinese. | |
| 3. |
请问,他/她来念经济学吗? Qǐngwèn, tā lái niàn jīngjixüé ma? May I ask, did he/she come to study economics? |
对了,他/她 来念经济学 Duì le, tā lái niàn jīngjixüě. Yes, he/she came to study economics. | |
| 4. |
请问他/她妹妹来念英文吗? Qǐngwèn, tā mèimei lái niàn yīngwén ma? May I ask, did his/her younger sister come to study English? |
对了,她来念英文。 Duì le, tā lái niàn yīngwén. Yes, she came to study English. | |
| 5. |
请问,陈先生来念政治学吗? Qǐngwèn, Chén xiānsheng lái niàn zhèngzhixüé ma? May I ask, did Mr. Chén come to study political science? |
对了,他来念政治学。 Duì le, tā lái niàn zhèngzhixüé. Yes, he came to study political science. | |
| 6. |
请问,王先生来学法文吗? Qǐngwèn, Wáng xiānsheng lái xüé fàwén ma? May I ask, did Mr. Wáng come to learn French? |
对了,他来学法文。 Duì le, tā lái xüé fàwén. Yes, he came to learn French. | |
| 7. |
请问,张小姐来学日文吗? Qǐngwèn, Zhāng xiǎojiě lái xüè rìwén ma? May I ask, did Miss Zhāng come to learn Japanese? |
对了,她来学日文。 Duì le, tā lái xüé rìwén. Yes, she came to learn Japanese. |
Table 2.80.
| Question | Answer | ||
|---|---|---|---|
| 1. |
他/她是在大学学的中文吗? Tā shì zài dàxüé xüéde zhōngwén ma? Did he/she study Chinese in college? |
是的,他/她是在大学学的中文。 Shìde, tā shì zài dàxüé xüéde zhōngwén. Yes, he/she studied Chinese in college. | |
| 2. |
他/她是在美国学的中文吗? Tā shì zài Měiguo xüéde zhōngwén ma? Did he/she learn Chinese in America? |
是的,他/她是在美国学的中文。 Shìde, tā shì zài Měiguó xüéde zhōngwén. Yes, he/she learned Chinese in America. | |
| 3. |
他/她是在台湾大学念的英文吗? Tā shì zài Táiwān Dàxüé niànde yīngwén ma? Did he/she study English in Taiwan? |
是的,他/她是在台湾大学念的英文。 Shìde, tā shì zài Táiwān Dàxüé niánde yīngwén. Yes, he/she studied English in Taiwan. | |
| 4. |
他/她是在美国念的历史吗? Tā shì zài Měiguó niànde lìshǐ ma? Did he/she study history in America? |
是的,他/她是在美国念的历史。 Shìde, tā shì zài Měiguó niànde lìshǐ. Yes, he/she studied history in America. | |
| 5. |
他/她是在加州念的政治学吗? Tā shì zài Jiāzhōu niànde zhèngzhixüé ma? Did he/she study political science in California? |
是的,他/她是在加州念的政治学。 Shìde, tā shì zài Jiāzhōu niànde zhèngzhixüé. Yes, he/she studied political science in California. | |
| 6. |
他/她是在中国念的中国文学吗? Tā shì zài zhōngguó niànde zhōngguó wénxüé ma? Did he/she study Chinese literature in China? |
是的,他/她是在中国念的中国文学。 Shìde, tā shì zài Zhōngguó niànde zhōngguó wénxüé. Yes, he/she studied Chinese literature in China. | |
| 7. |
他/她是在华盛顿念的经济学吗? Tā shì zài Huáshèngdùn niànde jīngjixüé ma? Did he/she study economics in Washington? |
是的,他/她是在华盛顿念的经济学。 Shìde, tā shì zài Huáshèngdùn niànde jīngjixüé. Yes, he/she studied economics in Washington. |
![]() | Note |
|---|---|
All these sentences could be translated with "is coming" instead od "did come". |
Table 2.81. Give negative responses to all the questions, and complete your answers according to the cues.
| Question | Cue | Answer | |||
|---|---|---|---|---|---|
| 1. |
他/她是在中国学的中国话吗? Tā shì zài zhōngguó xüéde Zhōngguó huà ma? Did he/she study Chinese in China? |
美国 Měiguó America |
不是,他/她是在美国学的中国话。 Bú shì, tā shì zài Měiguó xüéde Zhōngguó huà. No, he/she studied Chinese in America. | ||
| 2. |
他/她是在美国念的法文吗? Tā shì zài Měiguó niànde Fàwén ma? Did he/she study French in America. |
加拿大 Jiānádà Canada |
不是,他/她是在加拿大念的法文。 Bú shì, tā shì zài Jiānádà niànde Fàwén. No, he/she studied French in Canada. | ||
| 3. |
他/她是在台湾大学念的政治学吗? Tā shì zài Táiwān Dàxüé niànde zhēngzhixüé ma? Did he/she study political science in a Taiwan University? |
美国大学 Měiguó Dàxüé American University |
不是,他/她是在美国大学念的政治学。 Bú shi, tā shì zài Měiguó Dàxüé niànde zhèngshixüé. No, he/she studied political science in an American University. | ||
| 4. |
他/她是在英国念的文学吗? Tā shì zài Yīngguó niànde Yīngguó wénxüé ma? Did he/she study English literature in England? |
美国大学 Měiguó Dàxüé American University |
不是,他/她是在美国大学念的英国文学。 Bú shì, tā shì zài Měiguó Dàxüé niànde Yīngguó wénxüé. No, he/she studied English literature in an American University. | ||
| 5. |
他/她是在加州念的经济学吗? Tā shì zài Jiāzhōu niànde jīngjixüé ma? Did he/she study economics in California? |
台湾大学 Táiwān Dàxüé National Taiwan University |
不是,他/她是在台湾大学念的经济学。 Bú shì, tā shì zài Táiwān Dàxüé niànde jīngjixüé. No, he/she studied economics in a Taiwan national university. | ||
| 6. |
他/她是在中国念的历史吗? Tā shì zài Zhōngguó niànde Zhōngguó lìshǐ ma? Did he/she study Chinese history in China? |
加州大学 Jiāzhōu Dàxüé University of California |
不是,他/她是在加州大学念的中国历史。 Bú shì, tā shì zài Jiāzhōu Dàxüé niànde Zhōngguó lìshǐ. No, he/she studied Chinese history in the California university. | ||
| 7. |
他/她是在加拿大念的中文吗? Tā shì zài Jiānádà niànde Zhōngwén ma? Did he/she study the Chinese language in Canada? |
台湾 Táiwān Taiwan |
不是,他/她是在台湾念的中文。 Bú shì, tā shì zài Táiwān niànde zhōngwén. No, he/she studied the Chinese language in Taiwan. |
Table 2.82. Give negative or affirmative responses to all the questions according to the cues.
| Question | Cue | Answer | |||
|---|---|---|---|---|---|
| 1. |
他/她是在华盛顿学的中国话吗? Tā shì zài Huáshèngdùn xüéde Zhōngguó huà ma? Did he/she study Chinese in Washington? |
华盛顿 Huáshēngdùn Washington |
是的,他/她是在华盛顿学的中国话。 Shìde, tā shì zài Huáshēngdùn xüéde Zhōnggúo huà. he/she studied Chinese in Washington. | ||
| 2. |
他/她是在台湾大学念的中国历史吗? Tā shì zài Táiwān Dàxüé niànde Zhōngguó lìshǐ ma? Did he/she study Chinese history in Taiwan University? |
美国大学 Měiguó Dàxüé American University |
不是,他/她是在美国大学念的中国历史。 Bú shì, tā shì zài Měiguó Dàxüé niànde Zhōngguó lìshǐ. No, he/she studied Chinese history in an American University. | ||
| 3. |
他/她是在大学中文吗? Tā shì zài dàxüé xüéde Zhōngwén ma? Did he/she learn Chinese in college? |
大学 dàxüé college |
是的,他/她是在大学学的中文。 Shìde, tā shì zài dàxüé xüéde Zhōngwén. Yes, he/she learned Chinese in college. | ||
| 4. |
他/她是在台湾大学念的中国文学吗? Tā shì zài Táiwān Dàxüé niànde Zhōngguó wénxüé ma? Did he/she study Chinese literature in National Taiwan University? |
加州大学 Jiāzhōu Dàxüé University of California |
不是,他/她是在加州大学念的中国文学。 Bú shì, tā shì zài Jiāzhōu Dàxüé niànde Zhōngguó wénxüé. No, he/she studied Chinese literature in the University of California. | ||
| 5. |
他/她是在美国大学念的文学吗? Tā shì zài Měiguó Dàxüé niànde wénxüé ma? Did he/she study literature in the University of America? |
美国大学 Měiguó Dàxüé University of America |
是的,他/她是在美国大学念的文学。 Shìde, tā shì zài Měiguó Dàxüé niànde wénxüé. Yes, he/she studied literature in the University of America. | ||
| 6. |
他/她是在加州念的政治学吗? Tā shì zài Jiāzhōu Dàxüé niànde zhèngzhixüé ma? Did he/she study political science in a University of California? |
台湾大学 Táiwān Dàxüé University of Taiwan |
不是,他/她是在台湾大学念的政治学。 Bú shì, tā shì zài Táiwān Dàxüé niànde shèngzhixüé. No, he/she studied political science in University of Taiwan. | ||
| 7. |
他/她是在法国念的法文吗? Tā shì zài Fàguó niànde Fàwén ma? Did he/she study French in France? |
美国 Měiguó America |
不是,他/她是在美国念的法文。 Bú shì, tā shì zài Měiguó niànde Fàwén. No, he/she studied French in University of America. |
Table 2.83.
| Question | Cue | Answer | |||
|---|---|---|---|---|---|
| 1. |
你会说英文吗? Nǐ huì shuō Yīngwén ma? Can you speak English? |
德文 Déwén German |
你会说德文吗? Nǐ huì shuō Déwén ma? Can you speak German? | ||
| 2. |
你会说德文吗? Nǐ huì shuō Déwén ma? Can you speak German? |
日文 Rìwén Japanese |
你会说日文吗? Nǐ huì shuō Rìwén ma? Can you speak Japanese? | ||
| 3. |
你会说日文吗? Nǐ huì shuō Rìwén ma? Can you speak Japanese? |
法文 Fàwén French |
你会说法文吗? Nǐ huì shuō Fàwén ma? Can you speak French? | ||
| 4. |
你会说法文吗? Nǐ huì shuō Fàwén ma? Can you speak French? |
中国话 Zhōngguó huà Chinese (language) |
你会说中国话吗? Nǐ huì shuō Zhōngguó huà ma? Can you speak Chinese? | ||
| 5. |
你会说中国话吗? Nǐ huì shuō Zhōngguó huà ma? Can you speak Chinese? |
德国花 Déguó huà German (language) |
你会说的国花吗? Nǐ huì shuō Déguó huà ma? Can you speak German? | ||
| 6. |
你会说的国花吗? Nǐ huì shuō Déguó ma? Can you speak German? |
俄国花 èguó huà Russian (language) |
你会说俄国花吗? Nǐ huì shuō èguó huà ma? Can you speak Russian? |
Table 2.84.
| Question | Cue | Answer | |||
|---|---|---|---|---|---|
| 1. |
我学中文。 Wǒ xüé Zhōngwén. I'm studying Chinese. |
日文 Rìwén Japanese |
我学中文,我也学日文。 Wǒ xüé Zhōngwén, wǒ yě xüé Rìwén. I'm studying Chinese,and I'm studying Japanese too. | ||
| 2. |
我学法文。 Wǒ xüé Fàwén. I'm studying French. |
他/她 tā he/she |
我学中文,他/她中文,他/她也学中文。 Wǒ xüé Zhōngwén, tā yě xüé Zhōngwén. I'm studying French, and he/she is studying Chinese too. | ||
| 3. |
他/她学法文。 Tā xüé Fàwén. He/she is studying French. |
德文 Déwén German |
他/她学法文,他/她也学德文。 Tā xüé Fàwén, tā yě xüé Déwén. He/she is studying French, and he/she is studying German too. | ||
| 4. |
我学法文。 Wǒ xüé Fàwén. I'm studying French. |
他/她 tā he/she |
我学法文,他/她也学法文。 Wǒ xüé Fàwén, tā yě xüé Fàwén. I'm studying French, and he/she is studying French too. | ||
| 5. |
我学政治学。 Wǒ xüé zhèngzhixüé. I'm studying political science. |
他/她 tā he/she |
我学政治学,他/她也学政治学。 Wǒ xüé zhèngzhixüé, tā yě xüé zhèngzhixüé. I'm studying political science, and he/she is studying political science too. | ||
| 6. |
我学政治学。 Wǒ xüé zhèngzhixüé. I'm studying political science. |
经济学 jīngjixüé economics |
我学政治学,我也学经济学。 Wǒ xüé zhèngzhixüé, wǒ yě xüé jīngjixüé. I'm studying political science, and I'm studying economics too. | ||
| 7. |
我学文学。 Wǒ xüé wénxüé. I'm studying literature. |
历史 lìshǐ history |
我学文学,我也学历史。 Wǒ xüé wénxüé, wǒ yě xüé lìshǐ. I'm studying literature, and I'm studying history too. |
Table 2.85.
| Question | Answer | ||
|---|---|---|---|
| 1. |
林先生在华盛顿。他学过法文。 Lín xiāngsheng zài Huáshèngdùn. Tā xüéguo Fàwén. Mr. Lín was in Washington. He studied French. |
林先生在华盛顿学过法文。 Lín xiānsheng zài Huáshèngdùn xüéguo Fàwén. Mr. Lín studied French in Washington. | |
| 2. |
⻩小姐在美国。她念过政治学。 Huáng xiǎojiě zài Měiguó. Tā niànguo zhèngzhixüé. Miss Huáng was in America. She studied political science. |
⻩小姐在美国念过政治学。 Huáng xiǎojiě zài Měiguó niànguo zhènghixüé. Miss Huáng studied political science in America. | |
| 3. |
刘太太在加州大学。她念过经济学。 Liú tàitai zài Jiāzhōu Dàxüé. Tā niànguo jīngjixüé. Mrs. Liú was in the University of California. She studied economics. |
刘太太在加州大学念过经济学。 Liú tàitai zài Jiāzhōu Dàxüé niànguo jīngjixüé. Mrs. Liú studied economics in the University of California. | |
| 4. |
宋先生在美国。他念过历史。 Sòng xiānsheng zài Měiguó. Tā niànguo lìshǐ. Mr. Sòng was in America. He studied history. |
宋先生在美国念过历史。 Sòng xiānsheng zài Měiguó niànguo lìshǐ. Mr. Sòng studied history in America. | |
| 5. |
他/她在北京。他/她学过中文。 Ta zài Běijīng. Tā xüéguo Zhōngwén. He/she was in Běijīng. He/she learned Chinese. |
他/她在北京学过中文。 Tā zài Běijīng xüéguo zhōngwén. He/she learned Chinese in Běijīng. | |
| 6. |
孙小姐在加拿大他念英国文学。 Sūn xiǎojiě zài Jiānádà. Tā niànguo Yīngguó wénxüé. Miss Sūn was in Canada. She studied English. |
孙俄在加拿大念过英国文学。 Sūn xiǎojiě zài Jiānádà niànguo Yīngguó wénxüé. Miss Sūn studied English in Canada. | |
| 7. |
他/她在中国。他/她念过中国文学。 Tā zài Zhōngguó. Tā niánguo Zhōngguó wénxüé. He/she was in China. He/she studied Chinese literature. |
他/她在中国念过中国文学。 Tā zài Zhōngguó niànguo Zhōngguó wénxüé. He/she studied Chinese literature in China. |
Table 2.86. Give an affirmative or a negative response to each question, according to the cues.
| Question | Cue | Answer | |||
|---|---|---|---|---|---|
| 1. |
你会说英文吗? Nǐ huì shuō Yīngwén ma? Can you speak English? |
学过 xüéguo have studied |
我会说一点。 Wǒ huì shuō yìdiǎn. I can speak a little. | ||
| 2. |
你会说英文吗? Nǐ huì shuō Yīngwén ma? Can you speak English? |
没学过 méi xüéguo haven't studied |
我不会说。 Wǒ bú huì shuō. I can't speak it. | ||
| 3. |
你会说中文吗? Nǐ huì shuō Zhōngwén ma? Can you speak Chinese? |
学过 xüéguo have studied |
我会说一点。 Wǒ huì shuō yìdiǎn. I can speak Chinese a little. | ||
| 4. |
他/她会说德文吗? Tā huì shuō Déwén ma? Can he/she speak German? |
没学过 méi xüéguo haven't studied |
他/她不会说。 Tā bǔ huì shuō. He cannot speak it. | ||
| 5. |
你会说日文吗? Nǐ huì shuō Rìwén ma? Can you speak Japanese? |
学过 xüéguo have studied |
我会说一点。 Wǒ huì shuō yìdiǎn. I can speak Japanese a little. | ||
| 6. |
他/她会上哟英国话吗? Tā huì shuō Yīngguó huà ma? Can he/she speak English? |
学过 xüéguo have studied |
他/她会说一点。 Tā huì shuō yìdiǎn. He/she can speak a little. | ||
| 7. |
你会说法文吗? Nǐ huì shuō Fàwén ma? Can you speak French? |
没学过 méi xüéguo haven't studied |
我不会说。 Wǒ bú huì shuō. I cannot speak it. |
Table 2.87. Give an affirmative or a negative response to each question, according to the cues.
| Question | Cue | Answer | |||
|---|---|---|---|---|---|
| 1. |
他/她会说中国话吗? Tā huì shuō Zhōngguó huà ma? Can he/she speak Chinese? |
学过 xüéguo have studied |
会,他/她会说中国话。 Huì, tā huì shuō Zhōngguó huà. Yes, he/she can speak Chinese. | ||
| 2. |
他/她会说中国吗? Tā huì shuō Zhōngguó huà ma? Can he/she speak Chinese? |
没学过 méi xüéguo haven't studied |
不会,他/她会说中国话。 Bú huì, tā bú huì shuō Zhōngguó huà. No, he/she cannot speak Chinese. | ||
| 3. |
他/她会说法文吗? Tā àiren huì shuō Fàwén ma? Can his/her spouse speak French? |
学过 xüéguo have studied |
会,他/她爱人会说法文。 Huì, tā airen huì shuō Fàwén. Yes, his/her spouse can speak French. | ||
| 4. |
他/她父亲会说日文吗? Tā fùqin huì shuō Rìwén ma? Can his/her mother speak Japanese? |
没学过 méi xüéguo haven't studied |
不会,他父亲不会说日文。 Bú huì, tā fùqin bú huì shuō Rìwén. No, his/her mother cannot speak Japanese. | ||
| 5. |
李同志会说德文吗? Lǐ tóngzhì huì shuō Déwén ma? Can comrade Lǐ speak German? |
没学过 méi xüéguo haven't studied |
不会,李同志不会说德文。 Bú huì, Lǐ tóngzhì bú huì shuō Déwén. No, comrade Lǐ cannot speak German. | ||
| 6. |
王同志会说英文吗? Wáng tōngzhì huì shuō Yīngwén ma? Can comrade Wáng speak English? |
学过 xüéguo have studied |
会,王同志会说英文。 Huì, Wáng tóngzhì huì shuō Yīngwén. Yes, comrade Wáng can speak English. | ||
| 7. |
陈同志会说法文吗? Chén tóngzhì huì shuō Fàwén ma? Can comrade Chén speak French? |
学过 xüéguo have studied |
会,陈同志会说法文。 Huì, Chén tóngzhì huì shuō Fàwén. Yes, comrade Chén can speak French. |
More on duration phrases.
The marker le for new situations in negative sentences.
Military titles and 'branches of service,
The marker ne.
Process verbs.
| 1. | A: | Nǐ jīntiān hái yǒu kè ma? | 你今天还有课吗? | Do you have any more classes today? |
| B: | Měiyou kè le. | 没有课了。 | I don't have any more classes. | |
| 2. | A: | Nǐ cóngqián niàn Yīngwén niànle duó jiǔ? | 你从前念英文念了多久? | How long did you study English? |
| B: | Wǒ niàn Yīngwén niànle liǔnián. | 我念英文念了六年。 | I studied English for six years. | |
| 3. | A: | Nǐ xiànzài niàn shénme ne? | 你现在念什么呢? | What are you studying now? |
| B: | Wǒ niàn Fàwén ne. | 我念法文 | I'm studying French. | |
| 4. | A: | Nǐ niàn Fàwén niànle duó jiǔ le? | 你念法文念了多久了? | How long have you studying French? |
| B: | Wǒ niànle yìnián le. | 我念了一年了。 | I've have been studying it for one year. | |
| 5. | A: | Nǐ huì xiě Zhōngguo zì ma? | 你会写中国字吗? | Can you write Chinese characters? |
| B: | Huì yìdiǎn. | 会一点。 | I can a little. | |
| 6. | A: | Qǜnián wǒ hái bú huì xiě. | 去年我还不会写。 | Last year, I couldn't write them. |
| B: | Xiànzài wǒ huì xiě yìdiǎn le. | 现在我会写一点了。 | Now, I can write a little. | |
| 7. | A: | Nǐ fùqin shi jǖnrén ma? | 你父亲是军人吗? | Is your father a military man? |
| B: | Shì, tā shi hǎijǖn jǖnguān. | 是,他是海军陆军。 | Yes, he is a naval officer. | |
| 8. | A: | Wǒ jīntiān bù lái le. | 我今天不来了。 | I'm not coming today. |
| B: | Wǒ bìng le. | 我病了。 | I'm sick. | |
| 9. | A: | Jīntiān hǎo le méiyou? | 今天好了没有? | Are you better today? (Are you recovered?) |
| B: | Jīntiān hǎo le. | 今天好了。 | Today I'm better. |
| kōngjǖn | 空军 | Air Force |
| lùjǖn | 陆军 | army |
| shìbīng | 事兵 | enlisted man |
| zuò shì | 做事 | to work |
| Déwén | 德文 | German language |
| bìng | 病 | to become ill |
| Déwén | 德文 | German language |
| Fàwén | 法文 | French language |
| hǎijǖn | 海军 | navy |
| jǖnguān | 陆军 | military officer |
| jǖnrén | 军人 | military person |
| kè | 课 | class |
| xiě | 写 | to write |
| zì | 字 | character |
| 1. | A: | Nǐ jīntiān hái yǒu kè ma? | 你今天还有课吗? | Do you have any more classes today? |
| B: | Měiyou kè le. | 没有课了。 | I don't have any more classes. |
Hái, "additionally," "also": You have already learned the word hái used as an adverb meaning "still." In this exchange you learn a second way to use hái.
| Nǐ hái xiǎng zǒu ma? | Do you still want to leave? |
| Nǐ hái yào xüé shénme? | What else do you want to study? |
Méiyou...le: You will remember that in the negative of a completed action, méi or méiyou replaces the completion marker le is never used together with it.
| Tā | lái | le. | He came. | |
| Tā | méi(you) | lái. | He did not come. |
In the sentence Méiyou kè le, le is a new-situation marker, and méiyou is simply the negative of the full verb yǒu. (Remember that the verb yǒu is always made negative with méi, never with bù.)
| Tā | yǒu kè | le. | Now he has class. [Due to a change in the schedule, he now has class at this time.] | |
| Tā | méi- | yǒu kè | le. | He doesn't have any more classes. |
Bù...le/méiyou...le: When the marker le for new situations is used with a negative verb, there are two possible meanings:
one is that something that was supposed to happen is now not going to happen.
the other is that something that was happening is not happening anymore.
Thus the following sentence is ambiguous:
| Tā bù lái le. |
He is not coining now. [Either he was expected to come but changed his mind, or he used to come at this time but now has stopped.] |
In the context of a conversation, the meaning of the sentence would become clear.
Here are more-examples with the "anymore" meaning:
| Tā bú niàn shū le. | He is not going to study anymore.[He will no longer attend college.] |
| Tā bú shi wǒde péngyou le. | He is not my friend anymore. |
| Méiyou le. | There is no more. |
| 2. | A: | Nǐ cóngqián niàn Yīngwén niànle duó jiǔ? | 你从前念英文念了多久? | How long did you study English? |
| B: | Wǒ niàn Yīngwén niànle liǔnián. | 我念英文念了六年。 | I studied English for six years. |
More on duration: In Unit 6 of this module, you learned to express duration in a sentence with no object (Wǒ zài Xiāngǎng zhùle liùge yüè le. ). In this unit, you learn one way to express the duration of an activity which involves using both a verb and an object (e.g. , "studying economics"). In such cases, the verb appears twice in the sentence: first when the object is stated, and again when the duration is stated.
| Tā niàn jīngjixüé, niánle yìnián. | He studied economics for one year. |
| Tā xüé Zhōngguo huà, xüéle sānge yüè le. |
He has been studying Chinese for three months. |
Notice that aspect markers do not occur after the first verb in each sentence, but only after the second verb and at the end of the second sentence.
| 3. | A: | Nǐ xiànzài niàn shénme ne? | 你现在念什么呢? | What are you studying now? |
| B: | Wǒ niàn Fàwén ne. | 我念法文 | I'm studying French. |
Ne is an aspect marker used to emphasize the fact that something is in progress. With action verbs, ne indicates that the action is going on.
With state verbs, ne shows that the state exists. With some process verbs, ne indicates that the process is going on. Ne may not be used with certain process verbs. (See also notes on No. 8, about verbs.)
| 4. | A: | Nǐ niàn Fàwén niànle duó jiǔ le? | 你念法文念了多久了? | How long have you studying French? |
| B: | Wǒ niànle yìnián le. | 我念了一年了。 | I've have been studying it for one year. | |
| 5. | A: | Nǐ huì xiě Zhōngguo zì ma? | 你会写中国字吗? | Can you write Chinese characters? |
| B: | Huì yìdiǎn. | 会一点。 | I can a little. |
Xiě Zhōngguo zì: The verb xiě, "to write" can occur with specific objects, such as Zhōngguo zì, as well as with the general object zì. The combination xiě zìcan mean either "to write characters" or simply "to write."
| Tā xiǎng xüé Zhōngguo zì. | He wants to learn to write Chinese characters. |
| Xiǎo dìdi sìsuì le, yǐjīng huì xiě zì le. | Little younger brother is four years old and already can write. |
In the reply huì yìdiǎn, huì is used as a main verb --not as an auxiliary verb, as in the question.
As a main verb, huì means "to have the skill of," "to have the knowledge of," "to know."
| Wǒ huì Yīngwén. | I know English. |
| 6. | A: | Qǜnián wǒ hái bú huì xiě. | 去年我还不会写。 | Last year, I couldn't write them. |
| B: | Xiànzài wǒ huì xiě yìdiǎn le. | 现在我会写一点了。 | Now, I can write a little. |
Qùnián wǒ hái bú huì xiě.: Notice that here it is the auxiliary verb huì, not the verb xiě, that is made negative. Auxiliary verbs such as huì and xiǎng are STATE verbs and so are made negative with the prefix bù, regardless of whether the context is past, present, or future.
Xiànzài wǒ huì xiě yìdiǎn le.: The marker used is le for new situations. It is always placed at the end of a sentence.
The time word xiànzài comes at the beginning of the sentence here. Most time words of more than one syllable may come either before or after the subject, but in either case before the verb.
| 7. | A: | Nǐ fùqin shi jǖnrén ma? | 你父亲是军人吗? | Is your father a military man? |
| B: | Shì, tā shi hǎijǖn jǖnguān. | 是,他是海军陆军。 | Yes, he is a naval officer. | |
| 8. | A: | Wǒ jīntiān bù lái le. | 我今天不来了。 | I'm not coming today. |
| B: | Wǒ bìng le. | 我病了。 | I'm sick. |
The verb bìng, "to get sick," "to become ill," is a process verb; that is the activity described includes some changes in the situation. Process verbs tell of an action which has caused a change from one state to another, as from whole to broken ("to break") and from frozen to melted ("to melt"). Bìng is typical of process verbs: not only is an action described (coming down with an illness) but also a resulting state (being ill). Because of this typical combination, process verbs are sometimes thought of as combining the semantic characteristics of action and state verbs.
One of the main purposes of talking about verbs in terms of action, state, and process is to draw attention to the fact that the Chinese way of expressing something may not correspond to the English.
For instance,
"I am sick" in Chinese is Wǒ bìng le. ("I have gotten sick"). For "I am not sick," you say Wǒ méi bìng. ("I didn't get sick").
Process verbs are always made negative with m|i9 regardless of whether you are referring to past, present, or future.
| Nǐ bìng le méiyou? | Are you sick? |
| Méiyou. Wǒ méi bing. | No. I'm not sick. |
(State verbs are always made negative with bù.)
Another reason for putting verbs into categories according to the type of meaning is to discover how verbs behave in sentences. Knowing whether a verb is in the action, state, or process category, you will know what aspect markers and negatives may be used with that verb. In the following charts, a check mark means that this combination of verb and aspect occurs in the language.
| Aspect Markers | ||||
| Completion le | Combined le | New-situation | ||
| Verbs | Action | X | X | X |
| State | X | |||
| Process | X | X | X | |
Examples:[8]
| Action | Tā zuótiān gōngzuò le. | He worked yesterday. (completion Le) |
| Tā yǐjīng lái le. | He has already come. (combined le) | |
| Gēge xiànzài niàn dàxüé le. | Older brother goes to college now. (new-situation le)[a] | |
| State | Tā xiànzài huì xiě zì le. | He can write now. (new-situation le) |
| Process | Tā zuótiān bìng le. | He got sick yesterday. (completion le) |
| Tā xiànzài bìng le. | He is sick.(combined le) | |
| Tā bìngle yíge yüé le. | He has been sick for one month now. (new-situation le and completion le) | |
[a] In affirmative sentences containing action verbs, the marker le for new situations is used to describe a change in a general habit. | ||
| Verbs | ||||
| Action | State | Process | ||
| Negation | bù | X | X | |
| —negation of completion le | X | X | ||
| —negation of combined le | X | X | ||
Examples:
| Action | Tā bú niàn shū. | He doesn’t (isn't going to) study |
| Tā méi niàn shū. | He didn't study. | |
| Tā hái méi niàn shū. | He hasn’t studied yet, | |
| State | Tā qǜnián bù xiǎng niàn shū. | Last year, she didn't want to study. |
| Process | Tā jīntiān méi bìng. | He is not sick today. |
| Tā hái méi hǎo. | He hasn't yet recovered. |
Notice that only action verbs use the whole range of negatives to mark the negative of future or present action, completed action, or new situations. State verbs use the negative prefix bù even when referring to past states. Process verbs use the negative prefix méi even when referring to something in the present.
If you find a verb occurring with a negative or an aspect marker you had not expected, you might discuss with your teacher how the verb behaves in terms of these charts. You might discover that what you thought was a state verb is actually a process verb, or vice versa.
| 9. | A: | Jīntiān hǎo le méiyou? | 今天好了没有? | Are you better today? (Are you recovered?) |
| B: | Jīntiān hǎo le. | 今天好了。 | Today I'm better. |
Jīntiān hǎo le.: Hǎo is one of many state verbs which can become process verbs. When such a verb becomes a process verb, it takes on a different meaning. While the state verb hǎo means "to be good" or "to be well," the process verb hǎo means "to get better," "to recover." Compare these sentences:
| Tā hǎo. | He's in good health. |
| Tā zuótiān bìng le. Tā jīntiān yǐjīng hǎo le. | Yesterday he became sick. Today he is already recovered. |
The difference between the state verb hǎo and the process verb hǎo is even more evident in negative sentences. State verbs, as you remember, are made negative only with bù. Process verbs are made negative only with méi or hái méi.
| Tā bù hǎo. |
He's not good. [He’s not a good person.] |
| Tā hái méi hǎo. |
He hasn't yet recovered. [He is still sick.] |
It can be difficult to remember that bìng and hǎo, sometimes translated as "to be sick" and "to be better," are actually process verbs in Chinese, not state verbs.
The English sentence "I am better (recovered)" translates as Wǒ hǎo le. ("I have become veil") and would be incorrect without the le.
Jīntiān hǎo le méiyou? Questions may be formed from statements containing completion le or combined le by adding méiyou at the end of the statements.
You will learn more about forming questions in the first unit of the next module.
| Tā láile méiyou? | Did he come? |
| Nǐ hǎole méiyou? |
Are you recovered (from your illness)? |
Table 2.88.
| Question | Answer | ||
|---|---|---|---|
| 1. |
他/她今天还有课吗? Tā jīntiān hái yǒu kè ma? Does he have any more class today? |
他/她没有课了。 Tā méiyou kè le. He doesn't have any more classes. | |
| 2. |
他/她今天还来吗? Tā jīntiān hái lái ma? Is he/she still coming today? |
他/她不来了。 Tā bù lái le. He/she is not coming. | |
| 3. |
他/她现在还会说中国话吗? Tā xiànzài hái huì shuō Zhōngguó huà ma? Does he/she still speak Chinese now? |
他/她不会说中国话了。 Tā bú huì shuō Zhōngguò huà le. He/she can't speak Chinese anymore. | |
| 4. |
他/她现在还有中国书吗? Tā xiànzài hái yǒu Zhōngguó shū ma? Does he/she still have Chinese books now? |
他/她没有中国书了。 Tā méiyou Zhōngguó shū le. He/she has no more Chinese books anymore. | |
| 5. |
他/她还念历史吗? Tā hái niàn lìshǐ ma? Does he/she still study history? |
他/她不念历史了。 Tā bú niàn lìshǐ le. He/she doesn't study history anymore. | |
| 6. |
他/她现在还在空军工作吗? Tā xiànzài hái zài kōngjǖn gōngzuò ma? Is he/she still working in the Air Force? |
他/她不在空军工作。 Tā bú zài kōngjǖn gōngzuò. He/she does not work in the Air Force anymore. | |
| 7. |
他/她现在还想走吗? Tā xiànzài hái xiǎng zǒu ma? Does he/she still want to leave now? |
他/她不想走了。 Tā bù xiǎng zǒu le. He/she doesn't want to go anymore. |
Table 2.89.
| Question | Answer | ||
|---|---|---|---|
| 1. |
他/她从前念历史。 Tā cóngqián niàn lìshǐ. He/she formerly studied history. |
他/她从前念历史,现在不念了。 Tā cóngqián niàn lìshǐ, xiànzài bú niàn le. He/she formerly studied history, but now he/she doesn't anymore. | |
| 2. |
他/她从前念书。 Tā cóngqián niàn shū. He/she used to study. |
他/她从前念书,现在不念了。 Tā cóngqián niàn shū, xiànzài bú niàn le. He/she used to study, now he/she doesn't anymore. | |
| 3. |
他/她从前在陆军做事。 Tā cóngqián zài lùjǖn zuò shì. He/she used to be in the Army. |
他/她从前在陆军做事,现在不在陆军作是了。 Tā cóngqián zài lùjǖn zuò shì, xiànzài bú zài lùjǖn zuò shì le. He/she used to be in the Army, but he/she doesn't anymore. | |
| 4. |
他/她从前不会。 Tā cóngqián bú huì. He/she used to not. |
他/她从前不会,现在会了。 Tā cóngqián bú huì, xiànzài huì le. He/she used to not, but now he/she does. | |
| 5. |
他/她从前不知道。 Tā cóngqián bù zhīdào. He/she never knew before. |
他/她从不前知道,现在知道了。 Tā cóngqián bù zhīdào, xiànzài zhīdào le. He/she never knew before, but he/she knows now. | |
| 6. |
他/她中文从前不很好。 Tāde Zhōngwén cóngqián bù hěn hǎo. He/she wasn't very good at Chinese. |
他/她中文从前不很好,现在很好了。 Tāde Zhōngwén cóngqián bù hěn hǎo, xiànzài hěn hǎo le. He/she wasn't very good at Chinese, but he/she is now. | |
| 7. |
他/她从前会说法国话。 Tā cóngqián huì shuō Fàguó huà. He/she used to speak French. |
他/她从前会说法国话,现在不会了。 Tā cóngqián huì shuō Fàguó huà, xiànzài bú huì le. He/she used to speak French, now he/she doesn't. |
Table 2.90.
| Question | Cue | Answer | |||
|---|---|---|---|---|---|
| 1. |
他/她念过政治学。 Tā niànguo zhèngzhixüé. He/she has studied political science. |
多久 duō jiǔ how long |
他/她念政治学, 念了多久? Tā niàn zhèngzhixüé, niànle duó jiǔ? How long did he/she study political science? | ||
| 2. |
他/她念过经济学。 Tā niànguo jīngjixüé. He/she has studied economics. |
几年 jǐnián how many years |
他/她念经济学,念了几年? Tā niàn jīngjixüé, niànle jǐnián? How many years did he/she study economics? | ||
| 3. |
他/她念过中国文学。 Tā niànguo Zhōngguó wénxüé. He/she has studied literature. |
多久 duō jiǔ how long |
他/她念中国文学,念了多久? Tā niàn Zhōngguó wénxüé, niànle duō jiǔ? How long did he/she study literature? | ||
| 4. |
他/她学过日文? Tā xüéguo Rìwén. He/she has learned Japanese. |
几个月 jǐge yüè how many months |
他/她学日文,学了几个月? Tā xüé Rìwén, xüéle jǐge yüè? How many months did he/she learn Japanese? | ||
| 5. |
他/她在空军做过事。 Tā zài kōngjǖn zuòguo shì. He/she has worked in the Air Force. |
多久 duō jiǔ how long |
他/她在空军做事,做了多久? Tā zài kōngjǖn zuò shì, zuòle duō jiǔ? How long did he/she work in the Air Force? | ||
| 6. |
他/她念过中国历史。 Tā niànguo Zhōngguó lìshǐ. He/she has studied Chinese history. |
多久 duō jiǔ how long |
他/她念中国历史,念了多久? Tā niàn Zhōngguó lìshǐ, niànle duō jiǔ? How long did he/she study history? | ||
| 7. |
他/她念过英国文学。 Tā niànguo Yīngguó wénxüé. He/she has studied English literature. |
几年 jǐnián how many years |
他/她念英国文学,念了几年? Tā niàn Yīngguó wénxüé, niànle jǐniàn? How many years did he/she study literature? |
Table 2.91.
| Question | Cue | Answer | |||
|---|---|---|---|---|---|
| 1. |
他/她现在念历史。 Tā xiànzài niàn lìshǐ. He/she is studying history now. |
多久 duō jiǔ how long |
他/她念历史,念了多久了? Tā niàn lìshǐ, niànle duō jiǔ le? How long has he been studying history? | ||
| 2. |
他/她现在学日文。 Tā xiànzài xüé Rìwén. He/she is studying Japanese now. |
几个月 jǐge yüè how many months |
他/她学日文,学了几个月? Tā xüé Rìwén, xüéle jǐge yüè? How many months has he been studying Japanese? | ||
| 3. |
他/她现在念英文。 Tā xiànzài niàn Yīngwén. He/she is studying English now. |
几个月 jǐge yüè how many months |
他/她念了英文,里念了几个月了? Tā niànle Yīngwén, niànle jǐge yüè le? How many months has he been studying English? | ||
| 4. |
他/她现在在海军做事。 Tā xiànzài zài hǎijǖn zuò shì. He/she is now working in the Navy. |
几年 jǐnián how many years |
他/她在海军做事,作了几年了? Tā zài hǎijǖn zuò shì, zuòle jǐnián le? How many years has he been working in the Navy? | ||
| 5. |
他/她现在学中国话。 Tā xiànzài xüé Zhōngguó huà. He/she is learning Chinese now. |
多久 duō jiǔ how long |
他/她中国话,学了多久了? Tā xüé Zhōngguó huà, xüéle duō jiǔ le? How long has he/she been learning Chinese? | ||
| 6. |
他/她现在在陆军做事。 Tā xiànzài zài lùjǖn zuò shì. He/she is working in the Army now. |
几年 jínián how many years |
他/她在陆军做事,作了几年了? Tā zài lùjǖn zuò shì, zuòle jǐnián le? How many years has he/she been working in the Army? | ||
| 7. |
他/她在银行做事。 Ta ziànzài zài yínháng zuò shì. He/she is working in a bank now. |
几年 jǐnián how many years |
他/她银行做事,作了寄来哪了? Tā zài yínháng zuò shì, zuòle jǐnián le? How many years has he/she been working in the bank? |
Table 2.92.
| Question | Cue | Answer | |||
|---|---|---|---|---|---|
| 1. |
他/她现在还念历史呢。 Tā xiànzài hái niàn lìshǐ ne. He/she is still studying history. |
多久 duō jiǔ how long |
他/她念历史,还想念多久? Tā niàn lìshǐ, hái xiǎng niàn duō jiǔ? How much longer is he/she going to study history? | ||
| 2. |
他/她现在还念中国文学呢。 Tā xiànzài hái niàn Zhōngguó wènxüé ne. He/she is still studying Chinese literature. |
多久 duō jiǔ how long |
他/她念中国历史,还想念多久? Tā niàn Zhōngguó wènxüé, hái xiǎng niàn duō jiǔ? How much longer is he/she going to study Chinese literature? | ||
| 3. |
他/她现在还学日文呢。 Tā xiànzài hái xüé Rìwén ne. He/she is still learning Japanese. |
几个月 jǐge yüè how many months |
他/她学日文,还想学几个月? Tā xüé Rìwén, hái xiǎng xüé jǐge yüè? How much longer is he/she going to learn Japanese? | ||
| 4. |
他/她现在还在陆军做事呢。 Tā xiànzài hái zài lùjǖn zuò shì ne. He/she is still working for the Army. |
多久 duō jiǔ how long |
他/她陆军做事,还想做多久? Tā zài lùjǖn zuò shì, hái xiǎng zuò duō jiǔ? | ||
| 5. |
他/她现在还学中国话呢。 Tā xiànzài hái xüé Zhōngguó huà ne. He/she is still learning Chinese. |
多久 duō jiǔ how long |
他/她学中国话,还想邪恶多久? Tā xüé Zhōngguó huà, hái xiǎng xüé duō jiǔ? How long is he/she going to learn Chinese? | ||
| 6. |
他/她现在还念政治学呢。 Tā zianzài hái niàn zhèngzhixüé ne. He/she is still studying political science. |
多久 duō jiǔ how long |
他/她念政治学,还想念多久? Tā niàn zhèngzhixüé, hái xiǎng niàn duō jiǔ? How long is he/she going to study political science? | ||
| 7. |
他/她现在还念经济学呢。 Tā ziànzài hái niàn jīngjixüé ne. He/she is still studying economics. |
多久 duō jiǔ how long |
他/她念经济学,还想年多久? Tā niàn jīngjixüé, hái xiǎng niàn duō jiǔ? How long is he/she going to study economics? |
Table 2.93.
| Question | Answer | ||
|---|---|---|---|
| 1. |
他/她现在念历史。 Tā xiànzài niàn lìshǐ. He is studying history now. |
他/她念历史,念了多久了? Tā niàn lìshǐ, niànle duō jiǔ le? How long has he studied history? | |
| 2. |
他/她念过历史。 Tā niànguo lìshǐ. He studied history. |
他/她念历史,念了对久? Tā niàn lìshǐ, niànle duō jiǔ? How long did he study history? | |
| 3. |
他/她现在还念历史。 Tā xiànzài hái niàn lìshǐ. He/she is still studying history. |
他/她念历史,还想念多久? Tā niàn lìshǐ, hái xiǎng niàn duō jiǔ? How long does he/she plan to study history? | |
| 4. |
他/她现在念中国文学。 Tā xiànzài niàn Zhōngguó wènxüé. He/she is now studying Chinese literature. |
他/她念中国文学,念了多久了? Tā niàn Zhōngguó wènxüé, niànle duō jiǔ le? How long has he/she been studying Chinese literature? | |
| 5. |
他/她念过中国文学。 Tā niànguo Zhōngguó wènxüé. He/she has studied Chinese literature. |
他/她念中国文学,念了多久? Tā niàn Zhōngguó wènxüé, niànle duō jiǔ? How long did he/she study Chinese literature? | |
| 6. |
他/她现在还念日文。 Tā ziànzài hái niàn Rìwén. He/she is still studying Japanese. |
他/她念日文,还想念多久? Tā niàn Rìwén, hái xiǎng niàn duó jiǔ? How long does he/she plan to study Japanese? | |
| 7. |
他/她念过日文。 Tā niànguo Rìwén. He/she has studied Chinese. |
他/她念日文,念了多久? Tā niàn Rìwén, niànle duō jiǔ? How long has he/she been studying Japanese? | |
| 8. |
他/她学过英文。 Tā xüéguo Yīngwén. He/she has learned English. |
他/她学英文,学了多久? Tā xüé Yīngwén, xüéle duō jiǔ? How long has he/she been learning English? | |
| 9. |
他/她现在还学英文。 Tā xiànzài hái xüé Yīngwén. He/she is still learning English. |
他/她学英文,还想学多久? Tā xüé Yīngwén, hái xiǎng xüé duō jiǔ? How long does he/she plan to learn English. | |
| 10. |
他/她现在在空军做事。 Tā xiànzài zài kōngjǖn zuò shì. He/she now works for the Air Force. |
他/她在空军做事,做了多久了? Tā zài kōngjǖn zuò shì, zuòle duō jiǔ le? how long has he/she been working for the Air Force? |
Table 2.94.
| Question | Answer | ||
|---|---|---|---|
| 1. |
他/她写了吗? Tā xiě le ma? Did he/she write? |
他/她还没写。 Tā hái méi xiě. He/she still hasn't written. | |
| 2. |
他/她来了吗? Tā lái le ma? Did he/she come? |
他/她还没来。 Tā hái méi lái. He/she still hasn't come. | |
| 3. |
他/她好了吗? Tā hǎo le ma? Did he/she get better? |
他/她还没好。 Tā hái méi hǎo. He/she still hasn't got better. | |
| 4. |
他/她懂了吗? Tā dǒng le ma? Did he/she understand? |
他/她还没董。 Tā hái méi dǒng. He/she still hasn't understood. | |
| 5. |
他/她走了吗? Tā zǒu le ma? Did he/she leave? |
他/她还没走。 Tā hái méi zǒu. He/she still hasn't left? | |
| 6. |
他/她听了吗? Tā tīng le ma? Did he/she listen? |
他/她还没听。 Tā hái méi tīng. He/she still hasn't listened? | |
| 7. |
他/她学了吗? Tā xüé le ma? Did he/she learn? |
他/她还美学。 Tā hái méi xüé. He/she still hasn't learned. |
Table 2.95.
| Question | Answer | ||
|---|---|---|---|
| 1. |
他/她从前不会写中国字。现在呢? Tā cóngqián bú huì xiě Zhōngguó zì. Xiànzài ne? In the past he/she couldn't write Chinese characters. And now? |
他/她还不会写中国字。 Tā hái bú huì xiě Zhōngguó zì. He/she still can't write Chinese characters. | |
| 2. |
他/她从前不想学日文。现在呢? Tā cóngqián bù xiǎng xüé Rìwén. Xiànzài ne? In the past he/she didn't want to learn Japanese. And now? |
他/她还不想学日文。 Tā hái bù xiǎng xüé Rìwén. He/she still doesn't want to learn Japanese. | |
| 3. |
他/她从前不念历史。现在呢? Tā cóngqián bú niàn lìshǐ. Xiànzài ne? In the past he/she didn't learn history. And now? |
他/她还不念历史。 Tā hái bú niàn lìshǐ. He/she still doesn't learn history. | |
| 4. |
他/她从前不董法文。现在呢? Tā cóngqián bù dǒng Fàwén. Xiànzài ne? In the past he/she didn't understand French. And now? |
他/她还不董法文。 Tā hái bù dǒng Fàwén. He/she still doesn't understand French. | |
| 5. |
他/她们没有孩子。现在呢? Tāmen cóngqián méiyou háizi. Xiànzài ne? In the past he/she didn't have children. And now? |
他/她们还没有孩子。 Tāmen hái méiyou háizi. He/she still doesn't have any children. | |
| 6. |
他/她从前不会说德国化。现在呢? Tā cóngqián bú huì shuō Déguó huà. Xiànzài ne? In the past he/she couldn't speak German. And now? |
他/她还不会说德国化。 Tā hái bú huì shuō Déguó huà. He/she still doesn't speak German. | |
| 7. |
他/她从前不想学英文。现在呢? Tā cóngqián bù xiǎng xüé Yīngwén. Xiànzài ne? In the past he/she didn't want to learn English. And now? |
他/她还不想学英文。 Tā hái bù xiǎng xüé Yīngwén. He/she still doesn't want to learn English. |
Table 2.96.
| Question | Cue | Answer | |||
|---|---|---|---|---|---|
| 1. |
他/她从前不会写中哦字。 Tā cóngqián bú huì xiě Zhōngguó zì. In the past, he/she couldn't write Chinese characters. |
now he/she can |
他/她从前不会写,现在会写了。 Tā cóngqián bú huì xiě, xiànzài huì xiě le. In the past, he/she couldn't write, now he/she can. | ||
| 2. |
他/她从前会写了。 Tā cóngqián huì xiě Zhōngguó zì. In the past he/she could write Chinese characters |
no longer |
他/她从前会写,现在不会写了。 Tā cóngqián huì xiě, ziànzài bú huì xiě le. In the past he/she could write, now he/she can't. | ||
| 3. |
他/她从前不会写中国字。 Tā cóngqián bú huì xiě Zhōngguó zì. In the past he/she couldn't write Chinese characters. |
still can't |
他/她从前不会写,现在还不会写。 Tā cóngqián bú huì xiě, ziànzài hái bú huì xiě. In the past he/she couldn't write, now he/she still can't. | ||
| 4. |
他/她从前不董法文。 Tā cóngqián bù dǒng Fàwén. In the past he/she didn't understand French. |
now he/she can |
他/她从前不董,现在董了。 Tā cóngqián bù dǒng, xiànzài dǒng le. In the past he/she didn't understand, now he/she can. | ||
| 5. |
他/她从前董法文。 Tā cóngqián dǒng Fàwén. In the past he/she did understand French. |
no longer |
他/她从前董,现在不董了。 Tā cóngqián dǒng, xiànzài bù dǒng le. In the past he/she did understand, now he/she cannot anymore. | ||
| 6. |
他/她从前不董法文。 Tā cóngqián bù dǒng Fàwén. In the past he/she didn't understand French. |
still can't |
他/她从前不董,现在还不董。 Tā cóngqián bù dǒng, xiànzài hái bù dǒng. In the past he/she didn't understand, now he/she still can't. | ||
| 7. |
他/她从前不想学英文。 Tā cóngqián bù xiǎng xüé Yīngwén. In the past he/she didn't want to learn English. |
now he/she does |
他/她从前不想学,现在想学了。 Tā cóngqián bù xiǎng xüé, xiànzài xiǎng xüé le. In the past he/she didn't want to learn, now he/she wants to. | ||
| 8. |
他/她从前想学英文。 Tā cóngqián xiǎng xüé Yīngwén. In the past he/she did want to learn English. |
no longer |
他/她从前想学,现在不想学了。 Tā cóngqián xiǎng xüé, xiànzài bù xiǎng xüé le. In the past he/she did want to learn, now he/she doesn't want to anymore. | ||
| 9. |
他/她从前不想学英文。 Tā cóngqián bù xiǎng xüé Yīngwén. In the past he/she didn't want to learn English. |
still doesn't |
他/她从前不想学,现在还不想学?。 Tā cóngqián bù xiǎng xüé, xiànzài hái bù xiǎng xüé. In the past he/she didn't want to learn, now he/she still doesn't want to. | ||
| 10. |
他/她从前不念历史。 Tā cóngqián bú niàn lìshǐ. In the past he/she didn't study history. |
now he/she does |
他/她从前不念,现在念了。 Tā cóngqián bú niàn, xiànzài niàn le. In the past he/she didn't study, now she does study. | ||
| 11. |
他/她从前念历史。 Tā cóngqián niàn lìshǐ. In the past he/she did study history. |
no longer |
他/她从前念,现在不念了。 Tā cóngqián niàn, xiànzài bú niàn le. In the past he/she did study, now he/she doesn't anymore. | ||
| 12. |
他/她从前不念历史。 Tā cóngqián bú niàn lìshǐ. In the past he/she didn't study history. |
still doesn't |
他/她从前不念,现在还不念。 Tā cóngqián bú niàn, xiànzài hái bú niàn. In the past he/she didn't study, now he/she still doesn't. |
Table 2.97.
| Question | Answer | ||
|---|---|---|---|
| 1. |
我写字了。 Wǒ xiě zì le. I wrote. |
我写字了,他/她没写字。 Wǒ xiě zì le, tā méi xiě zì. I wrote, he/she didn't write. | |
| 2. |
我懂了。 Wǒ dǒng le. I understood. |
我懂了,他/她没董。 Wǒ dǒng le, tā méi dǒng. I understood, he/she didn't. | |
| 3. |
我来了。 Wǒ lái le. I came. |
我来了,他/她没来。 Wǒ lái le, tā méi lái. I came, he/she didn't. | |
| 4. |
我走了。 Wǒ zǒu le. I left. |
我走了,她没走。 Wǒ zǒu le, tā méi zǒu. I left, he/she didn't. | |
| 5. |
我坐了。 Wǒ zuò le. I sat. |
我坐了,她没坐。 Wǒ zuò le, tā méi zuò. I sat, he/she didn't. | |
| 6. |
我听了。 Wǒ tīng le. I listened. |
我听了,他/她没听。 Wǒ tīng le, tā méi tīng. I listened, he/she didn't. | |
| 7. |
我学了。 Wǒ xüé le. I learned. |
我学了,她没学。 Wǒ xüé le, tā méi xüé. I learned, he/she didn't. |
[3] Another word for "restaurant" is fànguǎnzi. The general word for "hotel" is lǚguǎn.
[4] The word dì- is sometimes translated "number," as in dìyī, "number one" (See resource module on Numbers, tape 4.)
[5] A few nouns referring to people may be made explicitly plural by adding -men . Háizimen can only be ''children"
[6] Jiù has several other meanings, which will be presented to you as you continue through this course.
[7] On occasion, a speaker may omit the shì (which is why it is written in parentheses in these notes).
[8] Most of the time you can figure out from a verb's meaning the semantic category in which that verb belongs. However, process verbs may not be so predictable.
Table of Contents
The Money Module (MON) will provide you with the skills needed to exchange moneys make simple purchases, and discuss your purchases in Chinese.
Before starting this module, you must take and. pass the BIO Criterion Test. Prerequisites to units 4 and 5 of this module are tapes 5 and 6. Numbers resource module and tapes 3 and 4, Time and Dates resource module.
The Criterion Test will focus largely on this module, but material from ORN, BIO and associated resource modules may also be included.
Upon successful completion of this module, the student should be able to:
Comprehend the numbers 1 through 99,9997 including those numbers used In money expressions, and say them in Chinese when given English equivalents.
Give the English equivalent for any Chinese sentence in the MON Target Lists.
Say any Chinese sentence in the MON Target Lists when cued with its English equivalent.
Give the Chinese names, when given the English, for fifteen items to be bought .
Say that he wants to make a purchases, find out if the item is sold, ask to see it, find out the price, ask to see other similar items and either make the purchase or say he does not want to buy the item.
Talk in Chinese about the items he bought, the quantity he bought, the size and color of the items , and the price (cost) (including a comparison of his purchases with other Items).
Ask for change (specific denominations).
Say he wants to change money into local currency, find out where to change it, ask what the current exchange rate is, and complete the exchange using cash or traveler's checks.
| 1. | Wǒ xiǎng mǎi Yīngwén bào. | 我想买英文报。 | I would like to buy an English-language newspaper. |
| Hǎo. Jiù zài zhèli. | 好。就在那里。 | Fine. They are right here. | |
| 2. | Zhège bào duōshao qián? | 这个报多少钱? | How much is this newspaper? |
| Zhège bào wǔkuài qián yífèn. | 这个报五块钱一份。 | This newspaper is five dollars a copy. | |
| 3. | Zhèli yǒu Měiguó zázhì meiyou? | 这里有美国杂志没有? | Are there any American magazines here? |
| Zhèli méiyou Měiguó zázhì. | 这里没有美国杂志。 | There aren't any American magazines here. | |
| 4. | Nǐmen zhèli mài Měiguó shū bu mai? | 你们这里卖美国书不卖? | Do you sell American books here? |
| Duìbuqǐ, Měiguó shū wǒmen bú mài. | 对不起,美国书我们不卖。 | I'm sorry, we don't sell American books. | |
| 5. | Bào, zázhì, yígòng duōshao qián? | 报,杂志一共多少钱? | How much are the newspaper and magazine altogether? |
| Yígòng sānshiwǔkuài qián. | 一共三十五块钱。 | Altogether, it's thirty-five dollars. | |
| 6. | Zhè liǎngzhāng dìtú duōshao qián? | 这两张地图多少钱? | How much are these two maps? |
| Sānshièrkuài qián. | 三十二块钱。 | Thirty-two dollars. | |
| 7. | Zhège duōshao qián? Sānshikuài qián yìběn. | 这个多少钱?三十块钱一本。好, | How much is this one? Thirty dollars a copy. |
| Hǎo, wǒ mǎi yìběn. | 我买一本。 | Fine, I'll buy one. | |
| Additional required vocabulary (not presented on P-l and P-l tapes) | |||
| 8. | yífèn (r) bàozhǐ | —份(儿)报纸 | one newspaper |
| 9. | yìzhǐ bǐ | 一支笔 | one pen |
| 10. | yìzhāng zhǐ | 一张纸 | one piece of paper |
| 11. | yìběn zìdiǎn | 一本字典 | one dictionary |
| 12. | Hàn-Yīng zìdiǎn | 汉-英字典 | Chinese-English dictionary |
| 13. | Yīng-Hàn zìdiǎn | 英-汉字典 | English-Chinese dictionary |
| 14. | huàxué | 化学 | chemistry |
| 15. | shùxué | 数学 | mathematics |
| 1. | Zhèige diǎnxin duōshao qián yìjīn? | How much is this kind of pastry per catty? | |
| Bāmáo qián yìjīn. | Eighty cents a catty. | ||
| Qǐng nǐ gěi wǒ liǎngjīn. | Please give me two catties. | ||
| 2. | Nín hái yào diǎnr shénme? | What else do you want? | |
| Wǒ bú yào shénme le. | I don't want anything else. | ||
| 3. | Qìshuǐ duōshao qián yìpíng? | How much per bottle is the soda? | |
| Liǎngmáo wǔ. | Twenty-five cents. | ||
| 4. | Zhèi shì sānkuài qián. | Here's 3 dollars. | |
| Zhǎo nǐ liùmáo wǔfēn qián. | Here's sixty-five cents change. | ||
| Xièxie. Zàijiàn. | Thanks you. Good-bye. | ||
| 5. | Nèige dà píngguǒ duōshao qián? | How much are those large apples. | |
| Dàde sìmáo wǔfēn qián yìjīn. | The large ones are forty-five cents a catty. | ||
| Qǐng gěi wǒ sānjīn nèige xiǎode. | Please give me three catties of the small ones. | ||
| Hǎo. Sānjīn yíkuài líng wǔ. | Certainly. Three catties are $1.05. | ||
| 6. | júzi | oranges, tangerines | |
| 7. | píjiǔ | beer | |
| 8. | yíkuài féizào | one bar of soap | |
| 9. | zuò mǎimai | to do business | |
| 10. | dǎrén | adult | |
| 11. | xiǎoháizi | child |
| 1. | Qǐng nǐ gěi wǒ kànkan nèige huāpíng. | Please give me that vase to look at. | |
| Něige? Zhèige lánde háishi zhèige hóngde? | Which one? This blue one or this red one? | ||
| Nèi liǎngge dōu gěi wǒ kànkan, hǎo ma? | Give me both of them to look at. All right? | ||
| 2. | Zhèi liǎngge xuésheng, něige hǎo? | Which of these two students is better? | |
| Sīmǎ Xìn hǎo. | Sīmǎ Xìn is better. | ||
| 3. | Nèige hóng huāpíng zhēn hǎokàn. | That red vase is really beautiful. | |
| Nín yǒu dà yìdiǎnrde ma? | Do you have one little larger? | ||
| Yǒu. Nǐ kàn zhèige zěnmeyàng? | We do. What do you think of this one? | ||
| Hěn hǎo. Hǎo, qǐng gěi wǒ liǎngge ba. | It's very nice. Okay, how about giving me two, please. | ||
| 4. | Něige lánde tài guì le. | That blue one is too expensive. | |
| Wǒ yào hóngde. Hóngde piányi. | I want the red one. The red one is cheaper. | ||
| 5. | bái | to be white | |
| 6. | hēi | to be black | |
| 7. | huáng | to be yellow, to be brown | |
| 8. | lǜ | to be to be green | |
| 9. | jiù | to be old, to be used, to be worn | |
| 10. | xīn | to be new | |
| 11. | gāo | to be tall | |
| 12. | ǎi | to be short (of stature) | |
| 13. | gāoxìng | to be happy | |
| 14. | nánkàn | to be ugly | |
| 15. | yìbǎ yǔsǎn | one umbrella | |
| 16. | kàn | to read, to look at, to visit | |
| 1. | Wǒmen jiālide dōngxi, yǒude dào le, yǒude hái méi dào. | Some of our household things have arrived, and some haven't arrived yet. | |
| 2. | Tāmen màide pánziwǎn, yǒude zhēn hǎokàn. | Some of the dishes they sell are really beautiful. | |
| Kěshi guì yìdiǎn. | But they are a little expensive. | ||
| 3. | Wǒ mǎide nàxie pánziwǎn dōu bú tài guì. | All those dishes I bought were not too expensive. | |
| Guìde wǒ méi mǎi. | I didn't buy the expensive ones. | ||
| 4. | Nín mǎi shénme le? | What did you buy? | |
| Wǒ mǎile shíge dà pánzi. | I bought ten large plates. | ||
| 5. | Nǐde fànwǎn shì shénme yánsède? | What color are your rice bowls? | |
| Shì lánde. | They're blue ones. | ||
| Wǒ yě xǐhuān lánde. | I like blue ones too. | ||
| 6. | Nǐde zhège chábēi hěn hǎo.Shì zài shěnme dìfang mǎide? | This teacup of yours is very nice. Where was it bought? | |
| Shǐ zài Dìyī Gōngsī mǎide. | It was bought at the First Company. | ||
| 7. | yíge bīngxiāng | one refrigerator | |
| 8. | yìzhāng dìtǎn | one rug | |
| 9. | yíge shūjiàzi | one bookcase | |
| 10. | yìbǎ yǐzi | one chair | |
| 11. | yìzhāng zhuōzi | one table |
| 1. | Máfan nǐ, wǒ zhèr yǒu yìbǎikuài Měijīnde lǚxíng zhǐpiào. | Sorry to bother you. I have one hundred U.S. dollars in traveler's checks here. | |
| Qǐng nǐ gěi wǒ huànhuan. | Please change it for me. | ||
| 2. | Nǐ yào shénme huàn? | How do you want to change it? | |
| Qǐng nǐ gěi wǒ liǎngzhāng wǔkuàide ba. | How about giving me two fives? | ||
| 3. | Nǐmen shōu Měijīn ma? | Do you accept U.S. currency? | |
| Duìbuqǐ, wǒmen bù shōu Měijīn. | I'm sorry. We don't accept U.S. currency. | ||
| 4. | Zhèr yǒu méiyou yīnháng? | Is there a bank? | |
| Yǒu. Yínháng jiù zài nàr. | There is. The bank is right over there. | ||
| 5. | Qǐngwèn, shì bu shi zài zhèr huàn qián? | May I ask, is it here that I change money? | |
| Shì, shì zài zhèr huàn. | Yes, you change here. | ||
| 6. | Jīntiānde páijià shì duōshao? | What is today's exchange rate? | |
| Jīntiānde páijià shi yíkuài Mèijīn huàn yíkuài jiǔmáo liù Rénmínbì. | Today's exchange rate is one U.S. dollar to one dollar and ninety-six cents in People currency. | ||
| 7. | Xièxie. | Thank you. | |
| 8. | Búkèqi. | You are welcome. | |
| 9. | yíge diànshàn | one electric fan | |
| 10. | yíge diánshì | one television | |
| 11. | yíge shōuyīnjī | one radio | |
| 12. | yíge zhōng | one clock | |
| 13. | yíge shǒubiǎo | one wristwatch |
| 1. | Nǐmen zhèli kéyi huàn Měijīn ma? | Can U.S. currency be changed here? | |
| Duìbuqǐ, bù kéyi. Nín děi zài Táiwān Yínháng huàn. | I'm sorry, that's not possible. You must change it at the Bank of Taiwan. | ||
| Yínháng jǐdiǎn zhōng kāi mén, jǐdiǎn zhōng guān mén? | What time does the bank open, and what time does it close? | ||
| Jiǔdiǎn zhōng kāi mén, sāndiǎn bàn guān mén. | It opens at nine o'clock and close at three-thirty. | ||
| Wǒ yào huàn yìdiǎn Táibì. | I want to change some money into Taiwan currency. | ||
| Hǎo. Yíkuài Měijīn huàn sānshibākuài Táibì. | Certainly. One U.S. dollar is thirty-eight dollars in Taiwan currency. | ||
| Qǐng nǐ děngyiděng. Wǒ jiù lái. | Please wait a moment. I'll be right back. | ||
| Qǐng gěi wǒ diǎn xiǎo piàzi, xíng bu xíng? | Please give me some small bills. Would that be all right? | ||
| Méi shenme. It's nothing. | It's nothing. | ||
| zǎochen (zǎochén) | early morning | ||
| zǎoshang (zǎoshàng) | morning | ||
| shàngwǔ (shàngwu) | forenoon, morning | ||
| zhōngwǔ (zhōngwu) | noon | ||
| xiàwǔ (xiàwu) | afternoon | ||
| wǎnshang (zǎnshàng) | evening | ||
| yèli | night | ||
| bànyè | midnight | ||
| jiàn | to meet | ||
| mámahūhū | so-so, fair |
| 1. | A: | Zhèli yǒu Yīngwén bào ma? | 这里有英文报吗? | Are there any English-language newspapers here? |
| B: | Yǒu. Jiù zài nàli. | 有。就在那里 | Yes. They're right over there. | |
| 2. | A: | Zhèli yǒu Yīngwén bào meiyou? | 这里有英文报没有? | Are there any English-language newspapers here? |
| B: | Yǒu. Jiù zài nàli. | 有。就在那里。 | Yes. They're right there. | |
| 3. | A: | Wǒ xiǎng mǎi Yīngwén bào. | 我想买英文报。 | I would like to buy English-language newspaper. |
| B: | Hǎo. Jiù zài zhèli. | 好。就在那里。 | Fine. They're right here. | |
| 4. | A: | Zhège duōshao qián? | 这个多少钱? | How much is this one? |
| B: | Wǔkuài qián. | 五块钱。 | Five dollars. | |
| 5. | A: | Zhège Zhōngwén bào duōshao qián? | 这个中文报多少钱? | How much is the Chinese-language newspaper? |
| B: | Sānkuài qián yífèn. | 三块钱一份。 | Three dollars a copy. | |
| 6. | A: | Nǐmen zhèli mài Měiguó zázhì bu mài? | 你们这里卖美国书不卖? | Do you sell American magazines here? |
| B: | Mài. Wǒmen zhèli mài. | 卖。我们这里卖。 | Yes, we sell them here. | |
| 7. | A: | Zhège duōshao qián? | 这个多少钱? | How much is this one? |
| B: | Sānshikuài qián yìběn. | 三十块钱一本。 | Thirty dollars a copy. | |
| A: | Hǎo, wǒ mǎi yìběn. | 好。我买一本。 | Fine, I'll buy one. | |
| 8. | A: | Nǐmen zhèli yǒu Měiguó shū meiyou? | 你们这里有美国书没有? | Do you have American books here? |
| B: | Duìbuqǐ, Měiguó shū wǒmen bú mài. | 对不起, 美国书我们不卖。 | I'm sorry, we don't sell American books here. | |
| 9. | A: | Bào, zázhì, yígòng duōshao qián? | 报杂志一共多少钱? | How much are the newspaper, the magazine altogether? |
| B: | Bào wǔkuài, zázhì sānshikuài. | 报无怪;杂志三十块。 | The newspaper is five dollars; the magazine is thirty dollars. | |
| B: | Yígòng sānshiwǔkuài qián. | 一共三十五块钱。 | Altogether, it's thirty-five dollars. | |
| 10. | A: | Nǐmen zhèli mài dìtú bu mài? | 你们这里卖地图不卖? | Do you sell maps here? |
| B: | Mài. Zài nàli. | 卖。在那里。 | We do. They are other here. | |
| 11. | A: | Nín xiǎng mǎi shénme dìtú? | 您想买什么地图? | What kind of map would you like to buy? |
| B: | Wǒ xiǎng mǎi yìzhāng Táiběi dìtú. | 我想买一张台北地图。 | I would like to buy a map of Taipei. | |
| 12. | A: | Zhèzhāng Táiběi dìtú duōshao qián? | 这张台北地图多少钱? | How much is this map of Taipei? |
| B: | Shíèrkuài qián. | 十二块钱。 | Twelve dollars. |
| yífèn (r) bàozhǐ | —份(儿)报纸 | one newspaper |
| yìzhǐ bǐ | 一支笔 | one pen |
| yìzhāng zhǐ | 一张纸 | one piece of paper |
| yìběn zìdiǎn | 一本字典 | one dictionary |
| Hàn-Yīng zìdiǎn | 汉-英字典 | Chinese-English dictionary |
| Yīng-Hàn zìdiǎn | 英-汉字典 | English-Chinese dictionary |
| huàxué | 化学 | chemistry |
| shùxué | 数学 | mathematics |
| bào (yífèn) | 报(一份) | newspaper |
| bàozhǐ (yífèn) | 报纸(一份) | newspaper |
| -běn | -本 | volume |
| bǐ (yìzhī) | 笔(一支) | pen |
| dìtú (yìzhāng) | 地图(一张) | map |
| duìbuqǐ | 对不起 | I'm sorry |
| duōshao | 多少 | how much, how many |
| -fèn (r) | -份(儿) | copy |
| jiù | 就 | right, exactly (with reference to space) |
| -kuài | -块 | dollar (in context) |
| mǎi | 买 | to buy |
| mài | 卖 | to sell |
| qián | 钱 | money |
| shū (yìběn) | 书(一本) | book |
| xiǎng | 想 | to want to |
| xiǎngyixiǎng | 想一想 | to think it over |
| yīgòng | 一共 | altogether |
| zázhì (yìběn) | 杂志(一本) | magazine |
| -zhāng | -张 | (counter for flat things, tables, paper, pictures, etc ...) |
| zhǐ (yìzhāng) | 纸(一张) | paper |
| -zhǐ | -支 | (counter for straight, stick-like objects) |
| zìdiǎn (yìběn) | 字典(一本) | dictionary |
| 1. | A: | Zhèli yǒu Yīngwén bào ma? | 这里有英文报吗? | Are there any English-language newspapers here? |
| B: | Yǒu. Jiù zài nàli. | 有。就在那里 | Yes. They're right over there. |
Zhèli yǒu: The Chinese verb yǒu sometimes means "to have" and sometimes means "to be" in the sense of "to exist". In exchange 1, yǒu has the latter meaning. With this meaning, it often translates into English as "there is/are."
Topic-comment sentences: The subject of a Chinese sentence need not be the person who performs an action or experiences a state. Often, the relation ship between the subject and the rest of the sentence Is looser and can be analyzed as topic-comment.
A topic is a word or phrase at the beginning of a sentence which sets the scene for the rest of the sentence. The topic is a starting point for understanding a sentence, giving background Information and establishing the perspective for listeners. For this reason, time and place phrases are often used as topics.
| Xhèli | yǒu | Yíngwén báo. |
| Here | there are | English-language newspapers. |
A comment is the rest of the sentence which follows the topic. Here are some examples:
| He has a pen; he doesn't have paper. (literally, "Pen he has; paper he doesn't) | ||
|---|---|---|
| A: | Where are you calling from? | |
| B: | Taiwan University | |
| As for this map, they sell it for ten dollars. |
Clearly, the last two examples are meaningful only when the relationship between the initial nouns/pronouns and verbs is understood to be one of topic-comment, not the usual subject-predicate relation of actor-action.
While there is no single rule that tells you when to use topic-comment sentences in Chinese, some helpful generalizations can be made. These generalizations will be discussed as example-sentences appear in the Reference lists.
Jiù zài nàli, "They are right over here": You have learned jiù as "only," a synonym of zhǐ. In exchange 1, you see another use of jiù: "right," "exactly," "precisely." This word is often used to describe "right" where something is, and is followed by zài, "in/on."
| 2. | A: | Zhèli yǒu Yīngwén bào meiyou? | 这里有英文报没有? | Are there any English-language newspapers here? |
| B: | Yǒu. Jiù zài nàli. | 有。就在那里。 | Yes. They're right there. |
Yǒu...méiyǒu: The first sentence in exchange 2 is a yes/no-choice question. This type of question is formed "by explicitly offering the listener a choice between an affirmative and a negative answer. The negative alternative is tacked onto the end of the sentence. Similar questions exist in English. But the English question would be an impatient one, while the Chinese question is an ordinary on:
Zhèli yǒu Yīngwén bào méiyou?
Are there say English-language newspaper here, or aren't there?
Neutral tones: Whether or not a syllable is pronounced in the Neutral tone often depends on the speed of speech and the mood the speaker is trying to convey, In informal conversation between native speakers, there are many more Neutral tones than in the more careful, deliberate speech of a language teacher speaking to foreign student . (Bear this point in mind when you find a discrepancy between the textbook marking of a word and the pronunciation of that word on tape.)
Most syllables in any stretch of spoken Chinese are neither completely ”Neutral” (i. e., with no audible change in pitch for the duration of the syllable) nor completely "full" in length and amplitude, These syllables will usually be somewhere in between the two extremes.
Zhèli yǒu Yīngwen bào meiyou? Are there any English-language newspapers here?
Zhěli yǒu Yīngwén bào méiyou"?
Often a syllable will not Bound like a full tone. But if you ask "Then is this syllable in the Neutral tone?" the answer will be "No, not exactly." There is no distinct dividing line between a syllable with a tone and a syllable in the Neutral tone. Very often, the most helpful answer to the question "Should this be pronounced in the Neutral tone?" is "Pronounce it the way you hear it." The language is taught in terms of four tones, but your ears hear more.

| 3. | A: | Wǒ xiǎng mǎi Yīngwén bào. | 我想买英文报。 | I would like to buy English-language newspaper. |
| B: | Hǎo. Jiù zài zhèli. | 好。就在那里。 | Fine. They're right here. |
The auxiliary verb xiǎng is sometimes translated as "would like to" or "to want to." Here are some examples of translations you have learned for xiǎng;
| Wǒ xiǎng mǎi Yīngwén bào. |
I'm thinking of buying an English-language newspaper. OR I would like to buy an English-language newspaper. OR I want to buy an English-language newspaper. |
| Wǒ xiǎng tā xiǎng míngtiān zǒu. | I think he is planning to leave tomorrow. |
| Wǒ hěn xiǎng niàn shú. | I very much want to study. |
| Wǒ bú tài xiǎng qù. | I don't want to go very much. ("tài" meaning "too," "excessively," appears in Unit 3) |
| 4. | A: | Zhège duōshao qián? | 这个多少钱? | How much is this one? |
| B: | Wǔkuài qián. | 五块钱。 | Five dollars. |
Zhège duōshao qián? In Chinese sentences that ask for and give prices, the word shì is usually omitted.
shì reappears, however, in negative and contrastive sentences: Zhège bú shì sìkuài qián, shì wǔkuài qián. "This (item) isn't four dollars; it's five dollars."
Wǔkuài qián literally means "five dollars money." The counter -kuài, "dollars," indicates the units of the general class "money" that are being counted (i.e., dollars as opposed to cents.)
| 5. | A: | Zhège Zhōngwén bào duōshao qián? | 这个中文报多少钱? | How much is the Chinese-language newspaper? |
| B: | Sānkuài qián yífèn. | 三块钱一份。 | Three dollars a copy. |
Notice in the sentence Zhège Zhōngwén bào duōshao qián? that the general counter -ge is used rather than the specific counter -fèn, "copy." The counter -ge is often used in talking about the KIND of thing. In this case the question is about the price of ea newspaper as a publication, not about the price of a copy. The specific counter would be used to talk about a particular concrete object, as in a sentence like: "This copy of the China Post is torn."
Yífèn: In Chinese, when you talk about the unit price of an item, the unit is a counter. Notice that yífèn comes at the end of the sentence, just as "copy" does in English.
| 6. | A: | Nǐmen zhèli mài Měiguó zázhì bu mài? | 你们这里卖美国书不卖? | Do you sell American magazines here? |
| B: | Mài. Wǒmen zhèli mài. | 卖。我们这里卖。 | Yes, we sell them here. |
Mài, "to sell," differs from the word mǎi, "to buy," only in its tone.
Nǐmen zhèli, "your place here," literally, "you here": Use Nǐmen zhèli when talking to someone who represents a stores a bank, or other institutions. By putting zhèli (zhèr), "here," or nàli (nàr), "there," after a person's name or a pronoun, you make a phrase referring to a place associated with the person. For example, nì nàli means "over there where you are now," and wǒ zhèli means "here where I am now," Use these phrases when you want to express the idea of an item being close to a person (not necessarily ownership).
Nǐ nàli yǒu bǐ méiou? Do you have a pen over there? (i.e., Is there a pen over there where you are?")
This kind of phrase is also used to mean a person's home: nǐ nàli, "your place" (used when the speaker is not at "your house"); wǒ zhèli: "my place" (used when the speaker is at home.)
A: Chén xǎojiě zài náli? Where is Miss Chén?
B: Tā zài Liú tàitài nàli She is at Mrs. Liú house.
Nǐmen zhèli mài Měiguó zázhì bu mài? In this sentence, Nǐmen zhèli is used as a topic. Literally, the sentence means: "As for your place here, are American magazines sold?"
| 7. | A: | Zhège duōshao qián? | 这个多少钱? | How much is this one? |
| B: | Sānshikuài qián yìběn. | 三十块钱一本。 | Thirty dollars a copy. | |
| A: | Hǎo, wǒ mǎi yìběn. | 好。我买一本。 | Fine, I'll buy one. |
The counter běn, "volume", "copy," is used for both books and magazines.
| 8. | A: | Nǐmen zhèli yǒu Měiguó shū meiyou? | 你们这里有美国书没有? | Do you have American books here? |
| B: | Duìbuqǐ, Měiguó shū wǒmen bú mài. | 对不起, 美国书我们不卖。 | I'm sorry, we don't sell American books here. |
Duìbuqǐ, literally means "unable to face (you)." This word is used to say "I'm sorry" when you bump into a person, arrive late, and so on. It is not the word for "I'm sorry" when you sympathize with someone else's misfortune (e.g., when a relative dies.)
Měiguó shū wǒmen bú mài.: In this sentence, Měiguó shū, the object of the verb mài, occurs at the beginning, in topic position. Here the order of the sentence element is : topic - subject - verb. Some speakers of English use the same word order. Compare:
| Měiguó shū | wǒmen | bú mài. |
| American books | we | don't sell. |
Notice that bú mài is not the ending of a yes/no-choice question. The phrase keeps its tones in this sentence.
| 9. | A: | Bào, zázhì, yígòng duōshao qián? | 报杂志一共多少钱? | How much are the newspaper, the magazine altogether? |
| B: | Bào wǔkuài, zázhì sānshikuài. | 报无怪;杂志三十块。 | The newspaper is five dollars; the magazine is thirty dollars. | |
| B: | Yígòng sānshiwǔkuài qián. | 一共三十五块钱。 | Altogether, it's thirty-five dollars. |
Yígòng, "altogether,": In totaling something up, the items being totaled begin the sentence, in topic position, and are followed by the adverb Yígòng.
| 10. | A: | Nǐmen zhèli mài dìtú bu mài? | 你们这里卖地图不卖? | Do you sell maps here? |
| B: | Mài. Zài nàli. | 卖。在那里。 | We do. They are other here. | |
| 11. | A: | Nín xiǎng mǎi shénme dìtú? | 您想买什么地图? | What kind of map would you like to buy? |
| B: | Wǒ xiǎng mǎi yìzhāng Táiběi dìtú. | 我想买一张台北地图。 | I would like to buy a map of Taipei. |
shénme dìtú literally means "what map?." In exchange 11, this phrase is used to mean "what kind of map."
yìzhāng: the counter -zhāng is used for flat objects. Literally, yìzhāng Táiběi dìtú means "one sheet Taipei map." In exchange 11, the phrase is translated as "a map of Taipei."
| 12. | A: | Zhèzhāng Táiběi dìtú duōshao qián? | 这张台北地图多少钱? | How much is this map of Taipei? |
| B: | Shíèrkuài qián. | 十二块钱。 | Twelve dollars. |
Zhèzhāng dìtú: compare the two phrases which follow.
| zhè | -zhāng | dìtú | this map | |
| zhè | liǎng | -zhāng | dìtú | these two maps |
In the first phrase, the counter -zhāng does not have a number in front of it. In effect, the number 1 was dropped after the specifier zhè. Notice that when a specifier and a number occur together in Chinese, the word order is just like English: Zhè liǎngzhāng dìtú, "these two maps."
| 13. | yífèn (r) bàozhǐ | one newspaper |
| 14. | yìzhī bǐ | one pen |
| 15. | yìzhāng zhǐ | one piece of paper |
| 16. | yìběn zìdiǎn | one dictionary |
| 17. | Hàn-Yīng zìdiǎn | Chinese-English dictionary |
| 18. | Yīng-Hàn zìdiǎn | English-Chinese dictionary |
| 19. | huàxué | chemistry |
| 20. | shùxué | mathematics |
Notes on additional required vocabulary:
bàozhǐ and bào, two words for "newspaper," are interchangeable.
Yìzhī bǐ: The counter for pens, -zhī, is the counter for straight, stick-like objects.
Hàn-Yīng zìdiǎn, Yīng-Hàn zìdiǎn: The word for "Chinese" in these expressions comes from the Han Dynasty (206 B.C. to A.D. 219.) Hàn is often used in titles to refer to the Chinese people and their language.
| Wǒ xiǎng mǎi diǎnr diǎnxin. | I'm going to buy some pastries. | |
| Zheìge xiǎo diǎnxin duōshao qián yìjīn? | How much are these small pastries per catty? | |
| Bāmáo qián yìjīn. | Eighty cents a catty. | |
| Gěi wǒ liǎngjīn. | Giüe me two catties. | |
| Qǐng nǐ gěi wǒ liǎngjīn. | Please giüe me two catties. | |
| Nín hái yào diǎnr shénme? | What else do you want? | |
| Wǒ hái yào qìshuǐ. | I want some soda. | |
| Duōshao qián yìpíng? | How much is it per bottle? | |
| Liǎngmáo wǔfēn qián. | It's twenty-five cents. | |
| Zhèi shi sānkuài qián. | Here's three dollars. | |
| Zhǎo nǐ liùmáo wǔfēn qián. | Here's sixty-five cents (in) change. | |
| Xièxie. Zàijiàn. | Thank yoi. Good-bye | |
| Zàijiàn. | Good-bye | |
| Dà píngguǒ duōshao qián yìjīn? | How much are the large apples per catty? | |
| Dàde sìmáo wǔfēn qián yìjīn. | The large ones are forty-five cents a catty. | |
| Xiǎode duōshao qián yìjinq? | How much per catty are the small ones? | |
| Sānmáo wǔ. | Thirty-five cents. | |
| Qǐng gěi wǒ sānjīn nèige xiǎode. | Please give me three catties of the small ones. | |
| Hǎo. Sānjīn yíkuài líng wǔ. | Certainly. Three catties are $1.05. | |
| Nín hái yào shénme? | What else do you want? | |
| Wǒ búyào shénme le. | I don't want anything else. |
| júzi | oranges, tangerines | |
| píjiǔ | beer | |
| yíkuài féizào | one bar of soap | |
| zuò mǎimai | to do business | |
| dàrén | adult | |
| xiǎoháizi | child | |
| dà | to be large | |
| -de | marker of modification | |
| diǎnr | a little, some | |
| diǎnxin (yíkuài, yìjīn) | pastry, snack | |
| -fēn | cent | |
| gěi | to give | |
| hái | also, additionally | |
| -jīn | catty (1.1 pound) | |
| -kuài | piece (counter) | |
| líng | zero | |
| mǎimai | business | |
| -máo | dime | |
| -píng | bottle | |
| píngguǒ | apple | |
| qǐng | please | |
| qìshuǐ | soda, carbonated soft drink | |
| xiǎo | to be small | |
| xiǎohaízi | child | |
| yào | to want | |
| zàijiàn | good-bye | |
| zhǎo | to give change | |
| zuò mǎimai | to do business | |
| gōngxiāo hézuòshè | supply and marketing cooperative |