This course is designed to give you a practical command of spoken Standard Chinese. You will learn both to understand and to speak it. Although Standard Chinese is one language, there are differences between the particular form it takes in Beijing and the form it takes in the rest of the country. There are also, of course, significant non-linguistic differences between regions of the country. Reflecting these regional differences, the settings for most conversations are Beijing and Taipei.
This course represents a new approach to the teaching of foreign languages. In many ways it redefines the roles of teacher and student, of classwork and homework, and of text and tape. Here is what you should expect:
The focus is on communicating in Chinese in practical situations — the obvious ones you will encounter upon arriving in China. You will be communicating in Chinese most of the time you are in class. You will not always "be talking about real situations, " but you will almost always be purposefully exchanging information in Chinese.
This focus on communicating means that the teacher is first of all your conversational partner. Anything that forces him[1] back into the traditional roles of lecturer and drill-master limits your opportunity to interact with a speaker of the Chinese language and to experience the language in its full spontaneity, flexibility, and responsiveness.
Using class time for communicating, you will complete other course activities out of class whenever possible. This is what the tapes are for. They introduce the new material of each unit and give you as much additional practice as possible without a conversational partner.
The texts summarize and supplement the tapes, which take you through new material step by step and then give you intensive practice on what you have covered. In this course you will spend almost all your time listening to Chinese and saying things in Chinese, either with the tapes or in class.
How the Course Is Organized
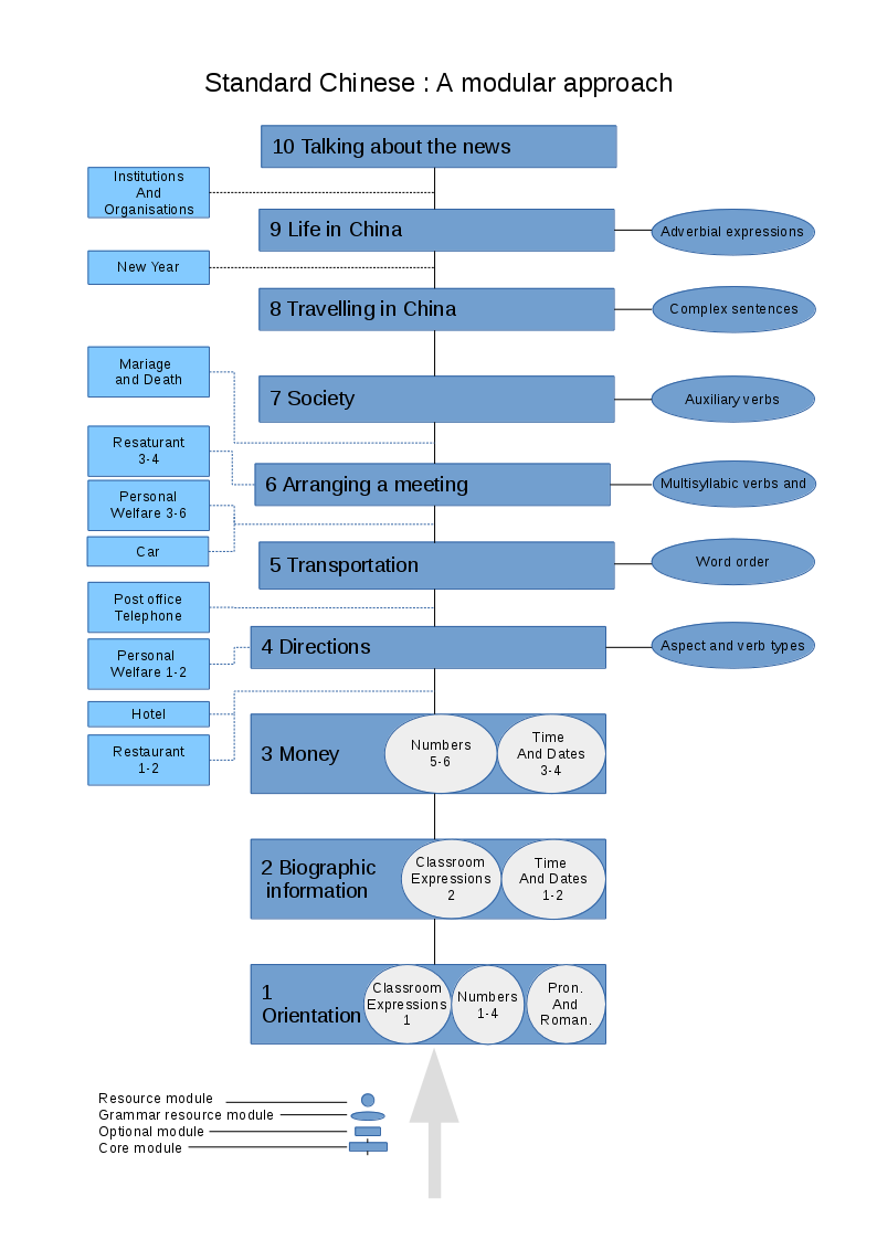
The subtitle of this course, "A Modular Approach," refers to overall organization of the materials into MODULES which focus on particular situations or language topics and which allow a certain amount of choice as to what is taught and in what order. To highlight equally significant features of the course, the subtitle could just as well have been "A Situational Approach," "A Taped-Input Approach," or "A Communicative Approach."
Ten situational modules form the core of the course:
| ORIENTATION (ORN) | Talking about who you are and where you are from. |
| BIOGRAPHIC INFORMATION (BIO) | Talking about your background, family, studies, and occupation and about your visit to China. |
| MONEY (MON) | Making purchases and changing money. |
| DIRECTIONS (DIR) | Asking directions in a city or in a building. |
| TRANSPORTATION (TRN) | Taking buses, taxis, trains, and planes, including finding out schedule information, buying tickets, and making reservations. |
| ARRANGING A MEETING (MTG) | Arranging a business meeting or a social get-together, changing the time of an appointment, and declining an invitation. |
| SOCIETY (SOC) | Talking about families, relationships between people, cultural roles in traditional society, and cultural trends in modern society. |
| TRAVELING IN CHINA (TRL) | Making travel arrangements and visiting a kindergarten, the Great Wall, the Ming Tombs, a commune, and a factory. |
| LIFE IH CHINA (LIC) | Talking about daily life in Bĕijīng street committees, leisure activities, traffic and transportation, buying and rationing, housing. |
| TALKING ABOUT THE NEWS (TAN) | Talking about government and party policy changes described in newspapers the educational system agricultural policy, international policy, ideological policy, and policy in the arts. |
Each core module consists of tapes, a student textbook, and a workbook.
In addition to the ten CORE modules, there are also RESOURCE modules and OPTIONAL modules. Resource modules teach particular systems in the language, such as numbers and dates. As you proceed through a situational core module, you will occasionally take time out to study part of a resource module. (You will begin the first three of these while studying the Orientation Module.)
| PRONUNCIATION AND ROMANIZATION (P&R) | The sound system of Chinese and the Pinyin system of romanization. |
| NUMBERS (NUM) | Numbers up to five digits. |
| CLASSROOM EXPRESSIONS (CE) | Expressions basic to the classroom learning situation. |
| TIME AND DATES (T&D) | Dates, days of the week, clock time, parts of the day. |
| GRAMMAR | Aspect and verb types, word order, multisyllabic verbs and auxiliary verbs, complex sentences, adverbial expressions. |
Each module consists of tapes and a student textbook.
The eight optional modules focus on particular situations:
RESTAURANT (RST)
HOTEL (HTL)
PERSONAL WELFARE (WLF)
POST OFFICE AND TELEPHONE (PST/TEL)
CAR (CAR)
CUSTOMS SURROUNDING MARRIAGE, BIRTH, MD DEATH (MBD)
NEW YEAR'S CELEBRATION (NYH)
INSTITUTIONS AND ORGANIZATIONS (l&0)
Each module consists of tapes and a student textbook. These optional modules may be used at any time after certain core modules,
The diagram on page ??? shows how the core modules, optional modules, and resource modules fit together in the course. Resource modules are shown where study should begin. Optional modules are shown where they may be introduced.
![]() |
Inside a Core Module
Each core module has from four to eight units. A module also includes:
Objectives: The module objectives are listed at the beginning of the text for each module. Read these before starting work on the first unit to fix in your mind what you are trying to accomplish and what you will have to do to pass the test at the end of the module.
Target Lists: These follow the objectives in the text. They summarize the language content of each unit in the form of typical questions and answers on the topic of that unit. Each sentence is given both in romanized Chinese and in English. Turn to the appropriate Target List before, during, or after your work on a unit, whenever you need to pull together what is in the unit.
Review Tapes (R-l): The Target List sentences are given on these tapes. Except in the short Orientation Module, there are two R-l tapes for each module.
Criterion Test: After studying each module, you will take a Criterion Test to find out which module objectives you have met and which you need to work on before beginning to study another module.
Inside a Unit
Here is what you will be doing in each unit. First, you will work through two tapes:
Comprehension Tape 1 (C-l): This tape introduces all the new words and structures in the unit and lets you hear them in the context of short conversational exchanges. It then works them into other short conversations and longer passages for listening practice, and finally reviews them in the Target List sentences. Your goal when using the tape is to understand all the Target List sentences for the unit.
Production Tape 1 (P-l): This tape gives you practice in pronouncing the new words and in saying the sentences you learned to understand on the C-l tape. Your goal when using the P-l tape is to be able to produce any of the Target List sentences in Chinese when given the English equivalent.
The C-l and P-l tapes, not accompanied by workbooks, are "portable," in the sense that they do not tie you down to your desk. However, there are some written materials for each unit which you will need to work into your study routine. A text Reference List at the beginning of each unit contains the sentences from the C-l and P-l tapes. It includes both the Chinese sentences and their English equivalents. The text Reference Notes restate and expand the comments made on the C-l and P-l tapes concerning grammar, vocabulary, pronunciation, and culture. After you have worked with the C-l and P-l tapes, you go on to two class activities:
Target List Review: In this first class activity of the unit, you find out how well you learned the C-l and P-l sentences. The teacher checks your understanding and production of the Target List sentences. He also presents any additional required vocabulary items, found at the end of the Target List, which were not on the C-l and P-l tapes.
Structural Buildup: During this class activity, you work on your understanding and control of the new structures in the unit. You respond to questions from your teacher about situations illustrated on a chalkboard or explained in other ways.
After these activities, your teacher may want you to spend some time working on the drills for the unit.
Drill Tape: This tape takes you through various types of drills based on the Target List sentences and on the additional required vocabulary.
Drills: The teacher may have you go over some or all of the drills in class, either to prepare for work with the tape, to review the tape, or to replace it.
Next, you use two more tapes. These tapes will give you as much additional practice as possible outside of class.
Comprehension Tape 2 (C-2): This tape provides advanced listening practice with exercises containing long, varied passages which fully exploit the possibilities of the material covered. In the C-2 Workbook you answer questions about the passages.
Production Tape 2 (P-2): This tape resembles the Structural Buildup in that you practice using the new structures of the unit in various situations. The P-2 Workbook provides instructions and displays of information for each exercise.
Following work on these two tapes, you take part in two class activities:
Exercise Review: The teacher reviews the exercises of the C-2 tape by reading or playing passages from the tape and questioning you on them. He reviews the exercises of the P-2 tape by questioning you on information displays in the P-2 Workbook.
Communication Activities: Here you use what you have learned in the unit for the purposeful exchange of information. Both fictitious situations (in Communication Games) and real-world situations involving you and your classmates (in "interviews") are used.
Materials and Activities for a Unit
| TAPED MATERIALS | WRITTEN MATERIALS | CLASS ACTIVITIES |
|---|---|---|
| C-l, P-l Tapes |
Target List Reference List Reference Notes | Target List Review |
| ------------- | ------------- | Structural Buildup |
| D-l Tapes | Drills | Drills |
| C-2, P-2 Tapes |
Reference Notes C-2, P-2 Workbooks | Exercise Review |
| ------------- | ------------- | Communication Activities |
By Photo by CEphoto, Uwe Aranas or alternatively © CEphoto, Uwe Aranas, CC
BY-SA 3.0, https://commons.wikimedia.org/w/index.php?curid=51438668

[1] As used in this course, the words "he," "him," and "Ms" are intended to include both masculine and feminine genders. (Translations of foreign language material not included.)